T
Texas Instruments
| Series | Category | # Parts | Status | Description |
|---|---|---|---|---|
| Part | Spec A | Spec B | Spec C | Spec D | Description |
|---|---|---|---|---|---|
| Series | Category | # Parts | Status | Description |
|---|---|---|---|---|
| Part | Spec A | Spec B | Spec C | Spec D | Description |
|---|---|---|---|---|---|
| Part | Category | Description |
|---|---|---|
Texas Instruments | Integrated Circuits (ICs) | BUS DRIVER, BCT/FBT SERIES |
Texas Instruments | Integrated Circuits (ICs) | 12BIT 3.3V~3.6V 210MHZ PARALLEL VQFN-48-EP(7X7) ANALOG TO DIGITAL CONVERTERS (ADC) ROHS |
Texas Instruments | Integrated Circuits (ICs) | TMX320DRE311 179PIN UBGA 200MHZ |
Texas Instruments TPS61040DRVTG4Unknown | Integrated Circuits (ICs) | IC LED DRV RGLTR PWM 350MA 6WSON |
Texas Instruments LP3876ET-2.5Obsolete | Integrated Circuits (ICs) | IC REG LINEAR 2.5V 3A TO220-5 |
Texas Instruments LMS1585ACSX-ADJObsolete | Integrated Circuits (ICs) | IC REG LIN POS ADJ 5A DDPAK |
Texas Instruments INA111APG4Obsolete | Integrated Circuits (ICs) | IC INST AMP 1 CIRCUIT 8DIP |
Texas Instruments | Integrated Circuits (ICs) | AUTOMOTIVE, QUAD 36V 1.2MHZ OPERATIONAL AMPLIFIER |
Texas Instruments OPA340NA/3KG4Unknown | Integrated Circuits (ICs) | IC OPAMP GP 1 CIRCUIT SOT23-5 |
Texas Instruments PT5112AObsolete | Power Supplies - Board Mount | DC DC CONVERTER 8V 8W |
| Series | Category | # Parts | Status | Description |
|---|---|---|---|---|
| Evaluation and Demonstration Boards and Kits | 7 | Active | ||
| Integrated Circuits (ICs) | 1 | Obsolete | ||
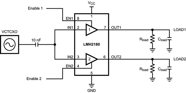
LMH2191Dual-channel 52-MHz clock tree driver | Evaluation Boards | 3 | Active | The LMH2191 is a dual-channel clock tree driver that supplies a digital system clock to peripherals in mobile handsets or other applications. It provides a solution to clocking issues such as limited drive capability for fanout or longer traces. It also provides protection of the master clock from varying loads and frequency pulling effects, isolation from noisy modules, and crosstalk isolation. It has very low phase noise which enables it to drive sensitive modules such as Wireless LAN and Bluetooth.
The LMH2191 can be clocked up to 52 MHz and has an independent clock request pin for each clock output which allows the peripheral to control the clock. It features an integrated LDO which provides an ultra low-noise voltage supply with 10 mA external load current which can be used to supply the TCXO or other clock source. The LMH2191 dual clock distributor is offered in a tiny 1.61 mm x 1.063 mm 8-bump DSBGA package. Its small size and low supply current make it ideal for portable applications.
The LMH2191 is a dual-channel clock tree driver that supplies a digital system clock to peripherals in mobile handsets or other applications. It provides a solution to clocking issues such as limited drive capability for fanout or longer traces. It also provides protection of the master clock from varying loads and frequency pulling effects, isolation from noisy modules, and crosstalk isolation. It has very low phase noise which enables it to drive sensitive modules such as Wireless LAN and Bluetooth.
The LMH2191 can be clocked up to 52 MHz and has an independent clock request pin for each clock output which allows the peripheral to control the clock. It features an integrated LDO which provides an ultra low-noise voltage supply with 10 mA external load current which can be used to supply the TCXO or other clock source. The LMH2191 dual clock distributor is offered in a tiny 1.61 mm x 1.063 mm 8-bump DSBGA package. Its small size and low supply current make it ideal for portable applications. |
LMH2832Fully-Differential, Dual, 1.1 GHz Digital Variable Gain Amplifier | Development Boards, Kits, Programmers | 3 | Active | The LMH2832 is a high-linearity, dual-channel, digital variable-gain amplifier (DVGA) for high-speed signal chain and data-acquisition systems. The LMH2832 is optimized to provide high bandwidth, low distortion, and low noise, thus making the device ideally suited as a dual, 14-bit, analog-to-digital converter (ADC) driver. The device consists of one fixed-gain block and one variable attenuator consisting of a total gain of 30 dB with a maximum attenuation of 39 dB. The gain range is from 30 dB to –9 dB in 1-dB gain steps with a gain accuracy of ±0.2 dB. The input impedance can be easily matched to 50-Ω or 75-Ω systems using a 1:3-Ω or 1:2-Ω ratio balun, respectively. The LMH2832 is designed to drive general-purpose ADCs and also meets the requirements for both data over cable service interface specification (DOCSIS) 3.0 32 quadrature amplitude modulation (QAM) carriers and DOCSIS 3.1 wideband orthogonal frequency-division multiplexing (OFDM) systems. With excellent NF (6.5 dB) and linearity, the LMH2832 is designed to perform to within DOCSIS specifications. The quiescent current in the power-down state is less than 5 mA per channel with the typical current consumption during operation at 105 mA per channel.
The LMH2832 is a high-linearity, dual-channel, digital variable-gain amplifier (DVGA) for high-speed signal chain and data-acquisition systems. The LMH2832 is optimized to provide high bandwidth, low distortion, and low noise, thus making the device ideally suited as a dual, 14-bit, analog-to-digital converter (ADC) driver. The device consists of one fixed-gain block and one variable attenuator consisting of a total gain of 30 dB with a maximum attenuation of 39 dB. The gain range is from 30 dB to –9 dB in 1-dB gain steps with a gain accuracy of ±0.2 dB. The input impedance can be easily matched to 50-Ω or 75-Ω systems using a 1:3-Ω or 1:2-Ω ratio balun, respectively. The LMH2832 is designed to drive general-purpose ADCs and also meets the requirements for both data over cable service interface specification (DOCSIS) 3.0 32 quadrature amplitude modulation (QAM) carriers and DOCSIS 3.1 wideband orthogonal frequency-division multiplexing (OFDM) systems. With excellent NF (6.5 dB) and linearity, the LMH2832 is designed to perform to within DOCSIS specifications. The quiescent current in the power-down state is less than 5 mA per channel with the typical current consumption during operation at 105 mA per channel. |
LMH32401Programmable-gain differential-output high-speed transimpedance amplifier | Evaluation Boards | 4 | Active | The LMH32401 device is a programmable-gain, single-ended, input-to-differential output transimpedance amplifier for light detection and ranging (LIDAR) applications and laser distance measurement systems. The LMH32401 device can be configured in a gain of 2 kΩ or 20 kΩ. The LMH32401 device has 1.5 VPPof output swing and is designed to drive a 100-Ω load.
The LMH32401 device has an integrated 100-mA clamp that protects the amplifier and allows the device to recover rapidly from an overloaded input condition. The LMH32401 device also features an integrated ambient light cancellation circuit that can be used instead of AC coupling between the photodiode and the amplifier to save board space in addition to reducing system cost. The ambient light cancellation circuit can be disabled in cases where DC coupling is required.
The LMH32401 device can be placed in low-power mode using theENpin to conserve power when the amplifier is not being used. Putting the amplifier in low-power mode places its output pins in a high-impedance state. This feature allows several LMH32401 amplifiers to be multiplexed to a single ADC with theENcontrol pin serving as the multiplexer select function.
The LMH32401 device is a programmable-gain, single-ended, input-to-differential output transimpedance amplifier for light detection and ranging (LIDAR) applications and laser distance measurement systems. The LMH32401 device can be configured in a gain of 2 kΩ or 20 kΩ. The LMH32401 device has 1.5 VPPof output swing and is designed to drive a 100-Ω load.
The LMH32401 device has an integrated 100-mA clamp that protects the amplifier and allows the device to recover rapidly from an overloaded input condition. The LMH32401 device also features an integrated ambient light cancellation circuit that can be used instead of AC coupling between the photodiode and the amplifier to save board space in addition to reducing system cost. The ambient light cancellation circuit can be disabled in cases where DC coupling is required.
The LMH32401 device can be placed in low-power mode using theENpin to conserve power when the amplifier is not being used. Putting the amplifier in low-power mode places its output pins in a high-impedance state. This feature allows several LMH32401 amplifiers to be multiplexed to a single ADC with theENcontrol pin serving as the multiplexer select function. |
LMH32401-Q1Automotive, programmable-gain differential-output high-speed transimpedance amplifier | Special Purpose Amplifiers | 1 | Active | The LMH32401-Q1 automotive device is a programmable-gain, single-ended-input to differential-output transimpedance amplifier for light detection and ranging (LIDAR) applications.
The LMH32401-Q1 can be configured in a gain of 2 kΩ or 20 kΩ. The LMH32401-Q1 has 1.5 V PP of output swing and is designed to drive a 100‑Ω load.
The LMH32401-Q1 has an integrated 100-mA clamp that protects the amplifier and allows the device to rapidly recover from an overloaded input condition. The LMH32401-Q1 also features an integrated ambient-light cancellation circuit. To save board space, as well as reduce system cost, use this circuit instead of ac coupling between the photodiode (PD) or avalanche photodiode (APD) and the amplifier. The ambient-light cancellation circuit can be disabled in cases where dc coupling is required.
To conserve power when the amplifier is not being used, the LMH32401-Q1 provides a low-power mode using the EN pin. When the amplifier is in low-power mode, the output pins are in a high-impedance state. This feature allows several LMH32401-Q1 amplifiers to be multiplexed to a single ADC with the EN control pin serving as the multiplexer select function.
The LMH32401-Q1 automotive device is a programmable-gain, single-ended-input to differential-output transimpedance amplifier for light detection and ranging (LIDAR) applications.
The LMH32401-Q1 can be configured in a gain of 2 kΩ or 20 kΩ. The LMH32401-Q1 has 1.5 V PP of output swing and is designed to drive a 100‑Ω load.
The LMH32401-Q1 has an integrated 100-mA clamp that protects the amplifier and allows the device to rapidly recover from an overloaded input condition. The LMH32401-Q1 also features an integrated ambient-light cancellation circuit. To save board space, as well as reduce system cost, use this circuit instead of ac coupling between the photodiode (PD) or avalanche photodiode (APD) and the amplifier. The ambient-light cancellation circuit can be disabled in cases where dc coupling is required.
To conserve power when the amplifier is not being used, the LMH32401-Q1 provides a low-power mode using the EN pin. When the amplifier is in low-power mode, the output pins are in a high-impedance state. This feature allows several LMH32401-Q1 amplifiers to be multiplexed to a single ADC with the EN control pin serving as the multiplexer select function. |
LMH32404Four-channel differential-output transimpedance amplifier with integrated multiplexing | Special Purpose Amplifiers | 2 | Active | The LMH32404 is a quad-channel, single-ended-input to differential-output transimpedance amplifier (TIA) for light detection and ranging (LIDAR) applications and laser distance measurement systems.
The LMH32404 has an integrated 100-mA clamp on each channel that protects the amplifier and allows the device to recover rapidly from an overloaded input condition. The LMH32404 also features an integrated ambient light cancellation (ALC) circuit on each channel that can be used instead of AC coupling between the photodiode and the amplifier to save board space and system cost. The ALC loop should be disabled when DC and low frequency content is measured.
Each LMH32404 channel has integrated switches on the output to disconnect the differential output amplifier from the output pins and put the channel in standby mode. When switching between different channels, the transistion time is only 10 ns. The LMH32404 can be placed in low-power mode using theENpin to conserve power when the amplifier is not being used.
.
The LMH32404 is a quad-channel, single-ended-input to differential-output transimpedance amplifier (TIA) for light detection and ranging (LIDAR) applications and laser distance measurement systems.
The LMH32404 has an integrated 100-mA clamp on each channel that protects the amplifier and allows the device to recover rapidly from an overloaded input condition. The LMH32404 also features an integrated ambient light cancellation (ALC) circuit on each channel that can be used instead of AC coupling between the photodiode and the amplifier to save board space and system cost. The ALC loop should be disabled when DC and low frequency content is measured.
Each LMH32404 channel has integrated switches on the output to disconnect the differential output amplifier from the output pins and put the channel in standby mode. When switching between different channels, the transistion time is only 10 ns. The LMH32404 can be placed in low-power mode using theENpin to conserve power when the amplifier is not being used.
. |
| Evaluation Boards | 1 | Obsolete | ||
LMH34017-GHz, Ultra-Wideband, Fully Differential Amplifier | Op Amp Evaluation Boards | 2 | Active | The LMH3401 is a very high-performance, differential amplifier optimized for radio frequency (RF), intermediate frequency (IF), or high-speed, time-domain applications. This device is ideal for dc- or ac-coupled applications that require a single-ended to differential conversion when driving an analog-to-digital converter (ADC). The LMH3401 generates very low levels of second-order and third-order distortion when operating in single-ended-input to differential-output or differential-input to differential-output mode.
The on-chip resistors simplify printed circuit board (PCB) implementation and provide the highest performance over the usable bandwidth of 2 GHz. This performance makes the LMH3401 ideal for applications such as test and measurement, broadband communications, and high-speed data acquisition. A common-mode reference input pin is provided to align the amplifier output common-mode with the ADC input requirements. Use this device with power supplies between 3.3 V and 5.0 V; dual-supply operation is supported when required by the application.
This level of performance is achieved at a very low power level of 275 mW when a 5.0-V supply is used. A power-down feature is also available for power savings. The LMH3401 is fabricated in Texas Instruments' advanced complementary BiCMOS process and is available in a space-saving, 14-lead UQFN package with a specified operating temperature range of –40°C to 85°C.
The LMH3401 is a very high-performance, differential amplifier optimized for radio frequency (RF), intermediate frequency (IF), or high-speed, time-domain applications. This device is ideal for dc- or ac-coupled applications that require a single-ended to differential conversion when driving an analog-to-digital converter (ADC). The LMH3401 generates very low levels of second-order and third-order distortion when operating in single-ended-input to differential-output or differential-input to differential-output mode.
The on-chip resistors simplify printed circuit board (PCB) implementation and provide the highest performance over the usable bandwidth of 2 GHz. This performance makes the LMH3401 ideal for applications such as test and measurement, broadband communications, and high-speed data acquisition. A common-mode reference input pin is provided to align the amplifier output common-mode with the ADC input requirements. Use this device with power supplies between 3.3 V and 5.0 V; dual-supply operation is supported when required by the application.
This level of performance is achieved at a very low power level of 275 mW when a 5.0-V supply is used. A power-down feature is also available for power savings. The LMH3401 is fabricated in Texas Instruments' advanced complementary BiCMOS process and is available in a space-saving, 14-lead UQFN package with a specified operating temperature range of –40°C to 85°C. |
| Evaluation Boards | 1 | Active | ||