T
Texas Instruments
| Series | Category | # Parts | Status | Description |
|---|---|---|---|---|
| Part | Spec A | Spec B | Spec C | Spec D | Description |
|---|---|---|---|---|---|
| Series | Category | # Parts | Status | Description |
|---|---|---|---|---|
| Part | Spec A | Spec B | Spec C | Spec D | Description |
|---|---|---|---|---|---|
| Part | Category | Description |
|---|---|---|
Texas Instruments | Integrated Circuits (ICs) | BUS DRIVER, BCT/FBT SERIES |
Texas Instruments | Integrated Circuits (ICs) | 12BIT 3.3V~3.6V 210MHZ PARALLEL VQFN-48-EP(7X7) ANALOG TO DIGITAL CONVERTERS (ADC) ROHS |
Texas Instruments | Integrated Circuits (ICs) | TMX320DRE311 179PIN UBGA 200MHZ |
Texas Instruments TPS61040DRVTG4Unknown | Integrated Circuits (ICs) | IC LED DRV RGLTR PWM 350MA 6WSON |
Texas Instruments LP3876ET-2.5Obsolete | Integrated Circuits (ICs) | IC REG LINEAR 2.5V 3A TO220-5 |
Texas Instruments LMS1585ACSX-ADJObsolete | Integrated Circuits (ICs) | IC REG LIN POS ADJ 5A DDPAK |
Texas Instruments INA111APG4Obsolete | Integrated Circuits (ICs) | IC INST AMP 1 CIRCUIT 8DIP |
Texas Instruments | Integrated Circuits (ICs) | AUTOMOTIVE, QUAD 36V 1.2MHZ OPERATIONAL AMPLIFIER |
Texas Instruments OPA340NA/3KG4Unknown | Integrated Circuits (ICs) | IC OPAMP GP 1 CIRCUIT SOT23-5 |
Texas Instruments PT5112AObsolete | Power Supplies - Board Mount | DC DC CONVERTER 8V 8W |
| Series | Category | # Parts | Status | Description |
|---|---|---|---|---|
LM95234±2°C Quad Remote and Local Temperature Sensor with TruTherm Technology and SMBus Interface | Sensors, Transducers | 3 | Active | LM95234 is an 11-bit digital temperature sensor with a 2-wire System Management Bus (SMBus) interface that can very accurately monitor the temperature of four remote diodes as well as its own temperature that includes patent pending remote diode TruTherm BJT beta compensation beta compensation technology. The four remote diodes can be external devices such as microprocessors, graphics processors or diode-connected 2N3904s. The LM95234's TruTherm BJT beta compensation technology allows sensing of 90 nm or 65 nm process thermal diodes accurately.
The LM95234 reports temperature in two different formats for +127.875°C/–128°C range and 0°C/255°C range. The LM95234TCRIT1,TCRIT2andTCRIT3outputs are triggered when any unmasked channel exceeds its corresponding programmable limit and can be used to shutdown the system, to turn on the system fans or as a microcontroller interrupt function. The current status of theTCRIT1,TCRIT2andTCRIT3pins can be read back from the status registers. Mask registers are available for further control of theTCRIToutputs.
Two LM95234 remote temperature channels have programmable digital filters while the other two remote channels utilize a fault-queue to minimize unwantedTCRITevents when temperature spikes are encountered.
For optimum flexibility and accuracy, each LM95234 channel includes registers for sub-micron process or 2N3904 diode model selection as well as offset correction. A three-level address pin allows connection of up to 3 LM95234s to the same SMBus master. The LM95234 includes power saving functions such as: programmable conversion rate, shutdown mode, and disabling of unused channels.
LM95234 is an 11-bit digital temperature sensor with a 2-wire System Management Bus (SMBus) interface that can very accurately monitor the temperature of four remote diodes as well as its own temperature that includes patent pending remote diode TruTherm BJT beta compensation beta compensation technology. The four remote diodes can be external devices such as microprocessors, graphics processors or diode-connected 2N3904s. The LM95234's TruTherm BJT beta compensation technology allows sensing of 90 nm or 65 nm process thermal diodes accurately.
The LM95234 reports temperature in two different formats for +127.875°C/–128°C range and 0°C/255°C range. The LM95234TCRIT1,TCRIT2andTCRIT3outputs are triggered when any unmasked channel exceeds its corresponding programmable limit and can be used to shutdown the system, to turn on the system fans or as a microcontroller interrupt function. The current status of theTCRIT1,TCRIT2andTCRIT3pins can be read back from the status registers. Mask registers are available for further control of theTCRIToutputs.
Two LM95234 remote temperature channels have programmable digital filters while the other two remote channels utilize a fault-queue to minimize unwantedTCRITevents when temperature spikes are encountered.
For optimum flexibility and accuracy, each LM95234 channel includes registers for sub-micron process or 2N3904 diode model selection as well as offset correction. A three-level address pin allows connection of up to 3 LM95234s to the same SMBus master. The LM95234 includes power saving functions such as: programmable conversion rate, shutdown mode, and disabling of unused channels. |
LM95235-Q1Automotive Grade, ±2°C Remote and Local Temperature Sensor with TruTherm Technology and SMBus | Sensor Evaluation Boards | 14 | Active | The LM95235 is an 11-bit digital temperature sensor with a 2-wire System Management Bus (SMBus) interface and TruTherm technology that can monitor the temperature of a remote diode as well as its own temperature. The LM95235 can be used to very accurately monitor the temperature of external devices such as microprocessors, graphics processors, or a diode-connected MMBT3904 transistor. For automotive applications the LM95235Q is available that is AEC-Q100 Grade3 compliant and is manufactured on an Automotive Grade Flow. TruTherm BJT (transistor) beta compensation technology allows the LM95235 to precisely monitor thermal diodes found in 90 nm and smaller geometry processes. LM95235 reports temperature in two different formats for +127.875°C/-128°C range and 0°C/255°C range. The LM95235T_CRITandOSoutputs are asserted when either unmasked channel exceeds its programmed limit and can be used to shutdown the system, to turn on the system fans, or as a microcontroller interrupt function. The current status of theT_CRITandOSpins can be read back from the status registers via the SMBus interface. All limits have a shared programmable hysteresis register.
The remote temperature channel of the LM95235 has a programmable digital filter. The LM95235 contains a diode model selection bit to select between a typical Intel® processor on a 65 nm or 90 nm process or MMBT3904, as well as an offset register for maximum flexibility and best accuracy.
The LM95235 has a three-level address pin to connect up to 3 devices to the same SMBus master, that is shared with theOSoutput. The LM95235 has a programmable conversion rate register and a standby mode to save power. One conversion can be triggered in standby mode by writing to the one-shot register.
The LM95235 is an 11-bit digital temperature sensor with a 2-wire System Management Bus (SMBus) interface and TruTherm technology that can monitor the temperature of a remote diode as well as its own temperature. The LM95235 can be used to very accurately monitor the temperature of external devices such as microprocessors, graphics processors, or a diode-connected MMBT3904 transistor. For automotive applications the LM95235Q is available that is AEC-Q100 Grade3 compliant and is manufactured on an Automotive Grade Flow. TruTherm BJT (transistor) beta compensation technology allows the LM95235 to precisely monitor thermal diodes found in 90 nm and smaller geometry processes. LM95235 reports temperature in two different formats for +127.875°C/-128°C range and 0°C/255°C range. The LM95235T_CRITandOSoutputs are asserted when either unmasked channel exceeds its programmed limit and can be used to shutdown the system, to turn on the system fans, or as a microcontroller interrupt function. The current status of theT_CRITandOSpins can be read back from the status registers via the SMBus interface. All limits have a shared programmable hysteresis register.
The remote temperature channel of the LM95235 has a programmable digital filter. The LM95235 contains a diode model selection bit to select between a typical Intel® processor on a 65 nm or 90 nm process or MMBT3904, as well as an offset register for maximum flexibility and best accuracy.
The LM95235 has a three-level address pin to connect up to 3 devices to the same SMBus master, that is shared with theOSoutput. The LM95235 has a programmable conversion rate register and a standby mode to save power. One conversion can be triggered in standby mode by writing to the one-shot register. |
LM95241±1.25°C dual remote & local temperature sensor with beta compensation and SMBus, I | Evaluation Boards | 10 | Active | The LM95241 is a precision dual remote diode temperature sensor (RDTS) that uses TI's TruTherm technology. The 2-wire serial interface of the LM95241 is compatible with SMBus 2.0. The LM95241 can sense three temperature zones, it can measure the temperature of its own die as well as two diode connected transistors. The LM95241 includes digital filtering and an advanced input stage that includes analog filtering and TruTherm technology that reduces processor-to-processor non-ideality spread. The diode connected transistors can be a "thermal diode" as found in Intel and AMD processors or can simply be a diode connected MMBT3904 transistor. TruTherm technology allows accurate measurement of "thermal diodes" found on small geometry processes such as 90nm and 65nm. The LM95241 supports user selectable thermal diode non-ideality of either Intel processor on 90nm or 65nm process or 2N3904.
The LM95241 resolution format for remote temperature readings can be programmed to be 11-bits signed or unsigned with the digital filtering disabled. When the filtering is enabled the resolution increases to 13-bits signed or unsigned. In the unsigned mode the LM95241 remote diode readings can resolve temperatures above 127°C. Local temperature readings have a resolution of 9-bits plus sign.
The LM95241 is a precision dual remote diode temperature sensor (RDTS) that uses TI's TruTherm technology. The 2-wire serial interface of the LM95241 is compatible with SMBus 2.0. The LM95241 can sense three temperature zones, it can measure the temperature of its own die as well as two diode connected transistors. The LM95241 includes digital filtering and an advanced input stage that includes analog filtering and TruTherm technology that reduces processor-to-processor non-ideality spread. The diode connected transistors can be a "thermal diode" as found in Intel and AMD processors or can simply be a diode connected MMBT3904 transistor. TruTherm technology allows accurate measurement of "thermal diodes" found on small geometry processes such as 90nm and 65nm. The LM95241 supports user selectable thermal diode non-ideality of either Intel processor on 90nm or 65nm process or 2N3904.
The LM95241 resolution format for remote temperature readings can be programmed to be 11-bits signed or unsigned with the digital filtering disabled. When the filtering is enabled the resolution increases to 13-bits signed or unsigned. In the unsigned mode the LM95241 remote diode readings can resolve temperatures above 127°C. Local temperature readings have a resolution of 9-bits plus sign. |
| Sensor Evaluation Boards | 9 | Active | ||
| Sensor Evaluation Boards | 1 | Obsolete | ||
| Thermal Management | 4 | Active | ||
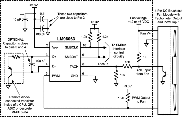
LM960631 remote and local temp sensor fan controller with acoustic fan noise reduction | Thermal Management | 2 | Active | The LM96063 is remote diode temperature sensors with integrated fan control that includes remote diode sensing. The LM96063 accurately measures: (1) its own temperature and (2) the temperature of a diode-connected transistor, such as a 2N3904, or a thermal diode commonly found on Computer Processors, Graphics Processor Units (GPU) and other ASIC's.
The LM96063 also features an integrated, pulse-width-modulated (PWM), open-drain fan control output. Fan speed is a combination of the remote temperature reading, the lookup table and register settings. The 12-step Lookup Table (LUT) enables the user to program a non-linear fan speed vs. temperature transfer function often used to quiet acoustic fan noise. In addition a fully programmable ramping function has been added to allow smooth transitions between LUT setpoints.
The LM96063 is targeted mainly for a transistor MMBT3904 used as thermal diodes or thermal diodes found in many FPGAs, ASICs, and processors on SOI processes. The LM96163 is identical to the LM96063 except the TruTherm BJT Beta compensation is enabled at power up that is targeted for thermal diodes found on popular processors using bulk non SOI processes.
The LM96063 is remote diode temperature sensors with integrated fan control that includes remote diode sensing. The LM96063 accurately measures: (1) its own temperature and (2) the temperature of a diode-connected transistor, such as a 2N3904, or a thermal diode commonly found on Computer Processors, Graphics Processor Units (GPU) and other ASIC's.
The LM96063 also features an integrated, pulse-width-modulated (PWM), open-drain fan control output. Fan speed is a combination of the remote temperature reading, the lookup table and register settings. The 12-step Lookup Table (LUT) enables the user to program a non-linear fan speed vs. temperature transfer function often used to quiet acoustic fan noise. In addition a fully programmable ramping function has been added to allow smooth transitions between LUT setpoints.
The LM96063 is targeted mainly for a transistor MMBT3904 used as thermal diodes or thermal diodes found in many FPGAs, ASICs, and processors on SOI processes. The LM96163 is identical to the LM96063 except the TruTherm BJT Beta compensation is enabled at power up that is targeted for thermal diodes found on popular processors using bulk non SOI processes. |
LM960801 local temp sensor with fan speed and power supply voltage monitor | Thermal Management | 1 | Obsolete | LM96080, compatible to LM80, is a hardware monitor that contains a 10-bit delta-sigma ADC capable of measuring 7 positive voltages and local temperature. The LM96080 also measures the speed of two fans and includes other hardware monitoring on an I2C® interface. The LM96080 includes a sequencer that performs WATCHDOG window comparisons of all measured values and its interrupt outputs become active when any values exceed the programmed limits.
The LM96080 is especially suited to interface to both linear and digital temperature sensors. The 2.5 mV LSb (least significant bit) and 2.56 volt input range is ideal for accepting inputs from a linear sensor such as the LM94022. TheBTIis used as an input from either digital or thermostat sensors such as LM73, LM75, LM56, LM57, LM26, LM27, LM26LV, or other LM96080.
The LM96080 supports Standard Mode (Sm, 100 kbits/s) and Fast Mode (Fm, 400 kbits/s) I2C interface modes of operation. LM96080 includes an analog filter on the I2C digital control lines that allows improved noise immunity and supports TIMEOUT reset function on SDA and SCL that prevents I2C bus lockup. Three I2C device address pins allow up to 8 parts on a single bus.
The LM96080's 3.0V to 5.5V supply voltage range, low supply current, and I2C interface make it ideal for a wide range of applications. Operation is ensured over the temperature range of (−40)°C ≤ TA≤ +125°C. The LM96080 is available in a 24-pin TSSOP package.
LM96080, compatible to LM80, is a hardware monitor that contains a 10-bit delta-sigma ADC capable of measuring 7 positive voltages and local temperature. The LM96080 also measures the speed of two fans and includes other hardware monitoring on an I2C® interface. The LM96080 includes a sequencer that performs WATCHDOG window comparisons of all measured values and its interrupt outputs become active when any values exceed the programmed limits.
The LM96080 is especially suited to interface to both linear and digital temperature sensors. The 2.5 mV LSb (least significant bit) and 2.56 volt input range is ideal for accepting inputs from a linear sensor such as the LM94022. TheBTIis used as an input from either digital or thermostat sensors such as LM73, LM75, LM56, LM57, LM26, LM27, LM26LV, or other LM96080.
The LM96080 supports Standard Mode (Sm, 100 kbits/s) and Fast Mode (Fm, 400 kbits/s) I2C interface modes of operation. LM96080 includes an analog filter on the I2C digital control lines that allows improved noise immunity and supports TIMEOUT reset function on SDA and SCL that prevents I2C bus lockup. Three I2C device address pins allow up to 8 parts on a single bus.
The LM96080's 3.0V to 5.5V supply voltage range, low supply current, and I2C interface make it ideal for a wide range of applications. Operation is ensured over the temperature range of (−40)°C ≤ TA≤ +125°C. The LM96080 is available in a 24-pin TSSOP package. |
LM961631 remote and local temp sensor with beta compensation and fan control | Development Boards, Kits, Programmers | 2 | Obsolete | The LM96163 has remote and local temperature sensors with integrated fan control that includes TruTherm BJT transistor beta compensation technology for remote diode sensing. The LM96163 accurately measures: (1) its own temperature and (2) the temperature of a diode-connected transistor, such as a 2N3904, or a thermal diode commonly found on Computer Processors, Graphics Processor Units (GPU) and other ASIC's. The LM96163 has an offset register to correct for errors caused by different non-ideality factors of other thermal diodes.
The LM96163 also features an integrated, pulse-width-modulated (PWM), open-drain fan control output. Fan speed depends on a combination of the remote temperature reading, the lookup table and register settings. The 12-step Lookup Table (LUT) enables the user to program a non-linear fan speed vs. temperature transfer function often used to quiet acoustic fan noise. In addition a fully programmable ramping function has been added to allow smooth transitions between LUT setpoints.
The LM96163 has remote and local temperature sensors with integrated fan control that includes TruTherm BJT transistor beta compensation technology for remote diode sensing. The LM96163 accurately measures: (1) its own temperature and (2) the temperature of a diode-connected transistor, such as a 2N3904, or a thermal diode commonly found on Computer Processors, Graphics Processor Units (GPU) and other ASIC's. The LM96163 has an offset register to correct for errors caused by different non-ideality factors of other thermal diodes.
The LM96163 also features an integrated, pulse-width-modulated (PWM), open-drain fan control output. Fan speed depends on a combination of the remote temperature reading, the lookup table and register settings. The 12-step Lookup Table (LUT) enables the user to program a non-linear fan speed vs. temperature transfer function often used to quiet acoustic fan noise. In addition a fully programmable ramping function has been added to allow smooth transitions between LUT setpoints. |
LM96194±2°C quad remote and local temperature sensor with beta comp, fan ctrl, hw & supply mtr in a QFN | Power Management (PMIC) | 3 | Active | The LM96194 hardware monitor has a two wire digital interface compatible with SMBus 2.0. Using a ΣΔ ADC, the LM96194 measures the temperature of four remote diode connected transistors as well as its own die and 9 power supply voltages. The LM96194 has new TruTherm technology that supports precision thermal diode measurements of processors on sub-micron processes.
To set fan speed, the LM96194 has two PWM outputs that are each controlled by up to six temperature zones. The fan-control algorithm can be based on a lookup table, PI (proportional/integral) control loop, or a combination of both. The LM96194 includes digital filters that can be invoked to smooth temperature readings for better control of fan speed such that acoustical noise is minimized. The LM96194 has four tachometer inputs to measure fan speed. Limit and status registers for all measured values are included.
The LM96194 includes most of the features of the LM94, dual CPU motherboard server management ASIC, such as measurement and control support for dynamic Vccp monitoring for VRD10/11 andPROCHOTbut is targeted for single processor systems.
The LM96194 hardware monitor has a two wire digital interface compatible with SMBus 2.0. Using a ΣΔ ADC, the LM96194 measures the temperature of four remote diode connected transistors as well as its own die and 9 power supply voltages. The LM96194 has new TruTherm technology that supports precision thermal diode measurements of processors on sub-micron processes.
To set fan speed, the LM96194 has two PWM outputs that are each controlled by up to six temperature zones. The fan-control algorithm can be based on a lookup table, PI (proportional/integral) control loop, or a combination of both. The LM96194 includes digital filters that can be invoked to smooth temperature readings for better control of fan speed such that acoustical noise is minimized. The LM96194 has four tachometer inputs to measure fan speed. Limit and status registers for all measured values are included.
The LM96194 includes most of the features of the LM94, dual CPU motherboard server management ASIC, such as measurement and control support for dynamic Vccp monitoring for VRD10/11 andPROCHOTbut is targeted for single processor systems. |