LM536035Automotive 3.5-V to 36-V, 3-A synchronous step-down converter | DC/DC & AC/DC (Off-Line) SMPS Evaluation Boards | 3 | Active | The LM53603-Q1, LM53602-Q1 buck regulators are specifically designed for automotive applications, providing an output voltage of 5 V or 3.3 V (with ADJ option) at 3 A or 2 A, from an input voltage of up to 36 V. Advanced high-speed circuitry allows the device to regulate from an input of up to 20 V, while providing an output of 5 V at a switching frequency of 2.1 MHz. The innovative architecture allows the device to regulate a 3.3 V output from an input voltage of only 3.5 V. All aspects of this product are optimized for the automotive customer. An input voltage range up to 36 V, with transient tolerance up to 42 V, eases input surge protection design. An open drain reset output, with filtering and delay, provides a true indication of system status. This feature negates the requirement for an additional supervisory component, saving cost and board space. Seamless transition between PWM and PFM modes, along with a no-load operating current of only 24 µA, ensures high efficiency and superior transient response at all loads.
The LM53603-Q1, LM53602-Q1 buck regulators are specifically designed for automotive applications, providing an output voltage of 5 V or 3.3 V (with ADJ option) at 3 A or 2 A, from an input voltage of up to 36 V. Advanced high-speed circuitry allows the device to regulate from an input of up to 20 V, while providing an output of 5 V at a switching frequency of 2.1 MHz. The innovative architecture allows the device to regulate a 3.3 V output from an input voltage of only 3.5 V. All aspects of this product are optimized for the automotive customer. An input voltage range up to 36 V, with transient tolerance up to 42 V, eases input surge protection design. An open drain reset output, with filtering and delay, provides a true indication of system status. This feature negates the requirement for an additional supervisory component, saving cost and board space. Seamless transition between PWM and PFM modes, along with a no-load operating current of only 24 µA, ensures high efficiency and superior transient response at all loads. |
LM53625-Q12.5-A, 36-V synchronous, 2.1-MHz, automotive step-down DC-DC converter | Integrated Circuits (ICs) | 11 | Active | The LM53625-Q1/LM53635-Q1 synchronous buck regulator is optimized for automotive applications, providing an output voltage of 5 V, 3.3 V, or an adjustable output. Advanced high-speed circuitry allows the LM53625-Q1/LM53635-Q1 to regulate from an input of 18 V to an output of 3.3 V at a fixed frequency of 2.1 MHz. Innovative architecture allows this device to regulate a 3.3-V output from an input voltage of only 3.55 V. All aspects of the LM53625-Q1/LM53635-Q1 are optimized for automotive and performance-driven industrial customers. An input voltage range up to 36 V, with transient tolerance up to 42 V, eases input surge protection design. The automotive-qualified Hotrod QFN package with wettable flanks reduces parasitic inductance and resistance while increasing efficiency, minimizing switch node ringing, and dramatically lowering electromagnetic interference (EMI). An open-drain reset output, with built-in filtering and delay, provides a true indication of system status. This feature negates the requirement for an additional supervisory component, saving cost and board space. Seamless transition between PWM and PFM modes and low quiescent current (only 15 µA for the 3.3 V option) ensure high efficiency and superior transient responses at all loads.
The LM53625-Q1/LM53635-Q1 synchronous buck regulator is optimized for automotive applications, providing an output voltage of 5 V, 3.3 V, or an adjustable output. Advanced high-speed circuitry allows the LM53625-Q1/LM53635-Q1 to regulate from an input of 18 V to an output of 3.3 V at a fixed frequency of 2.1 MHz. Innovative architecture allows this device to regulate a 3.3-V output from an input voltage of only 3.55 V. All aspects of the LM53625-Q1/LM53635-Q1 are optimized for automotive and performance-driven industrial customers. An input voltage range up to 36 V, with transient tolerance up to 42 V, eases input surge protection design. The automotive-qualified Hotrod QFN package with wettable flanks reduces parasitic inductance and resistance while increasing efficiency, minimizing switch node ringing, and dramatically lowering electromagnetic interference (EMI). An open-drain reset output, with built-in filtering and delay, provides a true indication of system status. This feature negates the requirement for an additional supervisory component, saving cost and board space. Seamless transition between PWM and PFM modes and low quiescent current (only 15 µA for the 3.3 V option) ensure high efficiency and superior transient responses at all loads. |
LM53635-Q13.5-A, 36-V synchronous, 2.1-MHz, automotive step-down DC-DC converter | Development Boards, Kits, Programmers | 17 | Active | The LM53625-Q1/LM53635-Q1 synchronous buck regulator is optimized for automotive applications, providing an output voltage of 5 V, 3.3 V, or an adjustable output. Advanced high-speed circuitry allows the LM53625-Q1/LM53635-Q1 to regulate from an input of 18 V to an output of 3.3 V at a fixed frequency of 2.1 MHz. Innovative architecture allows this device to regulate a 3.3-V output from an input voltage of only 3.55 V. All aspects of the LM53625-Q1/LM53635-Q1 are optimized for automotive and performance-driven industrial customers. An input voltage range up to 36 V, with transient tolerance up to 42 V, eases input surge protection design. The automotive-qualified Hotrod QFN package with wettable flanks reduces parasitic inductance and resistance while increasing efficiency, minimizing switch node ringing, and dramatically lowering electromagnetic interference (EMI). An open-drain reset output, with built-in filtering and delay, provides a true indication of system status. This feature negates the requirement for an additional supervisory component, saving cost and board space. Seamless transition between PWM and PFM modes and low quiescent current (only 15 µA for the 3.3 V option) ensure high efficiency and superior transient responses at all loads.
The LM53625-Q1/LM53635-Q1 synchronous buck regulator is optimized for automotive applications, providing an output voltage of 5 V, 3.3 V, or an adjustable output. Advanced high-speed circuitry allows the LM53625-Q1/LM53635-Q1 to regulate from an input of 18 V to an output of 3.3 V at a fixed frequency of 2.1 MHz. Innovative architecture allows this device to regulate a 3.3-V output from an input voltage of only 3.55 V. All aspects of the LM53625-Q1/LM53635-Q1 are optimized for automotive and performance-driven industrial customers. An input voltage range up to 36 V, with transient tolerance up to 42 V, eases input surge protection design. The automotive-qualified Hotrod QFN package with wettable flanks reduces parasitic inductance and resistance while increasing efficiency, minimizing switch node ringing, and dramatically lowering electromagnetic interference (EMI). An open-drain reset output, with built-in filtering and delay, provides a true indication of system status. This feature negates the requirement for an additional supervisory component, saving cost and board space. Seamless transition between PWM and PFM modes and low quiescent current (only 15 µA for the 3.3 V option) ensure high efficiency and superior transient responses at all loads. |
| Clock/Timing | 6 | Active | |
| Programmable Timers and Oscillators | 2 | Active | The LM555 is a highly stable device for generating accurate time delays or oscillation. Additional terminals are provided for triggering or resetting if desired. In the time delay mode of operation, the time is precisely controlled by one external resistor and capacitor. For astable operation as an oscillator, the free running frequency and duty cycle are accurately controlled with two external resistors and one capacitor. The circuit may be triggered and reset on falling waveforms, and the output circuit can source or sink up to 200mA or drive TTL circuits.
The LM555 is a highly stable device for generating accurate time delays or oscillation. Additional terminals are provided for triggering or resetting if desired. In the time delay mode of operation, the time is precisely controlled by one external resistor and capacitor. For astable operation as an oscillator, the free running frequency and duty cycle are accurately controlled with two external resistors and one capacitor. The circuit may be triggered and reset on falling waveforms, and the output circuit can source or sink up to 200mA or drive TTL circuits. |
| Integrated Circuits (ICs) | 4 | Obsolete | |
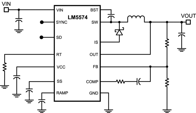
LM5574-Q175V, 0.5A Step-Down Switching Regulator | Development Boards, Kits, Programmers | 7 | Active | The LM5574-Q1 is an easy to use SIMPLE SWITCHER®buck regulator which allows design engineers to design and optimize a robust power supply using a minimum set of components. Operating with an input voltage range of 6 - 75 V, the LM5574-Q1 delivers 0.5 A of continuous output current with an integrated 750 mΩ N-Channel MOSFET. The regulator utilizes an Emulated Current Mode architecture which provides inherent line regulation, tight load transient response, and ease of loop compensation without the usual limitation of low-duty cycles associated with current mode regulators. The operating frequency is adjustable from 50 kHz to 500 kHz to allow optimization of size and efficiency. To reduce EMI, a frequency synchronization pin allows multiple ICs from the LM(2)557x family to self-synchronize or to synchronize to an external clock. The LM5574-Q1 ensures robustness with cycle-by-cycle current limit, short-circuit protection, thermal shut-down, and remote shut-down. The device is available in a TSSOP-16 package. The LM5574-Q1 is supported by the full suite of WEBENCH On-Line design tools.
The LM5574-Q1 is an easy to use SIMPLE SWITCHER®buck regulator which allows design engineers to design and optimize a robust power supply using a minimum set of components. Operating with an input voltage range of 6 - 75 V, the LM5574-Q1 delivers 0.5 A of continuous output current with an integrated 750 mΩ N-Channel MOSFET. The regulator utilizes an Emulated Current Mode architecture which provides inherent line regulation, tight load transient response, and ease of loop compensation without the usual limitation of low-duty cycles associated with current mode regulators. The operating frequency is adjustable from 50 kHz to 500 kHz to allow optimization of size and efficiency. To reduce EMI, a frequency synchronization pin allows multiple ICs from the LM(2)557x family to self-synchronize or to synchronize to an external clock. The LM5574-Q1 ensures robustness with cycle-by-cycle current limit, short-circuit protection, thermal shut-down, and remote shut-down. The device is available in a TSSOP-16 package. The LM5574-Q1 is supported by the full suite of WEBENCH On-Line design tools. |
LM5575-Q175V, 1.5A Step-Down Switching Regulator | Development Boards, Kits, Programmers | 7 | Active | The LM5575-Q1 is an easy-to-use buck regulator that allows design engineers to design and optimize a robust power supply using a minimum set of components. Operating with an input voltage range of 6 V to 75 V, the LM5575-Q1 delivers 1.5 A of continuous output current with an integrated 330-mΩ N-channel MOSFET. The regulator utilizes an emulated current mode architecture which provides inherent line regulation, tight load-transient response, and ease-of-loop compensation without the usual limitation of low-duty cycles associated with current mode regulators. The operating frequency is adjustable from 50 kHz to 500 kHz to allow optimization of size and efficiency. The LM5575-Q1 ensures robustness with cycle-by-cycle current limit, short-circuit protection, thermal shutdown, and remote shutdown. The device is available in a power enhanced 16-pin HTSSOP package featuring an exposed die attach pad for thermal dissipation. The LM5575-Q1 is supported by the full suite of WEBENCH®on-Line design tools. For AEC-Q100 grade 1 and grade 0 orderable numbers, see the orderable addendum at the end of this data sheet.
The LM5575-Q1 is an easy-to-use buck regulator that allows design engineers to design and optimize a robust power supply using a minimum set of components. Operating with an input voltage range of 6 V to 75 V, the LM5575-Q1 delivers 1.5 A of continuous output current with an integrated 330-mΩ N-channel MOSFET. The regulator utilizes an emulated current mode architecture which provides inherent line regulation, tight load-transient response, and ease-of-loop compensation without the usual limitation of low-duty cycles associated with current mode regulators. The operating frequency is adjustable from 50 kHz to 500 kHz to allow optimization of size and efficiency. The LM5575-Q1 ensures robustness with cycle-by-cycle current limit, short-circuit protection, thermal shutdown, and remote shutdown. The device is available in a power enhanced 16-pin HTSSOP package featuring an exposed die attach pad for thermal dissipation. The LM5575-Q1 is supported by the full suite of WEBENCH®on-Line design tools. For AEC-Q100 grade 1 and grade 0 orderable numbers, see the orderable addendum at the end of this data sheet. |
LM5576-Q175V, 3A Step-Down Switching Regulator | Evaluation Boards | 9 | Active | The LM5576Q0 is an easy to use SIMPLE SWITCHER buck regulator which allows design engineers to design and optimize a robust power supply using a minimum set of components. Operating with an input voltage range of 6 – 75V, the LM5576Q0 delivers 3A of continuous output current with an integrated 170mΩ N-Channel MOSFET. The regulator utilizes an Emulated Current Mode architecture which provides inherent line regulation, tight load transient response, and ease of loop compensation without the usual limitation of low-duty cycles associated with current mode regulators. The operating frequency is adjustable from 50kHz to 500kHz to allow optimization of size and efficiency. To reduce EMI, a frequency synchronization pin allows multiple IC’s from the LM(2)557x family to self-synchronize or to synchronize to an external clock. The LM5576Q0 ensures robustness with cycle-by-cycle current limit, short-circuit protection, thermal shut-down, and remote shut-down. The device is available in a power enhanced TSSOP-20 package featuring an exposed die attach pad for thermal dissipation. The LM5576Q0 is supported by the full suite of WEBENCH On-Line design tools.
The LM5576Q0 is an easy to use SIMPLE SWITCHER buck regulator which allows design engineers to design and optimize a robust power supply using a minimum set of components. Operating with an input voltage range of 6 – 75V, the LM5576Q0 delivers 3A of continuous output current with an integrated 170mΩ N-Channel MOSFET. The regulator utilizes an Emulated Current Mode architecture which provides inherent line regulation, tight load transient response, and ease of loop compensation without the usual limitation of low-duty cycles associated with current mode regulators. The operating frequency is adjustable from 50kHz to 500kHz to allow optimization of size and efficiency. To reduce EMI, a frequency synchronization pin allows multiple IC’s from the LM(2)557x family to self-synchronize or to synchronize to an external clock. The LM5576Q0 ensures robustness with cycle-by-cycle current limit, short-circuit protection, thermal shut-down, and remote shut-down. The device is available in a power enhanced TSSOP-20 package featuring an exposed die attach pad for thermal dissipation. The LM5576Q0 is supported by the full suite of WEBENCH On-Line design tools. |
| Temperature Sensors | 11 | Active | |