T
Texas Instruments
| Series | Category | # Parts | Status | Description |
|---|---|---|---|---|
| Part | Spec A | Spec B | Spec C | Spec D | Description |
|---|---|---|---|---|---|
| Series | Category | # Parts | Status | Description |
|---|---|---|---|---|
| Part | Spec A | Spec B | Spec C | Spec D | Description |
|---|---|---|---|---|---|
| Series | Category | # Parts | Status | Description |
|---|---|---|---|---|
LM5163H-Q1Automotive 6V-100-V input, 0.5-A synchronous high-temperature buck DC/DC converter with ultra-low IQ | Power Management (PMIC) | 1 | Active | Coolants in powertrain systems can be expensive. There is an increase in ambient temperature requirements in powertrain applications as manufacturers reduce cost by decreasing the use of coolants in the system (water, air). In addition, power hungry systems in ADAS (camera modules) and powertrain often require high output power in small enclosures. These requirements drive the need for DC-DC converters to operate at high ambient temperatures resulting in the junction temperature to exceed 150°C. The LM5163H-Q1 synchronous buck converter is designed to function at elevated junction temperatures, up to 165°C, to enable high-density solutions that support high ambient temperature and output power specifications. The LM5163H-Q1 operates over a wide input voltage range, minimizing the need for external surge suppression components.
A minimum controllable on-time of 50 ns facilitates large step-down conversion ratios, enabling the direct step-down from a 48-V nominal input to low-voltage rails for reduced system complexity and solution cost. The LM5163H-Q1 operates during input voltage dips as low as 6 V, at nearly 100% duty cycle if needed, making it an excellent choice for high-performance 48-V battery automotive applications and MHEV/EV systems.
The LM5163H-Q1 is qualified to higher temperature profiles than required by automotive AEC-Q100 grade 1 and is available in a 8-pin SO PowerPAD™ integrated circuit package. the device 1.27-mm pin pitch provides adequate spacing for high-voltage applications.
Coolants in powertrain systems can be expensive. There is an increase in ambient temperature requirements in powertrain applications as manufacturers reduce cost by decreasing the use of coolants in the system (water, air). In addition, power hungry systems in ADAS (camera modules) and powertrain often require high output power in small enclosures. These requirements drive the need for DC-DC converters to operate at high ambient temperatures resulting in the junction temperature to exceed 150°C. The LM5163H-Q1 synchronous buck converter is designed to function at elevated junction temperatures, up to 165°C, to enable high-density solutions that support high ambient temperature and output power specifications. The LM5163H-Q1 operates over a wide input voltage range, minimizing the need for external surge suppression components.
A minimum controllable on-time of 50 ns facilitates large step-down conversion ratios, enabling the direct step-down from a 48-V nominal input to low-voltage rails for reduced system complexity and solution cost. The LM5163H-Q1 operates during input voltage dips as low as 6 V, at nearly 100% duty cycle if needed, making it an excellent choice for high-performance 48-V battery automotive applications and MHEV/EV systems.
The LM5163H-Q1 is qualified to higher temperature profiles than required by automotive AEC-Q100 grade 1 and is available in a 8-pin SO PowerPAD™ integrated circuit package. the device 1.27-mm pin pitch provides adequate spacing for high-voltage applications. |
LM5164-Q16-V to 100-V input, 1-A synchronous buck DC-DC converter with ultra-low IQ | Development Boards, Kits, Programmers | 4 | Active | The LM5164 synchronous buck converter is designed to regulate over a wide input voltage range, minimizing the need for external surge suppression components. A minimum controllable on-time of 50ns facilitates large step-down conversion ratios, enabling the direct step-down from a 48V nominal input to low-voltage rails for reduced system complexity and solution cost. The LM5164 operates during input voltage dips as low as 6V, at nearly 100% duty cycle if needed, making the device an excellent choice for wide input supply range industrial and high cell count battery pack applications.
With integrated high-side and low-side power MOSFETs, the LM5164 delivers up to 1A of output current. A constant on-time (COT) control architecture provides nearly constant switching frequency with excellent load and line transient response. Additional features of the LM5164 include ultra-low IQ and diode emulation mode operation for high light-load efficiency, innovative peak and valley overcurrent protection, integrated VCC bias supply and bootstrap diode, precision enable and input UVLO, and thermal shutdown protection with automatic recovery. An open-drain PGOOD indicator provides sequencing, fault reporting, and output voltage monitoring.The LM5164 is available in a thermally-enhanced, 8-pin SO PowerPAD™ package. The 1.27mm pin pitch provides adequate spacing for high-voltage applications.
The LM5164 is available in a thermally-enhanced, 8-pin SO PowerPAD™ package. The device 1.27mm pin pitch provides adequate spacing for high-voltage applications.
The LM5164 synchronous buck converter is designed to regulate over a wide input voltage range, minimizing the need for external surge suppression components. A minimum controllable on-time of 50ns facilitates large step-down conversion ratios, enabling the direct step-down from a 48V nominal input to low-voltage rails for reduced system complexity and solution cost. The LM5164 operates during input voltage dips as low as 6V, at nearly 100% duty cycle if needed, making the device an excellent choice for wide input supply range industrial and high cell count battery pack applications.
With integrated high-side and low-side power MOSFETs, the LM5164 delivers up to 1A of output current. A constant on-time (COT) control architecture provides nearly constant switching frequency with excellent load and line transient response. Additional features of the LM5164 include ultra-low IQ and diode emulation mode operation for high light-load efficiency, innovative peak and valley overcurrent protection, integrated VCC bias supply and bootstrap diode, precision enable and input UVLO, and thermal shutdown protection with automatic recovery. An open-drain PGOOD indicator provides sequencing, fault reporting, and output voltage monitoring.The LM5164 is available in a thermally-enhanced, 8-pin SO PowerPAD™ package. The 1.27mm pin pitch provides adequate spacing for high-voltage applications.
The LM5164 is available in a thermally-enhanced, 8-pin SO PowerPAD™ package. The device 1.27mm pin pitch provides adequate spacing for high-voltage applications. |
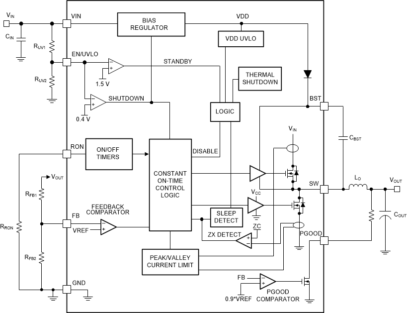
LM5165-Q1Automotive, 3V-65V, 150mA Synchronous Buck Converter With Ultra-Low IQ | DC/DC & AC/DC (Off-Line) SMPS Evaluation Boards | 13 | Active | The LM5165 device is a compact, easy-to-use, 3-V to 65-V, ultra-low IQsynchronous buck converter with high efficiency over wide input voltage and load current ranges. With integrated high-side and low-side power MOSFETs, up to 150-mA of output current can be delivered at fixed output voltages of 3.3 V or 5 V or at an adjustable output. The converter is designed to simplify implementation while providing options to optimize the performance for the target application. Pulse Frequency Modulation (PFM) mode is selected for optimal light-load efficiency or Constant On-Time (COT) control for nearly constant operating frequency. Both control schemes do not require loop compensation while providing excellent line and load transient response and short PWM on-time for large step-down conversion ratios.
The high-side P-channel MOSFET can operate at 100% duty cycle for lowest dropout voltage and does not require a bootstrap capacitor for gate drive. Also, the current limit setpoint is adjustable to optimize inductor selection for a particular output current requirement. Selectable and adjustable start-up timing options include minimum delay (no soft start), internally fixed (900 µs), and externally programmable soft start using a capacitor. An open-drain PGOOD indicator can be used for sequencing, fault reporting, and output voltage monitoring. The LM5165 buck converter is available in a 10-pin, 3-mm × 3-mm, thermally- enhanced VSON-10 package with 0.5-mm pin pitch. The LM5165 and LM5165X is also available in the VSSOP-10 package.
The LM5165 device is a compact, easy-to-use, 3-V to 65-V, ultra-low IQsynchronous buck converter with high efficiency over wide input voltage and load current ranges. With integrated high-side and low-side power MOSFETs, up to 150-mA of output current can be delivered at fixed output voltages of 3.3 V or 5 V or at an adjustable output. The converter is designed to simplify implementation while providing options to optimize the performance for the target application. Pulse Frequency Modulation (PFM) mode is selected for optimal light-load efficiency or Constant On-Time (COT) control for nearly constant operating frequency. Both control schemes do not require loop compensation while providing excellent line and load transient response and short PWM on-time for large step-down conversion ratios.
The high-side P-channel MOSFET can operate at 100% duty cycle for lowest dropout voltage and does not require a bootstrap capacitor for gate drive. Also, the current limit setpoint is adjustable to optimize inductor selection for a particular output current requirement. Selectable and adjustable start-up timing options include minimum delay (no soft start), internally fixed (900 µs), and externally programmable soft start using a capacitor. An open-drain PGOOD indicator can be used for sequencing, fault reporting, and output voltage monitoring. The LM5165 buck converter is available in a 10-pin, 3-mm × 3-mm, thermally- enhanced VSON-10 package with 0.5-mm pin pitch. The LM5165 and LM5165X is also available in the VSSOP-10 package. |
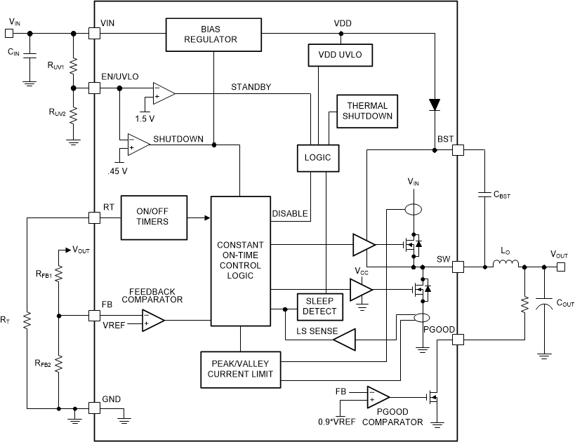
LM51663V-65V Input, 500mA Synchronous Buck Converter With Ultra-Low Iq | Power Management (PMIC) | 4 | Active | TheLM5166is a compact, easy-to-use, 3-V to 65-V, ultra-low IQsynchronous buck converter with high efficiency over wide input voltage and load current ranges. With integrated high-side and low-side power MOSFETs, up to 500 mA of output current can be delivered at fixed output voltages of 3.3 V or 5 V, or an adjustable output. The converter is designed to simplify implementation while providing options to optimize the performance for the target application. Pulse frequency modulation (PFM) mode is selected for optimal light-load efficiency or constant on-time (COT) control for nearly constant operating frequency. Both control schemes do not require loop compensation while providing excellent line and load transient response and short PWM on-time for large step-down conversion ratios.
The high-side P-channel MOSFET can operate at 100% duty cycle for lowest dropout voltage and does not require a bootstrap capacitor for gate drive. Also, the current limit setpoint is adjustable to optimize inductor selection for a particular load current requirement. Selectable and adjustable start-up timing options include minimum delay (no soft start), internally fixed (900 µs), and externally programmable soft start using a capacitor. An open-drain PGOOD indicator can be used for sequencing, fault reporting, and output voltage monitoring. The LM5166 is available in a 10-pin VSON package with 0.5-mm pin pitch.
TheLM5166is a compact, easy-to-use, 3-V to 65-V, ultra-low IQsynchronous buck converter with high efficiency over wide input voltage and load current ranges. With integrated high-side and low-side power MOSFETs, up to 500 mA of output current can be delivered at fixed output voltages of 3.3 V or 5 V, or an adjustable output. The converter is designed to simplify implementation while providing options to optimize the performance for the target application. Pulse frequency modulation (PFM) mode is selected for optimal light-load efficiency or constant on-time (COT) control for nearly constant operating frequency. Both control schemes do not require loop compensation while providing excellent line and load transient response and short PWM on-time for large step-down conversion ratios.
The high-side P-channel MOSFET can operate at 100% duty cycle for lowest dropout voltage and does not require a bootstrap capacitor for gate drive. Also, the current limit setpoint is adjustable to optimize inductor selection for a particular load current requirement. Selectable and adjustable start-up timing options include minimum delay (no soft start), internally fixed (900 µs), and externally programmable soft start using a capacitor. An open-drain PGOOD indicator can be used for sequencing, fault reporting, and output voltage monitoring. The LM5166 is available in a 10-pin VSON package with 0.5-mm pin pitch. |
LM5168-Q1Automotive 6-V to 120-V Wide VIN, 300-mA DC-DC converter with Fly-Buck™ capability | Voltage Regulators - DC DC Switching Regulators | 4 | Active | The LM5169 -Q1 and LM5168 -Q1 synchronous buck converters are designed to regulate over a wide input voltage range, minimizing the need for external surge suppression components. A minimum controllable on time of 50 ns facilitates large step-down conversion ratios, enabling the direct step-down from a 48-V nominal input to low-voltage rails for reduced system complexity and solution cost. The LM516x -Q1 operates during input voltage dips as low as 6 V, at nearly 100% duty cycle if needed, making it an excellent choice for wide input supply range industrial and high cell count battery pack applications.
With integrated high-side and low-side power MOSFETs, the LM5169 -Q1 delivers up to 0.65-A of output current and the LM5168 -Q1 delivers up to 0.3-A of output current. A constant on-time (COT) control architecture provides nearly constant switching frequency with excellent load and line transient response. The LM516x -Q1 is available in FPWM or auto mode versions. FPWM mode provides forced CCM operation across the entire load range supporting isolated fly-buck converter applications. Auto mode enables ultra-low IQand diode emulation mode operation for high light-load efficiency.
The LM5169 -Q1 and LM5168 -Q1 synchronous buck converters are designed to regulate over a wide input voltage range, minimizing the need for external surge suppression components. A minimum controllable on time of 50 ns facilitates large step-down conversion ratios, enabling the direct step-down from a 48-V nominal input to low-voltage rails for reduced system complexity and solution cost. The LM516x -Q1 operates during input voltage dips as low as 6 V, at nearly 100% duty cycle if needed, making it an excellent choice for wide input supply range industrial and high cell count battery pack applications.
With integrated high-side and low-side power MOSFETs, the LM5169 -Q1 delivers up to 0.65-A of output current and the LM5168 -Q1 delivers up to 0.3-A of output current. A constant on-time (COT) control architecture provides nearly constant switching frequency with excellent load and line transient response. The LM516x -Q1 is available in FPWM or auto mode versions. FPWM mode provides forced CCM operation across the entire load range supporting isolated fly-buck converter applications. Auto mode enables ultra-low IQand diode emulation mode operation for high light-load efficiency. |
LM5169-Q1Automotive 6-V to 120-V Wide VIN, 650-mA DC-DC converter with Fly-Buck™ capability | Integrated Circuits (ICs) | 3 | Active | The LM5169 -Q1 and LM5168 -Q1 synchronous buck converters are designed to regulate over a wide input voltage range, minimizing the need for external surge suppression components. A minimum controllable on time of 50 ns facilitates large step-down conversion ratios, enabling the direct step-down from a 48-V nominal input to low-voltage rails for reduced system complexity and solution cost. The LM516x -Q1 operates during input voltage dips as low as 6 V, at nearly 100% duty cycle if needed, making it an excellent choice for wide input supply range industrial and high cell count battery pack applications.
With integrated high-side and low-side power MOSFETs, the LM5169 -Q1 delivers up to 0.65-A of output current and the LM5168 -Q1 delivers up to 0.3-A of output current. A constant on-time (COT) control architecture provides nearly constant switching frequency with excellent load and line transient response. The LM516x -Q1 is available in FPWM or auto mode versions. FPWM mode provides forced CCM operation across the entire load range supporting isolated fly-buck converter applications. Auto mode enables ultra-low IQand diode emulation mode operation for high light-load efficiency.
The LM5169 -Q1 and LM5168 -Q1 synchronous buck converters are designed to regulate over a wide input voltage range, minimizing the need for external surge suppression components. A minimum controllable on time of 50 ns facilitates large step-down conversion ratios, enabling the direct step-down from a 48-V nominal input to low-voltage rails for reduced system complexity and solution cost. The LM516x -Q1 operates during input voltage dips as low as 6 V, at nearly 100% duty cycle if needed, making it an excellent choice for wide input supply range industrial and high cell count battery pack applications.
With integrated high-side and low-side power MOSFETs, the LM5169 -Q1 delivers up to 0.65-A of output current and the LM5168 -Q1 delivers up to 0.3-A of output current. A constant on-time (COT) control architecture provides nearly constant switching frequency with excellent load and line transient response. The LM516x -Q1 is available in FPWM or auto mode versions. FPWM mode provides forced CCM operation across the entire load range supporting isolated fly-buck converter applications. Auto mode enables ultra-low IQand diode emulation mode operation for high light-load efficiency. |
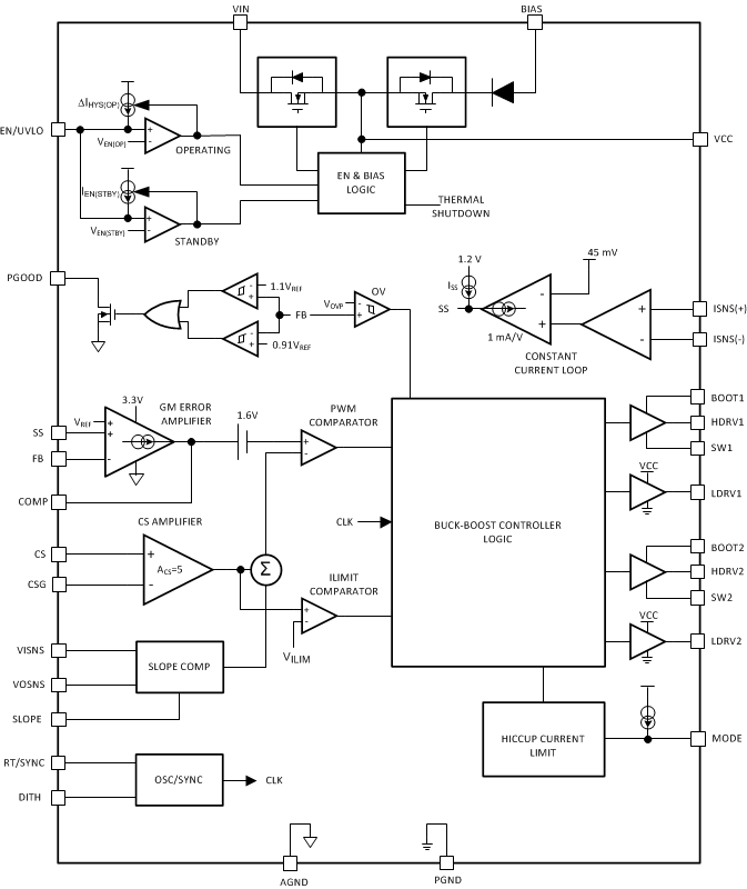
LM5170-Q1Multiphase bidirectional current controller, AEC-Q100 qualified | Development Boards, Kits, Programmers | 5 | Active | The LM5170-Q1 controller provides the essential high voltage and precision elements of a dual-channel bidirectional converter for automotive 48-V and 12-V dual battery systems. It regulates the average current flowing between the high voltage and low voltage ports in the direction designated by the DIR input signal. The current regulation level is programmed through analog or digital PWM inputs.
Dual-channel differential current sense amplifiers and dedicated channel current monitors achieve typical current accuracy of 1%. Robust 5-A half-bridge gate drivers are capable of driving parallel MOSFET switches delivering 500 W or more per channel. The diode emulation mode of the synchronous rectifiers prevents negative currents but also enables discontinuous mode operation for improved efficiency with light loads. Versatile protection features include cycle-by-cycle current limiting, overvoltage protection at both HV and LV ports, MOSFET failure detection and overtemperature protection.
The LM5170-Q1 controller provides the essential high voltage and precision elements of a dual-channel bidirectional converter for automotive 48-V and 12-V dual battery systems. It regulates the average current flowing between the high voltage and low voltage ports in the direction designated by the DIR input signal. The current regulation level is programmed through analog or digital PWM inputs.
Dual-channel differential current sense amplifiers and dedicated channel current monitors achieve typical current accuracy of 1%. Robust 5-A half-bridge gate drivers are capable of driving parallel MOSFET switches delivering 500 W or more per channel. The diode emulation mode of the synchronous rectifiers prevents negative currents but also enables discontinuous mode operation for improved efficiency with light loads. Versatile protection features include cycle-by-cycle current limiting, overvoltage protection at both HV and LV ports, MOSFET failure detection and overtemperature protection. |
LM517180-V dual-channel bidirectional buck-boost controller | DC DC Switching Controllers | 1 | Active | The LM5171 controller provides the high voltage and precision elements of a dual-channel bidirectional converter. Examples include dual battery systems. The LM5171 supports multiphase parallel operation with balanced current sharing in each phase. The LM5171 also supports independent channel bi-directional operations making it versatile as standalone controller operating as multiphase Buck/Boost or independent Buck or Boost.
The dual-channel differential current sense amplifiers and dedicated channel current monitors achieve typical accuracy of 1%. The robust 5A half-bridge gate drivers are capable of driving parallel MOSFETs for scaling more power per channel. The controller can be dynamically programmed to operate in either the diode emulation mode (DEM) or forced PWM (FPWM) mode. Versatile protection features include cycle-by-cycle current limiting, overvoltage protection at both HV and LV ports, and overtemperature protection and urgent shutdown latch.
The LM5171 controller provides the high voltage and precision elements of a dual-channel bidirectional converter. Examples include dual battery systems. The LM5171 supports multiphase parallel operation with balanced current sharing in each phase. The LM5171 also supports independent channel bi-directional operations making it versatile as standalone controller operating as multiphase Buck/Boost or independent Buck or Boost.
The dual-channel differential current sense amplifiers and dedicated channel current monitors achieve typical accuracy of 1%. The robust 5A half-bridge gate drivers are capable of driving parallel MOSFETs for scaling more power per channel. The controller can be dynamically programmed to operate in either the diode emulation mode (DEM) or forced PWM (FPWM) mode. Versatile protection features include cycle-by-cycle current limiting, overvoltage protection at both HV and LV ports, and overtemperature protection and urgent shutdown latch. |
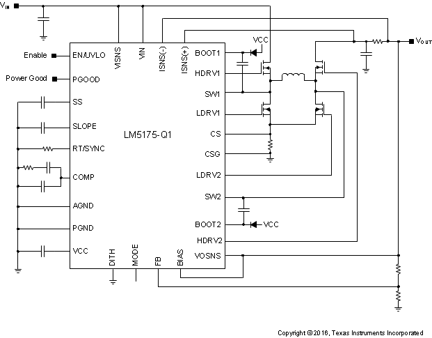
LM5175-Q142-V wide VIN 4-switch synchronous buck-boost controller, AEC-Q100 qualified | DC/DC & AC/DC (Off-Line) SMPS Evaluation Boards | 6 | Active | The LM5175-Q1 is a synchronous four-switch buck-boost DC/DC controller capable of regulating the output voltage at, above, or below the input voltage. The LM5175-Q1 operates over a wide input voltage range of 3.5 V to 42 V (60 V maximum) to support a variety of applications.
The LM5175-Q1 employs current-mode control both in buck and boost modes of operation for superior load and line regulation. The switching frequency is programmed by an external resistor and can be synchronized to an external clock signal.
The device also features a programmable soft-start function and offers protection features including cycle-by-cycle current limiting, input undervoltage lockout (UVLO), output overvoltage protection (OVP), and thermal shutdown. In addition, the LM5175-Q1 features selectable Continuous Conduction Mode (CCM) or Discontinuous Conduction Mode (DCM) operation, optional average input or output current limiting, optional spread spectrum to reduce peak EMI, and optional hiccup mode protection in sustained overload conditions.
The LM5175-Q1 is a synchronous four-switch buck-boost DC/DC controller capable of regulating the output voltage at, above, or below the input voltage. The LM5175-Q1 operates over a wide input voltage range of 3.5 V to 42 V (60 V maximum) to support a variety of applications.
The LM5175-Q1 employs current-mode control both in buck and boost modes of operation for superior load and line regulation. The switching frequency is programmed by an external resistor and can be synchronized to an external clock signal.
The device also features a programmable soft-start function and offers protection features including cycle-by-cycle current limiting, input undervoltage lockout (UVLO), output overvoltage protection (OVP), and thermal shutdown. In addition, the LM5175-Q1 features selectable Continuous Conduction Mode (CCM) or Discontinuous Conduction Mode (DCM) operation, optional average input or output current limiting, optional spread spectrum to reduce peak EMI, and optional hiccup mode protection in sustained overload conditions. |
LM5176-Q155-V wide VIN synchronous 4-switch buck-boost controller, AEC-Q100 qualified | Evaluation Boards | 6 | Active | The LM5176-Q1 is a synchronous four-switch buck-boost DC/DC controller capable of regulating the output voltage at, above, or below the input voltage. The LM5176-Q1 operates over a wide input voltage range of 4.2 V to 55 V (60 V absolute maximum) to support a variety of applications.
The LM5176-Q1 employs current-mode control both in buck and boost modes of operation for superior load and line regulation. The switching frequency is programmed by an external resistor and can be synchronized to an external clock signal.
The device also features a programmable soft-start function and offers protection features including cycle-by-cycle current limiting, input undervoltage lockout (UVLO), output overvoltage protection (OVP), and thermal shutdown. In addition, the LM5176-Q1 features optional average input or output current limiting, optional spread spectrum to reduce peak EMI, and optional hiccup mode protection in sustained overload conditions.
The LM5176-Q1 is a synchronous four-switch buck-boost DC/DC controller capable of regulating the output voltage at, above, or below the input voltage. The LM5176-Q1 operates over a wide input voltage range of 4.2 V to 55 V (60 V absolute maximum) to support a variety of applications.
The LM5176-Q1 employs current-mode control both in buck and boost modes of operation for superior load and line regulation. The switching frequency is programmed by an external resistor and can be synchronized to an external clock signal.
The device also features a programmable soft-start function and offers protection features including cycle-by-cycle current limiting, input undervoltage lockout (UVLO), output overvoltage protection (OVP), and thermal shutdown. In addition, the LM5176-Q1 features optional average input or output current limiting, optional spread spectrum to reduce peak EMI, and optional hiccup mode protection in sustained overload conditions. |
| Part | Category | Description |
|---|---|---|
Texas Instruments | Integrated Circuits (ICs) | BUS DRIVER, BCT/FBT SERIES |
Texas Instruments | Integrated Circuits (ICs) | 12BIT 3.3V~3.6V 210MHZ PARALLEL VQFN-48-EP(7X7) ANALOG TO DIGITAL CONVERTERS (ADC) ROHS |
Texas Instruments | Integrated Circuits (ICs) | TMX320DRE311 179PIN UBGA 200MHZ |
Texas Instruments TPS61040DRVTG4Unknown | Integrated Circuits (ICs) | IC LED DRV RGLTR PWM 350MA 6WSON |
Texas Instruments LP3876ET-2.5Obsolete | Integrated Circuits (ICs) | IC REG LINEAR 2.5V 3A TO220-5 |
Texas Instruments LMS1585ACSX-ADJObsolete | Integrated Circuits (ICs) | IC REG LIN POS ADJ 5A DDPAK |
Texas Instruments INA111APG4Obsolete | Integrated Circuits (ICs) | IC INST AMP 1 CIRCUIT 8DIP |
Texas Instruments | Integrated Circuits (ICs) | AUTOMOTIVE, QUAD 36V 1.2MHZ OPERATIONAL AMPLIFIER |
Texas Instruments OPA340NA/3KG4Unknown | Integrated Circuits (ICs) | IC OPAMP GP 1 CIRCUIT SOT23-5 |
Texas Instruments PT5112AObsolete | Power Supplies - Board Mount | DC DC CONVERTER 8V 8W |