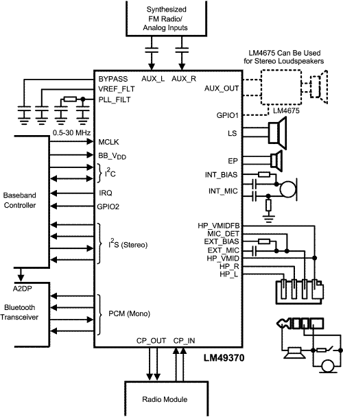
LM49370Boomer Aud Pwr Amp & Sub-Sys w/ an Ultra Low EMI Sprd Spectrum Class D Loudspkr Amp | Audio Amplifier Evaluation Boards | 3 | Obsolete | The LM49370 is an integrated audio subsystem that supports both analog and digital audio functions. The LM49370 includes a high quality stereo DAC, a mono ADC, a stereo headphone amplifier, which supports output cap-less (OCL) or AC-coupled (SE) modes of operation, a mono earpiece amplifier, and an ultra-low EMI spread spectrum Class D loudspeaker amplifier. It is designed for demanding applications in mobile phones and other portable devices.
The LM49370 features a bi-directional I2S interface and a bi-directional PCM interface for full range audio on either interface. The LM49370 utilizes an I2C or SPI compatible interface for control. The stereo DAC path features an SNR of 85 dB with an 18-bit 48 kHz input. In SE mode the headphone amplifier delivers at least 33 mWRMSto a 32Ω single-ended stereo load with less than 1% distortion (THD+N) when A_VDD= 3.3V. The mono earpiece amplifier delivers at least 115mWRMSto a 32Ω bridged-tied load with less than 1% distortion (THD+N) when A_VDD= 3.3V. The mono speaker amplifier delivers up to 490mW into an 8Ω load with less than 1% distortion when LS_VDD= 3.3V and up to 1.2W whenLS_VDD= 5.0V.
The LM49370 employs advanced techniques to reduce power consumption, to reduce controller overhead, to speed development time, and to eliminate click and pop. Boomer audio power amplifiers were designed specifically to provide high quality output power with a minimal amount of external components. It is therefore ideally suited for mobile phone and other low voltage applications where minimal power consumption, PCB area and cost are primary requirements.
The LM49370 is an integrated audio subsystem that supports both analog and digital audio functions. The LM49370 includes a high quality stereo DAC, a mono ADC, a stereo headphone amplifier, which supports output cap-less (OCL) or AC-coupled (SE) modes of operation, a mono earpiece amplifier, and an ultra-low EMI spread spectrum Class D loudspeaker amplifier. It is designed for demanding applications in mobile phones and other portable devices.
The LM49370 features a bi-directional I2S interface and a bi-directional PCM interface for full range audio on either interface. The LM49370 utilizes an I2C or SPI compatible interface for control. The stereo DAC path features an SNR of 85 dB with an 18-bit 48 kHz input. In SE mode the headphone amplifier delivers at least 33 mWRMSto a 32Ω single-ended stereo load with less than 1% distortion (THD+N) when A_VDD= 3.3V. The mono earpiece amplifier delivers at least 115mWRMSto a 32Ω bridged-tied load with less than 1% distortion (THD+N) when A_VDD= 3.3V. The mono speaker amplifier delivers up to 490mW into an 8Ω load with less than 1% distortion when LS_VDD= 3.3V and up to 1.2W whenLS_VDD= 5.0V.
The LM49370 employs advanced techniques to reduce power consumption, to reduce controller overhead, to speed development time, and to eliminate click and pop. Boomer audio power amplifiers were designed specifically to provide high quality output power with a minimal amount of external components. It is therefore ideally suited for mobile phone and other low voltage applications where minimal power consumption, PCB area and cost are primary requirements. |
LM4938Stereo 2W Audio Power Amplifiers with DC Volume Control and Selectable Gain | Amplifiers | 1 | Active | The LM4938 is a monolithic integrated circuit that provides DC volume control, and stereo bridged audio power amplifiers capable of producing 2W into 4Ω with less than 1.0% THD or 2.2W into 3Ω with less than 1.0% THD.
Boomer audio integrated circuits were designed specifically to provide high quality audio while requiring a minimum amount of external components. The LM4938 incorporates a DC volume control, stereo bridged audio power amplifiers and a selectable gain or bass boost, making it optimally suited for multimedia monitors, portable radios, desktop, and portable computer applications.
The LM4938 features an externally controlled, low-power consumption shutdown mode, and both a power amplifier and headphone mute for maximum system flexibility and performance.
Note 1:When properly mounted to the circuit board, LM4938MH will deliver 2W into 4Ω. See Application Information section for more information.
Note 2:An LM4938MH that has been properly mounted to the circuit board and forced-air cooled will deliver 2.2W into 3Ω.
The LM4938 is a monolithic integrated circuit that provides DC volume control, and stereo bridged audio power amplifiers capable of producing 2W into 4Ω with less than 1.0% THD or 2.2W into 3Ω with less than 1.0% THD.
Boomer audio integrated circuits were designed specifically to provide high quality audio while requiring a minimum amount of external components. The LM4938 incorporates a DC volume control, stereo bridged audio power amplifiers and a selectable gain or bass boost, making it optimally suited for multimedia monitors, portable radios, desktop, and portable computer applications.
The LM4938 features an externally controlled, low-power consumption shutdown mode, and both a power amplifier and headphone mute for maximum system flexibility and performance.
Note 1:When properly mounted to the circuit board, LM4938MH will deliver 2W into 4Ω. See Application Information section for more information.
Note 2:An LM4938MH that has been properly mounted to the circuit board and forced-air cooled will deliver 2.2W into 3Ω. |
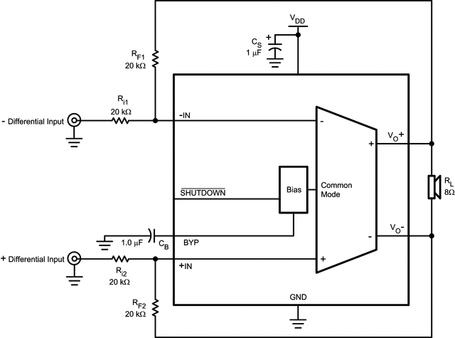
LM49406-W, stereo, 10- to 16-V, analog input Class-AB audio amplifier | Audio Amplifier Evaluation Boards | 3 | Active | The LM4940 is a dual audio power amplifier primarily designed for demanding applications in flat panel monitors and TVs. It is capable of delivering 6 watts per channel to a 4Ω load with less than 10% THD+N while operating on a 14.4VDCpower supply.
Boomer audio power amplifiers were designed specifically to provide high quality output power with a minimal amount of external components. The LM4940 does not require bootstrap capacitors or snubber circuits. Therefore, it is ideally suited for display applications requiring high power and minimal size.
The LM4940 features a low-power consumption active-low shutdown mode. Additionally, the LM4940 features an internal thermal shutdown protection mechanism along with short circuit protection.
The LM4940 contains advanced pop and click circuitry that eliminates noises which would otherwise occur during turn-on and turn-off transitions.
The LM4940 is a unity-gain stable and can be configured by external gain-setting resistors.
The LM4940 is a dual audio power amplifier primarily designed for demanding applications in flat panel monitors and TVs. It is capable of delivering 6 watts per channel to a 4Ω load with less than 10% THD+N while operating on a 14.4VDCpower supply.
Boomer audio power amplifiers were designed specifically to provide high quality output power with a minimal amount of external components. The LM4940 does not require bootstrap capacitors or snubber circuits. Therefore, it is ideally suited for display applications requiring high power and minimal size.
The LM4940 features a low-power consumption active-low shutdown mode. Additionally, the LM4940 features an internal thermal shutdown protection mechanism along with short circuit protection.
The LM4940 contains advanced pop and click circuitry that eliminates noises which would otherwise occur during turn-on and turn-off transitions.
The LM4940 is a unity-gain stable and can be configured by external gain-setting resistors. |
LM49411.25-W, mono, analog input Class-AB audio amplifier | Evaluation Boards | 4 | Active | The LM4941 is a fully differential audio power amplifier primarily designed for demanding applications in mobile phones and other portable communication device applications. It is capable of delivering 1.25 watts of continuous average power to a 8Ω load with less than 1% distortion (THD+N) from a 5VDCpower supply. The LM4941 does not require output coupling capacitors or bootstrap capacitors, and therefore is ideally suited for mobile phone and other small form factor applications where minimal PCB space is a primary requirement.
The LM4941 also features proprietary internal circuitry that suppresses the coupling of RF signals into the chip. This is important because certain types of RF signals (such as GSM) can couple into audio amplifiers in such a way that part of the signal is heard through the speaker. The RF suppression circuitry in the LM4941 makes it well-suited for portable applications in which strong RF signals generated by an antenna from or a cellular phone or other portable electronic device may couple audibly into the amplifier.
Other features include a low-power consumption shutdown mode, internal thermal shutdown protection, and advanced pop & click circuitry.
The LM4941 is a fully differential audio power amplifier primarily designed for demanding applications in mobile phones and other portable communication device applications. It is capable of delivering 1.25 watts of continuous average power to a 8Ω load with less than 1% distortion (THD+N) from a 5VDCpower supply. The LM4941 does not require output coupling capacitors or bootstrap capacitors, and therefore is ideally suited for mobile phone and other small form factor applications where minimal PCB space is a primary requirement.
The LM4941 also features proprietary internal circuitry that suppresses the coupling of RF signals into the chip. This is important because certain types of RF signals (such as GSM) can couple into audio amplifiers in such a way that part of the signal is heard through the speaker. The RF suppression circuitry in the LM4941 makes it well-suited for portable applications in which strong RF signals generated by an antenna from or a cellular phone or other portable electronic device may couple audibly into the amplifier.
Other features include a low-power consumption shutdown mode, internal thermal shutdown protection, and advanced pop & click circuitry. |
| Development Boards, Kits, Programmers | 1 | Obsolete | |
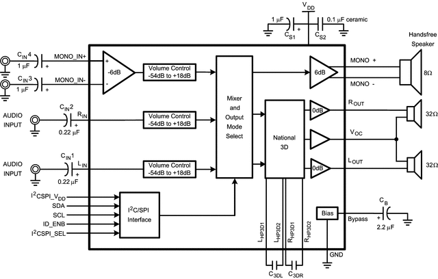
LM4946540-mW, mono, 35-mW stereo, analog input Class-AB audio amplifier with I2C interface | Amplifiers | 2 | Active | The LM4946 is an audio power amplifier capable of delivering 540mW of continuous average power into a mono 8Ω bridged-tied load (BTL) with 1% THD+N, 35mW per channel of continuous average power into stereo 32Ω single-ended (SE) loads with 1% THD+N, or an output capacitor-less (OCL) configuration with identical specifications as the SE configuration, from a 3.3V power supply.
The LM4946 has three input channels: one pair for a two-channel stereo signal and the third for a differential single-channel mono input. The LM4946 features a 32-step digital volume control and eight distinct output modes. The digital volume control, 3D enhancement, and output modes (mono/SE/OCL) are programmed through a two-wire I2C or a three-wire SPI compatible interface that allows flexibility in routing and mixing audio channels.
The LM4946 is designed for cellular phone, PDA, and other portable handheld applications. It delivers high quality output power from a surface-mount package and requires only seven external components in the OCL mode (two additional components in SE mode).
The LM4946 is an audio power amplifier capable of delivering 540mW of continuous average power into a mono 8Ω bridged-tied load (BTL) with 1% THD+N, 35mW per channel of continuous average power into stereo 32Ω single-ended (SE) loads with 1% THD+N, or an output capacitor-less (OCL) configuration with identical specifications as the SE configuration, from a 3.3V power supply.
The LM4946 has three input channels: one pair for a two-channel stereo signal and the third for a differential single-channel mono input. The LM4946 features a 32-step digital volume control and eight distinct output modes. The digital volume control, 3D enhancement, and output modes (mono/SE/OCL) are programmed through a two-wire I2C or a three-wire SPI compatible interface that allows flexibility in routing and mixing audio channels.
The LM4946 is designed for cellular phone, PDA, and other portable handheld applications. It delivers high quality output power from a surface-mount package and requires only seven external components in the OCL mode (two additional components in SE mode). |
| Audio Amplifier Evaluation Boards | 1 | Obsolete | |
LM49503.1-W, mono, 9.6- to 16-V, analog input Class-AB audio amplifier | Amplifiers | 2 | Active | The LM4950 is a dual audio power amplifier primarily designed for demanding applications in flat panel monitors and TV's. It is capable of delivering 3.1 watts per channel to a 4Ω single-ended load with less than 1% THD+N or 7.5 watts mono BTL to an 8Ω load, with less than 10% THD+N from a 12VDCpower supply.
Boomer audio power amplifiers were designed specifically to provide high quality output power with a minimal amount of external components. The LM4950 does not require bootstrap capacitors or snubber circuits. Therefore, it is ideally suited for display applications requiring high power and minimal size.
The LM4950 features a low-power consumption active-low shutdown mode. Additionally, the LM4950 features an internal thermal shutdown protection mechanism along with short circuit protection.
The LM4950 contains advanced pop & click circuitry that eliminates noises which would otherwise occur during turn-on and turn-off transitions.
The LM4950 is a unity-gain stable and can be configured by external gain-setting resistors.
The LM4950 is a dual audio power amplifier primarily designed for demanding applications in flat panel monitors and TV's. It is capable of delivering 3.1 watts per channel to a 4Ω single-ended load with less than 1% THD+N or 7.5 watts mono BTL to an 8Ω load, with less than 10% THD+N from a 12VDCpower supply.
Boomer audio power amplifiers were designed specifically to provide high quality output power with a minimal amount of external components. The LM4950 does not require bootstrap capacitors or snubber circuits. Therefore, it is ideally suited for display applications requiring high power and minimal size.
The LM4950 features a low-power consumption active-low shutdown mode. Additionally, the LM4950 features an internal thermal shutdown protection mechanism along with short circuit protection.
The LM4950 contains advanced pop & click circuitry that eliminates noises which would otherwise occur during turn-on and turn-off transitions.
The LM4950 is a unity-gain stable and can be configured by external gain-setting resistors. |
LM4951A1.8-W, mono, 2.7- to 9-V, analog input Class-AB audio amplifer & short circuit protection | Evaluation Boards | 5 | Active | The LM4951A is an audio power amplifier designed for applications with supply voltages ranging from 2.7V up to 9V. The LM4951A is capable of delivering 1.8W continuous average power with less than 1% THD+N into a bridge connected 8Ω load when operating from a 7.5VDC power supply.
Boomer audio power amplifiers were designed specifically to provide high quality output power with a minimal amount of external components. The LM4951A does not require bootstrap capacitors, or snubber circuits.
The LM4951A features a low-power consumption active-low shutdown mode. Additionally, the LM4951A features an internal thermal shutdown protection mechanism and short circuit protection.
The LM4951A contains advanced pop & click circuitry that eliminates noises which would otherwise occur during turn-on and turn-off transitions.
The LM4951A is unity-gain stable and can be configured by external gain-setting resistors.
The LM4951A is an audio power amplifier designed for applications with supply voltages ranging from 2.7V up to 9V. The LM4951A is capable of delivering 1.8W continuous average power with less than 1% THD+N into a bridge connected 8Ω load when operating from a 7.5VDC power supply.
Boomer audio power amplifiers were designed specifically to provide high quality output power with a minimal amount of external components. The LM4951A does not require bootstrap capacitors, or snubber circuits.
The LM4951A features a low-power consumption active-low shutdown mode. Additionally, the LM4951A features an internal thermal shutdown protection mechanism and short circuit protection.
The LM4951A contains advanced pop & click circuitry that eliminates noises which would otherwise occur during turn-on and turn-off transitions.
The LM4951A is unity-gain stable and can be configured by external gain-setting resistors. |
LM49523.1-W, stereo, 9.6- to 16-V, analog input Class-AB audio amplifier | Linear | 1 | Active | The LM4952 is a dual audio power amplifier primarily designed for demanding applications in flat panel monitors and TV's. It is capable of delivering 3.1 watts per channel to a 4Ω single-ended load with less than 1% THD+N when powered by a 12VDCpower supply.
Eliminating external feedback resistors, an internal, DC-controlled, volume control allows easy and variable gain adjustment.
Boomer audio power amplifiers were designed specifically to provide high quality output power with a minimal amount of external components. The LM4952 does not require bootstrap capacitors or snubber circuits. Therefore, it is ideally suited for display applications requiring high power and minimal size.
The LM4952 features a low-power consumption active-low shutdown mode. Additionally, the LM4952 features an internal thermal shutdown protection mechanism along with short circuit protection.
The LM4952 contains advanced pop & click circuitry that eliminates noises which would otherwise occur during turn-on and turn-off transitions.
The LM4952 is a dual audio power amplifier primarily designed for demanding applications in flat panel monitors and TV's. It is capable of delivering 3.1 watts per channel to a 4Ω single-ended load with less than 1% THD+N when powered by a 12VDCpower supply.
Eliminating external feedback resistors, an internal, DC-controlled, volume control allows easy and variable gain adjustment.
Boomer audio power amplifiers were designed specifically to provide high quality output power with a minimal amount of external components. The LM4952 does not require bootstrap capacitors or snubber circuits. Therefore, it is ideally suited for display applications requiring high power and minimal size.
The LM4952 features a low-power consumption active-low shutdown mode. Additionally, the LM4952 features an internal thermal shutdown protection mechanism along with short circuit protection.
The LM4952 contains advanced pop & click circuitry that eliminates noises which would otherwise occur during turn-on and turn-off transitions. |