T
Texas Instruments
| Series | Category | # Parts | Status | Description |
|---|---|---|---|---|
| Part | Spec A | Spec B | Spec C | Spec D | Description |
|---|---|---|---|---|---|
| Series | Category | # Parts | Status | Description |
|---|---|---|---|---|
| Part | Spec A | Spec B | Spec C | Spec D | Description |
|---|---|---|---|---|---|
| Series | Category | # Parts | Status | Description |
|---|---|---|---|---|
| Amplifiers | 4 | Active | ||
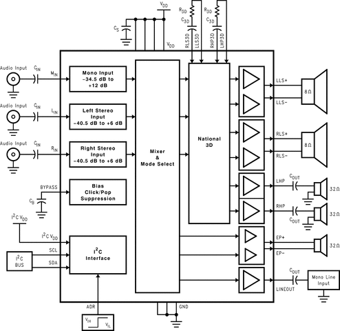
LM48571.2-W, stereo, analog input, Class-AB audio amplifier with 3D enhancement & 16 output modes | Linear | 1 | Active | The LM4857 is an integrated audio sub-system designed for stereo cell phone applications. Operating on a 3.3V supply, it combines a stereo speaker amplifier delivering 495mW per channel into an 8Ω load, a stereo headphone amplifier delivering 33mW per channel into a 32Ω load, a mono earpiece amplifier delivering 43mW into a 32Ω load, and a line output for an external powered handsfree speaker. It integrates the audio amplifiers, volume control, mixer, power management control, and TI 3D enhancement all into a single package. In addition, the LM4857 routes and mixes the stereo and mono inputs into 16 distinct output modes. The LM4857 is controlled through an I2C compatible interface. Other features include an ultra-low current shutdown mode and thermal shutdown protection.
Boomer audio power amplifiers are designed specifically to provide high quality output power with a minimal amount of external components.
The LM4857 is available in a 30-bump DSBGA package and a 28–lead UQFN package.
The LM4857 is an integrated audio sub-system designed for stereo cell phone applications. Operating on a 3.3V supply, it combines a stereo speaker amplifier delivering 495mW per channel into an 8Ω load, a stereo headphone amplifier delivering 33mW per channel into a 32Ω load, a mono earpiece amplifier delivering 43mW into a 32Ω load, and a line output for an external powered handsfree speaker. It integrates the audio amplifiers, volume control, mixer, power management control, and TI 3D enhancement all into a single package. In addition, the LM4857 routes and mixes the stereo and mono inputs into 16 distinct output modes. The LM4857 is controlled through an I2C compatible interface. Other features include an ultra-low current shutdown mode and thermal shutdown protection.
Boomer audio power amplifiers are designed specifically to provide high quality output power with a minimal amount of external components.
The LM4857 is available in a 30-bump DSBGA package and a 28–lead UQFN package. |
LM48580Mono, analog input, ceramic speaker driver with integrated 30-V Class-H boost | Development Boards, Kits, Programmers | 4 | Active | The LM48580 is a fully differential, high voltage driver for piezo actuators and ceramic speakers for portable multi-media devices. Part of TI’s Powerwise™ product line, the LM48580 Class H architecture offers significant power savings compared to traditional Class AB amplifiers. The device provides 30VP-P output drive while consuming just 15mW of quiescent power.
The LM48580 is a single supply driver with an integrated boost converter which allows the device to deliver 30VP-P from a single 3.6V supply.
The LM48580 has three pin-programmable gain settings and a low power Shutdown mode that reduces quiescent current consumption to 0.1µA. The LM48580 is available in an ultra-small 12-bump DSBGA package.
The LM48580 is a fully differential, high voltage driver for piezo actuators and ceramic speakers for portable multi-media devices. Part of TI’s Powerwise™ product line, the LM48580 Class H architecture offers significant power savings compared to traditional Class AB amplifiers. The device provides 30VP-P output drive while consuming just 15mW of quiescent power.
The LM48580 is a single supply driver with an integrated boost converter which allows the device to deliver 30VP-P from a single 3.6V supply.
The LM48580 has three pin-programmable gain settings and a low power Shutdown mode that reduces quiescent current consumption to 0.1µA. The LM48580 is available in an ultra-small 12-bump DSBGA package. |
| Integrated Circuits (ICs) | 2 | Active | ||
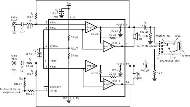
LM48601-W, mono, analog input Class-AB audio amplifier with headphone sense | Linear | 2 | Active | The LM4860 is a bridge-connected audio power amplifier capable of delivering 1W of continuous average power to an 8Ω load with less than 1% THD+N over the audio spectrum from a 5V power supply.
Boomer audio power amplifiers were designed specifically to provide high quality output power with a minimal amount of external components using surface mount packaging. Since the LM4860 does not require output coupling capacitors, bootstrap capacitors or snubber networks, it is optimally suited for low-power portable systems.
The LM4860 features an externally controlled, low-power consumption shutdown mode, as well as an internal thermal shutdown protection mechanism. It also includes two headphone control inputs and a headphone sense output for external monitoring.
The unity-gain stable LM4860 can be configured by external gain setting resistors for differential gains of up to 10 without the use of external compensation components. Higher gains may be achieved with suitable compensation.
The LM4860 is a bridge-connected audio power amplifier capable of delivering 1W of continuous average power to an 8Ω load with less than 1% THD+N over the audio spectrum from a 5V power supply.
Boomer audio power amplifiers were designed specifically to provide high quality output power with a minimal amount of external components using surface mount packaging. Since the LM4860 does not require output coupling capacitors, bootstrap capacitors or snubber networks, it is optimally suited for low-power portable systems.
The LM4860 features an externally controlled, low-power consumption shutdown mode, as well as an internal thermal shutdown protection mechanism. It also includes two headphone control inputs and a headphone sense output for external monitoring.
The unity-gain stable LM4860 can be configured by external gain setting resistors for differential gains of up to 10 without the use of external compensation components. Higher gains may be achieved with suitable compensation. |
LM48611.1-W, mono, analog input Class-AB audio amplifier | Audio Amplifiers | 4 | Active | The LM4861 is a bridge-connected audio power amplifier capable of delivering 1.1W of continuous average power to an 8Ω load with 1% THD+N using a 5V power supply.
Boomer audio power amplifiers were designed specifically to provide high quality output power with a minimal amount of external components using surface mount packaging. Since the LM4861 does not require output coupling capacitors, bootstrap capacitors, or snubber networks, it is optimally suited for low-power portable systems.
The LM4861 features an externally controlled, low-power consumption shutdown mode, as well as an internal thermal shutdown protection mechanism.
The unity-gain stable LM4861 can be configured by external gain-setting resistors for differential gains of up to 10 without the use of external compensation components. Higher gains may be achieved with suitable compensation.
The LM4861 is a bridge-connected audio power amplifier capable of delivering 1.1W of continuous average power to an 8Ω load with 1% THD+N using a 5V power supply.
Boomer audio power amplifiers were designed specifically to provide high quality output power with a minimal amount of external components using surface mount packaging. Since the LM4861 does not require output coupling capacitors, bootstrap capacitors, or snubber networks, it is optimally suited for low-power portable systems.
The LM4861 features an externally controlled, low-power consumption shutdown mode, as well as an internal thermal shutdown protection mechanism.
The unity-gain stable LM4861 can be configured by external gain-setting resistors for differential gains of up to 10 without the use of external compensation components. Higher gains may be achieved with suitable compensation. |
LM4862675-mW, mono, analog input Class-AB audio amplifier | Audio Amplifiers | 4 | Active | The LM4862 is a bridge-connected audio power amplifier capable of delivering typically 675mW of continuous average power to an 8Ω load with 1% THD+N from a 5V power supply.
Boomer audio power amplifiers were designed specifically to provide high quality output power with a minimal amount of external components. Since the LM4862 does not require output coupling capacitors, bootstrap capacitors, or snubber networks, it is optimally suited for low-power portable systems.
The LM4862 features an externally controlled, low-power consumption shutdown mode, as well as an internal thermal shutdown protection mechanism.
The unity-gain stable LM4862 can be configured by external gain-setting resistors.
The LM4862 is a bridge-connected audio power amplifier capable of delivering typically 675mW of continuous average power to an 8Ω load with 1% THD+N from a 5V power supply.
Boomer audio power amplifiers were designed specifically to provide high quality output power with a minimal amount of external components. Since the LM4862 does not require output coupling capacitors, bootstrap capacitors, or snubber networks, it is optimally suited for low-power portable systems.
The LM4862 features an externally controlled, low-power consumption shutdown mode, as well as an internal thermal shutdown protection mechanism.
The unity-gain stable LM4862 can be configured by external gain-setting resistors. |
| Amplifiers | 4 | Active | ||
LM4864725-mW, mono, analog input, Class-AB audio amplifier | Linear | 5 | Active | The LM4864 is a bridged audio power amplifier capable of delivering 725mW of continuous average power into an 8Ω load with 1% THD+N from a 5V power supply.
Boomer audio power amplifiers were designed specifically to provide high quality output power from a low supply voltage while requiring a minimal amount of external components. Since the LM4864 does not require output coupling capacitors, bootstrap capacitors or snubber networks, it is optimally suited for low-power portable applications.
The LM4864 features an externally controlled, low power consumption shutdown mode, and thermal shutdown protection.
The closed loop response of the unity-gain stable LM4864 can be configured by external gain-setting resistors. The device is available in multiple package types to suit various applications.
The LM4864 is a bridged audio power amplifier capable of delivering 725mW of continuous average power into an 8Ω load with 1% THD+N from a 5V power supply.
Boomer audio power amplifiers were designed specifically to provide high quality output power from a low supply voltage while requiring a minimal amount of external components. Since the LM4864 does not require output coupling capacitors, bootstrap capacitors or snubber networks, it is optimally suited for low-power portable applications.
The LM4864 features an externally controlled, low power consumption shutdown mode, and thermal shutdown protection.
The closed loop response of the unity-gain stable LM4864 can be configured by external gain-setting resistors. The device is available in multiple package types to suit various applications. |
LM4865750-mW, stereo, analog input, Class-AB audio amplifier with DC volume control & headphone amp | Linear | 3 | Active | The LM4865 is a mono bridged audio power amplifier with DC voltage volume control. The LM4865 is capable of delivering 750mW of continuous average power into an 8Ω load with less than 1% THD when powered by a 5V power supply. Switching between bridged speaker mode and headphone (single ended) mode is accomplished using the headphone sense pin. To conserve power in portable applications, the LM4865's micropower shutdown mode (IQ= 0.7µA, typ) is activated when less than 300mV is applied to the DC Vol/SDpin.
Boomer audio power amplifiers are designed specifically to provide high power audio output while maintaining high fidelity. They require few external components and operate on low supply voltages.
The LM4865 is a mono bridged audio power amplifier with DC voltage volume control. The LM4865 is capable of delivering 750mW of continuous average power into an 8Ω load with less than 1% THD when powered by a 5V power supply. Switching between bridged speaker mode and headphone (single ended) mode is accomplished using the headphone sense pin. To conserve power in portable applications, the LM4865's micropower shutdown mode (IQ= 0.7µA, typ) is activated when less than 300mV is applied to the DC Vol/SDpin.
Boomer audio power amplifiers are designed specifically to provide high power audio output while maintaining high fidelity. They require few external components and operate on low supply voltages. |
| Part | Category | Description |
|---|---|---|
Texas Instruments | Integrated Circuits (ICs) | BUS DRIVER, BCT/FBT SERIES |
Texas Instruments | Integrated Circuits (ICs) | 12BIT 3.3V~3.6V 210MHZ PARALLEL VQFN-48-EP(7X7) ANALOG TO DIGITAL CONVERTERS (ADC) ROHS |
Texas Instruments | Integrated Circuits (ICs) | TMX320DRE311 179PIN UBGA 200MHZ |
Texas Instruments TPS61040DRVTG4Unknown | Integrated Circuits (ICs) | IC LED DRV RGLTR PWM 350MA 6WSON |
Texas Instruments LP3876ET-2.5Obsolete | Integrated Circuits (ICs) | IC REG LINEAR 2.5V 3A TO220-5 |
Texas Instruments LMS1585ACSX-ADJObsolete | Integrated Circuits (ICs) | IC REG LIN POS ADJ 5A DDPAK |
Texas Instruments INA111APG4Obsolete | Integrated Circuits (ICs) | IC INST AMP 1 CIRCUIT 8DIP |
Texas Instruments | Integrated Circuits (ICs) | AUTOMOTIVE, QUAD 36V 1.2MHZ OPERATIONAL AMPLIFIER |
Texas Instruments OPA340NA/3KG4Unknown | Integrated Circuits (ICs) | IC OPAMP GP 1 CIRCUIT SOT23-5 |
Texas Instruments PT5112AObsolete | Power Supplies - Board Mount | DC DC CONVERTER 8V 8W |