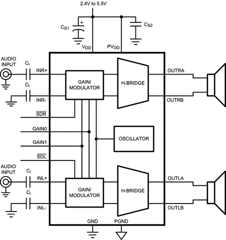
LM484112.5-W, stereo, analog input Class-D audio amplifier with selectable gain & EMI suppression | Amplifiers | 2 | Active | The LM48411 is a single supply, high efficiency, 2.5W/channel Class D audio amplifier. The LM48411 features TI's Enhanced Emissions Suppression (E2S) system, that features a unique patent-pending ultra low EMI, spread spectrum, PWM architecture, that significantly reduces RF emissions while preserving audio quality and efficiency. The E2S system improves battery life, reduces external component count, board area consumption, system cost, and simplifying design.
The LM48411 is designed to meet the demands of mobile phones and other portable communication devices. Operating on a single 5V supply, it is capable of delivering 2.5W/channel of continuous output power to a 4Ω load with less than 10% THD+N. Its flexible power supply requirements allow operation from 2.4V to 5.5V. The wide band spread spectrum architecture of the LM48411 reduces EMI-radiated emissions due to the modulator frequency.
The LM48411 features high efficiency compared to a conventional Class AB amplifier. The E2S system includes an advanced, patent-pending edge rate control (ERC) architecture that further reduce emissions by minimizing the high frequency component of the device output, while maintaining high quality audio reproduction and high efficiency (η = 87% at VDD= 3.6V, PO= 500mW). Four gain options are pin selectable through GAIN0 and GAIN1 pins.
The LM48411 features a low-power consumption shutdown mode. Shutdown may be enabled by driving the Shutdown pin to a logic low (GND).
Output short circuit protection prevents the device from being damaged during fault conditions. Superior click and pop suppression eliminates audible transients on power up/down and during shutdown. Independent left/right shutdown control maximizes power savings in mixed mono/stereo applications.
The LM48411 is a single supply, high efficiency, 2.5W/channel Class D audio amplifier. The LM48411 features TI's Enhanced Emissions Suppression (E2S) system, that features a unique patent-pending ultra low EMI, spread spectrum, PWM architecture, that significantly reduces RF emissions while preserving audio quality and efficiency. The E2S system improves battery life, reduces external component count, board area consumption, system cost, and simplifying design.
The LM48411 is designed to meet the demands of mobile phones and other portable communication devices. Operating on a single 5V supply, it is capable of delivering 2.5W/channel of continuous output power to a 4Ω load with less than 10% THD+N. Its flexible power supply requirements allow operation from 2.4V to 5.5V. The wide band spread spectrum architecture of the LM48411 reduces EMI-radiated emissions due to the modulator frequency.
The LM48411 features high efficiency compared to a conventional Class AB amplifier. The E2S system includes an advanced, patent-pending edge rate control (ERC) architecture that further reduce emissions by minimizing the high frequency component of the device output, while maintaining high quality audio reproduction and high efficiency (η = 87% at VDD= 3.6V, PO= 500mW). Four gain options are pin selectable through GAIN0 and GAIN1 pins.
The LM48411 features a low-power consumption shutdown mode. Shutdown may be enabled by driving the Shutdown pin to a logic low (GND).
Output short circuit protection prevents the device from being damaged during fault conditions. Superior click and pop suppression eliminates audible transients on power up/down and during shutdown. Independent left/right shutdown control maximizes power savings in mixed mono/stereo applications. |