T
Texas Instruments
| Series | Category | # Parts | Status | Description |
|---|---|---|---|---|
| Part | Spec A | Spec B | Spec C | Spec D | Description |
|---|---|---|---|---|---|
| Series | Category | # Parts | Status | Description |
|---|---|---|---|---|
| Part | Spec A | Spec B | Spec C | Spec D | Description |
|---|---|---|---|---|---|
| Part | Category | Description |
|---|---|---|
Texas Instruments | Integrated Circuits (ICs) | BUS DRIVER, BCT/FBT SERIES |
Texas Instruments | Integrated Circuits (ICs) | 12BIT 3.3V~3.6V 210MHZ PARALLEL VQFN-48-EP(7X7) ANALOG TO DIGITAL CONVERTERS (ADC) ROHS |
Texas Instruments | Integrated Circuits (ICs) | TMX320DRE311 179PIN UBGA 200MHZ |
Texas Instruments TPS61040DRVTG4Unknown | Integrated Circuits (ICs) | IC LED DRV RGLTR PWM 350MA 6WSON |
Texas Instruments LP3876ET-2.5Obsolete | Integrated Circuits (ICs) | IC REG LINEAR 2.5V 3A TO220-5 |
Texas Instruments LMS1585ACSX-ADJObsolete | Integrated Circuits (ICs) | IC REG LIN POS ADJ 5A DDPAK |
Texas Instruments INA111APG4Obsolete | Integrated Circuits (ICs) | IC INST AMP 1 CIRCUIT 8DIP |
Texas Instruments | Integrated Circuits (ICs) | AUTOMOTIVE, QUAD 36V 1.2MHZ OPERATIONAL AMPLIFIER |
Texas Instruments OPA340NA/3KG4Unknown | Integrated Circuits (ICs) | IC OPAMP GP 1 CIRCUIT SOT23-5 |
Texas Instruments PT5112AObsolete | Power Supplies - Board Mount | DC DC CONVERTER 8V 8W |
| Series | Category | # Parts | Status | Description |
|---|---|---|---|---|
LM48662.5-W, stereo, analog input Class-AB audio amplifier | Linear | 4 | Active | The LM4866 is a bridge-connected (BTL) stereo audio power amplifier which, when connected to a 5V supply, delivers 2.2W to a 4Ω load or 2.5W to a 3Ω load with less than 1.0% THD+N (see Notes below).
With the LM4866 packaged in the WQFN, the customer benefits include low thermal impedance, low profile, and small size. This package minimizes PCB area and maximizes output power.
The LM4866 features an externally controlled, low-power consumption shutdown mode, and thermal shutdown protection. It also utilizes circuitry to reduce "clicks and pops" during device turn-on.
Boomer audio power amplifiers are designed specifically to use few external components and provide high quality output power in a surface mount package.
Note:An LM4866PWP or LM4866NHW that has been properly mounted to a circuit board will deliver 2.2W into 4Ω. The other package options for the LM4866 will deliver 1.1W into 8Ω. See the sections for further information concerning the LM4866PWP and LM4866NHW.
Note:An LM4866PWP or LM4866NHW that has been properly mounted to a circuit board will deliver 2.5W into 3Ω.
The LM4866 is a bridge-connected (BTL) stereo audio power amplifier which, when connected to a 5V supply, delivers 2.2W to a 4Ω load or 2.5W to a 3Ω load with less than 1.0% THD+N (see Notes below).
With the LM4866 packaged in the WQFN, the customer benefits include low thermal impedance, low profile, and small size. This package minimizes PCB area and maximizes output power.
The LM4866 features an externally controlled, low-power consumption shutdown mode, and thermal shutdown protection. It also utilizes circuitry to reduce "clicks and pops" during device turn-on.
Boomer audio power amplifiers are designed specifically to use few external components and provide high quality output power in a surface mount package.
Note:An LM4866PWP or LM4866NHW that has been properly mounted to a circuit board will deliver 2.2W into 4Ω. The other package options for the LM4866 will deliver 1.1W into 8Ω. See the sections for further information concerning the LM4866PWP and LM4866NHW.
Note:An LM4866PWP or LM4866NHW that has been properly mounted to a circuit board will deliver 2.5W into 3Ω. |
| Amplifiers | 3 | Obsolete | ||
| Audio Amplifiers | 2 | Obsolete | ||
| Integrated Circuits (ICs) | 9 | Active | ||
| Linear | 2 | Obsolete | ||
LM48732.4-W, stereo, analog input Class-AB audio amplifier | Linear | 6 | Active | The LM4873 is a dual bridge-connected audio power amplifier which, when connected to a 5V supply, will deliver 2.1W to a 4Ω load or 2.4W to a 3Ω load with less than 1.0% THD+N (see Notes below). In addition, the headphone input pin allows the amplifiers to operate in single-ended mode when driving stereo headphones. A MUX control pin allows selection between the two stereo sets of amplifier inputs. The MUX control can also be used to select two different closed-loop responses.
Boomer audio power amplifiers were designed specifically to provide high quality output power from a surface mount package while requiring few external components. To simplify audio system design, the LM4873 combines dual bridge speaker amplifiers and stereo headphone amplifiers on one chip.
The LM4873 features an externally controlled, low-power consumption shutdown mode, a stereo headphone amplifier mode, and thermal shutdown protection. It also utilizes circuitry to reduce "clicks and pops" during device turn-on.
Note:An LM4873MTE-1, LM4873MTE, or LM4873LQ that has been properly mounted to a circuit board will deliver 2.1W into 4Ω. The other package options for the LM4873 will deliver 1.1W into 8Ω. See the sections for further information concerning the LM4873MTE-1, LM4873MTE, and the LM4873LQ.
Note:An LM4873MTE-1, LM4873MTE, or LM4873LQ that has been properly mounted to a circuit board and forced-air cooled will deliver 2.4W into 3Ω.
The LM4873 is a dual bridge-connected audio power amplifier which, when connected to a 5V supply, will deliver 2.1W to a 4Ω load or 2.4W to a 3Ω load with less than 1.0% THD+N (see Notes below). In addition, the headphone input pin allows the amplifiers to operate in single-ended mode when driving stereo headphones. A MUX control pin allows selection between the two stereo sets of amplifier inputs. The MUX control can also be used to select two different closed-loop responses.
Boomer audio power amplifiers were designed specifically to provide high quality output power from a surface mount package while requiring few external components. To simplify audio system design, the LM4873 combines dual bridge speaker amplifiers and stereo headphone amplifiers on one chip.
The LM4873 features an externally controlled, low-power consumption shutdown mode, a stereo headphone amplifier mode, and thermal shutdown protection. It also utilizes circuitry to reduce "clicks and pops" during device turn-on.
Note:An LM4873MTE-1, LM4873MTE, or LM4873LQ that has been properly mounted to a circuit board will deliver 2.1W into 4Ω. The other package options for the LM4873 will deliver 1.1W into 8Ω. See the sections for further information concerning the LM4873MTE-1, LM4873MTE, and the LM4873LQ.
Note:An LM4873MTE-1, LM4873MTE, or LM4873LQ that has been properly mounted to a circuit board and forced-air cooled will deliver 2.4W into 3Ω. |
| Integrated Circuits (ICs) | 1 | Obsolete | ||
LM4875750-mW, stereo, analog input, Class-AB audio amplifier w/precision DC volume control & headphone amp | Audio Amplifiers | 2 | Active | The LM4875 is a mono bridged audio power amplifier with DC voltage volume control. The LM4875 is capable of delivering 750mW of continuous average power into an 8Ω load with less than 1% THD when powered by a 5V power supply. Switching between bridged speaker mode and headphone (single ended) mode is accomplished using the headphone sense pin. To conserve power in portable applications, the LM4875's micropower shutdown mode (IQ= 0.7µA, typ) is activated when less than 300mV is applied to the DC Vol/SDpin.
Boomer audio power amplifiers are designed specifically to provide high power audio output while maintaining high fidelity. They require few external components and operate on low supply voltages.
The LM4875 is a mono bridged audio power amplifier with DC voltage volume control. The LM4875 is capable of delivering 750mW of continuous average power into an 8Ω load with less than 1% THD when powered by a 5V power supply. Switching between bridged speaker mode and headphone (single ended) mode is accomplished using the headphone sense pin. To conserve power in portable applications, the LM4875's micropower shutdown mode (IQ= 0.7µA, typ) is activated when less than 300mV is applied to the DC Vol/SDpin.
Boomer audio power amplifiers are designed specifically to provide high power audio output while maintaining high fidelity. They require few external components and operate on low supply voltages. |
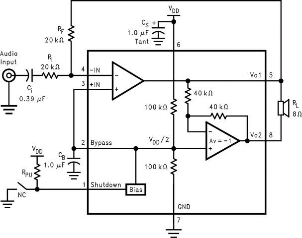
LM48761.1-W, mono, analog input Class-AB audio amplifier with logic-low shutdown | Amplifiers | 3 | Active | The LM4876 is a single 5V supply bridge-connected audio power amplifier capable of delivering 1.1W (typ) of continuous average power to an 8Ω load with 0.5% THD+N.
Like other audio amplifiers in the Boomer series, the LM4876 is designed specifically to provide high quality output power with a minimal amount of external components. The LM4876 does not require output coupling capacitors, bootstrap capacitors, or snubber networks. It is perfectly suited for low-power portable systems.
The LM4876 features an active low externally controlled, micro-power shutdown mode. Additionally, the LM4876 features an internal thermal shutdown protection mechanism. For PCB space efficiency, the LM4876 is available in VSSOP and SOIC surface mount packages.
The unity-gain stable LM4876's closed loop gain is set using external resistors.
The LM4876 is a single 5V supply bridge-connected audio power amplifier capable of delivering 1.1W (typ) of continuous average power to an 8Ω load with 0.5% THD+N.
Like other audio amplifiers in the Boomer series, the LM4876 is designed specifically to provide high quality output power with a minimal amount of external components. The LM4876 does not require output coupling capacitors, bootstrap capacitors, or snubber networks. It is perfectly suited for low-power portable systems.
The LM4876 features an active low externally controlled, micro-power shutdown mode. Additionally, the LM4876 features an internal thermal shutdown protection mechanism. For PCB space efficiency, the LM4876 is available in VSSOP and SOIC surface mount packages.
The unity-gain stable LM4876's closed loop gain is set using external resistors. |
| Amplifiers | 2 | Unknown | ||