T
Texas Instruments
| Series | Category | # Parts | Status | Description |
|---|---|---|---|---|
| Part | Spec A | Spec B | Spec C | Spec D | Description |
|---|---|---|---|---|---|
| Series | Category | # Parts | Status | Description |
|---|---|---|---|---|
| Part | Spec A | Spec B | Spec C | Spec D | Description |
|---|---|---|---|---|---|
| Part | Category | Description |
|---|---|---|
Texas Instruments | Integrated Circuits (ICs) | BUS DRIVER, BCT/FBT SERIES |
Texas Instruments | Integrated Circuits (ICs) | 12BIT 3.3V~3.6V 210MHZ PARALLEL VQFN-48-EP(7X7) ANALOG TO DIGITAL CONVERTERS (ADC) ROHS |
Texas Instruments | Integrated Circuits (ICs) | TMX320DRE311 179PIN UBGA 200MHZ |
Texas Instruments TPS61040DRVTG4Unknown | Integrated Circuits (ICs) | IC LED DRV RGLTR PWM 350MA 6WSON |
Texas Instruments LP3876ET-2.5Obsolete | Integrated Circuits (ICs) | IC REG LINEAR 2.5V 3A TO220-5 |
Texas Instruments LMS1585ACSX-ADJObsolete | Integrated Circuits (ICs) | IC REG LIN POS ADJ 5A DDPAK |
Texas Instruments INA111APG4Obsolete | Integrated Circuits (ICs) | IC INST AMP 1 CIRCUIT 8DIP |
Texas Instruments | Integrated Circuits (ICs) | AUTOMOTIVE, QUAD 36V 1.2MHZ OPERATIONAL AMPLIFIER |
Texas Instruments OPA340NA/3KG4Unknown | Integrated Circuits (ICs) | IC OPAMP GP 1 CIRCUIT SOT23-5 |
Texas Instruments PT5112AObsolete | Power Supplies - Board Mount | DC DC CONVERTER 8V 8W |
| Series | Category | # Parts | Status | Description |
|---|---|---|---|---|
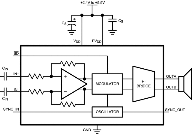
LM483102.6-W, mono, analog input Class-D audio amplifier with 12 dB fixed gain & syncronizable oscillator | Audio Amplifier Evaluation Boards | 3 | Active | The LM48310 is a single supply, high efficiency, mono, 2.6W, filterless switching audio amplifier. The LM48310 features TI’s Enhanced Emissions Suppression (E2S) system, that features a unique patent-pending ultra low EMI, spread spectrum, PWM architecture, that significantly reduces RF emissions while preserving audio quality and efficiency. The E2S system improves battery life, reduces external component count, board area consumption, system cost, and simplifying design.
The LM48310 is designed to meet the demands of portable multimedia devices. Operating from a single 5V supply, the device is capable of delivering 2.6W of continuous output power to a 4Ω load with less than 10% THD+N. Flexible power supply requirements allow operation from 2.4V to 5.5V. The LM48310 offers two logic selectable modulation schemes, fixed frequency mode, and an EMI suppressing spread spectrum mode. The E2S system includes an advanced, patent-pending edge rate control (ERC) architecture that further reduce emissions by minimizing the high frequency component of the device output, while maintaining high quality audio reproduction (THD+N = 0.03%) and high efficiency (η = 88%). The LM48310 also features a SYNC_IN input and SYNC_OUT, which allows multiple devices to operate with the same switching frequency, eliminating beat frequencies and any other interference caused by clock intermodulation.
The LM48310 features high efficiency compared to conventional Class AB amplifiers, and other low EMI Class D amplifiers. When driving and 8Ω speaker from a 5V supply, the device operates with 88% efficiency at PO= 1W. The gain of the LM48310 is internally set to 12dB, further reducing external component count. A low power shutdown mode reduces supply current consumption to 0.01μA.
Advanced output short circuit protection with auto-recovery prevents the device from being damaged during fault conditions. Superior click and pop suppression eliminates audible transients on power-up/down and during shutdown.
The LM48310 is a single supply, high efficiency, mono, 2.6W, filterless switching audio amplifier. The LM48310 features TI’s Enhanced Emissions Suppression (E2S) system, that features a unique patent-pending ultra low EMI, spread spectrum, PWM architecture, that significantly reduces RF emissions while preserving audio quality and efficiency. The E2S system improves battery life, reduces external component count, board area consumption, system cost, and simplifying design.
The LM48310 is designed to meet the demands of portable multimedia devices. Operating from a single 5V supply, the device is capable of delivering 2.6W of continuous output power to a 4Ω load with less than 10% THD+N. Flexible power supply requirements allow operation from 2.4V to 5.5V. The LM48310 offers two logic selectable modulation schemes, fixed frequency mode, and an EMI suppressing spread spectrum mode. The E2S system includes an advanced, patent-pending edge rate control (ERC) architecture that further reduce emissions by minimizing the high frequency component of the device output, while maintaining high quality audio reproduction (THD+N = 0.03%) and high efficiency (η = 88%). The LM48310 also features a SYNC_IN input and SYNC_OUT, which allows multiple devices to operate with the same switching frequency, eliminating beat frequencies and any other interference caused by clock intermodulation.
The LM48310 features high efficiency compared to conventional Class AB amplifiers, and other low EMI Class D amplifiers. When driving and 8Ω speaker from a 5V supply, the device operates with 88% efficiency at PO= 1W. The gain of the LM48310 is internally set to 12dB, further reducing external component count. A low power shutdown mode reduces supply current consumption to 0.01μA.
Advanced output short circuit protection with auto-recovery prevents the device from being damaged during fault conditions. Superior click and pop suppression eliminates audible transients on power-up/down and during shutdown. |
LM483112.6-W, mono, analog input Class-D audio amplifier with 6 dB fixed gain | Linear | 2 | Active | The LM48311 is a single supply, high efficiency, mono, 2.6W, filterless switching audio amplifier. The LM48311 features Texas Instruments' Enhanced Emissions Suppression (E2S) system, that features a unique patent-pending ultra low EMI, spread spectrum, PWM architecture, that significantly reduces RF emissions while preserving audio quality and efficiency. The E2S system improves battery life, reduces external component count, board area consumption, system cost, and simplifying design.
The LM48311 is designed to meet the demands of portable multimedia devices. Operating from a single 5V supply, the device is capable of delivering 2.6W of continuous output power to a 4Ω load with less than 10% THD+N. Flexible power supply requirements allow operation from 2.4V to 5.5V. The LM48311 features both a spread spectrum modulation scheme, and an advanced, patented edge rate control (ERC) architecture that significantly reduces emissions, while maintaining high quality audio reproduction (THD+N = 0.03%) and high efficiency (η = 88%).
The LM48311 features high efficiency compared to conventional Class AB amplifiers, and other low EMI Class D amplifiers. When driving and 8Ω speaker from a 5V supply, the device operates with 88% efficiency at PO= 1W. The gain of the LM48311 is internally set to 6dB, further reducing external component count. A low power shutdown mode reduces supply current consumption to 0.01µA.
Advanced output short circuit protection with auto-recovery prevents the device from being damaged during fault conditions. Superior click and pop suppression eliminates audible transients on power-up/down and during shutdown.
The LM48311 is a single supply, high efficiency, mono, 2.6W, filterless switching audio amplifier. The LM48311 features Texas Instruments' Enhanced Emissions Suppression (E2S) system, that features a unique patent-pending ultra low EMI, spread spectrum, PWM architecture, that significantly reduces RF emissions while preserving audio quality and efficiency. The E2S system improves battery life, reduces external component count, board area consumption, system cost, and simplifying design.
The LM48311 is designed to meet the demands of portable multimedia devices. Operating from a single 5V supply, the device is capable of delivering 2.6W of continuous output power to a 4Ω load with less than 10% THD+N. Flexible power supply requirements allow operation from 2.4V to 5.5V. The LM48311 features both a spread spectrum modulation scheme, and an advanced, patented edge rate control (ERC) architecture that significantly reduces emissions, while maintaining high quality audio reproduction (THD+N = 0.03%) and high efficiency (η = 88%).
The LM48311 features high efficiency compared to conventional Class AB amplifiers, and other low EMI Class D amplifiers. When driving and 8Ω speaker from a 5V supply, the device operates with 88% efficiency at PO= 1W. The gain of the LM48311 is internally set to 6dB, further reducing external component count. A low power shutdown mode reduces supply current consumption to 0.01µA.
Advanced output short circuit protection with auto-recovery prevents the device from being damaged during fault conditions. Superior click and pop suppression eliminates audible transients on power-up/down and during shutdown. |
LM483122.6-W, mono, analog input Class-D audio amplifier with selectable gain & EMI suppression | Linear | 2 | Active | The LM48312 is a single supply, high efficiency, mono, 2.6W, filterless switching audio amplifier. The LM48312 features TI’s Enhanced Emissions Suppression (E2S) system, that features a unique patented ultra low EMI, spread spectrum, PWM architecture, that significantly reduces RF emissions while preserving audio quality and efficiency. The E2S system improves battery life, reduces external component count, board area consumption, and system cost, simplifying design.
The LM48312 is designed to meet the demands of portable multimedia devices. Operating from a single 5V supply, the device is capable of delivering 2.6W of continuous output power to a 4Ω load with less than 10% THD+N. Flexible power supply requirements allow operation from 2.4V to 5.5V. The LM48312 features both a spread spectrum modulation scheme, and an advanced, patented edge rate control (ERC) architecture that significantly reduces emissions, while maintaining high quality audio reproduction (THD+N = 0.03%) and high efficiency (η = 88%).
The LM48312 features high efficiency compared to conventional Class AB amplifiers, and other low EMI Class D amplifiers. When driving an 8Ω speaker from a 5V supply, the device operates with 88% efficiency at PO= 1W. The LM48312 features five gain settings, selected through a single logic input, further reducing solution size. A low power shutdown mode reduces supply current consumption to 0.01µA.
Advanced output short circuit protection with auto-recovery prevents the device from being damaged during fault conditions. Superior click and pop suppression eliminates audible transients on power-up/down and during shutdown.
The LM48312 is a single supply, high efficiency, mono, 2.6W, filterless switching audio amplifier. The LM48312 features TI’s Enhanced Emissions Suppression (E2S) system, that features a unique patented ultra low EMI, spread spectrum, PWM architecture, that significantly reduces RF emissions while preserving audio quality and efficiency. The E2S system improves battery life, reduces external component count, board area consumption, and system cost, simplifying design.
The LM48312 is designed to meet the demands of portable multimedia devices. Operating from a single 5V supply, the device is capable of delivering 2.6W of continuous output power to a 4Ω load with less than 10% THD+N. Flexible power supply requirements allow operation from 2.4V to 5.5V. The LM48312 features both a spread spectrum modulation scheme, and an advanced, patented edge rate control (ERC) architecture that significantly reduces emissions, while maintaining high quality audio reproduction (THD+N = 0.03%) and high efficiency (η = 88%).
The LM48312 features high efficiency compared to conventional Class AB amplifiers, and other low EMI Class D amplifiers. When driving an 8Ω speaker from a 5V supply, the device operates with 88% efficiency at PO= 1W. The LM48312 features five gain settings, selected through a single logic input, further reducing solution size. A low power shutdown mode reduces supply current consumption to 0.01µA.
Advanced output short circuit protection with auto-recovery prevents the device from being damaged during fault conditions. Superior click and pop suppression eliminates audible transients on power-up/down and during shutdown. |
| Linear | 4 | Obsolete | ||
| Amplifiers | 2 | Obsolete | ||
| Linear | 6 | Active | ||
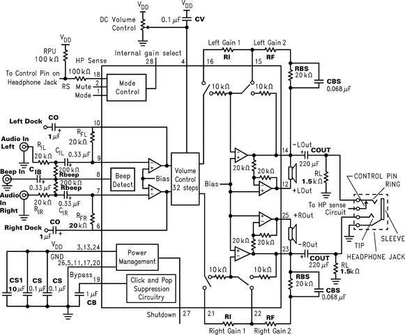
LM48362-W, stereo, analog input Class-AB audio amplifier | Audio Amplifiers | 4 | Active | The LM4836 is a monolithic integrated circuit that provides DC volume control, and stereo bridged audio power amplifiers capable of producing 2W into 4Ω with less than 1.0% THD+N, or 2.2W into 3Ω with less than 1.0% THD+N (see Notes below).
Boomer audio integrated circuits were designed specifically to provide high quality audio while requiring a minimum amount of external components. The LM4836 incorporates a DC volume control, stereo bridged audio power amplifiers, selectable gain or bass boost, and an input mux making it optimally suited for multimedia monitors, portable radios, desktop, and portable computer applications.
The LM4836 features an externally controlled, low-power consumption shutdown mode, and both a power amplifier and headphone mute for maximum system flexibility and performance.
Note:When properly mounted to the circuit board, the LM4836LQ and LM4836MTE will deliver 2W into 4Ω. The LM4836MT will deliver 1.1W into 8Ω. See the section for LM4836LQ and LM4836MTE usage information.
Note:An LM4836LQ and LM4836MTE that have been properly mounted to the circuit board and forced-air cooled will deliver 2.2W into 3Ω.
The LM4836 is a monolithic integrated circuit that provides DC volume control, and stereo bridged audio power amplifiers capable of producing 2W into 4Ω with less than 1.0% THD+N, or 2.2W into 3Ω with less than 1.0% THD+N (see Notes below).
Boomer audio integrated circuits were designed specifically to provide high quality audio while requiring a minimum amount of external components. The LM4836 incorporates a DC volume control, stereo bridged audio power amplifiers, selectable gain or bass boost, and an input mux making it optimally suited for multimedia monitors, portable radios, desktop, and portable computer applications.
The LM4836 features an externally controlled, low-power consumption shutdown mode, and both a power amplifier and headphone mute for maximum system flexibility and performance.
Note:When properly mounted to the circuit board, the LM4836LQ and LM4836MTE will deliver 2W into 4Ω. The LM4836MT will deliver 1.1W into 8Ω. See the section for LM4836LQ and LM4836MTE usage information.
Note:An LM4836LQ and LM4836MTE that have been properly mounted to the circuit board and forced-air cooled will deliver 2.2W into 3Ω. |
| Amplifiers | 5 | Active | ||
| Development Boards, Kits, Programmers | 3 | Obsolete | ||
| Audio Amplifiers | 3 | Obsolete | ||