T
Texas Instruments
| Series | Category | # Parts | Status | Description |
|---|---|---|---|---|
| Part | Spec A | Spec B | Spec C | Spec D | Description |
|---|---|---|---|---|---|
| Series | Category | # Parts | Status | Description |
|---|---|---|---|---|
| Part | Spec A | Spec B | Spec C | Spec D | Description |
|---|---|---|---|---|---|
| Part | Category | Description |
|---|---|---|
Texas Instruments | Integrated Circuits (ICs) | BUS DRIVER, BCT/FBT SERIES |
Texas Instruments | Integrated Circuits (ICs) | 12BIT 3.3V~3.6V 210MHZ PARALLEL VQFN-48-EP(7X7) ANALOG TO DIGITAL CONVERTERS (ADC) ROHS |
Texas Instruments | Integrated Circuits (ICs) | TMX320DRE311 179PIN UBGA 200MHZ |
Texas Instruments TPS61040DRVTG4Unknown | Integrated Circuits (ICs) | IC LED DRV RGLTR PWM 350MA 6WSON |
Texas Instruments LP3876ET-2.5Obsolete | Integrated Circuits (ICs) | IC REG LINEAR 2.5V 3A TO220-5 |
Texas Instruments LMS1585ACSX-ADJObsolete | Integrated Circuits (ICs) | IC REG LIN POS ADJ 5A DDPAK |
Texas Instruments INA111APG4Obsolete | Integrated Circuits (ICs) | IC INST AMP 1 CIRCUIT 8DIP |
Texas Instruments | Integrated Circuits (ICs) | AUTOMOTIVE, QUAD 36V 1.2MHZ OPERATIONAL AMPLIFIER |
Texas Instruments OPA340NA/3KG4Unknown | Integrated Circuits (ICs) | IC OPAMP GP 1 CIRCUIT SOT23-5 |
Texas Instruments PT5112AObsolete | Power Supplies - Board Mount | DC DC CONVERTER 8V 8W |
| Series | Category | # Parts | Status | Description |
|---|---|---|---|---|
LM349226-28V, 2A Constant On-Time Non-Synchronous Buck Regulator with Adjustable Current Limit | Integrated Circuits (ICs) | 1 | Active | The LM34922 Constant On-time Step-Down Switching Regulator features all the functions needed to implement a low cost, efficient, buck bias regulator capable of supplying up to 2A of load current. This voltage regulator contains an N-Channel Buck switch, a startup regulator, current limit detection, and internal ripple control. The constant on-time regulation principle requires no loop compensation, results in fast load transient response, and simplifies circuit implementation. The operating frequency remains constant with line and load. The adjustable valley current limit detection results in a smooth transition from constant voltage to constant current mode when current limit is reached, without the use of current limit foldback. The PGD output indicates the output voltage has increased to within 5% of the expected regulation value. Additional features include: Low output ripple, VIN under-voltage lock-out, adjustable soft-start timing, thermal shutdown, gate drive pre-charge, gate drive under-voltage lock-out, and maximum duty cycle limit.
The LM34922 Constant On-time Step-Down Switching Regulator features all the functions needed to implement a low cost, efficient, buck bias regulator capable of supplying up to 2A of load current. This voltage regulator contains an N-Channel Buck switch, a startup regulator, current limit detection, and internal ripple control. The constant on-time regulation principle requires no loop compensation, results in fast load transient response, and simplifies circuit implementation. The operating frequency remains constant with line and load. The adjustable valley current limit detection results in a smooth transition from constant voltage to constant current mode when current limit is reached, without the use of current limit foldback. The PGD output indicates the output voltage has increased to within 5% of the expected regulation value. Additional features include: Low output ripple, VIN under-voltage lock-out, adjustable soft-start timing, thermal shutdown, gate drive pre-charge, gate drive under-voltage lock-out, and maximum duty cycle limit. |
LM3492380V, 600 mA Constant On-Time Buck Switching Regulator | Integrated Circuits (ICs) | 2 | Active | The LM34923 Step Down Switching Regulator features all of the functions needed to implement a low cost, efficient Buck bias regulator. This high voltage regulator contains an 80V N-Channel MOSFET Switch and a startup regulator. The device is easy to implement and is provided in an 10-pin VSSOP package. The regulator’s control scheme uses an on-time inversely proportional to VIN. This feature results in the operating frequency remaining relatively constant with line and load variations. The control scheme requires no loop compensation, resulting in fast transient response. An intelligent current limit is implemented with a forced off-time which is inversely proportional to VOUT. This scheme ensures short circuit control while providing minimum foldback. Other features include: Thermal Shutdown, VCC Under Voltage Lock-out, Max Duty Cycle Limiter, a Pre-charge Switch, and a programmable Under Voltage Detector with a status flag output.
The LM34923 Step Down Switching Regulator features all of the functions needed to implement a low cost, efficient Buck bias regulator. This high voltage regulator contains an 80V N-Channel MOSFET Switch and a startup regulator. The device is easy to implement and is provided in an 10-pin VSSOP package. The regulator’s control scheme uses an on-time inversely proportional to VIN. This feature results in the operating frequency remaining relatively constant with line and load variations. The control scheme requires no loop compensation, resulting in fast transient response. An intelligent current limit is implemented with a forced off-time which is inversely proportional to VOUT. This scheme ensures short circuit control while providing minimum foldback. Other features include: Thermal Shutdown, VCC Under Voltage Lock-out, Max Duty Cycle Limiter, a Pre-charge Switch, and a programmable Under Voltage Detector with a status flag output. |
LM349257.5-100V Wide Vin, 100mA Integrated Secondary Bias Regulator for Isolated DC/DC Converters | DC/DC & AC/DC (Off-Line) SMPS Evaluation Boards | 4 | Active | The LM34925 regulator features all of the functions needed to implement a low cost, efficient, isolated bias regulator. This high voltage regulator contains two 100-V N-Channel MOSFET switches: a high-side buck switch and a low-side synchronous switch. The constant-on-time (COT) control scheme employed in the LM34925 device requires no loop compensation and provides excellent transient response. The regulator operates with an on-time that is inversely proportional to the input voltage. This feature allows the operating frequency to remain relatively constant. An intelligent peak current limit is implemented with integrated sense circuit. Other features include a programmable input under voltage comparator to inhibit operation during low-voltage conditions. Protection features include thermal shutdown and VCCundervoltage lockout (UVLO). The LM34925 device is offered in 8-pin WSON and8-pin SO PowerPAD plastic packages.
The LM34925 regulator features all of the functions needed to implement a low cost, efficient, isolated bias regulator. This high voltage regulator contains two 100-V N-Channel MOSFET switches: a high-side buck switch and a low-side synchronous switch. The constant-on-time (COT) control scheme employed in the LM34925 device requires no loop compensation and provides excellent transient response. The regulator operates with an on-time that is inversely proportional to the input voltage. This feature allows the operating frequency to remain relatively constant. An intelligent peak current limit is implemented with integrated sense circuit. Other features include a programmable input under voltage comparator to inhibit operation during low-voltage conditions. Protection features include thermal shutdown and VCCundervoltage lockout (UVLO). The LM34925 device is offered in 8-pin WSON and8-pin SO PowerPAD plastic packages. |
LM349267.5-100V Wide Vin, 300mA Integrated Secondary Bias Regulator for Isolated DC/DC Converters | Development Boards, Kits, Programmers | 4 | Active | The LM34926 regulator features all of the functions needed to implement a low-cost, efficient, isolated bias regulator. This high-voltage regulator contains two 100-V N-channel MOSFET switches — a high-side buck switch and a low-side synchronous switch. The constant on-time (COT) control scheme employed in the LM34926 requires no loop compensation and provides excellent transient response. The regulator operates with an on-time control that is inversely proportional to the input voltage. This feature allows the operating frequency to remain relatively constant. An intelligent peak current limit is implemented with integrated sense circuit. Other features include a programmable input undervoltage comparator to inhibit operation during low-voltage conditions. Protection features include thermal shutdown and VCCUndervoltage Lockout (UVLO). The LM34926 device is offered in WSON-8 and SO PowerPAD-8 plastic packages.
The LM34926 regulator features all of the functions needed to implement a low-cost, efficient, isolated bias regulator. This high-voltage regulator contains two 100-V N-channel MOSFET switches — a high-side buck switch and a low-side synchronous switch. The constant on-time (COT) control scheme employed in the LM34926 requires no loop compensation and provides excellent transient response. The regulator operates with an on-time control that is inversely proportional to the input voltage. This feature allows the operating frequency to remain relatively constant. An intelligent peak current limit is implemented with integrated sense circuit. Other features include a programmable input undervoltage comparator to inhibit operation during low-voltage conditions. Protection features include thermal shutdown and VCCUndervoltage Lockout (UVLO). The LM34926 device is offered in WSON-8 and SO PowerPAD-8 plastic packages. |
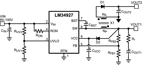
LM349277.5-100V Wide Vin, 600mA Integrated Secondary Bias Regulator for Isolated DC/DC Converters | DC/DC & AC/DC (Off-Line) SMPS Evaluation Boards | 5 | Active | The LM34927 regulator features all of the functions needed to implement a low-cost, efficient, isolated bias regulator. This high-voltage regulator contains two 100-V N-channel MOSFET switches — a high-side buck switch and a low-side synchronous switch. The Constant on-time (COT) control scheme employed in the LM34927 device requires no loop compensation and provides excellent transient response. The regulator operates with an on-time that is inversely proportional to the input voltage. This feature allows the operating frequency to remain relatively constant. An intelligent peak current limit is implemented with integrated sense circuit. Other features include a programmable input undervoltage comparator to inhibit operation during low-voltage conditions. Protection features include thermal shutdown and VCCundervoltage lockout (UVLO). The LM34927 device is offered in WSON-8 and SO PowerPAD-8 plastic packages.
The LM34927 regulator features all of the functions needed to implement a low-cost, efficient, isolated bias regulator. This high-voltage regulator contains two 100-V N-channel MOSFET switches — a high-side buck switch and a low-side synchronous switch. The Constant on-time (COT) control scheme employed in the LM34927 device requires no loop compensation and provides excellent transient response. The regulator operates with an on-time that is inversely proportional to the input voltage. This feature allows the operating frequency to remain relatively constant. An intelligent peak current limit is implemented with integrated sense circuit. Other features include a programmable input undervoltage comparator to inhibit operation during low-voltage conditions. Protection features include thermal shutdown and VCCundervoltage lockout (UVLO). The LM34927 device is offered in WSON-8 and SO PowerPAD-8 plastic packages. |
LM3492HC-Q1Automotive 2-channel individual dimmable LED driver with boost converter and fast current regulator | Development Boards, Kits, Programmers | 8 | Active | The LM3492HC/-Q1 device integrates a boost converter and a two-channel current regulator to implement a highly efficient and cost effective LED driver. This device drives two individually dimmable LED strings with a maximum power of 15 W and an output voltage of up to 65 V. The boost converter employs a proprietary projected-on-time control method to give a fast transient response with no compensation required. The nearly constant switching frequency can be set to a level from 200 kHz to 1 MHz. Ceramic capacitors stabilize the application circuit and produce no audible noise on dimming. The programmable peak current limit and soft-start features reduce current surges at start-up. An integrated, 190-mΩ, 3.9-A, N-Channel MOSFET switch minimizes the solution size. The fast slew rate current regulator allows high frequency and narrow pulse width dimming signals to achieve a very high contrast ratio of 10000:1. The LED current can be set from 50 mA to 250 mA by a single resistor.
All trademarks are the property of their respective owners.
To maximize the efficiency, (DHC) automatically adjusts the output voltage to a minimum. The DHC also facilitates a single BOM for different number of LED in a string, which is required for back-light panels of different size, thereby reducing overall development time and cost. The LM3492HC device includes a COMM pin that serves as a bidirectional I/O pin. The versatile COMM pin interface with an external micro-controller unit (MCU) is used for the following functions: power-good, overtemperature, IOUT overvoltage and undervoltage indications, switching frequency tuning, and channel 1 disabling. Other supervisory functions of the device include precise enable, VCC undervoltage lockout, current regulator over-power protection, and thermal shutdown protection. The device is available in the thermally enhanced PWP, 20-pin package.
The LM3492HC/-Q1 device integrates a boost converter and a two-channel current regulator to implement a highly efficient and cost effective LED driver. This device drives two individually dimmable LED strings with a maximum power of 15 W and an output voltage of up to 65 V. The boost converter employs a proprietary projected-on-time control method to give a fast transient response with no compensation required. The nearly constant switching frequency can be set to a level from 200 kHz to 1 MHz. Ceramic capacitors stabilize the application circuit and produce no audible noise on dimming. The programmable peak current limit and soft-start features reduce current surges at start-up. An integrated, 190-mΩ, 3.9-A, N-Channel MOSFET switch minimizes the solution size. The fast slew rate current regulator allows high frequency and narrow pulse width dimming signals to achieve a very high contrast ratio of 10000:1. The LED current can be set from 50 mA to 250 mA by a single resistor.
All trademarks are the property of their respective owners.
To maximize the efficiency, (DHC) automatically adjusts the output voltage to a minimum. The DHC also facilitates a single BOM for different number of LED in a string, which is required for back-light panels of different size, thereby reducing overall development time and cost. The LM3492HC device includes a COMM pin that serves as a bidirectional I/O pin. The versatile COMM pin interface with an external micro-controller unit (MCU) is used for the following functions: power-good, overtemperature, IOUT overvoltage and undervoltage indications, switching frequency tuning, and channel 1 disabling. Other supervisory functions of the device include precise enable, VCC undervoltage lockout, current regulator over-power protection, and thermal shutdown protection. The device is available in the thermally enhanced PWP, 20-pin package. |
| Voltage Regulators - DC DC Switching Regulators | 2 | Obsolete | ||
LM34936-Q1Automotive, 30-V wide VIN synchronous 4-switch buck-boost controller | Evaluation Boards | 5 | Active | The LM34936-Q1 is a synchronous four-switch buck-boost DC/DC controller capable of regulating the output voltage at, above, or below the input voltage. The device operates over a wide input voltage range of 4.2 V to 30 V (42 V absolute maximum) to support a variety of applications.
The LM34936-Q1 uses current-mode control both in buck and boost modes of operation for superior load and line regulation. The switching frequency is programmed by an external resistor and can be synchronized to an external clock signal.
The device also features a programmable soft-start function and offers protection features including cycle-by-cycle current limiting, input undervoltage lockout (UVLO), output overvoltage protection (OVP), and thermal shutdown. In addition, the LM34936-Q1 features optional average input or output current limiting, optional spread spectrum to reduce peak EMI, and optional hiccup mode protection in sustained overload conditions.
The LM34936-Q1 is a synchronous four-switch buck-boost DC/DC controller capable of regulating the output voltage at, above, or below the input voltage. The device operates over a wide input voltage range of 4.2 V to 30 V (42 V absolute maximum) to support a variety of applications.
The LM34936-Q1 uses current-mode control both in buck and boost modes of operation for superior load and line regulation. The switching frequency is programmed by an external resistor and can be synchronized to an external clock signal.
The device also features a programmable soft-start function and offers protection features including cycle-by-cycle current limiting, input undervoltage lockout (UVLO), output overvoltage protection (OVP), and thermal shutdown. In addition, the LM34936-Q1 features optional average input or output current limiting, optional spread spectrum to reduce peak EMI, and optional hiccup mode protection in sustained overload conditions. |
| Power Management (PMIC) | 1 | Active | ||
LM34952.9-V to 18-V, emulated peak current mode buck controller | Development Boards, Kits, Programmers | 5 | Active | The LM3495 is a PWM buck regulator which implements a unique emulated peak current mode control. This control method eliminates the switching noise which typically limits current mode operation at extremely short duty cycles and high operating frequency. The switching frequency is programmable between 200 kHz and 1.5 MHz, and can also be synchronized to an external clock. The LM3495 is also very fault tolerant with both switch node short, hiccup mode, and adaptive duty cycle limit protection. A 0.6V 1% reference and glitch free pre-biased start-up ensure the most demanding digital loads operate reliably. Internal soft start and the ability to track the output of another supply make the LM3495 versatile and efficient.
The LM3495 is a PWM buck regulator which implements a unique emulated peak current mode control. This control method eliminates the switching noise which typically limits current mode operation at extremely short duty cycles and high operating frequency. The switching frequency is programmable between 200 kHz and 1.5 MHz, and can also be synchronized to an external clock. The LM3495 is also very fault tolerant with both switch node short, hiccup mode, and adaptive duty cycle limit protection. A 0.6V 1% reference and glitch free pre-biased start-up ensure the most demanding digital loads operate reliably. Internal soft start and the ability to track the output of another supply make the LM3495 versatile and efficient. |