| DC DC Switching Controllers | 2 | Obsolete | |
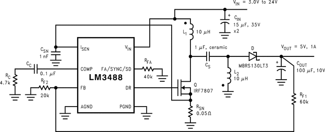
LM34882.97V to 40V Wide Vin Low-Side N-Channel Controller for Switching Regulators | Power Management (PMIC) | 3 | Active | The LM3488 is a versatile low-side N-FET high-performance controller for switching regulators. This device is suitable for use in topologies requiring low-side FET, such as boost, flyback, or SEPIC. Moreover, the LM3488 can be operated at extremely high switching frequency to reduce the overall solution size. The switching frequency of LM3488 can be adjusted to any value from 100 kHz to 1 MHz by using a single external resistor or by synchronizing it to an external clock. Current mode control provides superior bandwidth and transient response, besides cycle-by-cycle current limiting. Output current can be programmed with a single external resistor.
The LM3488 has built-in features such as thermal shutdown, short-circuit protection, and overvoltage protection. Power-saving shutdown mode reduces the total supply current to 5 µA and allows power supply sequencing. Internal soft-start limits the inrush current at start-up.
The LM3488 is a versatile low-side N-FET high-performance controller for switching regulators. This device is suitable for use in topologies requiring low-side FET, such as boost, flyback, or SEPIC. Moreover, the LM3488 can be operated at extremely high switching frequency to reduce the overall solution size. The switching frequency of LM3488 can be adjusted to any value from 100 kHz to 1 MHz by using a single external resistor or by synchronizing it to an external clock. Current mode control provides superior bandwidth and transient response, besides cycle-by-cycle current limiting. Output current can be programmed with a single external resistor.
The LM3488 has built-in features such as thermal shutdown, short-circuit protection, and overvoltage protection. Power-saving shutdown mode reduces the total supply current to 5 µA and allows power supply sequencing. Internal soft-start limits the inrush current at start-up. |
| DC/DC & AC/DC (Off-Line) SMPS Evaluation Boards | 5 | Active | |
| Power Management (PMIC) | 10 | Obsolete | |
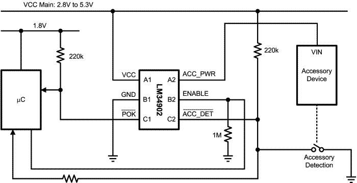
LM349025.3-V, 0.3-A, 0.64-mΩ, load switch | Power Distribution Switches, Load Drivers | 2 | Active | The LM34902 is a 0.3A PFET switch used to control the input voltage of electronic devices. It is easily integrated into system designs that have a 2.8V to 5.3V voltage rail. Besides the 0.45Ω PFET switch, the LM34902 can be enabled or disabled by a logic signal. The IC monitors the presence of a downstream electronic device via a dedicated pin to decide whether to turn on the PFET switch. A power good signal generated by the IC can be used by system control to determine the status of the switch. The LM34902 also provides over-current and over-temperature protection. The IC comes in a tiny 6-bump Thin DSBGA package.
The LM34902 is a 0.3A PFET switch used to control the input voltage of electronic devices. It is easily integrated into system designs that have a 2.8V to 5.3V voltage rail. Besides the 0.45Ω PFET switch, the LM34902 can be enabled or disabled by a logic signal. The IC monitors the presence of a downstream electronic device via a dedicated pin to decide whether to turn on the PFET switch. A power good signal generated by the IC can be used by system control to determine the status of the switch. The LM34902 also provides over-current and over-temperature protection. The IC comes in a tiny 6-bump Thin DSBGA package. |
| Integrated Circuits (ICs) | 2 | Active | |
LM34910C8-50V, 1.25A Constant On-Time Non-Synchronous Buck Regulator | Power Management (PMIC) | 5 | Active | The LM34910C Step Down Switching Regulator features all of the functions needed to implement a low cost, efficient, buck bias regulator capable of supplying 1.25A to the load. This buck regulator contains a 55V N-Channel Buck Switch, and is available in the thermally enhanced WSON-10 package. The hysteretic regulation scheme requires no loop compensation, results in fast load transient response, and simplifies circuit implementation. The operating frequency remains constant with line and load variations due to the inverse relationship between the input voltage and the on-time. The current limit detection is set at 1.25A. Additional features include: VCC under-voltage lockout, thermal shutdown, gate drive under-voltage lockout, and maximum duty cycle limiter.
The LM34910C Step Down Switching Regulator features all of the functions needed to implement a low cost, efficient, buck bias regulator capable of supplying 1.25A to the load. This buck regulator contains a 55V N-Channel Buck Switch, and is available in the thermally enhanced WSON-10 package. The hysteretic regulation scheme requires no loop compensation, results in fast load transient response, and simplifies circuit implementation. The operating frequency remains constant with line and load variations due to the inverse relationship between the input voltage and the on-time. The current limit detection is set at 1.25A. Additional features include: VCC under-voltage lockout, thermal shutdown, gate drive under-voltage lockout, and maximum duty cycle limiter. |
| Development Boards, Kits, Programmers | 5 | Active | |
LM34917A2.3x2mm, 8-33V, 1.25A, Constant On-Time Non-Synchronous Buck Regulator w/ Intelligent Current Limit | Power Management (PMIC) | 4 | Active | The LM34917A Step-Down Switching Regulator features all the functions needed to implement a low cost, efficient, buck bias regulator capable of supplying at least 1.25A to the load. To reduce excessive switch current due to the possibility of a saturating inductor the valley current limit threshold changes with input and output voltages, and the on-time is reduced when current limit is detected. This buck regulator contains an N-Channel Buck Switch, and is available in the 12 pin DSBGA package. The constant on-time feedback regulation scheme requires no loop compensation, results in fast load transient response, and simplifies circuit implementation. The operating frequency remains constant with line and load variations due to the inverse relationship between the input voltage and the on-time. The valley current limit results in a smooth transition from constant voltage to constant current mode when current limit is detected, reducing the frequency and output voltage, without the use of foldback. Additional features include: VCCunder-voltage lock-out, input over-voltage shutdown, thermal shutdown, gate drive under-voltage lock-out, and maximum duty cycle limit.
The LM34917A Step-Down Switching Regulator features all the functions needed to implement a low cost, efficient, buck bias regulator capable of supplying at least 1.25A to the load. To reduce excessive switch current due to the possibility of a saturating inductor the valley current limit threshold changes with input and output voltages, and the on-time is reduced when current limit is detected. This buck regulator contains an N-Channel Buck Switch, and is available in the 12 pin DSBGA package. The constant on-time feedback regulation scheme requires no loop compensation, results in fast load transient response, and simplifies circuit implementation. The operating frequency remains constant with line and load variations due to the inverse relationship between the input voltage and the on-time. The valley current limit results in a smooth transition from constant voltage to constant current mode when current limit is detected, reducing the frequency and output voltage, without the use of foldback. Additional features include: VCCunder-voltage lock-out, input over-voltage shutdown, thermal shutdown, gate drive under-voltage lock-out, and maximum duty cycle limit. |
LM34919C-Q1Automotive 4.5-50V Wide Vin 600mA 2.6MHz Ultra-Small Constant On-Time Non-Synchronous Buck Regulator | DC/DC & AC/DC (Off-Line) SMPS Evaluation Boards | 13 | Active | The LM34919C Step Down Switching Regulator features all of the functions needed to implement a low-cost, efficient, buck bias regulator capable of supplying 0.6 A to the load. This buck regulator contains an N-Channel Buck Switch and is available in DSBGA and WSON packages. The constant on-time feedback regulation scheme requires no loop compensation, results in fast load transient response, and simplifies circuit implementation. The operating frequency remains constant with line and load variations due to the inverse relationship between the input voltage and the on-time. The valley current limit results in a smooth transition from constant voltage to constant current mode when current limit is detected, reducing the frequency and output voltage, without the use of foldback. Additional features include: Power Good, enable, VCC undervoltage lockout, thermal shutdown, gate drive undervoltage lockout, and maximum duty cycle limiter.
The LM34919C Step Down Switching Regulator features all of the functions needed to implement a low-cost, efficient, buck bias regulator capable of supplying 0.6 A to the load. This buck regulator contains an N-Channel Buck Switch and is available in DSBGA and WSON packages. The constant on-time feedback regulation scheme requires no loop compensation, results in fast load transient response, and simplifies circuit implementation. The operating frequency remains constant with line and load variations due to the inverse relationship between the input voltage and the on-time. The valley current limit results in a smooth transition from constant voltage to constant current mode when current limit is detected, reducing the frequency and output voltage, without the use of foldback. Additional features include: Power Good, enable, VCC undervoltage lockout, thermal shutdown, gate drive undervoltage lockout, and maximum duty cycle limiter. |