| Development Boards, Kits, Programmers | 4 | Obsolete | |
| Power Management (PMIC) | 2 | Obsolete | |
| Integrated Circuits (ICs) | 2 | Obsolete | |
LM35250.5A loading, 2.7-5.5V, 80mΩ USB power switch | Power Distribution Switches, Load Drivers | 6 | Active | The LM3525 provides Universal Serial Bus standard power switch and over-current protection for all host port applications. The single port device is ideal for Notebook PC and Handheld PC applications that supply power to one port.
A 1 ms delay on fault flag output prevents erroneous overcurrent reporting caused by inrush currents during the hot-plug events.
The LM3525 accepts an input voltage between 2.7V and 5.5V allowing use as a device-based inrush current limiter for 3.3V USB peripherals, as well as Root and Self-Powered Hubs at 5.5V. The Enable input accepts both 3.3V and 5.0V logic thresholds.
The small size, low RON, and 1 ms fault flag delay make the LM3525 a good choice for root hubs as well as ganged power control in space-critical self-powered hubs.
The LM3525 provides Universal Serial Bus standard power switch and over-current protection for all host port applications. The single port device is ideal for Notebook PC and Handheld PC applications that supply power to one port.
A 1 ms delay on fault flag output prevents erroneous overcurrent reporting caused by inrush currents during the hot-plug events.
The LM3525 accepts an input voltage between 2.7V and 5.5V allowing use as a device-based inrush current limiter for 3.3V USB peripherals, as well as Root and Self-Powered Hubs at 5.5V. The Enable input accepts both 3.3V and 5.0V logic thresholds.
The small size, low RON, and 1 ms fault flag delay make the LM3525 a good choice for root hubs as well as ganged power control in space-critical self-powered hubs. |
LM35262-ch, 0.5A loading, 2.7-5.5V, 100mΩ USB power switch | Power Distribution Switches, Load Drivers | 5 | Active | The LM3526 provides Universal Serial Bus standard power switch and over-current protection for all host port applications. The dual port device is ideal for Notebook and desktop PC's that supply power to more than one port.
A 1 ms delay on the fault flag output prevents erroneous overcurrent reporting caused by in-rush currents during hot-plug events.
The dual stage thermal protection circuit in the LM3526 provides individual protection to each switch and the entire device. In a short-circuit/over-current event, the switch dissipating excessive heat is turned off, allowing the second switch to continue to function uninterrupted.
The LM3526 accepts an input voltage between 2.7V and 5.5V allowing use as a device-based in-rush current limiter for 3.3V USB peripherals, as well as Root and Self-Powered Hubs at 5.5V. The Enable inputs accept both 3.3V and 5.0V logic thresholds.
The small size, low RON, and 1 ms fault flag delay make the LM3526 a good choice for root hubs as well as per-port power control in embedded and stand-alone hubs.
The LM3526 provides Universal Serial Bus standard power switch and over-current protection for all host port applications. The dual port device is ideal for Notebook and desktop PC's that supply power to more than one port.
A 1 ms delay on the fault flag output prevents erroneous overcurrent reporting caused by in-rush currents during hot-plug events.
The dual stage thermal protection circuit in the LM3526 provides individual protection to each switch and the entire device. In a short-circuit/over-current event, the switch dissipating excessive heat is turned off, allowing the second switch to continue to function uninterrupted.
The LM3526 accepts an input voltage between 2.7V and 5.5V allowing use as a device-based in-rush current limiter for 3.3V USB peripherals, as well as Root and Self-Powered Hubs at 5.5V. The Enable inputs accept both 3.3V and 5.0V logic thresholds.
The small size, low RON, and 1 ms fault flag delay make the LM3526 a good choice for root hubs as well as per-port power control in embedded and stand-alone hubs. |
LM3528High efficiency, multi display LED driver with 128 Exponential dimming Step | Power Management (PMIC) | 2 | Active | The LM3528 current mode boost converter offers two separate outputs. The first output (MAIN) is a constant current sink for driving series white LED’s. The second output (SUB/FB) is configurable as a constant current sink for series white LED bias, or as a feedback pin to set a constant output voltage for powering OLED panels.
As a dual output white LED bias supply, the LM3528 adaptively regulates the supply voltage of the LED strings to maximize efficiency and insure the current sinks remain in regulation. The maximum current per output is set via a single external low power resistor. An I2C compatible interface allows for independent adjustment of the LED current in either output from 0 to max current in 128 exponential steps. When configured as a white LED + OLED bias supply the LM3528 can independently and simultaneously drive a string of up to 6 white LED’s and deliver a constant output voltage of up to 21V for OLED panels.
Output over-voltage protection shuts down the device if VOUTrises above 22V allowing for the use of small sized low voltage output capacitors. Other features include a dedicated general purpose I/O (GPIO) and a multi-function pin (HWEN/PGEN/GPIO) which can be configured as a 32 bit pattern generator, a hardware enable input, or as a GPIO. When configured as a pattern generator, an arbitrary pattern is programmed via the I2C compatible interface and output at HWEN/PGEN/GPIO for indicator LED flashing or for external logic control. The LM3528 is offered in a tiny 12-bump DSBGA package and operates over the -40°C to +85°C temperature range.
The LM3528 current mode boost converter offers two separate outputs. The first output (MAIN) is a constant current sink for driving series white LED’s. The second output (SUB/FB) is configurable as a constant current sink for series white LED bias, or as a feedback pin to set a constant output voltage for powering OLED panels.
As a dual output white LED bias supply, the LM3528 adaptively regulates the supply voltage of the LED strings to maximize efficiency and insure the current sinks remain in regulation. The maximum current per output is set via a single external low power resistor. An I2C compatible interface allows for independent adjustment of the LED current in either output from 0 to max current in 128 exponential steps. When configured as a white LED + OLED bias supply the LM3528 can independently and simultaneously drive a string of up to 6 white LED’s and deliver a constant output voltage of up to 21V for OLED panels.
Output over-voltage protection shuts down the device if VOUTrises above 22V allowing for the use of small sized low voltage output capacitors. Other features include a dedicated general purpose I/O (GPIO) and a multi-function pin (HWEN/PGEN/GPIO) which can be configured as a 32 bit pattern generator, a hardware enable input, or as a GPIO. When configured as a pattern generator, an arbitrary pattern is programmed via the I2C compatible interface and output at HWEN/PGEN/GPIO for indicator LED flashing or for external logic control. The LM3528 is offered in a tiny 12-bump DSBGA package and operates over the -40°C to +85°C temperature range. |
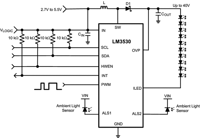
LM3530High efficiency white LED driver with programmable Ambient Light Sensing Capability | LED Driver Evaluation Boards | 7 | Active | The LM3530 current mode boost converter supplies the power and controls the current in up to 11 series white LEDs. The 839-mA current limit and 2.7-V to 5.5-V input voltage range make the device a versatile backlight power source ideal for operation in portable applications.
The LED current is adjustable from 0 mA to 29.5 mA via an I2C-compatible interface. The 127 different current steps and 8 different maximum LED current levels give over 1000 programmable LED current levels. Additionally, PWM brightness control is possible through an external logic level input.
The device also features two Ambient Light Sensor inputs. These are designed to monitor analog output ambient light sensors and provide programmable adjustment of the LED current with changes in ambient light. Each ambient light sensor input has independently programmable internal voltage setting resistors which can be made high impedance to reduce power during shutdown. The 500-kHz switching frequency allows for high converter efficiency over a wide output voltage range accommodating from 2 to 11 series LEDs. Finally, the support of Content Adjusted Backlighting maximizes battery life while maintaining display image quality.
The LM3530 operates over the −40°C to 85°C temperature range.
The LM3530 current mode boost converter supplies the power and controls the current in up to 11 series white LEDs. The 839-mA current limit and 2.7-V to 5.5-V input voltage range make the device a versatile backlight power source ideal for operation in portable applications.
The LED current is adjustable from 0 mA to 29.5 mA via an I2C-compatible interface. The 127 different current steps and 8 different maximum LED current levels give over 1000 programmable LED current levels. Additionally, PWM brightness control is possible through an external logic level input.
The device also features two Ambient Light Sensor inputs. These are designed to monitor analog output ambient light sensors and provide programmable adjustment of the LED current with changes in ambient light. Each ambient light sensor input has independently programmable internal voltage setting resistors which can be made high impedance to reduce power during shutdown. The 500-kHz switching frequency allows for high converter efficiency over a wide output voltage range accommodating from 2 to 11 series LEDs. Finally, the support of Content Adjusted Backlighting maximizes battery life while maintaining display image quality.
The LM3530 operates over the −40°C to 85°C temperature range. |
LM3532High efficiency white LED driver with programmable Ambient Light Sensing Capability and I2C Compati | Integrated Circuits (ICs) | 4 | Active | The LM3532 is a 500-kHz fixed frequency asynchronous boost converter which provides the power for 3 high-voltage, low-side current sinks. The device is programmable over an I2C-compatible interface and has independent current control for all three channels. The adaptive current regulation method allows for different LED currents in each current sink thus allowing for a wide variety of backlight and keypad applications.
The main features of the LM3532 include dual ambient light sensor inputs each with 32 internal voltage setting resistors, 8-bit logarithmic and linear brightness control, dual external PWM brightness control inputs, and up to 1000:1 dimming ratio with programmable fade in and fade out settings.
The LM3532 is available in a 16-pin, 0.4-mm pitch thin DSBGA package. The device operates over a 2.7-V to 5.5-V input voltage range and the −40°C to +85°C temperature range.
The LM3532 is a 500-kHz fixed frequency asynchronous boost converter which provides the power for 3 high-voltage, low-side current sinks. The device is programmable over an I2C-compatible interface and has independent current control for all three channels. The adaptive current regulation method allows for different LED currents in each current sink thus allowing for a wide variety of backlight and keypad applications.
The main features of the LM3532 include dual ambient light sensor inputs each with 32 internal voltage setting resistors, 8-bit logarithmic and linear brightness control, dual external PWM brightness control inputs, and up to 1000:1 dimming ratio with programmable fade in and fade out settings.
The LM3532 is available in a 16-pin, 0.4-mm pitch thin DSBGA package. The device operates over a 2.7-V to 5.5-V input voltage range and the −40°C to +85°C temperature range. |
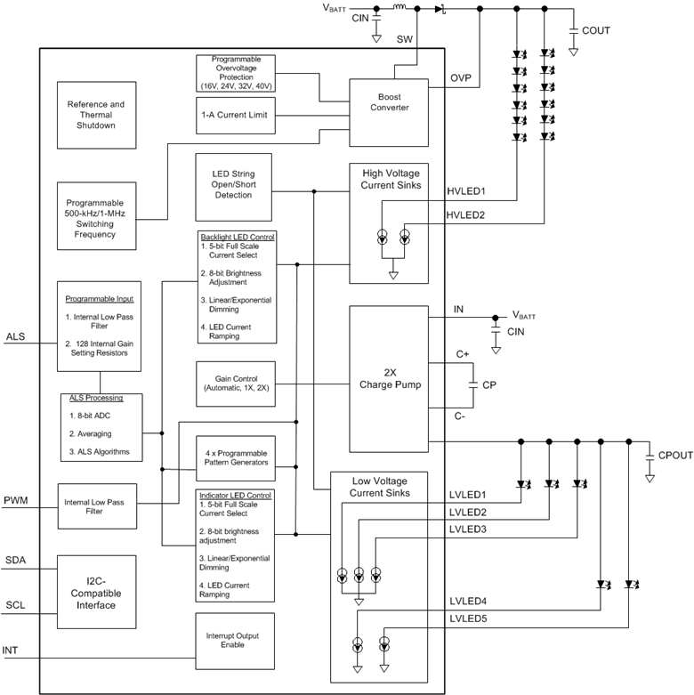
LM3533Complete lighting solution for smartphone handsets | Power Management (PMIC) | 2 | Active | The LM3533 is a complete power source for backlight, keypad, and indicator LEDs in smartphone handsets. The high-voltage inductive boost converter provides the power for two series LED strings for display backlight and keypad functions (HVLED1 and HVLED2). The integrated charge pump provides the bias for the five low-voltage indicator LED current sinks (LVLED1 to LVLED5). All low-voltage current sinks can have a programmable pattern modulated onto their output current for a wide variety of blinking patterns.
Additional features include a pulse width modulation (PWM) control input for content adjustable backlight control (CABC), and an ambient light sensor interface (ALS) with an internal 8-bit ADC to provide automatic current adjustment based upon ambient light conditions. Both the PWM and ALS inputs can be used to control any high- or low-voltage current sink.
The LM3533 is fully programmable via an I2C-compatible interface. The device is available in a 20-pin DSBGA and operates over a 2.7-V to 5.5-V input voltage range and a −40°C to +85°C temperature range.
The LM3533 is a complete power source for backlight, keypad, and indicator LEDs in smartphone handsets. The high-voltage inductive boost converter provides the power for two series LED strings for display backlight and keypad functions (HVLED1 and HVLED2). The integrated charge pump provides the bias for the five low-voltage indicator LED current sinks (LVLED1 to LVLED5). All low-voltage current sinks can have a programmable pattern modulated onto their output current for a wide variety of blinking patterns.
Additional features include a pulse width modulation (PWM) control input for content adjustable backlight control (CABC), and an ambient light sensor interface (ALS) with an internal 8-bit ADC to provide automatic current adjustment based upon ambient light conditions. Both the PWM and ALS inputs can be used to control any high- or low-voltage current sink.
The LM3533 is fully programmable via an I2C-compatible interface. The device is available in a 20-pin DSBGA and operates over a 2.7-V to 5.5-V input voltage range and a −40°C to +85°C temperature range. |
LM3535Multi-display LED driver with Ambient Light Sensing and Dynamic backlight control Compatibility | LED Drivers | 3 | Active | The LM3535 device is a highly integrated LED driver capable of driving 8 LEDs in parallel for large display applications. Independent LED control allows selection of a subset of the 6 main display LEDs for partial-illumination applications. In addition to the main bank of 6, the LM3535 is capable of driving an additional 2 independently controlled LEDs to support Indicator applications.
The LED driver current sinks are split into three independently controlled groups. The primary group can be configured to drive up to six LEDs for use in the main phone display. Groups B and C are provided for driving secondary displays, keypads and indicator LEDs. All of the LED current sources can be independently turned on and off providing flexibility to address different application requirements.
The LM3535 provides multi-zone ambient light sensing allowing autonomous backlight intensity control in the event of changing ambient light conditions. A PWM input is also provided to give the user the means to adjust the backlight intensity dynamically based upon the content of the display.
The LM3535 provides excellent efficiency without the use of an inductor by operating the charge pump in a gain of 3/2 or in pass mode. The proper gain for maintaining current regulation is chosen, based on LED forward voltage, so that efficiency is maximized over the input voltage range.
The LM3535 is available in a tiny 20-pin, 0.4-mm pitch, thin DSBGA package.
The LM3535 device is a highly integrated LED driver capable of driving 8 LEDs in parallel for large display applications. Independent LED control allows selection of a subset of the 6 main display LEDs for partial-illumination applications. In addition to the main bank of 6, the LM3535 is capable of driving an additional 2 independently controlled LEDs to support Indicator applications.
The LED driver current sinks are split into three independently controlled groups. The primary group can be configured to drive up to six LEDs for use in the main phone display. Groups B and C are provided for driving secondary displays, keypads and indicator LEDs. All of the LED current sources can be independently turned on and off providing flexibility to address different application requirements.
The LM3535 provides multi-zone ambient light sensing allowing autonomous backlight intensity control in the event of changing ambient light conditions. A PWM input is also provided to give the user the means to adjust the backlight intensity dynamically based upon the content of the display.
The LM3535 provides excellent efficiency without the use of an inductor by operating the charge pump in a gain of 3/2 or in pass mode. The proper gain for maintaining current regulation is chosen, based on LED forward voltage, so that efficiency is maximized over the input voltage range.
The LM3535 is available in a tiny 20-pin, 0.4-mm pitch, thin DSBGA package. |