LM250177.5-48V Wide Vin, 650mA Constant On-Time Synchronous Buck Regulator | DC/DC & AC/DC (Off-Line) SMPS Evaluation Boards | 7 | Active | 7.5-48V Wide Vin, 650mA Constant On-Time Synchronous Buck Regulator |
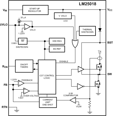
LM250187.5-48V Wide Vin, 300mA Constant On-Time Synchronous Buck Regulator | Voltage Regulators - DC DC Switching Regulators | 4 | Active | The LM25018 device is a 48-V, 325-mA synchronous step-down regulator with integrated high-side and low-side MOSFETs. The constant on-time (COT) control scheme employed in the LM25018 device requires no loop compensation, provides excellent transient response, and enables very high step-down ratios. The on-time varies inversely with the input voltage resulting in nearly constant frequency over the input voltage range. A high-voltage startup regulator provides bias power for internal operation of the IC and for integrated gate drivers.
A peak current-limit circuit protects against overload conditions. The undervoltage lockout (UVLO) circuit allows the input undervoltage threshold and hysteresis to be independently programmed. Other protection features include thermal shutdown and bias supply undervoltage lockout.
The LM25018 device is available in WSON-8 and SO Power PAD-8 plastic packages.
The LM25018 device is a 48-V, 325-mA synchronous step-down regulator with integrated high-side and low-side MOSFETs. The constant on-time (COT) control scheme employed in the LM25018 device requires no loop compensation, provides excellent transient response, and enables very high step-down ratios. The on-time varies inversely with the input voltage resulting in nearly constant frequency over the input voltage range. A high-voltage startup regulator provides bias power for internal operation of the IC and for integrated gate drivers.
A peak current-limit circuit protects against overload conditions. The undervoltage lockout (UVLO) circuit allows the input undervoltage threshold and hysteresis to be independently programmed. Other protection features include thermal shutdown and bias supply undervoltage lockout.
The LM25018 device is available in WSON-8 and SO Power PAD-8 plastic packages. |
| Development Boards, Kits, Programmers | 6 | Active | |
LM2502Mobile pixel link (MPL) display interface serializer and deserializer | Serializers, Deserializers | 2 | Active | The LM2502 device is a dual link display interface SERDES that adapts existing CPU / video busses to a low power current-mode serial MPL link. The chipset may also be used for a RGB565 application with glue logic. The interconnect is reduced from 22 signals to only 3 active signals with the LM2502 chipset easing flex interconnect design, size and cost.
The Master Serializer (SER) resides beside an application processor or baseband processor and translates a parallel bus from LVCMOS levels to serial MPL levels for transmission over a flex cable and PCB traces to the Slave Deserializer (DES) located near the display module.
Dual display support is provided for a primary and sub display through the use of two ChipSelect signals. A Mode pin selects either a i80 or m68 style interface.
The Power_Down (PD*) input controls the power state of the MPL interface. When PD* is asserted, the MD1/0 and MC signals are powered down to save current.
The LM2502 implements the physical layer of the MPL Standard (MPL-0). The LM2502 is offered in NOPB (Lead-free) NFBGA and WQFN packages.
The LM2502 device is a dual link display interface SERDES that adapts existing CPU / video busses to a low power current-mode serial MPL link. The chipset may also be used for a RGB565 application with glue logic. The interconnect is reduced from 22 signals to only 3 active signals with the LM2502 chipset easing flex interconnect design, size and cost.
The Master Serializer (SER) resides beside an application processor or baseband processor and translates a parallel bus from LVCMOS levels to serial MPL levels for transmission over a flex cable and PCB traces to the Slave Deserializer (DES) located near the display module.
Dual display support is provided for a primary and sub display through the use of two ChipSelect signals. A Mode pin selects either a i80 or m68 style interface.
The Power_Down (PD*) input controls the power state of the MPL interface. When PD* is asserted, the MD1/0 and MC signals are powered down to save current.
The LM2502 implements the physical layer of the MPL Standard (MPL-0). The LM2502 is offered in NOPB (Lead-free) NFBGA and WQFN packages. |
| DC/DC & AC/DC (Off-Line) SMPS Evaluation Boards | 1 | Obsolete | |
LM25037-Q1Automotive 5.5V to 75V, 1.2A gate driver, dual-mode PWM controller With Alternating outputs -40-125C | DC DC Switching Controllers | 2 | Active | The LM25037 PWM controller contains all the features necessary to implement balanced double-ended power converter topologies, such as push-pull, half-bridge and full-bridge. These double-ended topologies allow for higher efficiencies and greater power densities compared to common single-ended topologies such as the flyback and forward. The LM25037 can be configured for either voltage mode or current mode control with minimum external components. Two alternating gate drive outputs are provided, each capable of 1.2-A peak output current. The LM25037 can be configured to operate directly from the input voltage rail over an ultra-wide range of 5.5 V to 75 V. Additional features include programmable maximum duty cycle limit, line undervoltage lockout, cycle-by-cycle current limit and a hiccup mode fault protection with adjustable timeout delay, soft-start and a 2-MHz capable oscillator with synchronization capability, precision reference and thermal shutdown.
The LM25037 PWM controller contains all the features necessary to implement balanced double-ended power converter topologies, such as push-pull, half-bridge and full-bridge. These double-ended topologies allow for higher efficiencies and greater power densities compared to common single-ended topologies such as the flyback and forward. The LM25037 can be configured for either voltage mode or current mode control with minimum external components. Two alternating gate drive outputs are provided, each capable of 1.2-A peak output current. The LM25037 can be configured to operate directly from the input voltage rail over an ultra-wide range of 5.5 V to 75 V. Additional features include programmable maximum duty cycle limit, line undervoltage lockout, cycle-by-cycle current limit and a hiccup mode fault protection with adjustable timeout delay, soft-start and a 2-MHz capable oscillator with synchronization capability, precision reference and thermal shutdown. |
| Evaluation and Demonstration Boards and Kits | 1 | Obsolete | |
LM25056A17-V PMBus Current/Voltage/Power/Temperature Monitor | Energy Metering | 5 | Active | The LM25056A combines high performance analog and digital technology with a PMBus compliant SMBus/I2C interface to accurately measure the operating conditions of electrical systems including computing and storage blades connected to a backplane power bus. The LM25056A continuously supplies real-time power, voltage, current, and temperature data to the system management host via the SMBus interface.
The LM25056A monitoring block captures both real-time and average values of subsystem operating parameters (VIN, IIN, PIN, VAUX) as well as peak power. Accurate power measurement is accomplished by measuring the product of the input voltage and current through a shunt resistor. LM25056A current measurement has a ±0.5% accuracy over the temperature range of +10°C to +85°C with operation from -40°C to +125°C. A black box (Telemetry/Fault Snapshot) function captures and stores telemetry data and device status in the event of a warning or a fault.
The LM25056A combines high performance analog and digital technology with a PMBus compliant SMBus/I2C interface to accurately measure the operating conditions of electrical systems including computing and storage blades connected to a backplane power bus. The LM25056A continuously supplies real-time power, voltage, current, and temperature data to the system management host via the SMBus interface.
The LM25056A monitoring block captures both real-time and average values of subsystem operating parameters (VIN, IIN, PIN, VAUX) as well as peak power. Accurate power measurement is accomplished by measuring the product of the input voltage and current through a shunt resistor. LM25056A current measurement has a ±0.5% accuracy over the temperature range of +10°C to +85°C with operation from -40°C to +125°C. A black box (Telemetry/Fault Snapshot) function captures and stores telemetry data and device status in the event of a warning or a fault. |
| Evaluation Boards | 5 | Obsolete | |
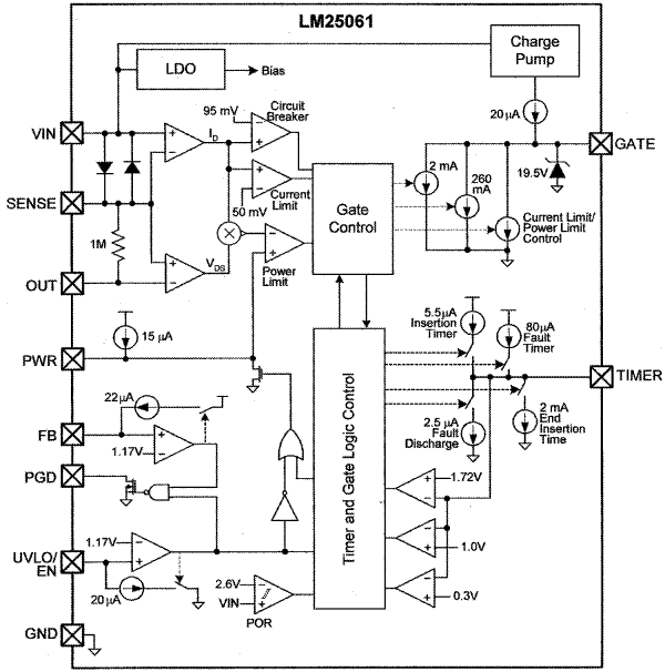
LM250612.9-V to 17-V hot swap controller with power limiting, power good, and overvoltage protection | Integrated Circuits (ICs) | 6 | Active | The LM25061 positive hot swap controller provides intelligent control of the power supply voltage to the load during insertion and removal of circuit cards from a live system backplane or other "hot" power sources. The LM25061 provides in-rush current control to limit system voltage droop and transients. The current limit and power dissipation in the external series pass N-Channel MOSFET are programmable, ensuring operation within the Safe Operating Area (SOA). The POWER GOOD output indicates when the output voltage exceeds a programmable threshold. The input under-voltage level and hysteresis are programmable, as well as the initial insertion delay time and fault detection time. The LM25061-1 latches off after a fault detection, while the LM25061-2 automatically restarts at a fixed duty cycle. The LM25061 is available in a 10 pin VSSOP package.
The LM25061 positive hot swap controller provides intelligent control of the power supply voltage to the load during insertion and removal of circuit cards from a live system backplane or other "hot" power sources. The LM25061 provides in-rush current control to limit system voltage droop and transients. The current limit and power dissipation in the external series pass N-Channel MOSFET are programmable, ensuring operation within the Safe Operating Area (SOA). The POWER GOOD output indicates when the output voltage exceeds a programmable threshold. The input under-voltage level and hysteresis are programmable, as well as the initial insertion delay time and fault detection time. The LM25061-1 latches off after a fault detection, while the LM25061-2 automatically restarts at a fixed duty cycle. The LM25061 is available in a 10 pin VSSOP package. |