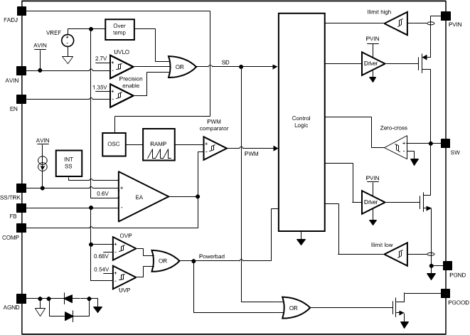
LM203434.5-36V, 3A Current Mode Synchronous Buck Regulator with Adjustable Frequency | Voltage Regulators - DC DC Switching Regulators | 3 | Active | The LM20343 is a full featured synchronous buck regulator capable of delivering up to 3A of load current. The current mode control loop is externally compensated with only two components, offering both high performance and ease of use. The device is optimized to work over the input voltage range of 4.5V to 36V making it well suited for high voltage systems.
The device features internal Over Voltage Protection (OVP) and Over Current Protection (OCP) circuits for increased system reliability. A precision Enable pin and integrated UVLO allows the turn on of the device to be tightly controlled and sequenced. Startup inrush currents are limited by both an internally fixed and externally adjustable soft-start circuit. Fault detection and supply sequencing are possible with the integrated power good (PGOOD) circuit.
The frequency of this device can be adjusted from 250 kHz to 1.0 MHz by connecting an external resistor from the RT pin to ground.
The LM20343 is designed to work well in multi-rail power supply architectures. The output voltage of the device can be configured to track a higher voltage rail using the SS/TRK pin. If the output of the LM20343 is pre-biased at startup it will not sink current to pull the output low until the internal soft-start ramp exceeds the voltage at the feedback pin.
The LM20343 is offered in an exposed pad 20-pin HTSSOP package that can be soldered to the PCB, eliminating the need for bulky heatsinks.
The LM20343 is a full featured synchronous buck regulator capable of delivering up to 3A of load current. The current mode control loop is externally compensated with only two components, offering both high performance and ease of use. The device is optimized to work over the input voltage range of 4.5V to 36V making it well suited for high voltage systems.
The device features internal Over Voltage Protection (OVP) and Over Current Protection (OCP) circuits for increased system reliability. A precision Enable pin and integrated UVLO allows the turn on of the device to be tightly controlled and sequenced. Startup inrush currents are limited by both an internally fixed and externally adjustable soft-start circuit. Fault detection and supply sequencing are possible with the integrated power good (PGOOD) circuit.
The frequency of this device can be adjusted from 250 kHz to 1.0 MHz by connecting an external resistor from the RT pin to ground.
The LM20343 is designed to work well in multi-rail power supply architectures. The output voltage of the device can be configured to track a higher voltage rail using the SS/TRK pin. If the output of the LM20343 is pre-biased at startup it will not sink current to pull the output low until the internal soft-start ramp exceeds the voltage at the feedback pin.
The LM20343 is offered in an exposed pad 20-pin HTSSOP package that can be soldered to the PCB, eliminating the need for bulky heatsinks. |
LM2103107-V, 0.5-A/0.8-A half-bridge gate driver with 8-V UVLO, dead time and inverting input pin. | Power Management (PMIC) | 1 | Active | The LM2103 is a compact, high-voltage gate driver designed to drive both the high-side and the low-side N-channel MOSFETs in a synchronous buck or a half-bridge configuration. The INL inverting input allows the driver to be used in either dual or single PWM input applications.
The fixed dead-time and the –1-V DC and –19.5-V transient negative voltage handling on the SH pin improve the system robustness in high noise applications. The LM2103 is available in an 8-pin SOIC package compatible with industry standard pinouts. Undervoltage lockout (UVLO) is provided on both the low-side and the high-side power rails for protection during power up and power down.
The LM2103 is a compact, high-voltage gate driver designed to drive both the high-side and the low-side N-channel MOSFETs in a synchronous buck or a half-bridge configuration. The INL inverting input allows the driver to be used in either dual or single PWM input applications.
The fixed dead-time and the –1-V DC and –19.5-V transient negative voltage handling on the SH pin improve the system robustness in high noise applications. The LM2103 is available in an 8-pin SOIC package compatible with industry standard pinouts. Undervoltage lockout (UVLO) is provided on both the low-side and the high-side power rails for protection during power up and power down. |
LM2104107-V, 0.5-A/0.8-A half-bridge gate driver with 8-V UVLO, dead time and shutdown | Power Management (PMIC) | 1 | Active | The LM2104 is a compact, high-voltage gate driver designed to drive both the high-side and the low-side N-channel MOSFETs in a synchronous buck or a half-bridge configuration. The IN pin allows the device to be used in single PWM input applications, and the SD pin allows the controller to disable the driver’s outputs by turning them off when the SD pin is low, regardless of the IN pin state.
The fixed dead-time and the –1-V DC and –19.5-V transient negative voltage handling on the SH pin improve the system robustness in high noise applications. The LM2104 is available in an 8-pin SOIC package compatible with industry standard pinouts. Undervoltage lockout (UVLO) is provided on both the low-side and the high-side power rails for protection during power up and power down.
The LM2104 is a compact, high-voltage gate driver designed to drive both the high-side and the low-side N-channel MOSFETs in a synchronous buck or a half-bridge configuration. The IN pin allows the device to be used in single PWM input applications, and the SD pin allows the controller to disable the driver’s outputs by turning them off when the SD pin is low, regardless of the IN pin state.
The fixed dead-time and the –1-V DC and –19.5-V transient negative voltage handling on the SH pin improve the system robustness in high noise applications. The LM2104 is available in an 8-pin SOIC package compatible with industry standard pinouts. Undervoltage lockout (UVLO) is provided on both the low-side and the high-side power rails for protection during power up and power down. |
LM2105107-V 0.5-A/0.8-A half-bridge gate driver with 5-V UVLO and integrated bootstrap diode | Integrated Circuits (ICs) | 2 | Active | The LM2105 is a compact, high-voltage gate driver designed to drive both the high-side and the low-side N-channel MOSFETs in a synchronous buck or a half-bridge configuration. The integrated bootstrap diode saves board space and reduces system cost by eliminating the need for an external discrete diode.
The –1-V DC and –19.5-V transient negative voltage handling on the SH pin improve the system robustness in high noise applications. The small, thermally-enhanced 8-pin WSON package improves PCB layout by allowing the driver to be placed closer to the motor phases. The LM2105 is also available in an 8-pin SOIC package compatible with industry standard pinouts. Undervoltage lockout (UVLO) is provided on both the low-side and the high-side power rails for protection during power up and power down.
The LM2105 is a compact, high-voltage gate driver designed to drive both the high-side and the low-side N-channel MOSFETs in a synchronous buck or a half-bridge configuration. The integrated bootstrap diode saves board space and reduces system cost by eliminating the need for an external discrete diode.
The –1-V DC and –19.5-V transient negative voltage handling on the SH pin improve the system robustness in high noise applications. The small, thermally-enhanced 8-pin WSON package improves PCB layout by allowing the driver to be placed closer to the motor phases. The LM2105 is also available in an 8-pin SOIC package compatible with industry standard pinouts. Undervoltage lockout (UVLO) is provided on both the low-side and the high-side power rails for protection during power up and power down. |
LM211-Q1Automotive Catalog Differential Comparator With Strobes | Integrated Circuits (ICs) | 13 | Active | The LM111, LM211, and LM311 devices are single high-speed voltage comparators. These devices are designed to operate from a wide range of power-supply voltages, including ±15-V supplies for operational amplifiers and 5-V supplies for logic systems. The output levels are compatible with most TTL and MOS circuits. These comparators are capable of driving lamps or relays and switching voltages up to 50 V at 50 mA. All inputs and outputs can be isolated from system ground. The outputs can drive loads referenced to ground, VCC+or VCC−. Offset balancing and strobe capabilities are available, and the outputs can be wire-OR connected. If the strobe is low, the output is in the off state, regardless of the differential input.
The LM111, LM211, and LM311 devices are single high-speed voltage comparators. These devices are designed to operate from a wide range of power-supply voltages, including ±15-V supplies for operational amplifiers and 5-V supplies for logic systems. The output levels are compatible with most TTL and MOS circuits. These comparators are capable of driving lamps or relays and switching voltages up to 50 V at 50 mA. All inputs and outputs can be isolated from system ground. The outputs can drive loads referenced to ground, VCC+or VCC−. Offset balancing and strobe capabilities are available, and the outputs can be wire-OR connected. If the strobe is low, the output is in the off state, regardless of the differential input. |
LM21212-12.95-5.5V, 12A, Voltage Mode Synchronous Buck Regulator with Frequency Synchronization | Evaluation Boards | 8 | Active | The LM21212-1 is a monolithic synchronous point-of-load buck regulator that is capable of delivering up to 12 A of continuous output current while producing an output voltage down to 0.6 V with outstanding efficiency. The device is optimized to work over an input voltage range of 2.95 V to 5.5 V, making it suited for a wide variety of low voltage systems. The voltage mode control loop provides high noise immunity, narrow duty-cycle capability and can be compensated to be stable with any type of output capacitance, providing maximum flexibility and ease of use.
The LM21212-1 features internal overvoltage protection (OVP) and overcurrent protection (OCP) for increased system reliability. A precision enable pin and integrated UVLO allow turnon of the device to be tightly controlled and sequenced. Start-up inrush currents are limited by both an internally fixed and externally adjustable soft-start circuit. Fault detection and supply sequencing are possible with the integrated power good circuit.
The LM21212-1 is designed to work well in multi-rail power supply architectures. The output voltage of the device can be configured to track an external voltage rail using the SS/TRK pin. The switching frequency can be synchronized to the falling edge of a clock between frequencies of 300 kHz to 1.5 MHz.
If the output is prebiased at start-up, it does not sink current, allowing the output to smoothly rise past the prebiased voltage. The regulator is offered in a 20-pin HTSSOP package with an exposed pad that can be soldered to the PCB, eliminating the need for bulky heat sinks.
The LM21212-1 is a monolithic synchronous point-of-load buck regulator that is capable of delivering up to 12 A of continuous output current while producing an output voltage down to 0.6 V with outstanding efficiency. The device is optimized to work over an input voltage range of 2.95 V to 5.5 V, making it suited for a wide variety of low voltage systems. The voltage mode control loop provides high noise immunity, narrow duty-cycle capability and can be compensated to be stable with any type of output capacitance, providing maximum flexibility and ease of use.
The LM21212-1 features internal overvoltage protection (OVP) and overcurrent protection (OCP) for increased system reliability. A precision enable pin and integrated UVLO allow turnon of the device to be tightly controlled and sequenced. Start-up inrush currents are limited by both an internally fixed and externally adjustable soft-start circuit. Fault detection and supply sequencing are possible with the integrated power good circuit.
The LM21212-1 is designed to work well in multi-rail power supply architectures. The output voltage of the device can be configured to track an external voltage rail using the SS/TRK pin. The switching frequency can be synchronized to the falling edge of a clock between frequencies of 300 kHz to 1.5 MHz.
If the output is prebiased at start-up, it does not sink current, allowing the output to smoothly rise past the prebiased voltage. The regulator is offered in a 20-pin HTSSOP package with an exposed pad that can be soldered to the PCB, eliminating the need for bulky heat sinks. |
LM21215A2.95-5.5V, 15A, Voltage Mode Synchronous Buck Regulator with Frequency Synchronization | Evaluation Boards | 4 | Active | The LM21215 is a monolithic synchronous point-of-load buck regulator that is capable of delivering up to 15 A of continuous output current while producing an output voltage down to 0.6 V with outstanding efficiency. The device is optimized to work over an input voltage range of 2.95 V to 5.5 V, making it suitable for a wide variety of low voltage systems. The voltage mode control loop provides high noise immunity, narrow duty cycle capability and can be compensated to be stable with any type of output capacitance, providing maximum flexibility and ease of use.
The LM21215 features internal overvoltage protection (OVP) and resistor-programmable overcurrent protection (OCP) for increased system reliability. A precision enable pin and integrated UVLO allow turn-on of the device to be tightly controlled and sequenced. Start-up inrush currents are limited by both an internally fixed and externally adjustable soft-start circuit. Fault detection and supply sequencing are possible with the integrated power good circuit.
The LM21215 is designed to work well in multi-rail power supply architectures. The output voltage of the device can be configured to track an external voltage rail using the SS/TRK pin. If the output is prebiased at start-up, it will not sink current, allowing the output to smoothly rise past the prebiased voltage. The regulator is offered in a 20-pin HTSSOP package with an exposed pad that can be soldered to the PCB, eliminating the need for bulky heat sinks.
The LM21215 is a monolithic synchronous point-of-load buck regulator that is capable of delivering up to 15 A of continuous output current while producing an output voltage down to 0.6 V with outstanding efficiency. The device is optimized to work over an input voltage range of 2.95 V to 5.5 V, making it suitable for a wide variety of low voltage systems. The voltage mode control loop provides high noise immunity, narrow duty cycle capability and can be compensated to be stable with any type of output capacitance, providing maximum flexibility and ease of use.
The LM21215 features internal overvoltage protection (OVP) and resistor-programmable overcurrent protection (OCP) for increased system reliability. A precision enable pin and integrated UVLO allow turn-on of the device to be tightly controlled and sequenced. Start-up inrush currents are limited by both an internally fixed and externally adjustable soft-start circuit. Fault detection and supply sequencing are possible with the integrated power good circuit.
The LM21215 is designed to work well in multi-rail power supply architectures. The output voltage of the device can be configured to track an external voltage rail using the SS/TRK pin. If the output is prebiased at start-up, it will not sink current, allowing the output to smoothly rise past the prebiased voltage. The regulator is offered in a 20-pin HTSSOP package with an exposed pad that can be soldered to the PCB, eliminating the need for bulky heat sinks. |
LM213053-18V, 5A, Current Mode Synchronous Buck Regulator with Adjustable Frequency | Power Management (PMIC) | 1 | Active | The LM21305 is a full-featured, 5-A, synchronous buck dc-dc converter optimized for solution size, flexibility, and high conversion efficiency. High-power density LM21305 designs are easily achieved by virtue of monolithic integration of high-side and low-side power MOSFETs, high switching frequency, peak current-mode control, and optimized thermal design. The efficiency of the LM21305 is maximized at light loads with diode emulation mode operation and at heavy loads by optimal design of the MOSFET adaptive gate drivers to minimize switch dead-times and body-diode conduction losses.
The LM21305 accepts a wide input voltage range of 3 V to 18 V for interface to various intermediate bus voltages, including 3.3-V, 5-V, and 12-V rails. A 1.5% voltage reference and 70-ns, high-side MOSFET minimum controllable on-time enable output voltages as low as 0.598 V with excellent setpoint accuracy. The LM21305 is available in a 5-mm × 5-mm2WQFN-28 thermally-enhanced package with 0.5-mm pitch.
The LM21305 offers flexible system configuration with programmable switching frequency from 300 kHz to 1.5 MHz using one resistor or by external clock synchronization for beat-frequency-sensitive and multi-regulator applications. On-chip bias supply low-dropout (LDO) sub-regulators eliminate the need for an external bias power and simplify circuit board layout. The device also offers an internal soft-start to limit inrush current and provide monotonic startup capability into unbiased and pre-biased loads, integrated boot diodes, cycle-by-cycle current limiting, and thermal shutdown. Peak current-mode control with a high-gain error amplifier maintains stability throughout the entire input voltage and load current ranges, enabling excellent line and load transient response.
The LM21305 features internal output overvoltage protection (OVP) and overcurrent protection (OCP) circuits for increased system reliability. An integrated open-drain, PGOOD indicator provides output voltage monitoring, power-rail sequencing capability, and fault indication. Other features include thermal shutdown with automatic recovery, low PWM minimum on-time, low shutdown quiescent current, and precision enable with hysteresis for programmable line undervoltage lockout (UVLO).
The LM21305 is a full-featured, 5-A, synchronous buck dc-dc converter optimized for solution size, flexibility, and high conversion efficiency. High-power density LM21305 designs are easily achieved by virtue of monolithic integration of high-side and low-side power MOSFETs, high switching frequency, peak current-mode control, and optimized thermal design. The efficiency of the LM21305 is maximized at light loads with diode emulation mode operation and at heavy loads by optimal design of the MOSFET adaptive gate drivers to minimize switch dead-times and body-diode conduction losses.
The LM21305 accepts a wide input voltage range of 3 V to 18 V for interface to various intermediate bus voltages, including 3.3-V, 5-V, and 12-V rails. A 1.5% voltage reference and 70-ns, high-side MOSFET minimum controllable on-time enable output voltages as low as 0.598 V with excellent setpoint accuracy. The LM21305 is available in a 5-mm × 5-mm2WQFN-28 thermally-enhanced package with 0.5-mm pitch.
The LM21305 offers flexible system configuration with programmable switching frequency from 300 kHz to 1.5 MHz using one resistor or by external clock synchronization for beat-frequency-sensitive and multi-regulator applications. On-chip bias supply low-dropout (LDO) sub-regulators eliminate the need for an external bias power and simplify circuit board layout. The device also offers an internal soft-start to limit inrush current and provide monotonic startup capability into unbiased and pre-biased loads, integrated boot diodes, cycle-by-cycle current limiting, and thermal shutdown. Peak current-mode control with a high-gain error amplifier maintains stability throughout the entire input voltage and load current ranges, enabling excellent line and load transient response.
The LM21305 features internal output overvoltage protection (OVP) and overcurrent protection (OCP) circuits for increased system reliability. An integrated open-drain, PGOOD indicator provides output voltage monitoring, power-rail sequencing capability, and fault indication. Other features include thermal shutdown with automatic recovery, low PWM minimum on-time, low shutdown quiescent current, and precision enable with hysteresis for programmable line undervoltage lockout (UVLO). |
LM218-Q1Automotive, single, 40-V, 15-MHz operational amplifier | Instrumentation, Op Amps, Buffer Amps | 2 | Active | The LM218 is a precision, fast operational amplifier designed for applications requiring wide bandwidth and high slew rate. It features a factor-of-ten increase in speed over general-purpose devices without sacrificing dc performance.
This operational amplifier has internal unity-gain frequency compensation. This considerably simplifies its application because no external components are necessary for operation. However, unlike most internally compensated amplifiers, external frequency compensation may be added for optimum performance. For inverting applications, feed-forward compensation boosts the slew rate to over 150 V/µs and almost double the bandwidth. Overcompensation can be used with the amplifier for greater stability when maximum bandwidth is not needed. Further, a single capacitor can be added to reduce the settling time for 0.1% error band to under 1 µs.
The high speed and fast settling time of this operational amplifier makes it useful in A/D converters, oscillators, active filters, sample-and-hold circuits, and general-purpose amplifiers.
The LM218 is a precision, fast operational amplifier designed for applications requiring wide bandwidth and high slew rate. It features a factor-of-ten increase in speed over general-purpose devices without sacrificing dc performance.
This operational amplifier has internal unity-gain frequency compensation. This considerably simplifies its application because no external components are necessary for operation. However, unlike most internally compensated amplifiers, external frequency compensation may be added for optimum performance. For inverting applications, feed-forward compensation boosts the slew rate to over 150 V/µs and almost double the bandwidth. Overcompensation can be used with the amplifier for greater stability when maximum bandwidth is not needed. Further, a single capacitor can be added to reduce the settling time for 0.1% error band to under 1 µs.
The high speed and fast settling time of this operational amplifier makes it useful in A/D converters, oscillators, active filters, sample-and-hold circuits, and general-purpose amplifiers. |
| Linear | 1 | Obsolete | |