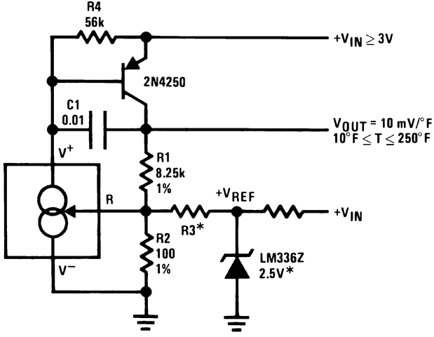
LM1343-Terminal Adjustable Current Source | Integrated Circuits (ICs) | 3 | Active | The LM134/LM234/LM334 are 3-terminal adjustable current sources featuring 10,000:1 range in operating current, excellent current regulation and a wide dynamic voltage range of 1V to 40V. Current is established with one external resistor and no other parts are required. Initial current accuracy is ±3%. The LM134/LM234/LM334 are true floating current sources with no separate power supply connections. In addition, reverse applied voltages of up to 20V will draw only a few dozen microamperes of current, allowing the devices to act as both a rectifier and current source in AC applications.
The sense voltage used to establish operating current in the LM134 is 64mV at 25°C and is directly proportional to absolute temperature (°K). The simplest one external resistor connection, then, generates a current with ≈+0.33%/°C temperature dependence. Zero drift operation can be obtained by adding one extra resistor and a diode.
Applications for the current sources include bias networks, surge protection, low power reference, ramp generation, LED driver, and temperature sensing. The LM234-3 and LM234-6 are specified as true temperature sensors with ensured initial accuracy of ±3°C and ±6°C, respectively. These devices are ideal in remote sense applications because series resistance in long wire runs does not affect accuracy. In addition, only 2 wires are required.
The LM134 is specified over a temperature range of −55°C to +125°C, the LM234 from −25°C to +100°C and the LM334 from 0°C to +70°C. These devices are available in TO hermetic, TO-92 and SOIC-8 plastic packages.
The LM134/LM234/LM334 are 3-terminal adjustable current sources featuring 10,000:1 range in operating current, excellent current regulation and a wide dynamic voltage range of 1V to 40V. Current is established with one external resistor and no other parts are required. Initial current accuracy is ±3%. The LM134/LM234/LM334 are true floating current sources with no separate power supply connections. In addition, reverse applied voltages of up to 20V will draw only a few dozen microamperes of current, allowing the devices to act as both a rectifier and current source in AC applications.
The sense voltage used to establish operating current in the LM134 is 64mV at 25°C and is directly proportional to absolute temperature (°K). The simplest one external resistor connection, then, generates a current with ≈+0.33%/°C temperature dependence. Zero drift operation can be obtained by adding one extra resistor and a diode.
Applications for the current sources include bias networks, surge protection, low power reference, ramp generation, LED driver, and temperature sensing. The LM234-3 and LM234-6 are specified as true temperature sensors with ensured initial accuracy of ±3°C and ±6°C, respectively. These devices are ideal in remote sense applications because series resistance in long wire runs does not affect accuracy. In addition, only 2 wires are required.
The LM134 is specified over a temperature range of −55°C to +125°C, the LM234 from −25°C to +100°C and the LM334 from 0°C to +70°C. These devices are available in TO hermetic, TO-92 and SOIC-8 plastic packages. |
LM135A±1°C analog output temperature sensor in hermetic TO-92 | Temperature Sensors | 4 | Active | The LM135 series are precision, easily-calibrated, integrated circuit temperature sensors. Operating as a 2-terminal zener, the LM135 has a breakdown voltage directly proportional to absolute temperature at 10 mV/°K. With less than 1-Ω dynamic impedance, the device operates over a current range of 400 µA to 5 mA with virtually no change in performance. When calibrated at 25°C, the LM135 has typically less than 1°C error over a 100°C temperature range. Unlike other sensors, the LM135 has a linear output.
Applications for the LM135 include almost any type of temperature sensing over a –55°C to 150°C temperature range. The low impedance and linear output make interfacing to readout or control circuitry are especially easy.
The LM135 operates over a –55°C to 150°C temperature range while the LM235 operates over a –40°C to 125°C temperature range. The LM335 operates from –40°C to 100°C. The LMx35 devices are available packaged in hermetic TO transistor packages while the LM335 is also available in plastic
The LM135 series are precision, easily-calibrated, integrated circuit temperature sensors. Operating as a 2-terminal zener, the LM135 has a breakdown voltage directly proportional to absolute temperature at 10 mV/°K. With less than 1-Ω dynamic impedance, the device operates over a current range of 400 µA to 5 mA with virtually no change in performance. When calibrated at 25°C, the LM135 has typically less than 1°C error over a 100°C temperature range. Unlike other sensors, the LM135 has a linear output.
Applications for the LM135 include almost any type of temperature sensing over a –55°C to 150°C temperature range. The low impedance and linear output make interfacing to readout or control circuitry are especially easy.
The LM135 operates over a –55°C to 150°C temperature range while the LM235 operates over a –40°C to 125°C temperature range. The LM335 operates from –40°C to 100°C. The LMx35 devices are available packaged in hermetic TO transistor packages while the LM335 is also available in plastic |
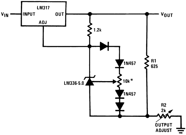
LM136-2.5-N-25°C to 85°C, 2.5-V integrated reference circuit | Power Management (PMIC) | 11 | Active | The LM136-2.5-N/LM236-2.5-N and LM336-2.5-N integrated circuits are precision 2.5V shunt regulator diodes. These monolithic IC voltage references operate as a low-temperature-coefficient 2.5V zener with 0.2Ω dynamic impedance. A third terminal on the LM136-2.5-N allows the reference voltage and temperature coefficient to be trimmed easily.
The LM136-2.5-N series is useful as a precision 2.5V low voltage reference for digital voltmeters, power supplies or op amp circuitry. The 2.5V make it convenient to obtain a stable reference from 5V logic supplies. Further, since the LM136-2.5-N operates as a shunt regulator, it can be used as either a positive or negative voltage reference.
The LM136-2.5-N is rated for operation over −55°C to +125°C while the LM236-2.5-N is rated over a −25°C to +85°C temperature range.
The LM336-2.5-N is rated for operation over a 0°C to +70°C temperature range. See the connection diagrams for available packages.
The LM136-2.5-N/LM236-2.5-N and LM336-2.5-N integrated circuits are precision 2.5V shunt regulator diodes. These monolithic IC voltage references operate as a low-temperature-coefficient 2.5V zener with 0.2Ω dynamic impedance. A third terminal on the LM136-2.5-N allows the reference voltage and temperature coefficient to be trimmed easily.
The LM136-2.5-N series is useful as a precision 2.5V low voltage reference for digital voltmeters, power supplies or op amp circuitry. The 2.5V make it convenient to obtain a stable reference from 5V logic supplies. Further, since the LM136-2.5-N operates as a shunt regulator, it can be used as either a positive or negative voltage reference.
The LM136-2.5-N is rated for operation over −55°C to +125°C while the LM236-2.5-N is rated over a −25°C to +85°C temperature range.
The LM336-2.5-N is rated for operation over a 0°C to +70°C temperature range. See the connection diagrams for available packages. |
| Power Management (PMIC) | 15 | Active | The LM136-5.0/LM236-5.0/LM336-5.0 integrated circuits are precision 5.0V shunt regulator diodes. These monolithic IC voltage references operate as a low temperature coefficient 5.0V zener with 0.6Ω dynamic impedance. A third terminal on the LM136-5.0 allows the reference voltage and temperature coefficient to be trimmed easily.
The LM136-5.0 series is useful as a precision 5.0V low voltage reference for digital voltmeters, power supplies or op amp circuitry. The 5.0V makes it convenient to obtain a stable reference from low voltage supplies. Further, since the LM136-5.0 operates as a shunt regulator, it can be used as either a positive or negative voltage reference.
The LM136-5.0 is rated for operation over −55°C to +125°C while the LM236-5.0 is rated over a −25°C to +85°C temperature range. The LM336-5.0 is rated for operation over a 0°C to +70°C temperature range. See the for available packages. For applications requiring 2.5V see LM136-2.5.
The LM136-5.0/LM236-5.0/LM336-5.0 integrated circuits are precision 5.0V shunt regulator diodes. These monolithic IC voltage references operate as a low temperature coefficient 5.0V zener with 0.6Ω dynamic impedance. A third terminal on the LM136-5.0 allows the reference voltage and temperature coefficient to be trimmed easily.
The LM136-5.0 series is useful as a precision 5.0V low voltage reference for digital voltmeters, power supplies or op amp circuitry. The 5.0V makes it convenient to obtain a stable reference from low voltage supplies. Further, since the LM136-5.0 operates as a shunt regulator, it can be used as either a positive or negative voltage reference.
The LM136-5.0 is rated for operation over −55°C to +125°C while the LM236-5.0 is rated over a −25°C to +85°C temperature range. The LM336-5.0 is rated for operation over a 0°C to +70°C temperature range. See the for available packages. For applications requiring 2.5V see LM136-2.5. |
| Integrated Circuits (ICs) | 1 | Active | The LM136A-5.0QML/LM136-5.0QML integrated circuits are precision 5.0V shunt regulator diodes. These monolithic IC voltage references operate as a low temperature coefficient 5.0V zener with 0.6Ω dynamic impedance. A third terminal on the LM136-5.0 allows the reference voltage and temperature coefficient to be trimmed easily.
The LM136-5.0 series is useful as a precision 5.0V low voltage reference for digital voltmeters, power supplies or op amp circuitry. The 5.0V makes it convenient to obtain a stable reference from low voltage supplies. Further, since the LM136-5.0 operates as a shunt regulator, it can be used as either a positive or negative voltage reference.
The LM136A-5.0QML/LM136-5.0QML integrated circuits are precision 5.0V shunt regulator diodes. These monolithic IC voltage references operate as a low temperature coefficient 5.0V zener with 0.6Ω dynamic impedance. A third terminal on the LM136-5.0 allows the reference voltage and temperature coefficient to be trimmed easily.
The LM136-5.0 series is useful as a precision 5.0V low voltage reference for digital voltmeters, power supplies or op amp circuitry. The 5.0V makes it convenient to obtain a stable reference from low voltage supplies. Further, since the LM136-5.0 operates as a shunt regulator, it can be used as either a positive or negative voltage reference. |
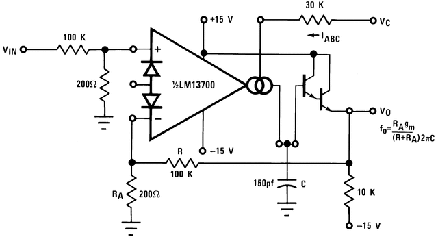
| Amplifiers | 5 | Active | |
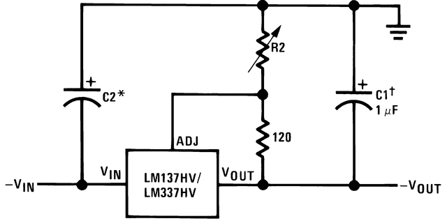
LM137HVQML1.5A -50V Input Capable Adjustable Negative Voltage Regulator / LDO | Power Management (PMIC) | 1 | Active | The LM137HV is an adjustable 3-terminal negative voltage regulator capable of supplying in excess of −1.5A over an output voltage range of −47V to −1.2V. This regulators is exceptionally easy to apply, requiring only 2 external resistors to set the output voltage and 1 output capacitor for frequency compensation. The circuit design has been optimized for excellent regulation and low thermal transients. Further, the LM137HV features internal current limiting, thermal shutdown and safe-area compensation, making them virtually blowout-proof against overloads.
The LM137HV serves a wide variety of applications including local on-card regulation, programmable-output voltage regulation or precision current regulation. The LM137HV is an ideal complement to the LM117HV adjustable positive regulator.
The LM137HV is an adjustable 3-terminal negative voltage regulator capable of supplying in excess of −1.5A over an output voltage range of −47V to −1.2V. This regulators is exceptionally easy to apply, requiring only 2 external resistors to set the output voltage and 1 output capacitor for frequency compensation. The circuit design has been optimized for excellent regulation and low thermal transients. Further, the LM137HV features internal current limiting, thermal shutdown and safe-area compensation, making them virtually blowout-proof against overloads.
The LM137HV serves a wide variety of applications including local on-card regulation, programmable-output voltage regulation or precision current regulation. The LM137HV is an ideal complement to the LM117HV adjustable positive regulator. |
LM137JAN-SPSpace grade -4.2-V to -40-V, 1.5-A adjustable output negative linear regulator | Integrated Circuits (ICs) | 3 | Active | The LM137 are adjustable 3-terminal negative voltage regulators capable of supplying in excess of −1.5A over an output voltage range of −37V to −1.2V. These regulators are exceptionally easy to apply, requiring only 2 external resistors to set the output voltage and 1 output capacitor for frequency compensation. The circuit design has been optimized for excellent regulation and low thermal transients. Further, the LM137 series features internal current limiting, thermal shutdown and safe-area compensation, making them virtually blowout-proof against overloads.
The LM137 serves a wide variety of applications including local on-card regulation, programmable-output voltage regulation or precision current regulation. The LM137 are ideal complements to the LM117 adjustable positive regulators.
The LM137 are adjustable 3-terminal negative voltage regulators capable of supplying in excess of −1.5A over an output voltage range of −37V to −1.2V. These regulators are exceptionally easy to apply, requiring only 2 external resistors to set the output voltage and 1 output capacitor for frequency compensation. The circuit design has been optimized for excellent regulation and low thermal transients. Further, the LM137 series features internal current limiting, thermal shutdown and safe-area compensation, making them virtually blowout-proof against overloads.
The LM137 serves a wide variety of applications including local on-card regulation, programmable-output voltage regulation or precision current regulation. The LM137 are ideal complements to the LM117 adjustable positive regulators. |
LM137QMLExtended Temperature 1.5A Adjustable Output Negative Voltage Regulator / LDO | Voltage Regulators - Linear, Low Drop Out (LDO) Regulators | 3 | Active | The LM137 are adjustable 3-terminal negative voltage regulators capable of supplying in excess of 1.5 A over an output voltage range of −37 V to −1.2 V. These regulators are exceptionally easy to apply, requiring only 2 external resistors to set the output voltage and 1 output capacitor for frequency compensation. The circuit design has been optimized for excellent regulation and low thermal transients. Further, the LM137 series features internal current limiting, thermal shutdown and safe-area compensation, making them virtually blowout-proof against overloads.
The LM137 serve a wide variety of applications including local on-card regulation, programmable-output voltage regulation or precision current regulation. The LM137 are ideal complements to the LM117 adjustable positive regulators.
The LM137 are adjustable 3-terminal negative voltage regulators capable of supplying in excess of 1.5 A over an output voltage range of −37 V to −1.2 V. These regulators are exceptionally easy to apply, requiring only 2 external resistors to set the output voltage and 1 output capacitor for frequency compensation. The circuit design has been optimized for excellent regulation and low thermal transients. Further, the LM137 series features internal current limiting, thermal shutdown and safe-area compensation, making them virtually blowout-proof against overloads.
The LM137 serve a wide variety of applications including local on-card regulation, programmable-output voltage regulation or precision current regulation. The LM137 are ideal complements to the LM117 adjustable positive regulators. |
| Voltage Regulators - Linear, Low Drop Out (LDO) Regulators | 2 | Active | |