T
Texas Instruments
| Series | Category | # Parts | Status | Description |
|---|---|---|---|---|
| Part | Spec A | Spec B | Spec C | Spec D | Description |
|---|---|---|---|---|---|
| Series | Category | # Parts | Status | Description |
|---|---|---|---|---|
| Part | Spec A | Spec B | Spec C | Spec D | Description |
|---|---|---|---|---|---|
| Series | Category | # Parts | Status | Description |
|---|---|---|---|---|
LM1558Dual, 44-V, 1-MHz operational amplifier with -55°C to 125°C operation | Linear | 1 | Active | The LM1458 and the LM1558 are general purpose dual operational amplifiers. The two amplifiers share a common bias network and power supply leads. Otherwise, their operation is completely independent.
The LM1458 is identical to the LM1558 except that the LM1458 has its specifications guaranteed over the temperature range from 0°C to +70°C instead of −55°C to +125°C.
The LM1458 and the LM1558 are general purpose dual operational amplifiers. The two amplifiers share a common bias network and power supply leads. Otherwise, their operation is completely independent.
The LM1458 is identical to the LM1558 except that the LM1458 has its specifications guaranteed over the temperature range from 0°C to +70°C instead of −55°C to +125°C. |
| Development Boards, Kits, Programmers | 4 | Obsolete | ||
LM158-NMilitary-grade, dual, 32-V, 700-kHz op amp | Instrumentation, Op Amps, Buffer Amps | 6 | Active | The LM158 series consists of two independent, high gain, internally frequency compensated operational amplifiers which were designed specifically to operate from a single power supply over a wide range of voltages. Operation from split power supplies is also possible and the low power supply current drain is independent of the magnitude of the power supply voltage.
Application areas include transducer amplifiers, DC gain blocks and all the conventional op-amp circuits which now can be more easily implemented in single power supply systems. For example, the LM158 series can be directly operated off of the standard 3.3-V power supply voltage which is used in digital systems and will easily provide the required interface electronics without requiring the additional ±15-V power supplies.
The LM358 and LM2904 are available in a chip-sized package (8-bump DSBGA) using TI’s DSBGA package technology.
The LM158 series consists of two independent, high gain, internally frequency compensated operational amplifiers which were designed specifically to operate from a single power supply over a wide range of voltages. Operation from split power supplies is also possible and the low power supply current drain is independent of the magnitude of the power supply voltage.
Application areas include transducer amplifiers, DC gain blocks and all the conventional op-amp circuits which now can be more easily implemented in single power supply systems. For example, the LM158 series can be directly operated off of the standard 3.3-V power supply voltage which is used in digital systems and will easily provide the required interface electronics without requiring the additional ±15-V power supplies.
The LM358 and LM2904 are available in a chip-sized package (8-bump DSBGA) using TI’s DSBGA package technology. |
LM1585112-Bit, 4.0-GSPS, RF-Sampling Wideband Receiver | Analog Front End (AFE) | 3 | Active | The LM15851 device is a wideband sampling and digital tuning device. Texas Instruments’ giga-sample analog-to-digital converter (ADC) technology enables a large block of frequency spectrum to be sampled directly at RF. An integrated DDC (Digital Down Converter) provides digital filtering and down-conversion. The selected frequency block is made available on a JESD204B serial interface. Data is output as baseband 15-bit complex information for ease of downstream processing. Based on the digital down-converter (DDC) decimation and link output rate settings, this data is output on 1 to 5 lanes of the serial interface.
The LM15851 device is available in a 68-pin VQFN package. The device operates over the Industrial (–40°C ≤ TA≤ 85°C) ambient temperature range.
The LM15851 device is a wideband sampling and digital tuning device. Texas Instruments’ giga-sample analog-to-digital converter (ADC) technology enables a large block of frequency spectrum to be sampled directly at RF. An integrated DDC (Digital Down Converter) provides digital filtering and down-conversion. The selected frequency block is made available on a JESD204B serial interface. Data is output as baseband 15-bit complex information for ease of downstream processing. Based on the digital down-converter (DDC) decimation and link output rate settings, this data is output on 1 to 5 lanes of the serial interface.
The LM15851 device is available in a 68-pin VQFN package. The device operates over the Industrial (–40°C ≤ TA≤ 85°C) ambient temperature range. |
LM158QML-SPSpace-grade, dual, 32-V, 700-kHz operational amplifier | Instrumentation, OP Amps, Buffer Amps | 5 | Active | The LM158 series consists of two independent, high gain, internally frequency compensated operational amplifiers which were designed specifically to operate from a single power supply over a wide range of voltages. Operation from split power supplies is also possible and the low power supply current drain is independent of the magnitude of the power supply voltage.
Application areas include transducer amplifiers, dc gain blocks and all the conventional op amp circuits which now can be more easily implemented in single power supply systems. For example, the LM158 series can be directly operated off of the standard +5V power supply voltage which is used in digital systems and will easily provide the required interface electronics without requiring the additional ±15V power supplies.
The LM158 series consists of two independent, high gain, internally frequency compensated operational amplifiers which were designed specifically to operate from a single power supply over a wide range of voltages. Operation from split power supplies is also possible and the low power supply current drain is independent of the magnitude of the power supply voltage.
Application areas include transducer amplifiers, dc gain blocks and all the conventional op amp circuits which now can be more easily implemented in single power supply systems. For example, the LM158 series can be directly operated off of the standard +5V power supply voltage which is used in digital systems and will easily provide the required interface electronics without requiring the additional ±15V power supplies. |
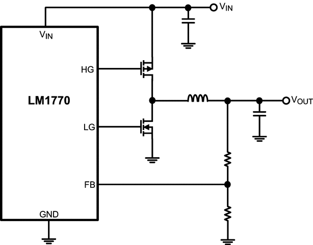
LM1770Low-Voltage SOT23 Synchronous Buck Controller With No External Compensation | Evaluation Boards | 5 | Active | The LM1770 is an efficient synchronous buck switching controller in a tiny SOT-23 package. The constant on-time control scheme provides a simple design free of compensation components, allowing minimal component count and board space. It also incorporates a unique input feed-forward to maintain a constant frequency independent of the input voltage. The LM1770 is optimized for a low voltage input range of 2.8V to 5.5V and can provide an adjustable output as low as 0.8V. Driving an external high side PFET and low side NFET it can provide efficiencies as high as 95%.
Three versions of the LM1770 are available depending on the switching frequency desired for the application. Nominal switching frequencies are in the range of 100kHz to 1000kHz.
The LM1770 is an efficient synchronous buck switching controller in a tiny SOT-23 package. The constant on-time control scheme provides a simple design free of compensation components, allowing minimal component count and board space. It also incorporates a unique input feed-forward to maintain a constant frequency independent of the input voltage. The LM1770 is optimized for a low voltage input range of 2.8V to 5.5V and can provide an adjustable output as low as 0.8V. Driving an external high side PFET and low side NFET it can provide efficiencies as high as 95%.
Three versions of the LM1770 are available depending on the switching frequency desired for the application. Nominal switching frequencies are in the range of 100kHz to 1000kHz. |
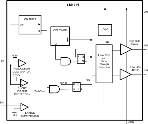
LM1771Low-Voltage Synchronous Buck Controller with Precision Enable and No External Compensation | Development Boards, Kits, Programmers | 6 | Active | The LM1771 device is an efficient synchronous buck switching controller with a precision enable requiring no external compensation. The constant ON-time control scheme provides a simple design free of compensation components, allowing minimal component count and board space. The precision enable pin allows flexibility in sequencing multiple rails and setting UVLO. The LM1771 also incorporates a unique input feedforward to maintain a constant frequency independent of the input voltage. The LM1771 is optimized for a low-voltage input range of 2.8 V to 5.5 V and can provide an adjustable output as low as 0.8 V. Driving an external high-side PFET and low-side NFET, it can provide efficiencies as high as 95%.
Three versions of the LM1771 are available depending on the switching frequency desired for the application. Nominal switching frequencies are in the range of 100 kHz to 1000 kHz.
The LM1771 device is an efficient synchronous buck switching controller with a precision enable requiring no external compensation. The constant ON-time control scheme provides a simple design free of compensation components, allowing minimal component count and board space. The precision enable pin allows flexibility in sequencing multiple rails and setting UVLO. The LM1771 also incorporates a unique input feedforward to maintain a constant frequency independent of the input voltage. The LM1771 is optimized for a low-voltage input range of 2.8 V to 5.5 V and can provide an adjustable output as low as 0.8 V. Driving an external high-side PFET and low-side NFET, it can provide efficiencies as high as 95%.
Three versions of the LM1771 are available depending on the switching frequency desired for the application. Nominal switching frequencies are in the range of 100 kHz to 1000 kHz. |
| Interface | 6 | Active | ||
LM185-2.5QML-SPSpace-grade QMLV 2.5-V shunt voltage reference | Voltage Reference | 19 | Active | The LM185-1.2-N/LM285-1.2-N/LM385-1.2-N are micropower 2-terminal band-gap voltage regulator diodes. Operating over a 10μA to 20mA current range, they feature exceptionally low dynamic impedance and good temperature stability. On-chip trimming is used to provide tight voltage tolerance. Since the LM185-1.2-N band-gap reference uses only transistors and resistors, low noise and good long term stability result.
Careful design of the LM185-1.2-N has made the device exceptionally tolerant of capacitive loading, making it easy to use in almost any reference application. The wide dynamic operating range allows its use with widely varying supplies with excellent regulation.
The extremely low power drain of the LM185-1.2-N makes it useful for micropower circuitry. This voltage reference can be used to make portable meters, regulators or general purpose analog circuitry with battery life approaching shelf life.
Further, the wide operating current allows it to replace older references with a tighter tolerance part.
The LM185-1.2-N is rated for operation over a −55°C to 125°C temperature range while the LM285-1.2-N is rated −40°C to 85°C and the LM385-1.2-N 0°C to 70°C. The LM185-1.2-N/LM285-1.2-N are available in a hermetic TO package and the LM285-1.2-N/LM385-1.2-N are also available in a low-cost TO-92 molded package, as well as SOIC and SOT-23.
The LM185-1.2-N/LM285-1.2-N/LM385-1.2-N are micropower 2-terminal band-gap voltage regulator diodes. Operating over a 10μA to 20mA current range, they feature exceptionally low dynamic impedance and good temperature stability. On-chip trimming is used to provide tight voltage tolerance. Since the LM185-1.2-N band-gap reference uses only transistors and resistors, low noise and good long term stability result.
Careful design of the LM185-1.2-N has made the device exceptionally tolerant of capacitive loading, making it easy to use in almost any reference application. The wide dynamic operating range allows its use with widely varying supplies with excellent regulation.
The extremely low power drain of the LM185-1.2-N makes it useful for micropower circuitry. This voltage reference can be used to make portable meters, regulators or general purpose analog circuitry with battery life approaching shelf life.
Further, the wide operating current allows it to replace older references with a tighter tolerance part.
The LM185-1.2-N is rated for operation over a −55°C to 125°C temperature range while the LM285-1.2-N is rated −40°C to 85°C and the LM385-1.2-N 0°C to 70°C. The LM185-1.2-N/LM285-1.2-N are available in a hermetic TO package and the LM285-1.2-N/LM385-1.2-N are also available in a low-cost TO-92 molded package, as well as SOIC and SOT-23. |
| Power Management (PMIC) | 5 | Obsolete | ||
| Part | Category | Description |
|---|---|---|
Texas Instruments | Integrated Circuits (ICs) | BUS DRIVER, BCT/FBT SERIES |
Texas Instruments | Integrated Circuits (ICs) | 12BIT 3.3V~3.6V 210MHZ PARALLEL VQFN-48-EP(7X7) ANALOG TO DIGITAL CONVERTERS (ADC) ROHS |
Texas Instruments | Integrated Circuits (ICs) | TMX320DRE311 179PIN UBGA 200MHZ |
Texas Instruments TPS61040DRVTG4Unknown | Integrated Circuits (ICs) | IC LED DRV RGLTR PWM 350MA 6WSON |
Texas Instruments LP3876ET-2.5Obsolete | Integrated Circuits (ICs) | IC REG LINEAR 2.5V 3A TO220-5 |
Texas Instruments LMS1585ACSX-ADJObsolete | Integrated Circuits (ICs) | IC REG LIN POS ADJ 5A DDPAK |
Texas Instruments INA111APG4Obsolete | Integrated Circuits (ICs) | IC INST AMP 1 CIRCUIT 8DIP |
Texas Instruments | Integrated Circuits (ICs) | AUTOMOTIVE, QUAD 36V 1.2MHZ OPERATIONAL AMPLIFIER |
Texas Instruments OPA340NA/3KG4Unknown | Integrated Circuits (ICs) | IC OPAMP GP 1 CIRCUIT SOT23-5 |
Texas Instruments PT5112AObsolete | Power Supplies - Board Mount | DC DC CONVERTER 8V 8W |