| Interface | 1 | Obsolete | |
| Specialized | 1 | Obsolete | |
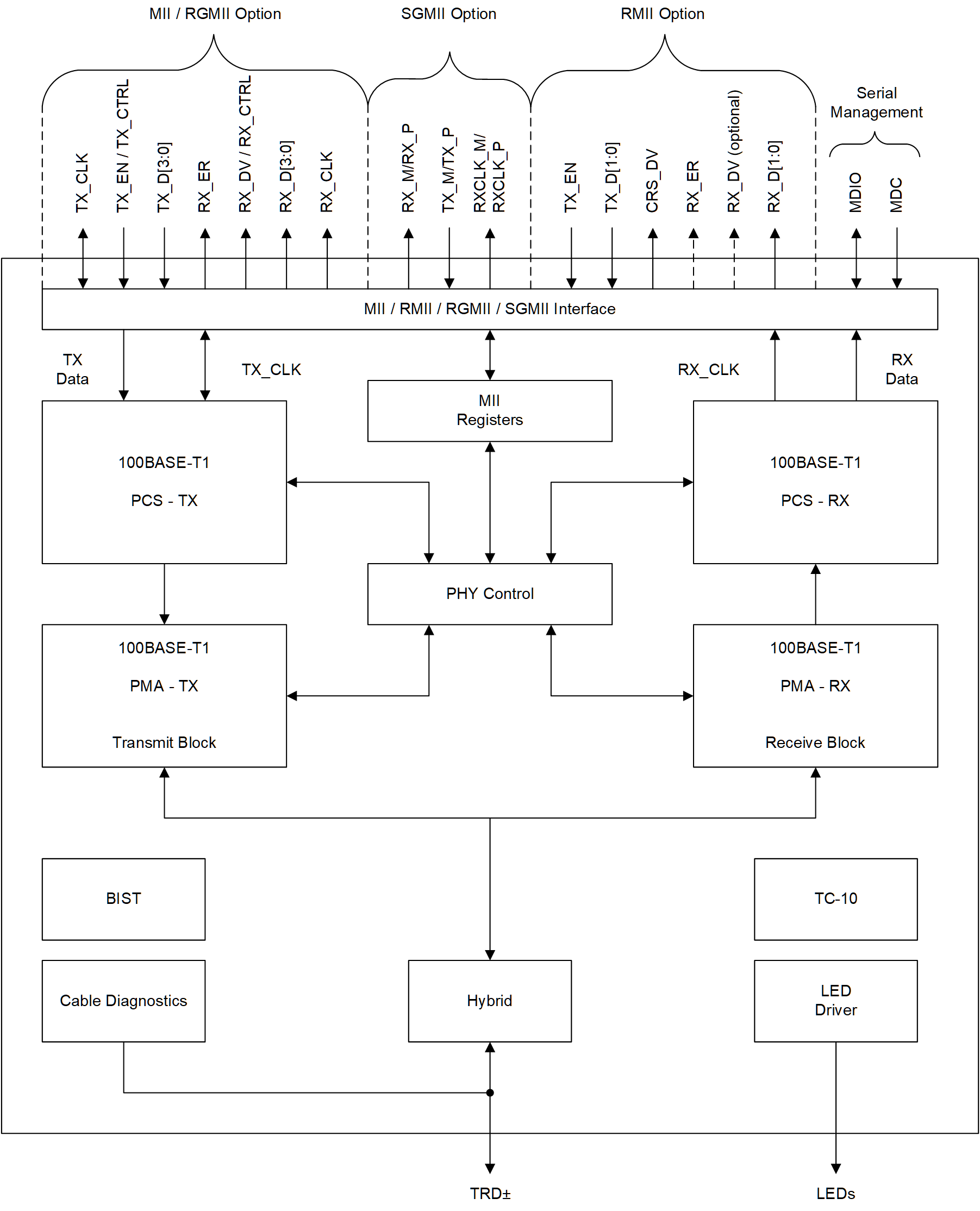
DP83TC811-Q1Low-power 100BASE-T1 automotive PHYTER™ Ethernet physical layer transceiver | Integrated Circuits (ICs) | 2 | Active | The DP83TC811-Q1 device is an IEEE 802.3bw-compliant automotive PHYTER™ Ethernet physical layer transceiver. The device provides all physical layer functions needed to transmit and receive data over unshielded single twisted-pair cables. The device provides xMII flexibility with support for standard MII, RMII, RGMII, and SGMII MAC interfaces.
This device includes the Diagnostic Tool Kit, providing an extensive list of real-time monitoring tools, debug tools and test modes. Within the tool kit is the first integrated electrostatic discharge (ESD) monitoring tool. The tool is capable of counting ESD events on both the xMII and MDI as well as providing real-time monitoring through the use of a programmable interrupt. Additionally, the DP83TC811-Q1 includes a pseudo random binary sequence (PRBS) frame generation tool, which is fully compatible with internal loopbacks, to transmit and receive data without the use of a MAC. The DP83TC811-Q1 is housed in a 6.00mm × 6.00mm, 36-pin VQFN wettable flank package.
The DP83TC811-Q1 device is an IEEE 802.3bw-compliant automotive PHYTER™ Ethernet physical layer transceiver. The device provides all physical layer functions needed to transmit and receive data over unshielded single twisted-pair cables. The device provides xMII flexibility with support for standard MII, RMII, RGMII, and SGMII MAC interfaces.
This device includes the Diagnostic Tool Kit, providing an extensive list of real-time monitoring tools, debug tools and test modes. Within the tool kit is the first integrated electrostatic discharge (ESD) monitoring tool. The tool is capable of counting ESD events on both the xMII and MDI as well as providing real-time monitoring through the use of a programmable interrupt. Additionally, the DP83TC811-Q1 includes a pseudo random binary sequence (PRBS) frame generation tool, which is fully compatible with internal loopbacks, to transmit and receive data without the use of a MAC. The DP83TC811-Q1 is housed in a 6.00mm × 6.00mm, 36-pin VQFN wettable flank package. |
DP83TC811R-Q1Low-power 100BASE-T1 automotive PHYTER™ Ethernet physical layer transceiver | Evaluation Boards | 4 | Active | The DP83TC811R-Q1 device is an IEEE 802.3bw-compliant automotive PHYTER™ Ethernet physical layer transceiver. It provides all physical layer functions needed to transmit and receive data over unshielded single twisted-pair cables. The device provides xMII flexibility with support for standard MII, RMII, and RGMII MAC interfaces.
This device includes the Diagnostic Tool Kit, providing an extensive list of real-time monitoring tools, debug tools and test modes. Within the tool kit is the first integrated electrostatic discharge (ESD) monitoring tool. It is capable of counting ESD events on both the xMII and MDI as well as providing real-time monitoring through the use of a programmable interrupt. Additionally, the DP83TC811R-Q1 includes a pseudo random binary sequence (PRBS) frame generation tool, which is fully compatible with internal loopbacks, to transmit and receive data without the use of a MAC. The DP83TC811R-Q1 is housed in a 6.00-mm × 6.00-mm, 36-pin VQFN wettable flank package.
The DP83TC811R-Q1 device is an IEEE 802.3bw-compliant automotive PHYTER™ Ethernet physical layer transceiver. It provides all physical layer functions needed to transmit and receive data over unshielded single twisted-pair cables. The device provides xMII flexibility with support for standard MII, RMII, and RGMII MAC interfaces.
This device includes the Diagnostic Tool Kit, providing an extensive list of real-time monitoring tools, debug tools and test modes. Within the tool kit is the first integrated electrostatic discharge (ESD) monitoring tool. It is capable of counting ESD events on both the xMII and MDI as well as providing real-time monitoring through the use of a programmable interrupt. Additionally, the DP83TC811R-Q1 includes a pseudo random binary sequence (PRBS) frame generation tool, which is fully compatible with internal loopbacks, to transmit and receive data without the use of a MAC. The DP83TC811R-Q1 is housed in a 6.00-mm × 6.00-mm, 36-pin VQFN wettable flank package. |
DP83TC812R-Q1TC-10 compliant 100BASE-T1 automotive Ethernet PHY with RGMII | Drivers, Receivers, Transceivers | 2 | Active | This device includes the Diagnostic Tool Kit, providing an extensive list of real-time monitoring tools, debug tools and test modes. Within the tool kit is the first integrated electrostatic discharge (ESD) monitoring tool. It is capable of counting ESD events on MDI as well as providing real-time monitoring through the use of a programmable interrupt. Additionally, the DP83TC812-Q1 includes a pseudo random binary sequence (PRBS) frame generation tool, which is fully compatible with internal loopbacks, to transmit and receive data without the use of a MAC. The device is housed in a 6.00mm × 6.00mm, 36 pin VQFN wettable flank package. This device is pin-2-pin compatible with DP83TG720 (1000BASE-T1) and is also form factor compatible with DP83TC811. This allows for a single PCB layout to be used for DP83TC811, DP83TC812, DP83TC814, and DP83TG720.
This device includes the Diagnostic Tool Kit, providing an extensive list of real-time monitoring tools, debug tools and test modes. Within the tool kit is the first integrated electrostatic discharge (ESD) monitoring tool. It is capable of counting ESD events on MDI as well as providing real-time monitoring through the use of a programmable interrupt. Additionally, the DP83TC812-Q1 includes a pseudo random binary sequence (PRBS) frame generation tool, which is fully compatible with internal loopbacks, to transmit and receive data without the use of a MAC. The device is housed in a 6.00mm × 6.00mm, 36 pin VQFN wettable flank package. This device is pin-2-pin compatible with DP83TG720 (1000BASE-T1) and is also form factor compatible with DP83TC811. This allows for a single PCB layout to be used for DP83TC811, DP83TC812, DP83TC814, and DP83TG720. |
DP83TC812S-Q1TC-10 compliant 100BASE-T1 automotive Ethernet PHY with RGMII & SGMII | Integrated Circuits (ICs) | 2 | Active | This device includes the Diagnostic Tool Kit, providing an extensive list of real-time monitoring tools, debug tools and test modes. Within the tool kit is the first integrated electrostatic discharge (ESD) monitoring tool. It is capable of counting ESD events on MDI as well as providing real-time monitoring through the use of a programmable interrupt. Additionally, the DP83TC812-Q1 includes a pseudo random binary sequence (PRBS) frame generation tool, which is fully compatible with internal loopbacks, to transmit and receive data without the use of a MAC. The device is housed in a 6.00mm × 6.00mm, 36 pin VQFN wettable flank package. This device is pin-2-pin compatible with DP83TG720 (1000BASE-T1) and is also form factor compatible with DP83TC811. This allows for a single PCB layout to be used for DP83TC811, DP83TC812, DP83TC814, and DP83TG720.
This device includes the Diagnostic Tool Kit, providing an extensive list of real-time monitoring tools, debug tools and test modes. Within the tool kit is the first integrated electrostatic discharge (ESD) monitoring tool. It is capable of counting ESD events on MDI as well as providing real-time monitoring through the use of a programmable interrupt. Additionally, the DP83TC812-Q1 includes a pseudo random binary sequence (PRBS) frame generation tool, which is fully compatible with internal loopbacks, to transmit and receive data without the use of a MAC. The device is housed in a 6.00mm × 6.00mm, 36 pin VQFN wettable flank package. This device is pin-2-pin compatible with DP83TG720 (1000BASE-T1) and is also form factor compatible with DP83TC811. This allows for a single PCB layout to be used for DP83TC811, DP83TC812, DP83TC814, and DP83TG720. |
DP83TC813S-Q1Automotive Low-Power, Small Footprint 100BASE-T1 Ethernet PHY (SGMII) | Drivers, Receivers, Transceivers | 2 | Active | This device includes the Diagnostic Tool Kit, providing an extensive list of real-time monitoring tools, debug tools and test modes. Within the tool kit is the first integrated electrostatic discharge (ESD) monitoring tool. It is capable of counting ESD events on MDI as well as providing real-time monitoring through the use of a programmable interrupt. Additionally, the DP83TC813-Q1 includes a pseudo random binary sequence (PRBS) frame generation tool, which is fully compatible with internal loopbacks, to transmit and receive data without the use of a MAC. The device is housed in a 5.00mm × 4.00mm, 28-pin VQFN wettable flank package.
This device includes the Diagnostic Tool Kit, providing an extensive list of real-time monitoring tools, debug tools and test modes. Within the tool kit is the first integrated electrostatic discharge (ESD) monitoring tool. It is capable of counting ESD events on MDI as well as providing real-time monitoring through the use of a programmable interrupt. Additionally, the DP83TC813-Q1 includes a pseudo random binary sequence (PRBS) frame generation tool, which is fully compatible with internal loopbacks, to transmit and receive data without the use of a MAC. The device is housed in a 5.00mm × 4.00mm, 28-pin VQFN wettable flank package. |
DP83TC814R-Q1Low-power 100BASE-T1 automotive Ethernet PHY without TC10 | Interface | 1 | Active | This device includes the Diagnostic Tool Kit, providing an extensive list of real-time monitoring tools, debug tools and test modes. Within the tool kit is the first integrated electrostatic discharge (ESD) monitoring tool. It is capable of counting ESD events on MDI as well as providing real-time monitoring through the use of a programmable interrupt. Additionally, the DP83TC814S-Q1includes a pseudo random binary sequence (PRBS) frame generation tool, which is fully compatible with internal loopbacks, to transmit and receive data without the use of a MAC. The device is housed in a 6.00-mm × 6.00-mm, 36-pin VQFN wettable flank package. This device is pin-2-pin compatible with DP83TG720 (1000BASE-T1). It is also form factor compatible with DP83TC811. This would allow for a single PCB layout to be used for DP83TC811, DP83TC812, DP83TC814, and DP83TG720.
This device includes the Diagnostic Tool Kit, providing an extensive list of real-time monitoring tools, debug tools and test modes. Within the tool kit is the first integrated electrostatic discharge (ESD) monitoring tool. It is capable of counting ESD events on MDI as well as providing real-time monitoring through the use of a programmable interrupt. Additionally, the DP83TC814S-Q1includes a pseudo random binary sequence (PRBS) frame generation tool, which is fully compatible with internal loopbacks, to transmit and receive data without the use of a MAC. The device is housed in a 6.00-mm × 6.00-mm, 36-pin VQFN wettable flank package. This device is pin-2-pin compatible with DP83TG720 (1000BASE-T1). It is also form factor compatible with DP83TC811. This would allow for a single PCB layout to be used for DP83TC811, DP83TC812, DP83TC814, and DP83TG720. |
DP83TC814S-Q1Low-power 100BASE-T1 automotive Ethernet PHY without TC10 (SGMII) | Interface | 2 | Active | This device includes the Diagnostic Tool Kit, providing an extensive list of real-time monitoring tools, debug tools and test modes. Within the tool kit is the first integrated electrostatic discharge (ESD) monitoring tool. It is capable of counting ESD events on MDI as well as providing real-time monitoring through the use of a programmable interrupt. Additionally, the DP83TC814S-Q1includes a pseudo random binary sequence (PRBS) frame generation tool, which is fully compatible with internal loopbacks, to transmit and receive data without the use of a MAC. The device is housed in a 6.00-mm × 6.00-mm, 36-pin VQFN wettable flank package. This device is pin-2-pin compatible with DP83TG720 (1000BASE-T1). It is also form factor compatible with DP83TC811. This would allow for a single PCB layout to be used for DP83TC811, DP83TC812, DP83TC814, and DP83TG720.
This device includes the Diagnostic Tool Kit, providing an extensive list of real-time monitoring tools, debug tools and test modes. Within the tool kit is the first integrated electrostatic discharge (ESD) monitoring tool. It is capable of counting ESD events on MDI as well as providing real-time monitoring through the use of a programmable interrupt. Additionally, the DP83TC814S-Q1includes a pseudo random binary sequence (PRBS) frame generation tool, which is fully compatible with internal loopbacks, to transmit and receive data without the use of a MAC. The device is housed in a 6.00-mm × 6.00-mm, 36-pin VQFN wettable flank package. This device is pin-2-pin compatible with DP83TG720 (1000BASE-T1). It is also form factor compatible with DP83TC811. This would allow for a single PCB layout to be used for DP83TC811, DP83TC812, DP83TC814, and DP83TG720. |
| Development Boards, Kits, Programmers | 1 | Active | |