T
Texas Instruments
| Series | Category | # Parts | Status | Description |
|---|---|---|---|---|
| Part | Spec A | Spec B | Spec C | Spec D | Description |
|---|---|---|---|---|---|
| Series | Category | # Parts | Status | Description |
|---|---|---|---|---|
| Part | Spec A | Spec B | Spec C | Spec D | Description |
|---|---|---|---|---|---|
| Part | Category | Description |
|---|---|---|
Texas Instruments | Integrated Circuits (ICs) | BUS DRIVER, BCT/FBT SERIES |
Texas Instruments | Integrated Circuits (ICs) | 12BIT 3.3V~3.6V 210MHZ PARALLEL VQFN-48-EP(7X7) ANALOG TO DIGITAL CONVERTERS (ADC) ROHS |
Texas Instruments | Integrated Circuits (ICs) | TMX320DRE311 179PIN UBGA 200MHZ |
Texas Instruments TPS61040DRVTG4Unknown | Integrated Circuits (ICs) | IC LED DRV RGLTR PWM 350MA 6WSON |
Texas Instruments LP3876ET-2.5Obsolete | Integrated Circuits (ICs) | IC REG LINEAR 2.5V 3A TO220-5 |
Texas Instruments LMS1585ACSX-ADJObsolete | Integrated Circuits (ICs) | IC REG LIN POS ADJ 5A DDPAK |
Texas Instruments INA111APG4Obsolete | Integrated Circuits (ICs) | IC INST AMP 1 CIRCUIT 8DIP |
Texas Instruments | Integrated Circuits (ICs) | AUTOMOTIVE, QUAD 36V 1.2MHZ OPERATIONAL AMPLIFIER |
Texas Instruments OPA340NA/3KG4Unknown | Integrated Circuits (ICs) | IC OPAMP GP 1 CIRCUIT SOT23-5 |
Texas Instruments PT5112AObsolete | Power Supplies - Board Mount | DC DC CONVERTER 8V 8W |
| Series | Category | # Parts | Status | Description |
|---|---|---|---|---|
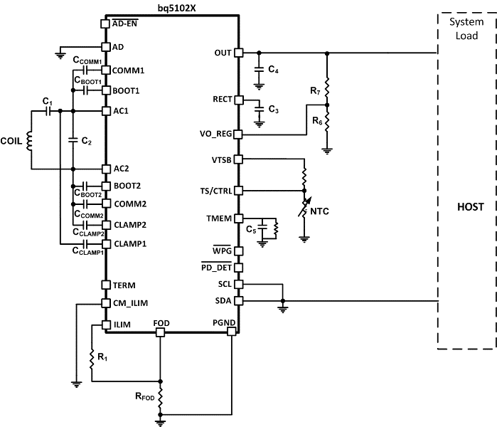
BQ510205-W (WPC) single-Chip Wireless power Receiver | Development Boards, Kits, Programmers | 3 | Active | The bq5102x device is a fully contained wireless power receiver capable of operating with the WPC v1.1 protocol which allows a wireless power system to deliver up to 5 W to the system when used with a Qi inductive transmitter. The bq5102x device provides a single device power conversion (rectification and regulation) as well as the digital control and communication for WPC specification. With market-leading efficiency and adjustable output voltage, the bq5102x device allows for unparalleled efficiency and system optimization. I2C also allows system designers to implement interesting new features such as aligning a receiver on the transmitter surface, or detecting foreign objects on the receiver. The receiver allows for synchronous rectification, regulation and control and communication to all exist in a market leading form factor, efficiency, and solution size.
The bq5102x device is a fully contained wireless power receiver capable of operating with the WPC v1.1 protocol which allows a wireless power system to deliver up to 5 W to the system when used with a Qi inductive transmitter. The bq5102x device provides a single device power conversion (rectification and regulation) as well as the digital control and communication for WPC specification. With market-leading efficiency and adjustable output voltage, the bq5102x device allows for unparalleled efficiency and system optimization. I2C also allows system designers to implement interesting new features such as aligning a receiver on the transmitter surface, or detecting foreign objects on the receiver. The receiver allows for synchronous rectification, regulation and control and communication to all exist in a market leading form factor, efficiency, and solution size. |
BQ510215-W (WPC) single-Chip Wireless power Receiver with I2C | Power Management (PMIC) | 2 | Active | The bq5102x device is a fully contained wireless power receiver capable of operating with the WPC v1.1 protocol which allows a wireless power system to deliver up to 5 W to the system when used with a Qi inductive transmitter. The bq5102x device provides a single device power conversion (rectification and regulation) as well as the digital control and communication for WPC specification. With market-leading efficiency and adjustable output voltage, the bq5102x device allows for unparalleled efficiency and system optimization. I2C also allows system designers to implement interesting new features such as aligning a receiver on the transmitter surface, or detecting foreign objects on the receiver. The receiver allows for synchronous rectification, regulation and control and communication to all exist in a market leading form factor, efficiency, and solution size.
The bq5102x device is a fully contained wireless power receiver capable of operating with the WPC v1.1 protocol which allows a wireless power system to deliver up to 5 W to the system when used with a Qi inductive transmitter. The bq5102x device provides a single device power conversion (rectification and regulation) as well as the digital control and communication for WPC specification. With market-leading efficiency and adjustable output voltage, the bq5102x device allows for unparalleled efficiency and system optimization. I2C also allows system designers to implement interesting new features such as aligning a receiver on the transmitter surface, or detecting foreign objects on the receiver. The receiver allows for synchronous rectification, regulation and control and communication to all exist in a market leading form factor, efficiency, and solution size. |
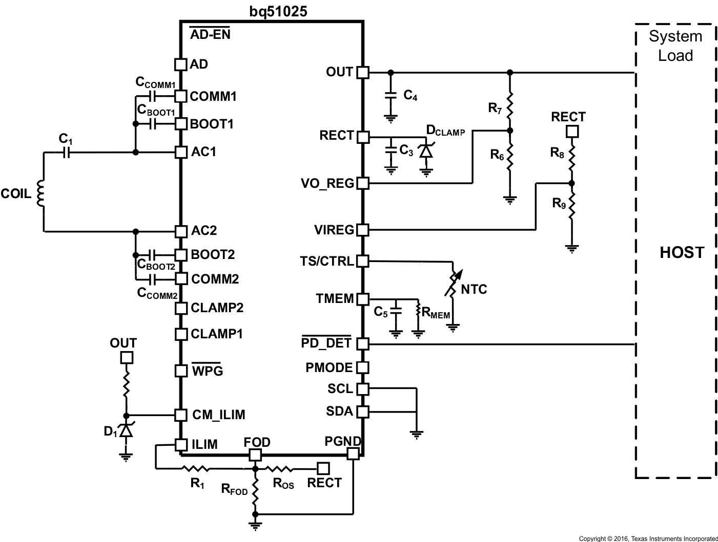
BQ51025bq51025 10-W WPC Compliant Single Chip Wireless Power Receiver | Evaluation and Demonstration Boards and Kits | 3 | NRND | The bq51025 device is a fully-contained wireless power receiver capable of operating in the Wireless Power Consortium (WPC) Qi protocol, which allows a wireless power system to deliver 5 W to the system with Qi inductive transmitters and up to 10 W when operating with the bq500215 primary-side controller. The bq51025 device provides a single device power conversion (rectification and regulation) as well as the digital control and communication as per WPC v1.2 specification. With market-leading 84% system efficiency and adjustable output voltage, the bq51025 device allows for unparalleled system optimization. With a maximum output voltage of 10 V, the bq51025 offers a flexible solution that offers a wireless power solution for 2S battery application and allows optimal thermal performance of the system. The I2C interface allows system designers to implement new features such as aligning a receiver on the transmitter surface or detecting foreign objects on the receiver. The bq51025 device complies with the WPC v1.2 communication protocol making it compatible with all WPC transmitter solutions. The receiver allows for synchronous rectification, regulation and control, and communication to all exist in a market-leading form factor, efficiency, and solution size.
The bq51025 device is a fully-contained wireless power receiver capable of operating in the Wireless Power Consortium (WPC) Qi protocol, which allows a wireless power system to deliver 5 W to the system with Qi inductive transmitters and up to 10 W when operating with the bq500215 primary-side controller. The bq51025 device provides a single device power conversion (rectification and regulation) as well as the digital control and communication as per WPC v1.2 specification. With market-leading 84% system efficiency and adjustable output voltage, the bq51025 device allows for unparalleled system optimization. With a maximum output voltage of 10 V, the bq51025 offers a flexible solution that offers a wireless power solution for 2S battery application and allows optimal thermal performance of the system. The I2C interface allows system designers to implement new features such as aligning a receiver on the transmitter surface or detecting foreign objects on the receiver. The bq51025 device complies with the WPC v1.2 communication protocol making it compatible with all WPC transmitter solutions. The receiver allows for synchronous rectification, regulation and control, and communication to all exist in a market-leading form factor, efficiency, and solution size. |
BQ51050BQi (WPC) Compliant Highly integrated Secondary-Side Direct Lithium Ion charger. | Development Boards, Kits, Programmers | 5 | Active | The bq5105x device is a high-efficiency, Qi-compliant wireless power receiver with an integrated Li-Ion/Li-Pol battery charge controller for portable applications. The bq5105xB devices provide efficient AC-DC power conversion, integrates the digital controller required to comply with Qi v1.2 communication protocol, and provides all necessary control algorithms needed for efficient and safe Li-Ion and Li-Pol battery charging. Together with the bq500212A transmitter-side controller, the bq5105x enables a complete wireless power transfer system for direct battery charger solutions. By using near-field inductive power transfer, the receiver coil embedded in the portable device can pick up the power transmitted by transmitter coil. The AC signal from the receiver coil is then rectified and conditioned to apply power directly to the battery. Global feedback is established from the receiver to the transmitter to stabilize the power transfer process. This feedback is established by using the Qi v1.2 communication protocol.
The bq5105xB devices integrate a low-impedance synchronous rectifier, low-dropout regulator (LDO), digital control, charger controller, and accurate voltage and current loops in a single package. The entire power stage (rectifier and LDO) use low-resistance N-MOSFETs (100-mΩ typical Rdson) to ensure high efficiency and low power dissipation.
The bq5105x device is a high-efficiency, Qi-compliant wireless power receiver with an integrated Li-Ion/Li-Pol battery charge controller for portable applications. The bq5105xB devices provide efficient AC-DC power conversion, integrates the digital controller required to comply with Qi v1.2 communication protocol, and provides all necessary control algorithms needed for efficient and safe Li-Ion and Li-Pol battery charging. Together with the bq500212A transmitter-side controller, the bq5105x enables a complete wireless power transfer system for direct battery charger solutions. By using near-field inductive power transfer, the receiver coil embedded in the portable device can pick up the power transmitted by transmitter coil. The AC signal from the receiver coil is then rectified and conditioned to apply power directly to the battery. Global feedback is established from the receiver to the transmitter to stabilize the power transfer process. This feedback is established by using the Qi v1.2 communication protocol.
The bq5105xB devices integrate a low-impedance synchronous rectifier, low-dropout regulator (LDO), digital control, charger controller, and accurate voltage and current loops in a single package. The entire power stage (rectifier and LDO) use low-resistance N-MOSFETs (100-mΩ typical Rdson) to ensure high efficiency and low power dissipation. |
BQ51051Bintegrated Wireless power Li-ion charger Receiver, Qi (WPC) Compliant | Power Management (PMIC) | 2 | Active | The bq5105x device is a high-efficiency, Qi-compliant wireless power receiver with an integrated Li-Ion/Li-Pol battery charge controller for portable applications. The bq5105xB devices provide efficient AC-DC power conversion, integrates the digital controller required to comply with Qi v1.2 communication protocol, and provides all necessary control algorithms needed for efficient and safe Li-Ion and Li-Pol battery charging. Together with the bq500212A transmitter-side controller, the bq5105x enables a complete wireless power transfer system for direct battery charger solutions. By using near-field inductive power transfer, the receiver coil embedded in the portable device can pick up the power transmitted by transmitter coil. The AC signal from the receiver coil is then rectified and conditioned to apply power directly to the battery. Global feedback is established from the receiver to the transmitter to stabilize the power transfer process. This feedback is established by using the Qi v1.2 communication protocol.
The bq5105xB devices integrate a low-impedance synchronous rectifier, low-dropout regulator (LDO), digital control, charger controller, and accurate voltage and current loops in a single package. The entire power stage (rectifier and LDO) use low-resistance N-MOSFETs (100-mΩ typical Rdson) to ensure high efficiency and low power dissipation.
The bq5105x device is a high-efficiency, Qi-compliant wireless power receiver with an integrated Li-Ion/Li-Pol battery charge controller for portable applications. The bq5105xB devices provide efficient AC-DC power conversion, integrates the digital controller required to comply with Qi v1.2 communication protocol, and provides all necessary control algorithms needed for efficient and safe Li-Ion and Li-Pol battery charging. Together with the bq500212A transmitter-side controller, the bq5105x enables a complete wireless power transfer system for direct battery charger solutions. By using near-field inductive power transfer, the receiver coil embedded in the portable device can pick up the power transmitted by transmitter coil. The AC signal from the receiver coil is then rectified and conditioned to apply power directly to the battery. Global feedback is established from the receiver to the transmitter to stabilize the power transfer process. This feedback is established by using the Qi v1.2 communication protocol.
The bq5105xB devices integrate a low-impedance synchronous rectifier, low-dropout regulator (LDO), digital control, charger controller, and accurate voltage and current loops in a single package. The entire power stage (rectifier and LDO) use low-resistance N-MOSFETs (100-mΩ typical Rdson) to ensure high efficiency and low power dissipation. |
BQ51052BBQ51052B integrated Wireless power Li-ion charger Receiver, Qi (WPC) Compliant | Integrated Circuits (ICs) | 2 | Active | The bq5105x device is a high-efficiency, Qi-compliant wireless power receiver with an integrated Li-Ion/Li-Pol battery charge controller for portable applications. The bq5105xB devices provide efficient AC-DC power conversion, integrates the digital controller required to comply with Qi v1.2 communication protocol, and provides all necessary control algorithms needed for efficient and safe Li-Ion and Li-Pol battery charging. Together with the bq500212A transmitter-side controller, the bq5105x enables a complete wireless power transfer system for direct battery charger solutions. By using near-field inductive power transfer, the receiver coil embedded in the portable device can pick up the power transmitted by transmitter coil. The AC signal from the receiver coil is then rectified and conditioned to apply power directly to the battery. Global feedback is established from the receiver to the transmitter to stabilize the power transfer process. This feedback is established by using the Qi v1.2 communication protocol.
The bq5105xB devices integrate a low-impedance synchronous rectifier, low-dropout regulator (LDO), digital control, charger controller, and accurate voltage and current loops in a single package. The entire power stage (rectifier and LDO) use low-resistance N-MOSFETs (100-mΩ typical Rdson) to ensure high efficiency and low power dissipation.
The bq5105x device is a high-efficiency, Qi-compliant wireless power receiver with an integrated Li-Ion/Li-Pol battery charge controller for portable applications. The bq5105xB devices provide efficient AC-DC power conversion, integrates the digital controller required to comply with Qi v1.2 communication protocol, and provides all necessary control algorithms needed for efficient and safe Li-Ion and Li-Pol battery charging. Together with the bq500212A transmitter-side controller, the bq5105x enables a complete wireless power transfer system for direct battery charger solutions. By using near-field inductive power transfer, the receiver coil embedded in the portable device can pick up the power transmitted by transmitter coil. The AC signal from the receiver coil is then rectified and conditioned to apply power directly to the battery. Global feedback is established from the receiver to the transmitter to stabilize the power transfer process. This feedback is established by using the Qi v1.2 communication protocol.
The bq5105xB devices integrate a low-impedance synchronous rectifier, low-dropout regulator (LDO), digital control, charger controller, and accurate voltage and current loops in a single package. The entire power stage (rectifier and LDO) use low-resistance N-MOSFETs (100-mΩ typical Rdson) to ensure high efficiency and low power dissipation. |
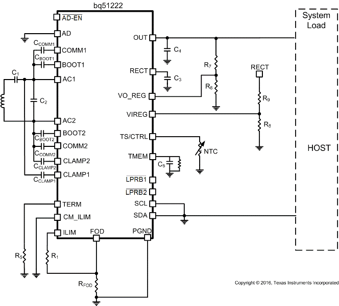
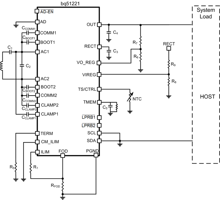
BQ51221Dual mode 5-W (WPC and PMA) single Chip Wireless power Receiver | Evaluation and Demonstration Boards and Kits | 3 | Active | The bq51221 device is a fully contained wireless power receiver capable of operating in both the WPC and PMA protocols which allows a wireless power system to work with both WPC and PMA inductive charging standards. The bq51221 device provides a single device power conversion (rectification and regulation) as well as the digital control and communication for both standards. It also has autonomous detection of protocol and requires no additional active devices. The bq51221 device complies with the WPC v1.1 and PMA communication protocol. Together with the WPC or a PMA primary-side controller, the bq51221 device enables a complete wireless power transfer system for a wireless power supply solution. The receiver allows for synchronous rectification, regulation and control and communication to all exist in a market-leading form factor, efficiency, and solution size.
The bq51221 device is a fully contained wireless power receiver capable of operating in both the WPC and PMA protocols which allows a wireless power system to work with both WPC and PMA inductive charging standards. The bq51221 device provides a single device power conversion (rectification and regulation) as well as the digital control and communication for both standards. It also has autonomous detection of protocol and requires no additional active devices. The bq51221 device complies with the WPC v1.1 and PMA communication protocol. Together with the WPC or a PMA primary-side controller, the bq51221 device enables a complete wireless power transfer system for a wireless power supply solution. The receiver allows for synchronous rectification, regulation and control and communication to all exist in a market-leading form factor, efficiency, and solution size. |
BQ51222Dual mode 5-W (WPC v1.2 and PMA) single Chip Wireless power Receiver | Power Management - Specialized | 1 | Active | The bq51222 device is a fully contained wireless power receiver capable of operating in both the Wireless Power Consortium (WPC) Qi and Power Matters Alliance (PMA) protocols which allows a wireless power system to work with both inductive charging standards. The bq51222 device provides a single device power conversion (rectification and regulation) as well as the digital control and communication for both standards. It also has autonomous detection of protocol and requires no additional active devices. The bq51222 device complies with the WPC v1.2 and PMA communication protocol. Together with the WPC or a PMA primary-side controller, the bq51222 device enables a complete wireless power transfer system for a wireless power supply solution. The receiver allows for synchronous rectification, regulation and control and communication to all exist in a market-leading form factor, efficiency, and solution size.
The bq51222 device is a fully contained wireless power receiver capable of operating in both the Wireless Power Consortium (WPC) Qi and Power Matters Alliance (PMA) protocols which allows a wireless power system to work with both inductive charging standards. The bq51222 device provides a single device power conversion (rectification and regulation) as well as the digital control and communication for both standards. It also has autonomous detection of protocol and requires no additional active devices. The bq51222 device complies with the WPC v1.2 and PMA communication protocol. Together with the WPC or a PMA primary-side controller, the bq51222 device enables a complete wireless power transfer system for a wireless power supply solution. The receiver allows for synchronous rectification, regulation and control and communication to all exist in a market-leading form factor, efficiency, and solution size. |
| Power Management (PMIC) | 1 | Unknown | ||
| Integrated Circuits (ICs) | 2 | Obsolete | ||