UCC272013-A, 120-V half bridge gate driver with 8-V UVLO and TTL inputs | Evaluation Boards | 22 | Active | The UCC2720x family of high-frequency N-channel MOSFET drivers include a 120V bootstrap diode and high-side and low-side drivers with independent inputs for maximum control flexibility. This allows for N-channel MOSFET control in half-bridge, full-bridge, two-switch forward, and active clamp forward converters. The low-side and the high-side gate drivers are independently controlled and matched to 1ns between the turnon and turnoff of each other.
An on-chip bootstrap diode eliminates the external discrete diodes. Undervoltage lockout is provided for both the high-side and the low-side drivers forcing the outputs low if the drive voltage is below the specified threshold.
Two versions of the UCC2720x are offered. The UCC27200 has high noise immune CMOS input thresholds while the UCC27201 has TTL compatible thresholds.
The UCC2720x family of high-frequency N-channel MOSFET drivers include a 120V bootstrap diode and high-side and low-side drivers with independent inputs for maximum control flexibility. This allows for N-channel MOSFET control in half-bridge, full-bridge, two-switch forward, and active clamp forward converters. The low-side and the high-side gate drivers are independently controlled and matched to 1ns between the turnon and turnoff of each other.
An on-chip bootstrap diode eliminates the external discrete diodes. Undervoltage lockout is provided for both the high-side and the low-side drivers forcing the outputs low if the drive voltage is below the specified threshold.
Two versions of the UCC2720x are offered. The UCC27200 has high noise immune CMOS input thresholds while the UCC27201 has TTL compatible thresholds. |
UCC272104-A, 120-V half bridge gate driver with 8-V UVLO and CMOS inputs | Gate Drivers | 8 | Active | 4-A, 120-V half bridge gate driver with 8-V UVLO and CMOS inputs |
UCC272114-A, 120-V half bridge gate driver with 8-V UVLO and TTL inputs | Power Management (PMIC) | 11 | Active | The UCC27211 driver is based on the popular UCC27201 MOSFET drivers, but offer several significant performance improvements. Peak output pull-up and pull-down current has been increased to 3.7A source and 4.5A sink, thereby allowing for driving large power MOSFETs with minimized switching losses during the transition through the Miller Plateau of the MOSFET. The input structure is now able to directly handle –10VDC, which increases robustness and also allows direct interface to gate-drive transformers without using rectification diodes. The inputs are also independent of supply voltage and have a maximum rating of 20V.
The switching node (HS pin) can handle –(24 – VDD) V maximum which allows the high-side channel to be protected from inherent negative voltages caused parasitic inductance and stray capacitance. UCC27211 (TTL inputs) has increased input hysteresis allowing for interface to analog or digital PWM controllers with enhanced noise immunity.
The low-side and high-side gate drivers are independently controlled and matched to 4 ns between the turnon and turnoff of each other. An on-chip 120V rated bootstrap diode eliminates the external discrete diodes.
Undervoltage lockout is provided for both the high-side and the low-side drivers providing symmetric turnon and turnoff behavior and forcing the outputs low if the drive voltage is below the specified threshold.
The UCC27211 driver is based on the popular UCC27201 MOSFET drivers, but offer several significant performance improvements. Peak output pull-up and pull-down current has been increased to 3.7A source and 4.5A sink, thereby allowing for driving large power MOSFETs with minimized switching losses during the transition through the Miller Plateau of the MOSFET. The input structure is now able to directly handle –10VDC, which increases robustness and also allows direct interface to gate-drive transformers without using rectification diodes. The inputs are also independent of supply voltage and have a maximum rating of 20V.
The switching node (HS pin) can handle –(24 – VDD) V maximum which allows the high-side channel to be protected from inherent negative voltages caused parasitic inductance and stray capacitance. UCC27211 (TTL inputs) has increased input hysteresis allowing for interface to analog or digital PWM controllers with enhanced noise immunity.
The low-side and high-side gate drivers are independently controlled and matched to 4 ns between the turnon and turnoff of each other. An on-chip 120V rated bootstrap diode eliminates the external discrete diodes.
Undervoltage lockout is provided for both the high-side and the low-side drivers providing symmetric turnon and turnoff behavior and forcing the outputs low if the drive voltage is below the specified threshold. |
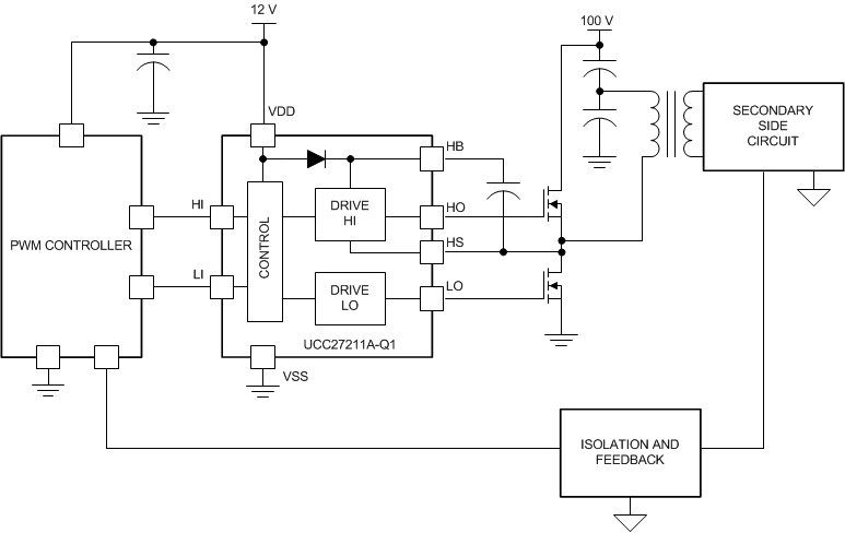
UCC27211A-Q1Automotive 4-A, 120-V half bridge gate driver with 8-V UVLO and negative voltage handling | Gate Drivers | 1 | Active | The UCC27211A-Q1 device driver is based on the popular UCC27201 MOSFET drivers; but, this device offers several significant performance improvements.
The peak output pullup and pulldown current has been increased to 3.7A source and 4.5A sink and thereby allows for driving large power MOSFETs with minimized switching losses during the transition through the Miller Plateau of the MOSFET. The input structure can directly handle –10VDC, which increases robustness and also allows direct interface to gate-drive transformers without using rectification diodes. The inputs are also independent of supply voltage and have a 20V maximum rating.
The switching node of the UCC27211A-Q1 (HS pin) can handle –(24 - VDD) V maximum, which allows the high-side channel to be protected from inherent negative voltages caused by parasitic inductance and stray capacitance. The UCC27211A-Q1 (TTL inputs) has increased hysteresis that allows for interface to analog or digital PWM controllers with enhanced noise immunity.
The low-side and high-side gate drivers are independently controlled and matched to 4ns between the turn on and turn off of each other. An on-chip 120V rated bootstrap diode eliminates the external discrete diodes. Undervoltage lockout is provided for both the high-side and the low-side drivers which provides symmetric turn on and turn off behavior and forces the outputs low if the drive voltage is below the specified threshold.
The UCC27211A-Q1 device driver is based on the popular UCC27201 MOSFET drivers; but, this device offers several significant performance improvements.
The peak output pullup and pulldown current has been increased to 3.7A source and 4.5A sink and thereby allows for driving large power MOSFETs with minimized switching losses during the transition through the Miller Plateau of the MOSFET. The input structure can directly handle –10VDC, which increases robustness and also allows direct interface to gate-drive transformers without using rectification diodes. The inputs are also independent of supply voltage and have a 20V maximum rating.
The switching node of the UCC27211A-Q1 (HS pin) can handle –(24 - VDD) V maximum, which allows the high-side channel to be protected from inherent negative voltages caused by parasitic inductance and stray capacitance. The UCC27211A-Q1 (TTL inputs) has increased hysteresis that allows for interface to analog or digital PWM controllers with enhanced noise immunity.
The low-side and high-side gate drivers are independently controlled and matched to 4ns between the turn on and turn off of each other. An on-chip 120V rated bootstrap diode eliminates the external discrete diodes. Undervoltage lockout is provided for both the high-side and the low-side drivers which provides symmetric turn on and turn off behavior and forces the outputs low if the drive voltage is below the specified threshold. |
UCC272124-A, 120-V half bridge gate driver with 5-V UVLO and negative voltage handling | Development Boards, Kits, Programmers | 3 | Active | The UCC27212 device has a peak output current of 3.7A source and 4.5A sink, which allows for the ability to drive large power MOSFETs. The device features an on-chip 120V rated bootstrap diode eliminating the need for external discrete diodes. The input structure can directly handle –10V, which increases robustness and is also independent of supply voltage. The UCC27212 offers 5V turn-off UVLO which helps lower power losses and increased input hysteresis that allows for interface to analog or digital PWM controllers with enhanced noise immunity. The switching node of the UCC27212 (HS pin) can handle –(24 – VDD)V maximum, which allows the high-side channel to be protected from inherent negative voltages.
The UCC27212 device has a peak output current of 3.7A source and 4.5A sink, which allows for the ability to drive large power MOSFETs. The device features an on-chip 120V rated bootstrap diode eliminating the need for external discrete diodes. The input structure can directly handle –10V, which increases robustness and is also independent of supply voltage. The UCC27212 offers 5V turn-off UVLO which helps lower power losses and increased input hysteresis that allows for interface to analog or digital PWM controllers with enhanced noise immunity. The switching node of the UCC27212 (HS pin) can handle –(24 – VDD)V maximum, which allows the high-side channel to be protected from inherent negative voltages. |
UCC27212A-Q1Automotive, 4-A , 120-V half bridge gate driver with 5-V UVLO | Integrated Circuits (ICs) | 1 | Active | The UCC27212A-Q1 device driver is based on the popular UCC27211 MOSFET drivers. In addition, UCC27212A-Q1 offers extended operating range all the way down to 5V which helps lower power losses.
The peak output pullup and pulldown current is 3.7A source and 4.5A sink. This allows for the ability to drive large power MOSFETs with minimized switching losses during the e Miller Plateau of the MOSFET.
The input structure can directly handle –10V, which increases robustness and also allows direct interface to gate-drive transformers without using rectification diodes. The inputs are also independent of supply voltage and have a 20V maximum rating.
The switching node of the UCC27212A-Q1 (HS pin) can handle –(24V – VDD) maximum, which allows the high-side channel to be protected from inherent negative voltages caused by parasitic inductance and stray capacitance. The UCC27212A-Q1 has increased hysteresis that allows for interface to analog or digital PWM controllers with enhanced noise immunity. The low-side and high-side gate drivers are independently controlled and matched to ns between the turn on and turn off of each other. An on-chip 120V rated bootstrap diode eliminates the external discrete diodes. Undervoltage lockout is provided for both the high-side and the low-side drivers which provides symmetric turn on and turn off behavior and forces the outputs low drive voltage is below the specified threshold.
The UCC27212A-Q1 device driver is based on the popular UCC27211 MOSFET drivers. In addition, UCC27212A-Q1 offers extended operating range all the way down to 5V which helps lower power losses.
The peak output pullup and pulldown current is 3.7A source and 4.5A sink. This allows for the ability to drive large power MOSFETs with minimized switching losses during the e Miller Plateau of the MOSFET.
The input structure can directly handle –10V, which increases robustness and also allows direct interface to gate-drive transformers without using rectification diodes. The inputs are also independent of supply voltage and have a 20V maximum rating.
The switching node of the UCC27212A-Q1 (HS pin) can handle –(24V – VDD) maximum, which allows the high-side channel to be protected from inherent negative voltages caused by parasitic inductance and stray capacitance. The UCC27212A-Q1 has increased hysteresis that allows for interface to analog or digital PWM controllers with enhanced noise immunity. The low-side and high-side gate drivers are independently controlled and matched to ns between the turn on and turn off of each other. An on-chip 120V rated bootstrap diode eliminates the external discrete diodes. Undervoltage lockout is provided for both the high-side and the low-side drivers which provides symmetric turn on and turn off behavior and forces the outputs low drive voltage is below the specified threshold. |
| Power Management (PMIC) | 3 | Obsolete | |
| Gate Drivers | 4 | Active | |
| Power Management (PMIC) | 2 | Active | |
| Evaluation Boards | 11 | Active | |