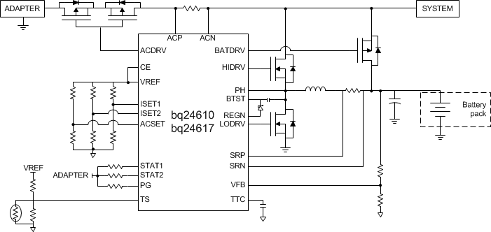
BQ24610Standalone 1-6 cell Buck battery charge controller with 5V-28V input | Evaluation Boards | 3 | Active | The BQ2461x is a highly integrated Li-ion, Li-polymer or Lead-acid switched-mode battery charge controller. The device offers a constant-frequency synchronous switching PWM controller with high-accuracy charge current and voltage regulation, charge preconditioning, termination, adapter current regulation, and charge status monitoring.
The BQ2461x charges the battery in three phases: preconditioning, constant current, and constant voltage.
Charge is terminated when the current reaches a minimum user-selectable level. A programmable charge timer provides a safety backup. The BQ2461x automatically restarts the charge cycle if the battery voltage falls below an internal threshold, and enters a low quiescent current sleep mode when the input voltage falls below the battery voltage.
The BQ2461x is a highly integrated Li-ion, Li-polymer or Lead-acid switched-mode battery charge controller. The device offers a constant-frequency synchronous switching PWM controller with high-accuracy charge current and voltage regulation, charge preconditioning, termination, adapter current regulation, and charge status monitoring.
The BQ2461x charges the battery in three phases: preconditioning, constant current, and constant voltage.
Charge is terminated when the current reaches a minimum user-selectable level. A programmable charge timer provides a safety backup. The BQ2461x automatically restarts the charge cycle if the battery voltage falls below an internal threshold, and enters a low quiescent current sleep mode when the input voltage falls below the battery voltage. |
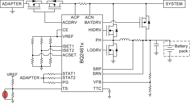
BQ24616Standalone 1-6 cell Buck battery charge controller with JEITA compliance | Integrated Circuits (ICs) | 2 | Active | The bq2461x device is a highly integrated, Japan Electronic Information Technology Association (JEITA) guideline-compatible, Li-ion or Li-polymer switched-mode battery charge controller. The device offers a constant-frequency synchronous switching PWM controller with high-accuracy charge current and voltage regulation, charge preconditioning, termination, adapter current regulation, and charge status monitoring
The bq2461x charges the battery in three phases: preconditioning, constant current, and constant voltage. Charge is terminated when the current reaches a minimum user-selectable level. A programmable charge timer provides a safety backup. The bq2461x automatically restarts the charge cycle if the battery voltage falls below an internal threshold, and enters a low quiescent current sleep mode when the input voltage falls below the battery voltage.
The bq2461x device is a highly integrated, Japan Electronic Information Technology Association (JEITA) guideline-compatible, Li-ion or Li-polymer switched-mode battery charge controller. The device offers a constant-frequency synchronous switching PWM controller with high-accuracy charge current and voltage regulation, charge preconditioning, termination, adapter current regulation, and charge status monitoring
The bq2461x charges the battery in three phases: preconditioning, constant current, and constant voltage. Charge is terminated when the current reaches a minimum user-selectable level. A programmable charge timer provides a safety backup. The bq2461x automatically restarts the charge cycle if the battery voltage falls below an internal threshold, and enters a low quiescent current sleep mode when the input voltage falls below the battery voltage. |
| Power Management (PMIC) | 3 | Active | |
BQ24618Standalone 1-6 cell Buck battery charge controller USB friendly with 5V-28V input | Power Management (PMIC) | 2 | Active | The bq24618 device is highly integrated Li-ion or Li-polymer switched-mode battery-charge controller. The bq24618 offers a constant-frequency synchronous switching PWM controller with high-accuracy charge current and voltage regulation, charge preconditioning, termination, adapter current regulation and charge status monitoring.
The bq24618 operates from either a USB port or AC adapter and supports charge currents up to 10 A. The device charges the battery in three phases: preconditioning, constant current, and constant voltage. Charge is terminated when the current reaches a minimum user-selectable level. A programmable charge timer provides a safety backup for charge termination. The bq24618 automatically restarts the charge cycle if the battery voltage falls below an internal threshold, and enters a low-quiescent current sleep mode when the input voltage falls below the battery voltage.
The bq24618 device is highly integrated Li-ion or Li-polymer switched-mode battery-charge controller. The bq24618 offers a constant-frequency synchronous switching PWM controller with high-accuracy charge current and voltage regulation, charge preconditioning, termination, adapter current regulation and charge status monitoring.
The bq24618 operates from either a USB port or AC adapter and supports charge currents up to 10 A. The device charges the battery in three phases: preconditioning, constant current, and constant voltage. Charge is terminated when the current reaches a minimum user-selectable level. A programmable charge timer provides a safety backup for charge termination. The bq24618 automatically restarts the charge cycle if the battery voltage falls below an internal threshold, and enters a low-quiescent current sleep mode when the input voltage falls below the battery voltage. |
BQ24620Standalone 1-7 cell Buck battery charge controller for Lithium phosphate batteries | Evaluation Boards | 3 | Active | The bq24620 device is a highly integrated lithium phosphate switched-mode battery charge controller. The device offers a constant-frequency synchronous switching PWM controller with high-accuracy charge current and voltage regulation, charge preconditioning, termination, and charge status monitoring.
The bq24620 charges the battery in three phases: preconditioning, constant current, and constant voltage.
The bq24620 device is a highly integrated lithium phosphate switched-mode battery charge controller. The device offers a constant-frequency synchronous switching PWM controller with high-accuracy charge current and voltage regulation, charge preconditioning, termination, and charge status monitoring.
The bq24620 charges the battery in three phases: preconditioning, constant current, and constant voltage. |
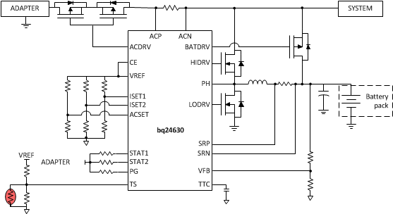
BQ24630Standalone 1-7 cell Buck battery charge controller for LiFePO4 batteries with system power | Evaluation and Demonstration Boards and Kits | 2 | Active | The bq24630 is a highly integrated lithium phosphate switched-mode battery charge controller. The device offers a constant-frequency synchronous switching PWM controller with high-accuracy charge current and voltage regulation, charge preconditioning, termination, adapter current regulation, and charge status monitoring.
The bq24630 charges the battery in three phases: preconditioning, constant current, and constant voltage. Charge is terminated when the current reaches a minimum user-selectable level. A programmable charge timer provides a safety backup. The bq24630 automatically restarts the charge cycle if the battery voltage falls below an internal threshold and enters a low quiescent current sleep mode when the input voltage falls below the battery voltage.
The bq24630 is a highly integrated lithium phosphate switched-mode battery charge controller. The device offers a constant-frequency synchronous switching PWM controller with high-accuracy charge current and voltage regulation, charge preconditioning, termination, adapter current regulation, and charge status monitoring.
The bq24630 charges the battery in three phases: preconditioning, constant current, and constant voltage. Charge is terminated when the current reaches a minimum user-selectable level. A programmable charge timer provides a safety backup. The bq24630 automatically restarts the charge cycle if the battery voltage falls below an internal threshold and enters a low quiescent current sleep mode when the input voltage falls below the battery voltage. |
| Development Boards, Kits, Programmers | 1 | Active | |
BQ24650Standalone 1-6 cell Buck battery charge controller with solar input and integrated MPPT | Battery Chargers | 1 | Active | The BQ24650 device is a highly integrated switch-mode battery charge controller. It provides input voltage regulation, which reduces charge current when input voltage falls below a programmed level. When the input is powered by a solar panel, the input regulation loop lowers the charge current so that the solar panel can provide maximum power output.
The BQ24650 offers a constant-frequency synchronous PWM controller with high accuracy current and voltage regulation, charge preconditioning, charge termination, and charge status monitoring.
The BQ24650 charges the battery in three phases: pre-conditioning, constant current, and constant voltage. Charge is terminated when the current reaches 1/10 of the fast charge rate. The pre-charge timer is fixed at 30 minutes. The BQ24650 automatically restarts the charge cycle if the battery voltage falls below an internal threshold and enters a low quiescent current sleep mode when the input voltage falls below the battery voltage.
The BQ24650 supports a battery from 2.1 V to 26 V with VFB set to a 2.1-V feedback reference. The charge current is programmed by selecting an appropriate sense resistor. The BQ24650 is available in a 16 -pin, 3.5 mm × 3.5 mm2thin QFN package.
The BQ24650 device is a highly integrated switch-mode battery charge controller. It provides input voltage regulation, which reduces charge current when input voltage falls below a programmed level. When the input is powered by a solar panel, the input regulation loop lowers the charge current so that the solar panel can provide maximum power output.
The BQ24650 offers a constant-frequency synchronous PWM controller with high accuracy current and voltage regulation, charge preconditioning, charge termination, and charge status monitoring.
The BQ24650 charges the battery in three phases: pre-conditioning, constant current, and constant voltage. Charge is terminated when the current reaches 1/10 of the fast charge rate. The pre-charge timer is fixed at 30 minutes. The BQ24650 automatically restarts the charge cycle if the battery voltage falls below an internal threshold and enters a low quiescent current sleep mode when the input voltage falls below the battery voltage.
The BQ24650 supports a battery from 2.1 V to 26 V with VFB set to a 2.1-V feedback reference. The charge current is programmed by selecting an appropriate sense resistor. The BQ24650 is available in a 16 -pin, 3.5 mm × 3.5 mm2thin QFN package. |
| Battery Chargers | 1 | Obsolete | |
| Integrated Circuits (ICs) | 2 | Active | |