| Evaluation Boards | 4 | Obsolete | |
| Integrated Circuits (ICs) | 1 | Obsolete | |
| Battery Chargers | 1 | Obsolete | |
BQ24745SMBus up to 4 cell level 2 Buck battery chager to support Multiple battery chemistries | Development Boards, Kits, Programmers | 3 | NRND | The bq24745 is a high-efficiency, synchronous battery charger with an integrated input-current comparator, offering low component count for space-constrained, multi-chemistry battery-charging applications. The input-current, charge-current, and charge-voltage DACs allow very high regulation accuracies that can be easily programmed by the system power-management microcontroller using the SMBus interface. The bq24745 charges two, three, or four series Li+ cells, and is available in a 28-pin, 5-mm × 5 mmQFN package.
The bq24745 features dynamic power management (DPM) and input power limiting. These features reduce battery-charge current when the input power limit is reached to avoid overloading the ac adaptor when supplying the load and the battery charger simultaneously. A highly accurate current-sense amplifier enables precise measurement of input current from the ac adapter, allowing monitoring the overall system power. If the adapter current is above the programmed low-power threshold, a signal is sent to host so that the system optimizes its performance to the power available from the adapter. An integrated comparator monitors the input current through the current-sense amplifier, and indicates when the input current exceeds a programmable threshold limit.
The bq24745 is a high-efficiency, synchronous battery charger with an integrated input-current comparator, offering low component count for space-constrained, multi-chemistry battery-charging applications. The input-current, charge-current, and charge-voltage DACs allow very high regulation accuracies that can be easily programmed by the system power-management microcontroller using the SMBus interface. The bq24745 charges two, three, or four series Li+ cells, and is available in a 28-pin, 5-mm × 5 mmQFN package.
The bq24745 features dynamic power management (DPM) and input power limiting. These features reduce battery-charge current when the input power limit is reached to avoid overloading the ac adaptor when supplying the load and the battery charger simultaneously. A highly accurate current-sense amplifier enables precise measurement of input current from the ac adapter, allowing monitoring the overall system power. If the adapter current is above the programmed low-power threshold, a signal is sent to host so that the system optimizes its performance to the power available from the adapter. An integrated comparator monitors the input current through the current-sense amplifier, and indicates when the input current exceeds a programmable threshold limit. |
| Evaluation Boards | 2 | Obsolete | |
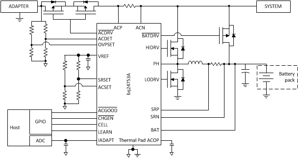
BQ24750AHost controlled 2-4 cell Buck battery charge controller with integrated system power selector | Evaluation Boards | 6 | Active | The bq24750A is a high-efficiency, synchronous battery charger with integrated compensation and system power selector logic, offering low component count for space-constrained multi-chemistry battery charging applications. Ratiometric charge current and voltage programming allows high regulation accuracies, and can be either hardwired with resistors or programmed by the system power-management microcontroller using a DAC or GPIOs.
The bq24750A charges two, three, or four series Li+ cells, supporting up to 10 A of charge current, and is available in a 28-pin, 5x5-mm QFN package.
The bq24750A controls external switches to prevent battery discharge back to the input, connect the adapter to the system, and to connect the battery to the system using 6-V gate drives for better system efficiency. For maximum system safety, inrush-power limiting provides instantaneous response to high input voltage multiplied by current. This AC Over-Power protection (ACOP) feature limits the input-switch power to the programmed level on the ACOP pin, and latches off if the high-power condition persists to prevent overheating.
The bq24750A features Dynamic Power Management (DPM) and input power limiting. These features reduce battery charge current when the input power limit is reached to avoid overloading the AC adapter when supplying the load and the battery charger simultaneously. A highly-accurate current-sense amplifier enables precise measurement of input current from the AC adapter to monitor the overall system power.
The bq24750A is a high-efficiency, synchronous battery charger with integrated compensation and system power selector logic, offering low component count for space-constrained multi-chemistry battery charging applications. Ratiometric charge current and voltage programming allows high regulation accuracies, and can be either hardwired with resistors or programmed by the system power-management microcontroller using a DAC or GPIOs.
The bq24750A charges two, three, or four series Li+ cells, supporting up to 10 A of charge current, and is available in a 28-pin, 5x5-mm QFN package.
The bq24750A controls external switches to prevent battery discharge back to the input, connect the adapter to the system, and to connect the battery to the system using 6-V gate drives for better system efficiency. For maximum system safety, inrush-power limiting provides instantaneous response to high input voltage multiplied by current. This AC Over-Power protection (ACOP) feature limits the input-switch power to the programmed level on the ACOP pin, and latches off if the high-power condition persists to prevent overheating.
The bq24750A features Dynamic Power Management (DPM) and input power limiting. These features reduce battery charge current when the input power limit is reached to avoid overloading the AC adapter when supplying the load and the battery charger simultaneously. A highly-accurate current-sense amplifier enables precise measurement of input current from the AC adapter to monitor the overall system power. |
BQ24751AHost controlled 2-4 cell Buck battery charge controller with system power selector with low Iq | Development Boards, Kits, Programmers | 7 | Active | The bq24751A is a high-efficiency, synchronous battery charger with integrated compensation and system power selector logic, offering low component count for space-constrained multi-chemistry battery charging applications. Ratiometric charge current and voltage programming allows very high regulation accuracies, and can be either hardwired with resistors or programmed by the system power-management microcontroller using a DAC or GPIOs.
The bq24751A charges two, three, or four series Li+ cells, supporting up to 10 A of charge current, and is available in a 28-pin, 5x5-mm thin QFN package.
The bq24751A controls external switches to prevent battery discharge back to the input, connect the adapter to the system, and to connect the battery to the system using 6-V gate drives for better system efficiency. For maximum system safety, inrush-power limiting provides instantaneous response to high input voltage multiplied by current. This AC Over-Power protection (ACOP) feature limits the input-switch power to the programmed level on the ACOP pin, and latches off if the high-power condition persists to prevent overheating.
The bq24751A features Dynamic Power Management (DPM) and input power limiting. These features reduce battery charge current when the input power limit is reached to avoid overloading the AC adapter when supplying the load and the battery charger simultaneously. A highly-accurate current-sense amplifier enables precise measurement of input current from the AC adapter to monitor the overall system power.
The bq24751A is a high-efficiency, synchronous battery charger with integrated compensation and system power selector logic, offering low component count for space-constrained multi-chemistry battery charging applications. Ratiometric charge current and voltage programming allows very high regulation accuracies, and can be either hardwired with resistors or programmed by the system power-management microcontroller using a DAC or GPIOs.
The bq24751A charges two, three, or four series Li+ cells, supporting up to 10 A of charge current, and is available in a 28-pin, 5x5-mm thin QFN package.
The bq24751A controls external switches to prevent battery discharge back to the input, connect the adapter to the system, and to connect the battery to the system using 6-V gate drives for better system efficiency. For maximum system safety, inrush-power limiting provides instantaneous response to high input voltage multiplied by current. This AC Over-Power protection (ACOP) feature limits the input-switch power to the programmed level on the ACOP pin, and latches off if the high-power condition persists to prevent overheating.
The bq24751A features Dynamic Power Management (DPM) and input power limiting. These features reduce battery charge current when the input power limit is reached to avoid overloading the AC adapter when supplying the load and the battery charger simultaneously. A highly-accurate current-sense amplifier enables precise measurement of input current from the AC adapter to monitor the overall system power. |
BQ24753AHost controlled 2-4 cell Buck battery charge controller with low Iq and system power selector | Evaluation and Demonstration Boards and Kits | 5 | Active | The bq24753A is a high-efficiency, synchronous battery charger with integrated compensation and system power selector logic, offering low component count for space-constrained Li-Ion and Li-Polymer battery charging applications. Ratiometric charge current and voltage programming allows for high regulation accuracies, and can be either hardwired with resistors or programmed by the system power-management microcontroller using a DAC or GPIOs.
The bq24753A charges two, three, or four series Li+ cells, supporting up to 10 A of charge current, and is available in a 28-pin, 5x5-mm thin VQFN package.
The bq24753A controls external switches to prevent battery discharge back to the input, connect the adapter to the system, and to connect the battery to the system using 6-V gate drives for better system efficiency. For maximum system safety, inrush-power limiting provides instantaneous response to high input voltage multiplied by current. This AC Overpower protection (ACOP) feature limits the input-switch power to the programmed level on the ACOP pin, and latches off if the high-power condition persists to prevent overheating.
The bq24753A features Dynamic Power Management (DPM) and input power limiting. These features reduce battery charge current when the input power limit is reached to avoid overloading the AC adapter when supplying the load and the battery charger simultaneously. A highly-accurate current-sense amplifier enables precise measurement of input current from the AC adapter to monitor the overall system power.
The bq24753A is a high-efficiency, synchronous battery charger with integrated compensation and system power selector logic, offering low component count for space-constrained Li-Ion and Li-Polymer battery charging applications. Ratiometric charge current and voltage programming allows for high regulation accuracies, and can be either hardwired with resistors or programmed by the system power-management microcontroller using a DAC or GPIOs.
The bq24753A charges two, three, or four series Li+ cells, supporting up to 10 A of charge current, and is available in a 28-pin, 5x5-mm thin VQFN package.
The bq24753A controls external switches to prevent battery discharge back to the input, connect the adapter to the system, and to connect the battery to the system using 6-V gate drives for better system efficiency. For maximum system safety, inrush-power limiting provides instantaneous response to high input voltage multiplied by current. This AC Overpower protection (ACOP) feature limits the input-switch power to the programmed level on the ACOP pin, and latches off if the high-power condition persists to prevent overheating.
The bq24753A features Dynamic Power Management (DPM) and input power limiting. These features reduce battery charge current when the input power limit is reached to avoid overloading the AC adapter when supplying the load and the battery charger simultaneously. A highly-accurate current-sense amplifier enables precise measurement of input current from the AC adapter to monitor the overall system power. |
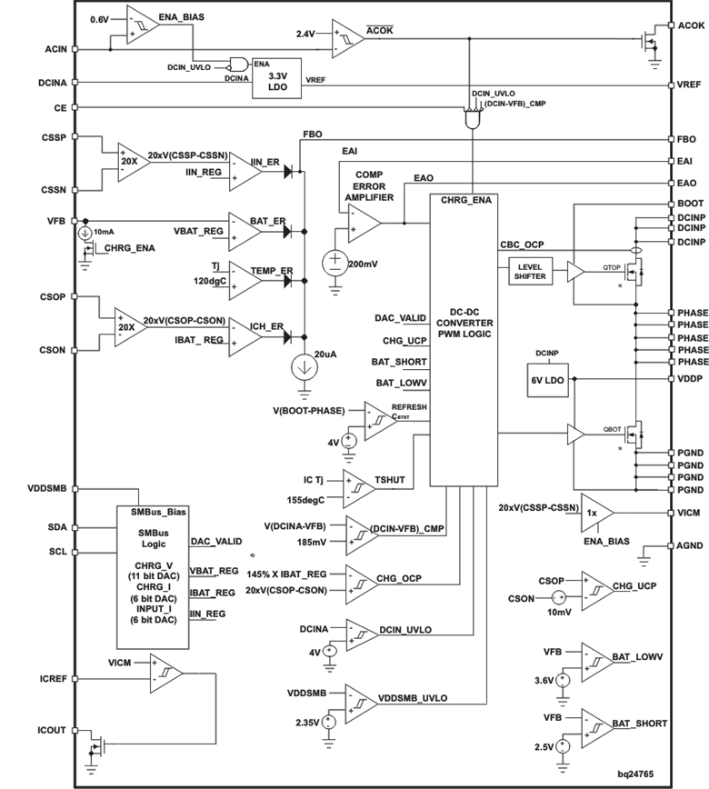
BQ24765SMBus 2-4 cell Buck battery charge controller with integrated FETs | Integrated Circuits (ICs) | 1 | Active | The bq24765 is a high-efficiency, synchronous battery charger with two integrated 30-mΩ NMOS power MOSFETs, and an integrated input current comparator, offering low component count for space-constraint, multi-chemistry battery charging applications. Input current, charge current, and charge voltage DACs allow for very high regulation accuracies that can be easily programmed by the system power management micro-controller using SMBus. The bq24765 has switching frequency of 700 kHz. The bq24765 charges 2, 3, or 4 series Li+ cells, and is available in a 34-pin, 3.50 mm × 7.00 mm VQFN package.
The bq24765 features Dynamic Power Management (DPM) and input power limiting. These features reduce battery charge current when the input power limit is reached to avoid overloading the AC adaptor when supplying the load and the battery charger simultaneously. A high-accuracy current sense amplifier enables accurate measurement of input current from the AC adapter, allowing monitoring the overall system power. If the adapter current is above the programmed low-power threshold, a signal is sent to host so that the system optimizes its power performance according to what is available from the adapter. An integrated comparator allows monitoring the input current through the current sense amplifier, and indicating when the input current exceeds a programmable threshold limit. The bq24765 features a thermal regulation loop to reduce battery charge current when the Tjlimit is reached. This feature protects internal power FETs from overheating when charging with high current.
The bq24765 is a high-efficiency, synchronous battery charger with two integrated 30-mΩ NMOS power MOSFETs, and an integrated input current comparator, offering low component count for space-constraint, multi-chemistry battery charging applications. Input current, charge current, and charge voltage DACs allow for very high regulation accuracies that can be easily programmed by the system power management micro-controller using SMBus. The bq24765 has switching frequency of 700 kHz. The bq24765 charges 2, 3, or 4 series Li+ cells, and is available in a 34-pin, 3.50 mm × 7.00 mm VQFN package.
The bq24765 features Dynamic Power Management (DPM) and input power limiting. These features reduce battery charge current when the input power limit is reached to avoid overloading the AC adaptor when supplying the load and the battery charger simultaneously. A high-accuracy current sense amplifier enables accurate measurement of input current from the AC adapter, allowing monitoring the overall system power. If the adapter current is above the programmed low-power threshold, a signal is sent to host so that the system optimizes its power performance according to what is available from the adapter. An integrated comparator allows monitoring the input current through the current sense amplifier, and indicating when the input current exceeds a programmable threshold limit. The bq24765 features a thermal regulation loop to reduce battery charge current when the Tjlimit is reached. This feature protects internal power FETs from overheating when charging with high current. |
BQ24770SMBus 1-4 cell NVDC Buck battery charge controller with system monitor & processor hot indicator | Evaluation and Demonstration Boards and Kits | 3 | Active | The bq2477x is high-efficiency, synchronous, NVDC-1 battery charge controllers, offering low component count for space-constraint, multi-chemistry battery charging applications.
The power path management allows the system to be regulated at battery voltage but does not drop below system minimum voltage (programmable). With this feature, the system keeps operating even when the battery is completely discharged or removed. The power path management allows the battery to provide supplement current to the system to keep the input supply from being overloaded.
The bq2477x provides drivers and power path management for N-channel ACFET and reverse blocking FET. The devices provides driver to control NVDC operation of external P-channel battery FET. It also drives high-side and low-side MOSFETs of the switching regulator.
The bq2477x monitors adapter current (IADP), battery charge/discharge current (IBAT) and system power (PMON). The flexibly programmedPROCHOToutput goes directly to CPU for throttle back when needed.
The bq2477x is high-efficiency, synchronous, NVDC-1 battery charge controllers, offering low component count for space-constraint, multi-chemistry battery charging applications.
The power path management allows the system to be regulated at battery voltage but does not drop below system minimum voltage (programmable). With this feature, the system keeps operating even when the battery is completely discharged or removed. The power path management allows the battery to provide supplement current to the system to keep the input supply from being overloaded.
The bq2477x provides drivers and power path management for N-channel ACFET and reverse blocking FET. The devices provides driver to control NVDC operation of external P-channel battery FET. It also drives high-side and low-side MOSFETs of the switching regulator.
The bq2477x monitors adapter current (IADP), battery charge/discharge current (IBAT) and system power (PMON). The flexibly programmedPROCHOToutput goes directly to CPU for throttle back when needed. |