T
Texas Instruments
| Series | Category | # Parts | Status | Description |
|---|---|---|---|---|
| Part | Spec A | Spec B | Spec C | Spec D | Description |
|---|---|---|---|---|---|
| Series | Category | # Parts | Status | Description |
|---|---|---|---|---|
| Part | Spec A | Spec B | Spec C | Spec D | Description |
|---|---|---|---|---|---|
| Series | Category | # Parts | Status | Description |
|---|---|---|---|---|
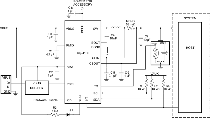
BQ24179Integrated, NVDC, 5-A 1-cell to 4-cell switch-mode buck-boost battery charger | Integrated Circuits (ICs) | 1 | Active | The BQ24179 is a fully integrated switch-mode buck-boost charger for 1- to 4-cell Li-ion batteries and Li-polymer batteries. The integration includes 4 switching MOSFETs (Q1, Q2, Q3, Q4), input and charging current sensing circuits, the battery FET (QBAT) and all the loop compensation of the buck-boost converter.
It uses narrow VDC power path management, regulating the system slightly above the battery voltage without dropping below a configurable minimum system voltage. When system power exceeds the input source rating, battery supplement mode supports the system without overloading the input source.
The charger supports the NVDC power path management, in which the system is regulated at a voltage slightly higher than the battery voltage, but not drop below the minimum system voltage. The system keeps operating even when the battery is completely discharged or removed. When load power exceeds input source rating, the battery gets into supplement mode and prevents the input source from being overloaded and the system from crashing.
The device charges a battery from a wide range of the input sources including legacy USB adapter to high voltage USB PD adapter and traditional barrel adapter. The charger automatically sets converter to be buck, boost or buck-boost configurations based on input voltage and battery voltage without the host control. The dual input source selector manages the power flowing from two different input sources. The inputs selection is controlled by the host through I2C with default source #1 (VAC1) as the primary input and the source #2 (VAC2) as the secondary input.
To support fast charging using an adjustable high voltage adapter, the device provides D+/D- handshake. The device is compliant with USB 2.0 and USB 3.0 power delivery specification with input current and voltage regulation. In addition, the input current optimizer (ICO) allows the detection of maximum power point of an unknown input source.
Besides the I2C host controlled charging mode, this charger also supports autonomous charging mode. After power up, the charging is enabled with default register settings. The device can complete a charging cycle without any software engagements. It detects battery voltage and charges the battery in different phases: trickle charging, pre-charging, constant current (CC) charging and constant voltage (CV) charging. At the end of the charging cycle, the charger automatically terminates when the charge current is below a pre-set limit (termination current) in the constant voltage phase. When the full battery falls below the recharge threshold, the charger will automatically start another charging cycle.
The charger provides various safety features for battery charging and system operations, including battery temperature negative thermistor monitoring, trickle charge, pre-charge and fast charge timers and over-voltage/over-current protections on battery and input. The thermal regulation reduces charge current when the junction temperature exceeds a programmable threshold. The STAT output of the device reports the charging status and any fault conditions. ThePGoutput indicates if a good power source is present. TheINTpin immediately notifies host when fault occurs.
The device also provides a 16-bit analog-to-digital converter (ADC) for monitoring charge current and input/battery/system (VAC, VBUS, BAT, SYS, TS) voltages.
It is available in a 56-pin 2.9 mm × 3.3 mm WCSP package.
The BQ24179 is a fully integrated switch-mode buck-boost charger for 1- to 4-cell Li-ion batteries and Li-polymer batteries. The integration includes 4 switching MOSFETs (Q1, Q2, Q3, Q4), input and charging current sensing circuits, the battery FET (QBAT) and all the loop compensation of the buck-boost converter.
It uses narrow VDC power path management, regulating the system slightly above the battery voltage without dropping below a configurable minimum system voltage. When system power exceeds the input source rating, battery supplement mode supports the system without overloading the input source.
The charger supports the NVDC power path management, in which the system is regulated at a voltage slightly higher than the battery voltage, but not drop below the minimum system voltage. The system keeps operating even when the battery is completely discharged or removed. When load power exceeds input source rating, the battery gets into supplement mode and prevents the input source from being overloaded and the system from crashing.
The device charges a battery from a wide range of the input sources including legacy USB adapter to high voltage USB PD adapter and traditional barrel adapter. The charger automatically sets converter to be buck, boost or buck-boost configurations based on input voltage and battery voltage without the host control. The dual input source selector manages the power flowing from two different input sources. The inputs selection is controlled by the host through I2C with default source #1 (VAC1) as the primary input and the source #2 (VAC2) as the secondary input.
To support fast charging using an adjustable high voltage adapter, the device provides D+/D- handshake. The device is compliant with USB 2.0 and USB 3.0 power delivery specification with input current and voltage regulation. In addition, the input current optimizer (ICO) allows the detection of maximum power point of an unknown input source.
Besides the I2C host controlled charging mode, this charger also supports autonomous charging mode. After power up, the charging is enabled with default register settings. The device can complete a charging cycle without any software engagements. It detects battery voltage and charges the battery in different phases: trickle charging, pre-charging, constant current (CC) charging and constant voltage (CV) charging. At the end of the charging cycle, the charger automatically terminates when the charge current is below a pre-set limit (termination current) in the constant voltage phase. When the full battery falls below the recharge threshold, the charger will automatically start another charging cycle.
The charger provides various safety features for battery charging and system operations, including battery temperature negative thermistor monitoring, trickle charge, pre-charge and fast charge timers and over-voltage/over-current protections on battery and input. The thermal regulation reduces charge current when the junction temperature exceeds a programmable threshold. The STAT output of the device reports the charging status and any fault conditions. ThePGoutput indicates if a good power source is present. TheINTpin immediately notifies host when fault occurs.
The device also provides a 16-bit analog-to-digital converter (ADC) for monitoring charge current and input/battery/system (VAC, VBUS, BAT, SYS, TS) voltages.
It is available in a 56-pin 2.9 mm × 3.3 mm WCSP package. |
BQ24180Fully Integrated Switch-Mode 1-Cell Li-Ion Charger with Full USB Compliance | Power Management (PMIC) | 1 | Active | The bq24180 is a compact, flexible, high-efficiency, USB-friendly switch-mode charge management device for single-cell Li-ion and Li-polymer batteries used in a wide range of portable applications. The charge parameters is programmable using an I2C compatible interface. The bq24180 integrates a synchronous PWM controller, power MOSFETs, input current sensing and overvoltage protection, high-accuracy current and voltage regulation, and charge termination, into a small WCSP package.
The bq24180 charges the battery in three phases: conditioning, constant current and constant voltage. Charge current is programmable using the I2C interface. Additionally, the input current can be limited to a host programmable threshold to maintain maximum charge current from current-limited sources, such as USB ports. Charge is terminated based on user-selectable minimum current level. A software watchdog provides a safety backup for I2C interface while a safety timer prevents overcharging the battery. During normal operation, bq24180 automatically restarts the charge cycle if the battery voltage falls below an internal threshold and automatically enters sleep mode or high impedance mode when the input supply is removed. The charge status is reported to the host using the I2C interface. During the charging process, the bq24180 monitors its junction temperature (TJ) and reduces the charge current if TJincreases to 125°C. The bq24180 is available in 25-pin WCSP package.
The bq24180 is a compact, flexible, high-efficiency, USB-friendly switch-mode charge management device for single-cell Li-ion and Li-polymer batteries used in a wide range of portable applications. The charge parameters is programmable using an I2C compatible interface. The bq24180 integrates a synchronous PWM controller, power MOSFETs, input current sensing and overvoltage protection, high-accuracy current and voltage regulation, and charge termination, into a small WCSP package.
The bq24180 charges the battery in three phases: conditioning, constant current and constant voltage. Charge current is programmable using the I2C interface. Additionally, the input current can be limited to a host programmable threshold to maintain maximum charge current from current-limited sources, such as USB ports. Charge is terminated based on user-selectable minimum current level. A software watchdog provides a safety backup for I2C interface while a safety timer prevents overcharging the battery. During normal operation, bq24180 automatically restarts the charge cycle if the battery voltage falls below an internal threshold and automatically enters sleep mode or high impedance mode when the input supply is removed. The charge status is reported to the host using the I2C interface. During the charging process, the bq24180 monitors its junction temperature (TJ) and reduces the charge current if TJincreases to 125°C. The bq24180 is available in 25-pin WCSP package. |
BQ24185Fully Integrated Switch-Mode One-Cell Li-Ion Charger with Full USB Compliance | Integrated Circuits (ICs) | 1 | Active | The bq24185 is a compact, flexible, high-efficiency, USB-friendly switch-mode charge management device for single-cell Li-ion and Li-polymer batteries used in a wide range of portable applications. The charge parameters is programmable using an I2C compatible interface. The bq24185 integrates a synchronous PWM controller, power MOSFETs, input current sensing and overvoltage protection, high-accuracy current and voltage regulation, and charge termination, into a small WCSP package.
The bq24185 charges the battery in three phases: conditioning, constant current and constant voltage. Charge current is programmable using the I2C interface. Additionally, the input current can be limited to a host programmable threshold to maintain maximum charge current from current-limited sources, such as USB ports. Charge is terminated based on user-selectable minimum current level. A software watchdog provides a safety backup for I2C interface while a safety timer prevents overcharging the battery. During normal operation, bq24185 automatically restarts the charge cycle if the battery voltage falls below an internal threshold and automatically enters sleep mode or high impedance mode when the input supply is removed. The charge status is reported to the host using the I2C interface. During the charging process, the bq24185 monitors its junction temperature (TJ) and reduces the charge current if TJincreases to 125°C. To support USB OTG peripherals, the bq24185 contains boost circuitry that supplies VVBUSat 5.05V at up to 300mA by boosting the battery voltage. The bq24185 is available in 25-pin WCSP package.
The bq24185 is a compact, flexible, high-efficiency, USB-friendly switch-mode charge management device for single-cell Li-ion and Li-polymer batteries used in a wide range of portable applications. The charge parameters is programmable using an I2C compatible interface. The bq24185 integrates a synchronous PWM controller, power MOSFETs, input current sensing and overvoltage protection, high-accuracy current and voltage regulation, and charge termination, into a small WCSP package.
The bq24185 charges the battery in three phases: conditioning, constant current and constant voltage. Charge current is programmable using the I2C interface. Additionally, the input current can be limited to a host programmable threshold to maintain maximum charge current from current-limited sources, such as USB ports. Charge is terminated based on user-selectable minimum current level. A software watchdog provides a safety backup for I2C interface while a safety timer prevents overcharging the battery. During normal operation, bq24185 automatically restarts the charge cycle if the battery voltage falls below an internal threshold and automatically enters sleep mode or high impedance mode when the input supply is removed. The charge status is reported to the host using the I2C interface. During the charging process, the bq24185 monitors its junction temperature (TJ) and reduces the charge current if TJincreases to 125°C. To support USB OTG peripherals, the bq24185 contains boost circuitry that supplies VVBUSat 5.05V at up to 300mA by boosting the battery voltage. The bq24185 is available in 25-pin WCSP package. |
| Integrated Circuits (ICs) | 2 | Obsolete | ||
| Power Management (PMIC) | 1 | Obsolete | ||
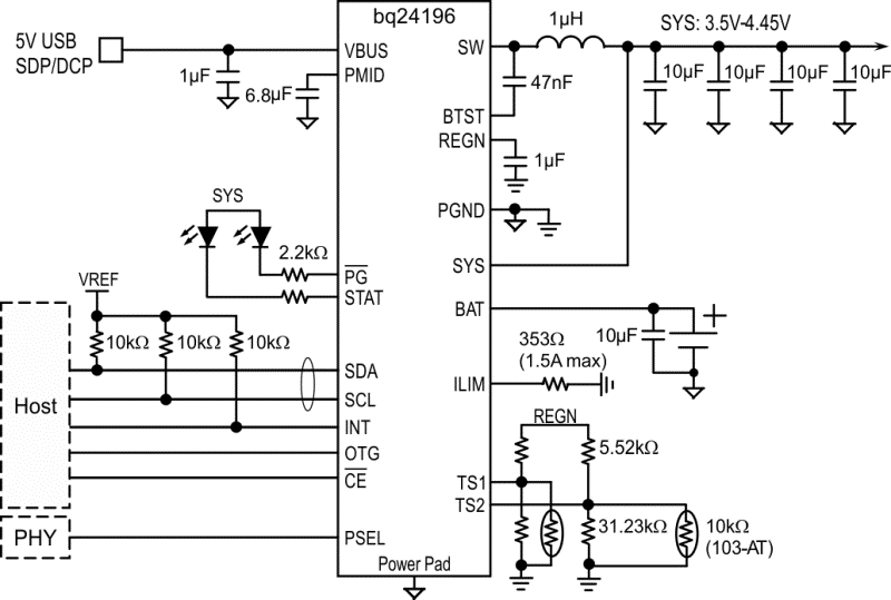
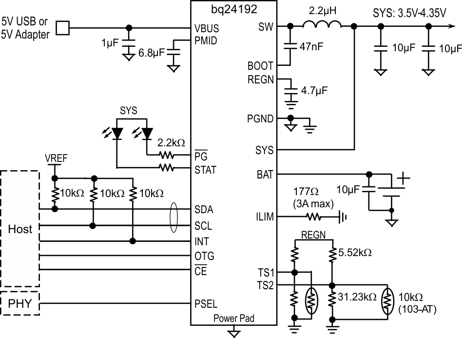
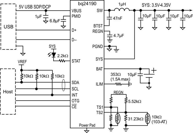
BQ24190I2C controlled 4.5A single cell USB / Adaptor charger | Development Boards, Kits, Programmers | 2 | Active | The bq24190, bq24192, and bq24192I are highly-integrated switch-mode battery charge management and system power path management devices for single cell Li-Ion and Li-polymer battery in a wide range of tablet and other portable devices.
Its low impedance power path optimizes switch-mode operation efficiency, reduces battery charging time and extends battery life during discharging phase. The I2C serial interface with charging and system settings makes the device a truly flexible solution.
The device supports a wide range of input sources, including standard USB host port, USB charging port and high power DC adapter. To set the default input current limit, the bq24190 detects the input source following the USB battery charging spec 1.2, and the bq24192 and bq24192I take the results from detection circuit in the system, such as USB PHY device. The bq24190,192, and 192I are compliant with USB 2.0 and USB 3.0 power specifications with input current and voltage regulation. Meanwhile, the bq24190, bq24192, and bq24192I meet USB On-the-Go operation power rating specification by supplying 5 V on the VBUS with a current limit up to 1.3 A.
The power path management regulates the system slightly above battery voltage but does not drop below 3.5-V minimum system voltage (programmable). With this feature, the system maintains operation even when the battery is completely depleted or removed. When the input current limit or voltage limit is reached, the power path management automatically reduces the charge current to zero. As the system load continues to increase, the power path discharges the battery until the system power requirement is met. This supplement mode operation prevents overloading the input source.
The devices initiate and complete a charging cycle without software control. It automatically detects the battery voltage and charges the battery in three phases: pre-conditioning, constant current and constant voltage. At the end of the charging cycle, the charger automatically terminates when the charge current is below a preset limit in the constant voltage phase. When the full battery falls below the recharge threshold, the charger will automatically start another charging cycle.
The bq24190, bq24192, and bq24192I provide various safety features for battery charging and system operation, including dual pack negative thermistor monitoring, charging safety timer and over-voltage/over-current protections. The thermal regulation reduces charge current when the junction temperature exceeds 120°C (programmable).
The STAT output reports the charging status and any fault conditions. ThePGoutput in the bq24192 and bq24192I indicates if a good power source is present. The INT immediately notifies the host when a fault occurs.
The bq24190, bq24192, and bq24192I are available in a 24-pin, 4.00 × 4.00 mm2thin VQFN package.
The bq24190, bq24192, and bq24192I are highly-integrated switch-mode battery charge management and system power path management devices for single cell Li-Ion and Li-polymer battery in a wide range of tablet and other portable devices.
Its low impedance power path optimizes switch-mode operation efficiency, reduces battery charging time and extends battery life during discharging phase. The I2C serial interface with charging and system settings makes the device a truly flexible solution.
The device supports a wide range of input sources, including standard USB host port, USB charging port and high power DC adapter. To set the default input current limit, the bq24190 detects the input source following the USB battery charging spec 1.2, and the bq24192 and bq24192I take the results from detection circuit in the system, such as USB PHY device. The bq24190,192, and 192I are compliant with USB 2.0 and USB 3.0 power specifications with input current and voltage regulation. Meanwhile, the bq24190, bq24192, and bq24192I meet USB On-the-Go operation power rating specification by supplying 5 V on the VBUS with a current limit up to 1.3 A.
The power path management regulates the system slightly above battery voltage but does not drop below 3.5-V minimum system voltage (programmable). With this feature, the system maintains operation even when the battery is completely depleted or removed. When the input current limit or voltage limit is reached, the power path management automatically reduces the charge current to zero. As the system load continues to increase, the power path discharges the battery until the system power requirement is met. This supplement mode operation prevents overloading the input source.
The devices initiate and complete a charging cycle without software control. It automatically detects the battery voltage and charges the battery in three phases: pre-conditioning, constant current and constant voltage. At the end of the charging cycle, the charger automatically terminates when the charge current is below a preset limit in the constant voltage phase. When the full battery falls below the recharge threshold, the charger will automatically start another charging cycle.
The bq24190, bq24192, and bq24192I provide various safety features for battery charging and system operation, including dual pack negative thermistor monitoring, charging safety timer and over-voltage/over-current protections. The thermal regulation reduces charge current when the junction temperature exceeds 120°C (programmable).
The STAT output reports the charging status and any fault conditions. ThePGoutput in the bq24192 and bq24192I indicates if a good power source is present. The INT immediately notifies the host when a fault occurs.
The bq24190, bq24192, and bq24192I are available in a 24-pin, 4.00 × 4.00 mm2thin VQFN package. |
BQ24192I1-cell, 4.5-A, I2C controlled buck battery charger with NVDC Power Path | Evaluation Boards | 3 | Active | The bq24190, bq24192, and bq24192I are highly-integrated switch-mode battery charge management and system power path management devices for single cell Li-Ion and Li-polymer battery in a wide range of tablet and other portable devices.
Its low impedance power path optimizes switch-mode operation efficiency, reduces battery charging time and extends battery life during discharging phase. The I2C serial interface with charging and system settings makes the device a truly flexible solution.
The device supports a wide range of input sources, including standard USB host port, USB charging port and high power DC adapter. To set the default input current limit, the bq24190 detects the input source following the USB battery charging spec 1.2, and the bq24192 and bq24192I take the results from detection circuit in the system, such as USB PHY device. The bq24190,192, and 192I are compliant with USB 2.0 and USB 3.0 power specifications with input current and voltage regulation. Meanwhile, the bq24190, bq24192, and bq24192I meet USB On-the-Go operation power rating specification by supplying 5 V on the VBUS with a current limit up to 1.3 A.
The power path management regulates the system slightly above battery voltage but does not drop below 3.5-V minimum system voltage (programmable). With this feature, the system maintains operation even when the battery is completely depleted or removed. When the input current limit or voltage limit is reached, the power path management automatically reduces the charge current to zero. As the system load continues to increase, the power path discharges the battery until the system power requirement is met. This supplement mode operation prevents overloading the input source.
The devices initiate and complete a charging cycle without software control. It automatically detects the battery voltage and charges the battery in three phases: pre-conditioning, constant current and constant voltage. At the end of the charging cycle, the charger automatically terminates when the charge current is below a preset limit in the constant voltage phase. When the full battery falls below the recharge threshold, the charger will automatically start another charging cycle.
The bq24190, bq24192, and bq24192I provide various safety features for battery charging and system operation, including dual pack negative thermistor monitoring, charging safety timer and over-voltage/over-current protections. The thermal regulation reduces charge current when the junction temperature exceeds 120°C (programmable).
The STAT output reports the charging status and any fault conditions. ThePGoutput in the bq24192 and bq24192I indicates if a good power source is present. The INT immediately notifies the host when a fault occurs.
The bq24190, bq24192, and bq24192I are available in a 24-pin, 4.00 × 4.00 mm2thin VQFN package.
The bq24190, bq24192, and bq24192I are highly-integrated switch-mode battery charge management and system power path management devices for single cell Li-Ion and Li-polymer battery in a wide range of tablet and other portable devices.
Its low impedance power path optimizes switch-mode operation efficiency, reduces battery charging time and extends battery life during discharging phase. The I2C serial interface with charging and system settings makes the device a truly flexible solution.
The device supports a wide range of input sources, including standard USB host port, USB charging port and high power DC adapter. To set the default input current limit, the bq24190 detects the input source following the USB battery charging spec 1.2, and the bq24192 and bq24192I take the results from detection circuit in the system, such as USB PHY device. The bq24190,192, and 192I are compliant with USB 2.0 and USB 3.0 power specifications with input current and voltage regulation. Meanwhile, the bq24190, bq24192, and bq24192I meet USB On-the-Go operation power rating specification by supplying 5 V on the VBUS with a current limit up to 1.3 A.
The power path management regulates the system slightly above battery voltage but does not drop below 3.5-V minimum system voltage (programmable). With this feature, the system maintains operation even when the battery is completely depleted or removed. When the input current limit or voltage limit is reached, the power path management automatically reduces the charge current to zero. As the system load continues to increase, the power path discharges the battery until the system power requirement is met. This supplement mode operation prevents overloading the input source.
The devices initiate and complete a charging cycle without software control. It automatically detects the battery voltage and charges the battery in three phases: pre-conditioning, constant current and constant voltage. At the end of the charging cycle, the charger automatically terminates when the charge current is below a preset limit in the constant voltage phase. When the full battery falls below the recharge threshold, the charger will automatically start another charging cycle.
The bq24190, bq24192, and bq24192I provide various safety features for battery charging and system operation, including dual pack negative thermistor monitoring, charging safety timer and over-voltage/over-current protections. The thermal regulation reduces charge current when the junction temperature exceeds 120°C (programmable).
The STAT output reports the charging status and any fault conditions. ThePGoutput in the bq24192 and bq24192I indicates if a good power source is present. The INT immediately notifies the host when a fault occurs.
The bq24190, bq24192, and bq24192I are available in a 24-pin, 4.00 × 4.00 mm2thin VQFN package. |
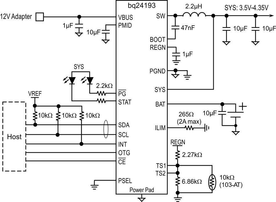
BQ24193I2C controlled 4.5A single cell USB/Adaptor charger w/ Narrow VDC Power Path and JEITA | Battery Chargers | 2 | Active | The bq24193 is a highly-integrated switch-mode battery charge management and system power path management device for single cell Li-Ion and Li-polymer batteries in a wide range of tablet and other portable devices.
Its low impedance power path optimizes switch-mode operation efficiency, reduces battery charging time and extends battery life during discharging phase. The I2C serial interface with charging and system settings makes the device a truly flexible solution.
The device supports a wide range of input sources, including standard USB host port, USB charging port and high power DC adapter. The bq24193 takes the result from detection circuit in the system, such as USB PHY device. The bq24193 is compliant with USB 2.0 and USB 3.0 power spec with input current and voltage regulation. Meanwhile, the bq24193 meets USB On-the-Go operation power rating specification by supplying 5 V on VBUS with current limit up to 1.3 A.
The power path management regulates the system slightly above battery voltage but does not drop below 3.5-V minimum system voltage (programmable). With this feature, the system maintains operation even when the battery is completely depleted or removed. When the input current limit or voltage limit is reached, the power path management automatically reduces the charge current to zero. As the system load continues to increase, the power path discharges the battery until the system power requirement is met. This supplement mode operation prevents overloading the input source.
The device initiates and completes a charging cycle without software control. It automatically detects the battery voltage and charges the battery in three phases: pre-conditioning, constant current and constant voltage. At the end of the charging cycle, the charger automatically terminates when the charge current is below a preset limit in the constant voltage phase. When the full battery falls below the recharge threshold, the charger will automatically start another charging cycle.
The device provide various safety features for battery charging and system operation, including dual pack negative thermistor monitoring, charging safety timer and over-voltage/over-current protections. The bq24193 also supports JEITA guideline compliant temperature profile. The thermal regulation reduces charge current when the junction temperature exceeds 120°C (programmable).
The STAT output reports the charging status and any fault conditions. ThePGoutput in the bq24193 indicates if a good power source is present.The INT immediately notifies the host when a fault occurs.
The bq24193 is available in a 24-pin, 4.00 x 4.00 mm2thin VQFN package.
The bq24193 is a highly-integrated switch-mode battery charge management and system power path management device for single cell Li-Ion and Li-polymer batteries in a wide range of tablet and other portable devices.
Its low impedance power path optimizes switch-mode operation efficiency, reduces battery charging time and extends battery life during discharging phase. The I2C serial interface with charging and system settings makes the device a truly flexible solution.
The device supports a wide range of input sources, including standard USB host port, USB charging port and high power DC adapter. The bq24193 takes the result from detection circuit in the system, such as USB PHY device. The bq24193 is compliant with USB 2.0 and USB 3.0 power spec with input current and voltage regulation. Meanwhile, the bq24193 meets USB On-the-Go operation power rating specification by supplying 5 V on VBUS with current limit up to 1.3 A.
The power path management regulates the system slightly above battery voltage but does not drop below 3.5-V minimum system voltage (programmable). With this feature, the system maintains operation even when the battery is completely depleted or removed. When the input current limit or voltage limit is reached, the power path management automatically reduces the charge current to zero. As the system load continues to increase, the power path discharges the battery until the system power requirement is met. This supplement mode operation prevents overloading the input source.
The device initiates and completes a charging cycle without software control. It automatically detects the battery voltage and charges the battery in three phases: pre-conditioning, constant current and constant voltage. At the end of the charging cycle, the charger automatically terminates when the charge current is below a preset limit in the constant voltage phase. When the full battery falls below the recharge threshold, the charger will automatically start another charging cycle.
The device provide various safety features for battery charging and system operation, including dual pack negative thermistor monitoring, charging safety timer and over-voltage/over-current protections. The bq24193 also supports JEITA guideline compliant temperature profile. The thermal regulation reduces charge current when the junction temperature exceeds 120°C (programmable).
The STAT output reports the charging status and any fault conditions. ThePGoutput in the bq24193 indicates if a good power source is present.The INT immediately notifies the host when a fault occurs.
The bq24193 is available in a 24-pin, 4.00 x 4.00 mm2thin VQFN package. |
BQ24195LI2C controlled 2.5A single cell charger with 5.1V, 1-A Synchronous boost Operation | Evaluation Boards | 3 | Active | The bq24195L, bq24195 are highly-integrated switch-mode battery charge management and system power path management devices for single cell Li-Ion and Li-polymer battery in a wide range of power bank, tablet and other portable devices.
Its low impedance power path optimizes switch-mode operation efficiency, reduces battery charging time and extends battery life during discharging phase. The I2C serial interface with charging and system settings makes the device a truly flexible solution.
The device supports a wide range of input sources, including standard USB host port, USB charging port and high power DC adapter. To set the default input current limit, the bq24195L, bq24195 detects the input source following the USB battery charging spec 1.2. The bq24195/bq24195L are compliant with USB 2.0 and USB 3.0 power specifications with input current and voltage regulation. The bq24195L, bq24195 supports battery boost operation by supplying 5.1 V on PMID pin with minimum current of 1.0 A (bq24195L) or 2.1 A (bq24195).
The power path management regulates the system slightly above battery voltage but does not drop below 3.5-V minimum system voltage (programmable). With this feature, the system maintains operation even when the battery is completely depleted or removed. When the input current limit or voltage limit is reached, the power path management automatically reduces the charge current to zero. As the system load continues to increase, the power path discharges the battery until the system power requirement is met. This supplement mode operation prevents overloading the input source.
The devices initiate and complete a charging cycle without software control. It automatically detects the battery voltage and charges the battery in three phases: pre-conditioning, constant current and constant voltage. At the end of the charging cycle, the charger automatically terminates when the charge current is below a preset limit in the constant voltage phase. When the full battery falls below the recharge threshold, the charger will automatically start another charging cycle.
The devices provide various safety features for battery charging and system operation, including negative thermistor monitoring, charging safety timer and over-voltage/over-current protections. The thermal regulation reduces charge current when the junction temperature exceeds 120°C (programmable).
The STAT output reports the charging status and any fault conditions. The INT immediately notifies the host when a fault occurs.
The bq24195 and bq24195L are available in a 24-pin, 4.00 × 4.00 mm2thin VQFN package.
The bq24195L, bq24195 are highly-integrated switch-mode battery charge management and system power path management devices for single cell Li-Ion and Li-polymer battery in a wide range of power bank, tablet and other portable devices.
Its low impedance power path optimizes switch-mode operation efficiency, reduces battery charging time and extends battery life during discharging phase. The I2C serial interface with charging and system settings makes the device a truly flexible solution.
The device supports a wide range of input sources, including standard USB host port, USB charging port and high power DC adapter. To set the default input current limit, the bq24195L, bq24195 detects the input source following the USB battery charging spec 1.2. The bq24195/bq24195L are compliant with USB 2.0 and USB 3.0 power specifications with input current and voltage regulation. The bq24195L, bq24195 supports battery boost operation by supplying 5.1 V on PMID pin with minimum current of 1.0 A (bq24195L) or 2.1 A (bq24195).
The power path management regulates the system slightly above battery voltage but does not drop below 3.5-V minimum system voltage (programmable). With this feature, the system maintains operation even when the battery is completely depleted or removed. When the input current limit or voltage limit is reached, the power path management automatically reduces the charge current to zero. As the system load continues to increase, the power path discharges the battery until the system power requirement is met. This supplement mode operation prevents overloading the input source.
The devices initiate and complete a charging cycle without software control. It automatically detects the battery voltage and charges the battery in three phases: pre-conditioning, constant current and constant voltage. At the end of the charging cycle, the charger automatically terminates when the charge current is below a preset limit in the constant voltage phase. When the full battery falls below the recharge threshold, the charger will automatically start another charging cycle.
The devices provide various safety features for battery charging and system operation, including negative thermistor monitoring, charging safety timer and over-voltage/over-current protections. The thermal regulation reduces charge current when the junction temperature exceeds 120°C (programmable).
The STAT output reports the charging status and any fault conditions. The INT immediately notifies the host when a fault occurs.
The bq24195 and bq24195L are available in a 24-pin, 4.00 × 4.00 mm2thin VQFN package. |
| Power Management (PMIC) | 3 | Active | ||
| Part | Category | Description |
|---|---|---|
Texas Instruments | Integrated Circuits (ICs) | BUS DRIVER, BCT/FBT SERIES |
Texas Instruments | Integrated Circuits (ICs) | 12BIT 3.3V~3.6V 210MHZ PARALLEL VQFN-48-EP(7X7) ANALOG TO DIGITAL CONVERTERS (ADC) ROHS |
Texas Instruments | Integrated Circuits (ICs) | TMX320DRE311 179PIN UBGA 200MHZ |
Texas Instruments TPS61040DRVTG4Unknown | Integrated Circuits (ICs) | IC LED DRV RGLTR PWM 350MA 6WSON |
Texas Instruments LP3876ET-2.5Obsolete | Integrated Circuits (ICs) | IC REG LINEAR 2.5V 3A TO220-5 |
Texas Instruments LMS1585ACSX-ADJObsolete | Integrated Circuits (ICs) | IC REG LIN POS ADJ 5A DDPAK |
Texas Instruments INA111APG4Obsolete | Integrated Circuits (ICs) | IC INST AMP 1 CIRCUIT 8DIP |
Texas Instruments | Integrated Circuits (ICs) | AUTOMOTIVE, QUAD 36V 1.2MHZ OPERATIONAL AMPLIFIER |
Texas Instruments OPA340NA/3KG4Unknown | Integrated Circuits (ICs) | IC OPAMP GP 1 CIRCUIT SOT23-5 |
Texas Instruments PT5112AObsolete | Power Supplies - Board Mount | DC DC CONVERTER 8V 8W |