TPS846212.95-V to 14.5-V Input, 6-A Synchronous Buck, Integrated Power Solution | DC DC Converters | 2 | Active | The TPS84621 is an easy-to-use integrated power solution that combines a 6-A DC-to-DC converter with power MOSFETs, an inductor, and passives into a low profile, BQFN package. This total power solution allows as few as three external components and eliminates the loop compensation and magnetics part selection process.
The 9×15×2.8 mm BQFN package is easy to solder onto a printed circuit board and allows a compact point-of-load design with greater than 90% efficiency and excellent power dissipation with a thermal impedance of 13°C/W junction to ambient. The device delivers the full 6-A rated output current at 85°C ambient temperature without airflow.
The TPS84621 offers the flexibility and the feature-set of a discrete point-of-load design and is ideal for powering performance DSPs and FPGAs. Advanced packaging technology afford a robust and reliable power solution compatible with standard QFN mounting and testing techniques.
The TPS84621 is an easy-to-use integrated power solution that combines a 6-A DC-to-DC converter with power MOSFETs, an inductor, and passives into a low profile, BQFN package. This total power solution allows as few as three external components and eliminates the loop compensation and magnetics part selection process.
The 9×15×2.8 mm BQFN package is easy to solder onto a printed circuit board and allows a compact point-of-load design with greater than 90% efficiency and excellent power dissipation with a thermal impedance of 13°C/W junction to ambient. The device delivers the full 6-A rated output current at 85°C ambient temperature without airflow.
The TPS84621 offers the flexibility and the feature-set of a discrete point-of-load design and is ideal for powering performance DSPs and FPGAs. Advanced packaging technology afford a robust and reliable power solution compatible with standard QFN mounting and testing techniques. |
| Evaluation Boards | 1 | Obsolete | |
| Integrated Circuits (ICs) | 2 | Active | |
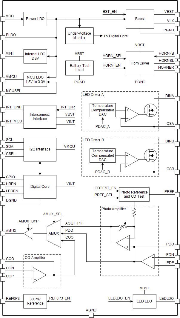
TPS8802Analog Front End for residential smoke alarm | Interface | 2 | Active | The TPS8802 integrates all of the regulators, amplifiers, and drivers required for a dual-wave photoelectric smoke alarm and carbon monoxide (CO) detection system. Its high flexibility is ideal for smoke alarm systems where precision and power consumption are critical.
The wide input voltage range combined with low standby power consumption and power-saving features support 10-year battery life operation from a single lithium primary battery. The TPS8802 also supports battery backup smoke alarms, seamlessly remaining powered when the mains supply drops or if the battery is disconnected.
The TPS8802 integrates all of the regulators, amplifiers, and drivers required for a dual-wave photoelectric smoke alarm and carbon monoxide (CO) detection system. Its high flexibility is ideal for smoke alarm systems where precision and power consumption are critical.
The wide input voltage range combined with low standby power consumption and power-saving features support 10-year battery life operation from a single lithium primary battery. The TPS8802 also supports battery backup smoke alarms, seamlessly remaining powered when the mains supply drops or if the battery is disconnected. |
| Interface | 2 | Active | |
| Integrated Circuits (ICs) | 1 | Obsolete | |
| Integrated Circuits (ICs) | 1 | Obsolete | |
| Unclassified | 1 | Obsolete | |
| Logic | 1 | Obsolete | |
| Development Boards, Kits, Programmers | 3 | Obsolete | |