AMC1106M05Small Basic Isolated Delta-Sigma Modulator With ±50mV Input and Manchester-Encoded CMOS Interface | Integrated Circuits (ICs) | 3 | Active | The AMC1106 is a precision, delta-sigma (ΔΣ) modulator with the output separated from the input circuitry by a capacitive isolation barrier that is highly resistant to magnetic interference.
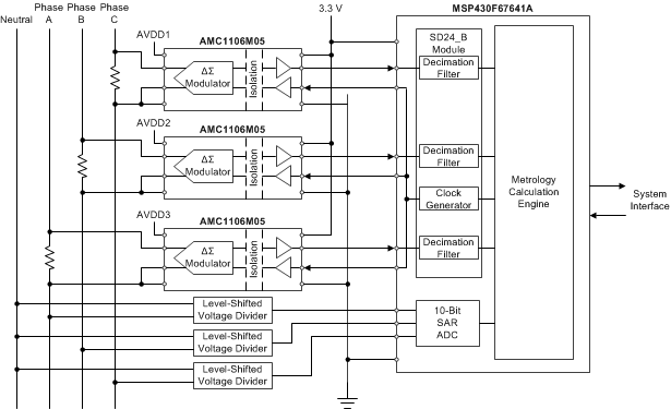
The input stage of the AMC1106 is optimized for direct connection to shunt resistors or other low voltage-level signal sources commonly used in multi-phase electricity meters to achieve excellent ac and dc performance. The device low input voltage range of ±50-mV allows use of small shunt resistor values to minimize power dissipation. Decimate the output bitstream of the AMC1106 with an appropriate digital filter. TheMSP430F67x,TMS320F2807x, andTMS320F2837xmicrocontrollers, and theAMC1210integrate these digital filters for seamless operation with the AMC1106.
On the high-side, the modulator is supplied by a3.3-V or 5-V power supply (AVDD). The isolated digital interface operates from a 3.0-V, 3.3-V, or 5-V power supply (DVDD).
The AMC1106 is specified over the extended industrial temperature range of –40°C to +125°C.
The AMC1106 is a precision, delta-sigma (ΔΣ) modulator with the output separated from the input circuitry by a capacitive isolation barrier that is highly resistant to magnetic interference.
The input stage of the AMC1106 is optimized for direct connection to shunt resistors or other low voltage-level signal sources commonly used in multi-phase electricity meters to achieve excellent ac and dc performance. The device low input voltage range of ±50-mV allows use of small shunt resistor values to minimize power dissipation. Decimate the output bitstream of the AMC1106 with an appropriate digital filter. TheMSP430F67x,TMS320F2807x, andTMS320F2837xmicrocontrollers, and theAMC1210integrate these digital filters for seamless operation with the AMC1106.
On the high-side, the modulator is supplied by a3.3-V or 5-V power supply (AVDD). The isolated digital interface operates from a 3.0-V, 3.3-V, or 5-V power supply (DVDD).
The AMC1106 is specified over the extended industrial temperature range of –40°C to +125°C. |
AMC1200-Q1Automotive, ±250-mV input, precision current sensing basic isolated amplifier | Development Boards, Kits, Programmers | 6 | Active | The AMC1200 and AMC1200B are precision isolation amplifiers with an output separated from the input circuitry by a silicon dioxide (SiO2) barrier that is highly resistant to magnetic interference. This barrier has been certified to provide galvanic isolation of up to 4250 VPEAK(AMC1200B) or 4000 VPEAK(AMC1200) according to UL1577 and VDE V 0884-10. Used in conjunction with isolated power supplies, these devices prevent noise currents on a high common mode voltage line from entering the local ground and interfering with or damaging sensitive circuitry.
The input of the AMC1200 or AMC1200B is optimized for direct connection to shunt resistors or other low voltage level signal sources. The excellent performance of the device supports accurate current control resulting in system-level power saving and, especially in motor-control applications, lower torque ripple. The common mode voltage of the output signal is automatically adjusted to either the 3-V or 5-V low-side supply.
The AMC1200 and AMC1200B are fully specified over the extended industrial temperature range of –40°C to 105°C and are available in a wide-body SOIC-8 package (DWV) and a gullwing-8 package (DUB).
The AMC1200 and AMC1200B are precision isolation amplifiers with an output separated from the input circuitry by a silicon dioxide (SiO2) barrier that is highly resistant to magnetic interference. This barrier has been certified to provide galvanic isolation of up to 4250 VPEAK(AMC1200B) or 4000 VPEAK(AMC1200) according to UL1577 and VDE V 0884-10. Used in conjunction with isolated power supplies, these devices prevent noise currents on a high common mode voltage line from entering the local ground and interfering with or damaging sensitive circuitry.
The input of the AMC1200 or AMC1200B is optimized for direct connection to shunt resistors or other low voltage level signal sources. The excellent performance of the device supports accurate current control resulting in system-level power saving and, especially in motor-control applications, lower torque ripple. The common mode voltage of the output signal is automatically adjusted to either the 3-V or 5-V low-side supply.
The AMC1200 and AMC1200B are fully specified over the extended industrial temperature range of –40°C to 105°C and are available in a wide-body SOIC-8 package (DWV) and a gullwing-8 package (DUB). |
AMC1202±50-mV input, precision current sensing basic isolated amplifier | Linear | 1 | Active | The AMC1202 is a precision, isolated amplifier with an output separated from the input circuitry by an isolation barrier that is highly resistant to magnetic interference. This barrier is certified to provide basic galvanic isolation of up to 3 kVRMSaccording to VDE V 0884-11 and UL1577, and supports a working voltage of up to 1 kVRMS.
The isolation barrier separates parts of the system that operate on different common-mode voltage levels and protects the low-voltage side from hazardous voltages and damage.
The input of the AMC1202 is optimized for direct connection to a low-impedance shunt resistor or other low-impedance voltage source with low signal levels. The excellent DC accuracy and low temperature drift supports accurate current control in PFC stages, DC/DC converters, traction inverters, and OBCs over the full automotive temperature range from –40°C to +125°C.
The integrated missing shunt and missing high-side supply detection features simplify system-level design and diagnostics.
The AMC1202 is a precision, isolated amplifier with an output separated from the input circuitry by an isolation barrier that is highly resistant to magnetic interference. This barrier is certified to provide basic galvanic isolation of up to 3 kVRMSaccording to VDE V 0884-11 and UL1577, and supports a working voltage of up to 1 kVRMS.
The isolation barrier separates parts of the system that operate on different common-mode voltage levels and protects the low-voltage side from hazardous voltages and damage.
The input of the AMC1202 is optimized for direct connection to a low-impedance shunt resistor or other low-impedance voltage source with low signal levels. The excellent DC accuracy and low temperature drift supports accurate current control in PFC stages, DC/DC converters, traction inverters, and OBCs over the full automotive temperature range from –40°C to +125°C.
The integrated missing shunt and missing high-side supply detection features simplify system-level design and diagnostics. |
AMC1203±250-mV input, precision current sensing basic isolated modulator with int clock | Data Acquisition | 8 | Active | The AMC1203 is a precision, galvanically isolated, delta-sigma (ΔΣ) modulator. The isolation barrier separates parts of the system that operate on different common-mode voltage levels. The isolation barrier is highly resistant to magnetic interference and is certified to provide basic isolation of up to 3800VPEAK according to the DIN EN IEC 60747-17 (VDE 0884-17) and UL1577 standards.
The input of the AMC1203 is optimized for direct connection to shunt resistors or other low-impedance signal sources. The output bitstream of the AMC1203 is synchronized to the internally generated clock. Combined with a digital low-pass filter, such as a sinc3, OSR 256 filter, the device achieves 16 bits of resolution with an 87dB dynamic range and a 39kSPS data rate.
The AMC1203 is offered in a SOP-8 gull-wing package (DUB), a SOP-8 package (PSA), and a SOIC-16 package (DW). The device is characterized over the ambient temperature range of –40°C to +105°C.
The AMC1203 is a precision, galvanically isolated, delta-sigma (ΔΣ) modulator. The isolation barrier separates parts of the system that operate on different common-mode voltage levels. The isolation barrier is highly resistant to magnetic interference and is certified to provide basic isolation of up to 3800VPEAK according to the DIN EN IEC 60747-17 (VDE 0884-17) and UL1577 standards.
The input of the AMC1203 is optimized for direct connection to shunt resistors or other low-impedance signal sources. The output bitstream of the AMC1203 is synchronized to the internally generated clock. Combined with a digital low-pass filter, such as a sinc3, OSR 256 filter, the device achieves 16 bits of resolution with an 87dB dynamic range and a 39kSPS data rate.
The AMC1203 is offered in a SOP-8 gull-wing package (DUB), a SOP-8 package (PSA), and a SOIC-16 package (DW). The device is characterized over the ambient temperature range of –40°C to +105°C. |
AMC1204-Q1Automotive, ±250-mV input, precision current sensing basic isolated modulator | Evaluation Boards | 5 | Active | The AMC1204 and AMC1204B are 1-bit digital output, isolated delta-sigma (ΔΣ) modulators that can be clocked at up to 20 MHz. The digital isolation of the modulator output is provided by a silicon dioxide (SiO2) barrier that is highly resistant to magnetic interference. This barrier has been certified to provide basic galvanic isolation of up to 4000 VPEAK(AMC1204) and 4250 VPEAK(AMC1204B) according to UL1577, VDE V 0884-11, and CSA standards or specifications.
The AMC1204 and AMC1204B provide a single-chip solution for measuring the small signal of a shunt resistor across an isolated barrier. These types of resistors are typically used to sense currents in motor control inverters, green energy generation systems, and other industrial applications. The AMC1204 and AMC1204B differential inputs easily connect to the shunt resistor or other low-level signal sources. An internal reference eliminates the need for external components. When used with an appropriate external digital filter, an effective number of bits (ENOB) of 14 is achieved at a data rate of 78 kSPS.
A 5-V analog supply (AVDD) is used by the modulator while the isolated digital interface operates from a 3-V, 3.3-V, or 5-V supply (DVDD). The AMC1204 and AMC1204B are available in SOIC-16 (DW) and SOIC-8 (DWV) packages and are specified from –40°C to 105°C.
The AMC1204 and AMC1204B are 1-bit digital output, isolated delta-sigma (ΔΣ) modulators that can be clocked at up to 20 MHz. The digital isolation of the modulator output is provided by a silicon dioxide (SiO2) barrier that is highly resistant to magnetic interference. This barrier has been certified to provide basic galvanic isolation of up to 4000 VPEAK(AMC1204) and 4250 VPEAK(AMC1204B) according to UL1577, VDE V 0884-11, and CSA standards or specifications.
The AMC1204 and AMC1204B provide a single-chip solution for measuring the small signal of a shunt resistor across an isolated barrier. These types of resistors are typically used to sense currents in motor control inverters, green energy generation systems, and other industrial applications. The AMC1204 and AMC1204B differential inputs easily connect to the shunt resistor or other low-level signal sources. An internal reference eliminates the need for external components. When used with an appropriate external digital filter, an effective number of bits (ENOB) of 14 is achieved at a data rate of 78 kSPS.
A 5-V analog supply (AVDD) is used by the modulator while the isolated digital interface operates from a 3-V, 3.3-V, or 5-V supply (DVDD). The AMC1204 and AMC1204B are available in SOIC-16 (DW) and SOIC-8 (DWV) packages and are specified from –40°C to 105°C. |
AMC12104-channel digital filter for delta-sigma modulators | Interface | 2 | Active | The AMC1210 is a four-channel digital filter designed specifically for current measurement and resolver position decoding in motor control applications. Each input can receive an independent delta-sigma () modulator bit stream. The bit streams are processed by four individually-programmable digital decimation filters. The AMC1210 also offers a flexible interface and a comprehensive interrupt unit, allowing customized digital functionality and immediate digital threshold comparisons for over-current monitoring.
The AMC1210 is a four-channel digital filter designed specifically for current measurement and resolver position decoding in motor control applications. Each input can receive an independent delta-sigma () modulator bit stream. The bit streams are processed by four individually-programmable digital decimation filters. The AMC1210 also offers a flexible interface and a comprehensive interrupt unit, allowing customized digital functionality and immediate digital threshold comparisons for over-current monitoring. |
AMC1211-Q12-V input, precision voltage sensing basic isolated amplifier | Special Purpose Amplifiers | 1 | Active | The AMC1211-Q1 is a precision, isolated amplifier with an output separated from the input circuitry by a capacitive isolation barrier that is highly resistant to magnetic interference. This barrier is certified to provide basic galvanic isolation of up to 3 kVRMSaccording to the DIN EN IEC 60747-17 (VDE 0884-17) and UL1577 standards, and supports a working voltage of up to 1000 VRMS.
The isolation barrier separates parts of the system that operate on different common-mode voltage levels and protects the low-voltage side from voltages that can cause electrical damage or be harmful to an operator.
The high-impedance input of the AMC1211-Q1 is optimized for connection to high-impedance resistive dividers or any other high-impedance voltage signal source. The excellent DC accuracy and low temperature drift support accurate, isolated voltage sensing and control in closed-loop systems. The integrated missing high-side supply voltage detection feature simplifies system-level design and diagnostics.
The AMC1211-Q1 is offered in a wide-body 8-pin SOIC package and is AEC-Q100 qualified for automotive applications and supports the temperature range from –40°C to +125°C.
The AMC1211-Q1 is a precision, isolated amplifier with an output separated from the input circuitry by a capacitive isolation barrier that is highly resistant to magnetic interference. This barrier is certified to provide basic galvanic isolation of up to 3 kVRMSaccording to the DIN EN IEC 60747-17 (VDE 0884-17) and UL1577 standards, and supports a working voltage of up to 1000 VRMS.
The isolation barrier separates parts of the system that operate on different common-mode voltage levels and protects the low-voltage side from voltages that can cause electrical damage or be harmful to an operator.
The high-impedance input of the AMC1211-Q1 is optimized for connection to high-impedance resistive dividers or any other high-impedance voltage signal source. The excellent DC accuracy and low temperature drift support accurate, isolated voltage sensing and control in closed-loop systems. The integrated missing high-side supply voltage detection feature simplifies system-level design and diagnostics.
The AMC1211-Q1 is offered in a wide-body 8-pin SOIC package and is AEC-Q100 qualified for automotive applications and supports the temperature range from –40°C to +125°C. |
AMC1300±250-mV input, precision current sensing reinforced isolated amplifier | Evaluation Boards | 4 | Active | The AMC1300 is a precision, isolated amplifier with an output separated from the input circuitry by an isolation barrier that is highly resistant to magnetic interference. This barrier is certified to provide reinforced galvanic isolation of up to 5 kVRMSaccording to VDE V 0884-11 and UL1577. Used in conjunction with isolated power supplies, this isolated amplifier separates parts of the system that operate on different common-mode voltage levels and protects lower-voltage parts from damage.
The input of the AMC1300 is optimized for direct connection to shunt resistors or other low voltage-level signal sources. The excellent performance of the device supports accurate current control resulting in system-level power savings and, especially in motor control applications, lower torque ripple. The integrated common-mode overvoltage and missing high-side supply voltage detection features of the AMC1300 simplify system-level design and diagnostics.
The AMC1300 is offered with two performance grade options: the AMC1300B is specified over the extended industrial temperature range of –55°C to +125°C, and the AMC1300 for operation at –40°C to +125°C.
The AMC1300 is a precision, isolated amplifier with an output separated from the input circuitry by an isolation barrier that is highly resistant to magnetic interference. This barrier is certified to provide reinforced galvanic isolation of up to 5 kVRMSaccording to VDE V 0884-11 and UL1577. Used in conjunction with isolated power supplies, this isolated amplifier separates parts of the system that operate on different common-mode voltage levels and protects lower-voltage parts from damage.
The input of the AMC1300 is optimized for direct connection to shunt resistors or other low voltage-level signal sources. The excellent performance of the device supports accurate current control resulting in system-level power savings and, especially in motor control applications, lower torque ripple. The integrated common-mode overvoltage and missing high-side supply voltage detection features of the AMC1300 simplify system-level design and diagnostics.
The AMC1300 is offered with two performance grade options: the AMC1300B is specified over the extended industrial temperature range of –55°C to +125°C, and the AMC1300 for operation at –40°C to +125°C. |
AMC1301-Q1Automotive Precision ±250mV-Input 3µs-Delay Reinforced Isolated Amplifier | Evaluation Boards | 5 | Active | The AMC1301-Q1 is a precision, isolated amplifier with an output separated from the input circuitry by an isolation barrier that is highly resistant to magnetic interference. This barrier is certified to provide reinforced isolation of up to 7070 V PEAK according to the DIN EN IEC 60747-17 (VDE 0884-17) and UL1577 standards, and supports a working voltage up to 1 kV RMS.
The isolation barrier separates parts of the system that operate on different common-mode voltage levels and protects the low-side from voltage levels that can cause electrical damage and are potentially harmful to an operator.
The input of the AMC1301-Q1 is optimized for direct connection to shunt resistors or other low voltage-level signal sources. The excellent DC accuracy and low temperature drift supports accurate current control in onboard chargers (OBC), DC/DC converters, frequency inverters, or other high-voltage applications. The integrated common-mode overvoltage and missing high-side supply voltage detection features of the AMC1301-Q1 simplify system-level design and diagnostics.
The AMC1301-Q1 is offered in a wide-body 8-pin SOIC package, is AEC-Q100 qualified for automotive applications, and supports the temperature range from –40°C to +125°C.
The AMC1301-Q1 is a precision, isolated amplifier with an output separated from the input circuitry by an isolation barrier that is highly resistant to magnetic interference. This barrier is certified to provide reinforced isolation of up to 7070 V PEAK according to the DIN EN IEC 60747-17 (VDE 0884-17) and UL1577 standards, and supports a working voltage up to 1 kV RMS.
The isolation barrier separates parts of the system that operate on different common-mode voltage levels and protects the low-side from voltage levels that can cause electrical damage and are potentially harmful to an operator.
The input of the AMC1301-Q1 is optimized for direct connection to shunt resistors or other low voltage-level signal sources. The excellent DC accuracy and low temperature drift supports accurate current control in onboard chargers (OBC), DC/DC converters, frequency inverters, or other high-voltage applications. The integrated common-mode overvoltage and missing high-side supply voltage detection features of the AMC1301-Q1 simplify system-level design and diagnostics.
The AMC1301-Q1 is offered in a wide-body 8-pin SOIC package, is AEC-Q100 qualified for automotive applications, and supports the temperature range from –40°C to +125°C. |
AMC1302-Q1Automotive, ±50-mV input, precision current sensing reinforced isolated amplifier | Integrated Circuits (ICs) | 3 | Active | The AMC1302-Q1 is a precision, isolated amplifier with an output separated from the input circuitry by an isolation barrier that is highly resistant to magnetic interference. This barrier is certified to provide reinforced galvanic isolation of up to 5 kVRMSaccording to DIN EN IEC 60747-17 (VDE 0884-17), and supports a working voltage of up to 1.5 kVRMS.
The isolation barrier separates parts of the system that operate on different common-mode voltage levels and protects the low-voltage side from hazardous voltages and damage.
The input of the AMC1302-Q1 is optimized for direct connection to a low-impedance shunt resistor or other low-impedance voltage source with low signal levels. The excellent DC accuracy and low temperature drift supports accurate current control in PFC stages, DC/DC converters, traction inverters, and OBCs over the full automotive temperature range from –40°C to +125°C.
The integrated missing-shunt and missing high-side supply detection features simplify system-level design and diagnostics.
The AMC1302-Q1 is a precision, isolated amplifier with an output separated from the input circuitry by an isolation barrier that is highly resistant to magnetic interference. This barrier is certified to provide reinforced galvanic isolation of up to 5 kVRMSaccording to DIN EN IEC 60747-17 (VDE 0884-17), and supports a working voltage of up to 1.5 kVRMS.
The isolation barrier separates parts of the system that operate on different common-mode voltage levels and protects the low-voltage side from hazardous voltages and damage.
The input of the AMC1302-Q1 is optimized for direct connection to a low-impedance shunt resistor or other low-impedance voltage source with low signal levels. The excellent DC accuracy and low temperature drift supports accurate current control in PFC stages, DC/DC converters, traction inverters, and OBCs over the full automotive temperature range from –40°C to +125°C.
The integrated missing-shunt and missing high-side supply detection features simplify system-level design and diagnostics. |