T
Texas Instruments
| Series | Category | # Parts | Status | Description |
|---|---|---|---|---|
| Part | Spec A | Spec B | Spec C | Spec D | Description |
|---|---|---|---|---|---|
| Series | Category | # Parts | Status | Description |
|---|---|---|---|---|
| Part | Spec A | Spec B | Spec C | Spec D | Description |
|---|---|---|---|---|---|
| Part | Category | Description |
|---|---|---|
Texas Instruments BQ2002CSNTRG4Unknown | Integrated Circuits (ICs) | LINEAR BATTERY CHARGER NICD/NIMH 2000MA 0V TO 6V 8-PIN SOIC T/R |
Texas Instruments LM3676SDX-3.3Obsolete | Integrated Circuits (ICs) | IC REG BUCK 3.3V 600MA 8WSON |
Texas Instruments | Integrated Circuits (ICs) | TMX320DRE311 179PIN UBGA 200MHZ |
Texas Instruments UCC3580N-1G4Obsolete | Integrated Circuits (ICs) | IC REG CTRLR FWRD CONV 16DIP |
Texas Instruments LM2831YMF EVALObsolete | Development Boards Kits Programmers | EVAL BOARD FOR LM2831 |
Texas Instruments | Integrated Circuits (ICs) | BUFFER/LINE DRIVER 8-CH NON-INVERTING 3-ST CMOS 20-PIN SSOP T/R |
Texas Instruments | Integrated Circuits (ICs) | ANALOG OTHER PERIPHERALS |
Texas Instruments | Integrated Circuits (ICs) | RADIATION-HARDENED, QMLP 60V HAL |
Texas Instruments SN75LVDS051DRObsolete | Integrated Circuits (ICs) | IC TRANSCEIVER FULL 2/2 16SOIC |
Texas Instruments | Integrated Circuits (ICs) | AUTOMOTIVE OCTAL D-TYPE FLIP-FLO |
| Series | Category | # Parts | Status | Description |
|---|---|---|---|---|
| Special Purpose Regulators | 2 | Active | ||
| Special Purpose Regulators | 2 | Active | ||
TPS53830AHigh-current PMIC for DDR5 server DIMMS with logging auto-clear function | Integrated Circuits (ICs) | 1 | Active | The TPS53830A is D-CAP+™ mode integrated step-down converter for DDR5 on-DIMM power supply, which provides VDD, VDDQ and VPP voltages to the DRAM chips on the DIMM module with configurable current capability. The high-current rail can be configured to 2-phase or 2 outputs to supply up to 12 A (or 6A + 6 A) current with D-CAP+™ mode control. The converter also employs internal compensation for ease of use and reduce external components.
The converter provides a full set of telemetry, including input voltage, output voltage, and output current. overvoltage, undervoltage, overcurrent limit, and over-temperature protections are provided as well.
The TPS53830A is packaged in a thermally-enhanced 35-pin QFN and operates from -40°C to +105°C.
The TPS53830A is D-CAP+™ mode integrated step-down converter for DDR5 on-DIMM power supply, which provides VDD, VDDQ and VPP voltages to the DRAM chips on the DIMM module with configurable current capability. The high-current rail can be configured to 2-phase or 2 outputs to supply up to 12 A (or 6A + 6 A) current with D-CAP+™ mode control. The converter also employs internal compensation for ease of use and reduce external components.
The converter provides a full set of telemetry, including input voltage, output voltage, and output current. overvoltage, undervoltage, overcurrent limit, and over-temperature protections are provided as well.
The TPS53830A is packaged in a thermally-enhanced 35-pin QFN and operates from -40°C to +105°C. |
| Power Management (PMIC) | 2 | Active | ||
TPS53832ALow-current PMIC for DDR5 server DIMMS with logging auto-clear function | Special Purpose Regulators | 1 | Active | The TPS53832A is D-CAP+™ mode integrated step-down converter for DDR5 on-DIMM power supply, which provides VDD, VDDQ and VPP voltages to the DRAM chips on the DIMM module with configurable current capability. The high-current rail can be configured to 2-phase or 2 outputs to supply up to 7 A (or 3.5A + 3.5 A) current with D-CAP+™ mode control. The converter also employs internal compensation for ease of use and reduce external components.
The converter provides a full set of telemetry, including input voltage, output voltage, and output current. overvoltage, undervoltage, overcurrent limit, and over-temperature protections are provided as well.
The TPS53832A is packaged in a thermally-enhanced 35-pin QFN and operates from -40°C to +105°C.
The TPS53832A is D-CAP+™ mode integrated step-down converter for DDR5 on-DIMM power supply, which provides VDD, VDDQ and VPP voltages to the DRAM chips on the DIMM module with configurable current capability. The high-current rail can be configured to 2-phase or 2 outputs to supply up to 7 A (or 3.5A + 3.5 A) current with D-CAP+™ mode control. The converter also employs internal compensation for ease of use and reduce external components.
The converter provides a full set of telemetry, including input voltage, output voltage, and output current. overvoltage, undervoltage, overcurrent limit, and over-temperature protections are provided as well.
The TPS53832A is packaged in a thermally-enhanced 35-pin QFN and operates from -40°C to +105°C. |
TPS53840Enhanced high-current PMIC for DDR5 server MRDIMM | Power Management - Specialized | 1 | Active | The TPS53840 is a D-CAP+™ mode integrated step-down converter for DDR5 on-DIMM power supply in servers fully compliant to Jedec PMIC5020. It provides VDD, VDDQ and VPP voltages to the DRAM chips on the DIMM module with configurable current capability. SWA and SWB can be configured to be either a dual phase output (20A) or 2 single outputs (10A each), while SWC is a single phase rail capable of 11.5A. The converter also employs internal compensation for ease of use and reduce external components.
The converter provides a full set of telemetry, including input voltage, output voltage, output current and output power. Protection features include input and output over voltage, input and output undervoltage, buck overcurrent limit, and die over temperature.
TPS53840 with its significantly higher current capability than JEDEC PMIC5000, and configurable Auto power on or VR_EN pin, is suitable for CXL memory module applications.
The TPS53840 is packaged in a thermally-enhanced 35-pin QFN and operates from -40°C to +105°C.
The TPS53840 is a D-CAP+™ mode integrated step-down converter for DDR5 on-DIMM power supply in servers fully compliant to Jedec PMIC5020. It provides VDD, VDDQ and VPP voltages to the DRAM chips on the DIMM module with configurable current capability. SWA and SWB can be configured to be either a dual phase output (20A) or 2 single outputs (10A each), while SWC is a single phase rail capable of 11.5A. The converter also employs internal compensation for ease of use and reduce external components.
The converter provides a full set of telemetry, including input voltage, output voltage, output current and output power. Protection features include input and output over voltage, input and output undervoltage, buck overcurrent limit, and die over temperature.
TPS53840 with its significantly higher current capability than JEDEC PMIC5000, and configurable Auto power on or VR_EN pin, is suitable for CXL memory module applications.
The TPS53840 is packaged in a thermally-enhanced 35-pin QFN and operates from -40°C to +105°C. |
| DC/DC & AC/DC (Off-Line) SMPS Evaluation Boards | 3 | Active | ||
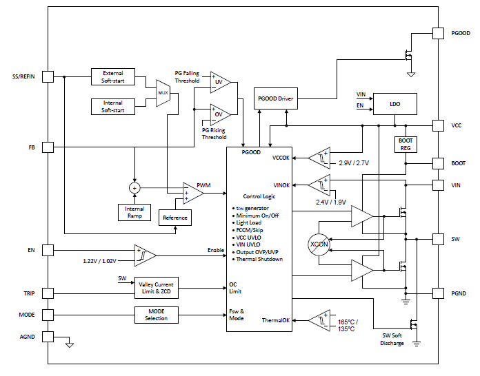
TPS544-V to 16-V input, 6-A synchronous buck converter, 600-mV reference voltage and hiccup current limit | Evaluation Boards | 14 | Active | The TPS54A24 is a full-featured 17-V, 10-A synchronous step-down DC/DC converter in a standard 4 mm × 4 mm WQFN package.
The device is optimized for small solution size through high efficiency and integrating the high-side and low-side MOSFETs. Further space savings are achieved through peak-current-mode control, which reduces component count, and by selecting a high switching frequency, reducing the inductor footprint.
The peak-current-mode control simplifies the loop compensation and provides fast transient response. Cycle-by-cycle peak current limiting on the high-side and low-side sourcing current limit protects the device in overload situations. Hiccup limits MOSFET power dissipation if a short circuit or over loading fault persists.
A power-good supervisor circuit monitors the regulator output. The PGOOD pin is an open-drain output and goes high impedance when the output voltage is in regulation. An internal deglitch time prevents the PGOOD pin from pulling low unless a fault has occurred.
A dedicated EN pin can be used to control the regulator on/off and adjust the input undervoltage lockout. The output voltage start-up ramp is controlled by the SS/TRK pin, which allows operation as either a standalone power supply or in tracking situations.
The TPS54A24 is a full-featured 17-V, 10-A synchronous step-down DC/DC converter in a standard 4 mm × 4 mm WQFN package.
The device is optimized for small solution size through high efficiency and integrating the high-side and low-side MOSFETs. Further space savings are achieved through peak-current-mode control, which reduces component count, and by selecting a high switching frequency, reducing the inductor footprint.
The peak-current-mode control simplifies the loop compensation and provides fast transient response. Cycle-by-cycle peak current limiting on the high-side and low-side sourcing current limit protects the device in overload situations. Hiccup limits MOSFET power dissipation if a short circuit or over loading fault persists.
A power-good supervisor circuit monitors the regulator output. The PGOOD pin is an open-drain output and goes high impedance when the output voltage is in regulation. An internal deglitch time prevents the PGOOD pin from pulling low unless a fault has occurred.
A dedicated EN pin can be used to control the regulator on/off and adjust the input undervoltage lockout. The output voltage start-up ramp is controlled by the SS/TRK pin, which allows operation as either a standalone power supply or in tracking situations. |
| DC/DC & AC/DC (Off-Line) SMPS Evaluation Boards | 1 | Obsolete | ||
TPS54013.5V to 42V Input, 0.5 A Step Down Converter | Power Management (PMIC) | 4 | Active | The TPS5401 device is a 42-V, 0.5-A, step-down regulator with an integrated high-side MOSFET. Current-mode control provides simple external compensation and flexible component selection. A low-ripple pulse-skip mode reduces the supply current to 116 µA when outputting regulated voltage with no load. Using the enable pin, shutdown supply current is reduced to 1.3 µA when the enable pin is low.
Undervoltage lockout is internally set at 2.5 V, but can be increased using the enable pin. The output voltage start-up ramp is controlled by the slow-start pin that can also be configured for sequencing/tracking. An open-drain power-good signal indicates the output is within 94% to 107% of its nominal voltage.
A wide switching-frequency range allows efficiency and external component size optimization. Frequency foldback and thermal shutdown protect the part during an overload condition.
The TPS5401 is available in a 10-pin thermally enhanced MSOP PowerPAD package.
The TPS5401 device is a 42-V, 0.5-A, step-down regulator with an integrated high-side MOSFET. Current-mode control provides simple external compensation and flexible component selection. A low-ripple pulse-skip mode reduces the supply current to 116 µA when outputting regulated voltage with no load. Using the enable pin, shutdown supply current is reduced to 1.3 µA when the enable pin is low.
Undervoltage lockout is internally set at 2.5 V, but can be increased using the enable pin. The output voltage start-up ramp is controlled by the slow-start pin that can also be configured for sequencing/tracking. An open-drain power-good signal indicates the output is within 94% to 107% of its nominal voltage.
A wide switching-frequency range allows efficiency and external component size optimization. Frequency foldback and thermal shutdown protect the part during an overload condition.
The TPS5401 is available in a 10-pin thermally enhanced MSOP PowerPAD package. |