T
Texas Instruments
| Series | Category | # Parts | Status | Description |
|---|---|---|---|---|
| Part | Spec A | Spec B | Spec C | Spec D | Description |
|---|---|---|---|---|---|
| Series | Category | # Parts | Status | Description |
|---|---|---|---|---|
| Part | Spec A | Spec B | Spec C | Spec D | Description |
|---|---|---|---|---|---|
| Part | Category | Description |
|---|---|---|
Texas Instruments BQ2002CSNTRG4Unknown | Integrated Circuits (ICs) | LINEAR BATTERY CHARGER NICD/NIMH 2000MA 0V TO 6V 8-PIN SOIC T/R |
Texas Instruments LM3676SDX-3.3Obsolete | Integrated Circuits (ICs) | IC REG BUCK 3.3V 600MA 8WSON |
Texas Instruments | Integrated Circuits (ICs) | TMX320DRE311 179PIN UBGA 200MHZ |
Texas Instruments UCC3580N-1G4Obsolete | Integrated Circuits (ICs) | IC REG CTRLR FWRD CONV 16DIP |
Texas Instruments LM2831YMF EVALObsolete | Development Boards Kits Programmers | EVAL BOARD FOR LM2831 |
Texas Instruments | Integrated Circuits (ICs) | BUFFER/LINE DRIVER 8-CH NON-INVERTING 3-ST CMOS 20-PIN SSOP T/R |
Texas Instruments | Integrated Circuits (ICs) | ANALOG OTHER PERIPHERALS |
Texas Instruments | Integrated Circuits (ICs) | RADIATION-HARDENED, QMLP 60V HAL |
Texas Instruments SN75LVDS051DRObsolete | Integrated Circuits (ICs) | IC TRANSCEIVER FULL 2/2 16SOIC |
Texas Instruments | Integrated Circuits (ICs) | AUTOMOTIVE OCTAL D-TYPE FLIP-FLO |
| Series | Category | # Parts | Status | Description |
|---|---|---|---|---|
| Power Management (PMIC) | 15 | Active | ||
TPS3825voltage supervisor (reset IC) with manual reset | Power Management (PMIC) | 9 | Active | The TPS382x family of supervisors provide circuit initialization and timing supervision, primarily for DSP and processor-based systems. During power on, RESET asserts when the supply voltage VDD becomes greater than 1.1V. Thereafter, the supply voltage supervisor monitors VDD and keeps RESET active low as long as VDD remains less than the threshold voltage, VIT−. An internal timer delays the return of the output to the inactive state (high) to make sure proper system reset. The delay time, td, starts after VDD has risen above the threshold voltage (VIT− + VHYS). When the supply voltage drops below the threshold voltage VIT−, the output becomes active (low) again. No external components are required. All the devices of this family have a fixed-sense threshold voltage, VIT–, set by an internal voltage divider. The TPS382x family also offers watchdog time out options of 200ms (TPS3820) and 1.6s (TPS3823, TPS3824, and TPS3828).
The TPS382x family of supervisors provide circuit initialization and timing supervision, primarily for DSP and processor-based systems. During power on, RESET asserts when the supply voltage VDD becomes greater than 1.1V. Thereafter, the supply voltage supervisor monitors VDD and keeps RESET active low as long as VDD remains less than the threshold voltage, VIT−. An internal timer delays the return of the output to the inactive state (high) to make sure proper system reset. The delay time, td, starts after VDD has risen above the threshold voltage (VIT− + VHYS). When the supply voltage drops below the threshold voltage VIT−, the output becomes active (low) again. No external components are required. All the devices of this family have a fixed-sense threshold voltage, VIT–, set by an internal voltage divider. The TPS382x family also offers watchdog time out options of 200ms (TPS3820) and 1.6s (TPS3823, TPS3824, and TPS3828). |
TPS3828Automotive voltage monitor with watchdog timer | Integrated Circuits (ICs) | 11 | Active | For all new designs with TPS3820-xx-Q1, use the TPS3820-xxQPDBVRQ1 part number. The TPS3820-xxQP is functionally equivalent and a replacement to the TPS3820xxQ. The TPS3820-xxQDBVRQ1 is not recommended for new designs (NRND).
The TPS382x-xx-Q1 family of supervisors provide circuit initialization and timing supervision, primarily for DSP and processor-based systems. During power on, RESET asserts when the supply voltage VDD becomes greater than 1.1V. Thereafter, the supply voltage supervisor monitors VDD and keeps RESET active low as long as VDD remains below the threshold voltage, VIT−. An internal timer delays the return of the output to the inactive state (high) to verify a proper system reset. The delay time, td, starts after VDD has risen above the threshold voltage VIT−. When the supply voltage drops below the threshold voltage VIT−, the output becomes active (low) again. No external components are required. All the devices of this family have a fixed-sense threshold voltage, VIT–, set by an internal voltage divider. The TPS382x-xx-Q1 family also offers watchdog time out options of 200ms (TPS3820-xx-Q1) and 1.6s (TPS3823/4/8-xx-Q1).
For all new designs with TPS3820-xx-Q1, use the TPS3820-xxQPDBVRQ1 part number. The TPS3820-xxQP is functionally equivalent and a replacement to the TPS3820xxQ. The TPS3820-xxQDBVRQ1 is not recommended for new designs (NRND).
The TPS382x-xx-Q1 family of supervisors provide circuit initialization and timing supervision, primarily for DSP and processor-based systems. During power on, RESET asserts when the supply voltage VDD becomes greater than 1.1V. Thereafter, the supply voltage supervisor monitors VDD and keeps RESET active low as long as VDD remains below the threshold voltage, VIT−. An internal timer delays the return of the output to the inactive state (high) to verify a proper system reset. The delay time, td, starts after VDD has risen above the threshold voltage VIT−. When the supply voltage drops below the threshold voltage VIT−, the output becomes active (low) again. No external components are required. All the devices of this family have a fixed-sense threshold voltage, VIT–, set by an internal voltage divider. The TPS382x-xx-Q1 family also offers watchdog time out options of 200ms (TPS3820-xx-Q1) and 1.6s (TPS3823/4/8-xx-Q1). |
| Development Boards, Kits, Programmers | 17 | Active | ||
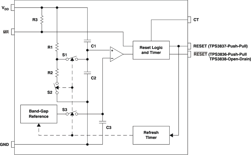
TPS3836Active-low, push-pull, nano-power supervisors with manual reset | Power Management (PMIC) | 21 | Active | The TPS3836, TPS3837, and TPS3838 device families of supervisory circuits provide circuit initialization and timing supervision, primarily for digital signal processors (DSP) and processor-based systems.
During power-on,RESETis asserted when the supply voltage VDDbecomes higher than 1.1 V. Thereafter, the supervisory circuit monitors VDDand keeps theRESEToutput active as long as VDDremains below the threshold voltage of VIT. An internal timer delays the return of the output to the inactive state (high) to ensure proper system reset. The delay time starts after VDDrises above the threshold voltage VIT.
When CT is connected to GND, a fixed delay time of typically 10 ms is asserted. When connected to VDD, the delay time is typically 200 ms. When the supply voltage drops below the threshold voltage VIT, the output becomes active (low) again. All the devices of this family have a fixed-sense threshold voltage (VIT) set by an internal voltage divider.
The TPS3836 has an active-low, push-pullRESEToutput. The TPS3837 has an active-high, push-pull RESET, and the TPS3838 integrates an active-low, open-drainRESEToutput. The product spectrum is designed for supply voltages of 1.8 V, 2.5 V, 3.0 V, and 3.3 V. The circuits are available in either a SOT23-5 or a 2-mm × 2-mm SON-6 package. The TPS3836, TPS3837, and TPS3838 families are characterized for operation over a temperature range of –40°C to 85°C.
The TPS3836, TPS3837, and TPS3838 device families of supervisory circuits provide circuit initialization and timing supervision, primarily for digital signal processors (DSP) and processor-based systems.
During power-on,RESETis asserted when the supply voltage VDDbecomes higher than 1.1 V. Thereafter, the supervisory circuit monitors VDDand keeps theRESEToutput active as long as VDDremains below the threshold voltage of VIT. An internal timer delays the return of the output to the inactive state (high) to ensure proper system reset. The delay time starts after VDDrises above the threshold voltage VIT.
When CT is connected to GND, a fixed delay time of typically 10 ms is asserted. When connected to VDD, the delay time is typically 200 ms. When the supply voltage drops below the threshold voltage VIT, the output becomes active (low) again. All the devices of this family have a fixed-sense threshold voltage (VIT) set by an internal voltage divider.
The TPS3836 has an active-low, push-pullRESEToutput. The TPS3837 has an active-high, push-pull RESET, and the TPS3838 integrates an active-low, open-drainRESEToutput. The product spectrum is designed for supply voltages of 1.8 V, 2.5 V, 3.0 V, and 3.3 V. The circuits are available in either a SOT23-5 or a 2-mm × 2-mm SON-6 package. The TPS3836, TPS3837, and TPS3838 families are characterized for operation over a temperature range of –40°C to 85°C. |
TPS3836-EPEnhanced Product Nanopower Supervisory Circuit | Power Management (PMIC) | 1 | LTB | The TPS3836, TPS3837, TPS3838 families of supervisory circuits provide circuit initialization and timing supervision, primarily for digital signal processing (DSP) and processor-based systems.
During power on,RESETis asserted when the supply voltage VDDbecomes higher than 1.1 V. Thereafter, the supervisory circuit monitors VDDand keepsRESEToutput active as long as VDDremains below the threshold voltage (VIT). An internal timer delays the return of the output to the inactive state (high) to ensure proper system reset. The delay time starts after VDDhas risen above VIT.
When CT is connected to GND, a fixed delay time of typical 10 ms is asserted. When connected to VDD, the delay time is typically 200 ms.
When the supply voltage drops below VIT, the output becomes active (low) again.
All the devices of this family have a fixed-sense VITset by an internal voltage divider.
The TPS3836 has an active-low push-pullRESEToutput. The TPS3837 has active-high push-pull RESET, and the TPS3838 integrates an active-low open-drainRESEToutput.
The product spectrum is designed for supply voltages of 1.8 V, 2.5 V, 3 V, and 3.3 V. The circuits are available in a 5-pin SOT-23 package. The TPS3836, TPS3837, and TPS3838 families are characterized for operation over a temperature range of –55°C to 125°C.
The TPS3836, TPS3837, TPS3838 families of supervisory circuits provide circuit initialization and timing supervision, primarily for digital signal processing (DSP) and processor-based systems.
During power on,RESETis asserted when the supply voltage VDDbecomes higher than 1.1 V. Thereafter, the supervisory circuit monitors VDDand keepsRESEToutput active as long as VDDremains below the threshold voltage (VIT). An internal timer delays the return of the output to the inactive state (high) to ensure proper system reset. The delay time starts after VDDhas risen above VIT.
When CT is connected to GND, a fixed delay time of typical 10 ms is asserted. When connected to VDD, the delay time is typically 200 ms.
When the supply voltage drops below VIT, the output becomes active (low) again.
All the devices of this family have a fixed-sense VITset by an internal voltage divider.
The TPS3836 has an active-low push-pullRESEToutput. The TPS3837 has active-high push-pull RESET, and the TPS3838 integrates an active-low open-drainRESEToutput.
The product spectrum is designed for supply voltages of 1.8 V, 2.5 V, 3 V, and 3.3 V. The circuits are available in a 5-pin SOT-23 package. The TPS3836, TPS3837, and TPS3838 families are characterized for operation over a temperature range of –55°C to 125°C. |
| Supervisors | 15 | Active | ||
| Power Management (PMIC) | 23 | Active | ||
TPS3839Ultra-low power, supply voltage supervisor | Evaluation and Demonstration Boards and Kits | 35 | Active | The TPS3831 and TPS3839 devices (both referred to asTPS383x) are ultralow current (150 nA, typical), voltage supervisory circuits that monitor a single voltage. Both devices initiate an active-low reset signal whenever the VDDsupply voltage drops below the factory-trimmed reset threshold voltage. The reset output remains low for 200 ms (typical) after the VDDvoltage rises above the threshold voltage and hysteresis. These devices are designed to ignore fast transients on the VDD pin. The TPS3831 device includes a manual reset input that forcesRESETlow whenMRis low.
The ultralow current consumption of 150 nA makes these voltage supervisors ideal for use in low-power and portable applications. The TPS383x devices are specified to have the correct output logic state for supply voltages down to 0.6 V.
The TPS383x devices feature precision factory-trimmed threshold voltages and extremely low-power operation. The TPS3831 device is available in a 4-pin, 1-mm × 1-mm (DQN) X2SON package. The TPS3839 device is available in a 3-pin SOT23 (DBZ) package or a 4-pin, 1-mm × 1-mm (DQN) X2SON package.
The TPS3831 and TPS3839 devices (both referred to asTPS383x) are ultralow current (150 nA, typical), voltage supervisory circuits that monitor a single voltage. Both devices initiate an active-low reset signal whenever the VDDsupply voltage drops below the factory-trimmed reset threshold voltage. The reset output remains low for 200 ms (typical) after the VDDvoltage rises above the threshold voltage and hysteresis. These devices are designed to ignore fast transients on the VDD pin. The TPS3831 device includes a manual reset input that forcesRESETlow whenMRis low.
The ultralow current consumption of 150 nA makes these voltage supervisors ideal for use in low-power and portable applications. The TPS383x devices are specified to have the correct output logic state for supply voltages down to 0.6 V.
The TPS383x devices feature precision factory-trimmed threshold voltages and extremely low-power operation. The TPS3831 device is available in a 4-pin, 1-mm × 1-mm (DQN) X2SON package. The TPS3839 device is available in a 3-pin SOT23 (DBZ) package or a 4-pin, 1-mm × 1-mm (DQN) X2SON package. |
TPS3840Automotive high-input voltage supervisor with manual reset and programmable-reset time delay | Development Boards, Kits, Programmers | 61 | Active | Wide Vin allows monitoring 9V rails or batteries without external components and 24V rails with external resistors. Nano-Iq extends battery life for low power applications and minimizes current consumption when using external resistors. Fast start-up delay allows the detection of a voltage fault before the rest of the system powers up providing maximum safety in hazardous start-up fault conditions. Low Power-on-Reset (VPOR) prevents false resets, premature enable or turn-on of next device, and proper transistor control during power-up and power-down.
Reset output signal is asserted when the voltage at VDDdrops below the negative voltage threshold (VIT-) or when manual reset (MR) is pulled to a low logic (VMR_L). Reset signal is cleared when VDDrise above VIT-plus hysteresis (VIT+) and manual reset is floating or above VMR_Hand the reset time delay (tD) expires. Reset time delay can be programmed by connecting a capacitor between CT pin and ground. For a fast reset CT pin can be left floating.
Additional features: Built-in glitch immunity protection forMRand VDD, built-in hysteresis, low open-drain output leakage current (ILKG(OD)).
Wide Vin allows monitoring 9V rails or batteries without external components and 24V rails with external resistors. Nano-Iq extends battery life for low power applications and minimizes current consumption when using external resistors. Fast start-up delay allows the detection of a voltage fault before the rest of the system powers up providing maximum safety in hazardous start-up fault conditions. Low Power-on-Reset (VPOR) prevents false resets, premature enable or turn-on of next device, and proper transistor control during power-up and power-down.
Reset output signal is asserted when the voltage at VDDdrops below the negative voltage threshold (VIT-) or when manual reset (MR) is pulled to a low logic (VMR_L). Reset signal is cleared when VDDrise above VIT-plus hysteresis (VIT+) and manual reset is floating or above VMR_Hand the reset time delay (tD) expires. Reset time delay can be programmed by connecting a capacitor between CT pin and ground. For a fast reset CT pin can be left floating.
Additional features: Built-in glitch immunity protection forMRand VDD, built-in hysteresis, low open-drain output leakage current (ILKG(OD)). |