| DC/DC & AC/DC (Off-Line) SMPS Evaluation Boards | 3 | Active | |
TPS23753IEEE 802.3-2005 PoE interface and Isolated Converter controller with Enhanced ESD Ride-Through | Development Boards, Kits, Programmers | 8 | Active | The TPS23753A is a combined Power over Ethernet (PoE) powered device (PD) interface and current-mode DC-DC controller optimized specifically for isolated converter designs. The PoE implementation supports the IEEE 802.3at standard as a 13-W, type 1 PD. The requirements for an IEEE 802.3at type 1 device are a superset of IEEE 802.3-2008 (originally IEEE 802.3af).
The TPS23753A supports a number of input-voltage ORing options including highest voltage, external adapter preference, and PoE preference.
The PoE interface features an external detection signature pin that can also be used to disable the internal hotswap MOSFET. This allows the PoE function to be turned off. Classification can be programmed to any of the defined types with a single resistor.
The DC-DC controller features a bootstrap start-up mechanism with an internal, switched current source. This provides the advantages of cycling overload fault protection without the constant power loss of a pullup resistor.
The programmable oscillator may be synchronized to a higher-frequency external timing reference. The TPS23753A features improvements for uninterrupted device operation through an ESD event.
The TPS23753A is a combined Power over Ethernet (PoE) powered device (PD) interface and current-mode DC-DC controller optimized specifically for isolated converter designs. The PoE implementation supports the IEEE 802.3at standard as a 13-W, type 1 PD. The requirements for an IEEE 802.3at type 1 device are a superset of IEEE 802.3-2008 (originally IEEE 802.3af).
The TPS23753A supports a number of input-voltage ORing options including highest voltage, external adapter preference, and PoE preference.
The PoE interface features an external detection signature pin that can also be used to disable the internal hotswap MOSFET. This allows the PoE function to be turned off. Classification can be programmed to any of the defined types with a single resistor.
The DC-DC controller features a bootstrap start-up mechanism with an internal, switched current source. This provides the advantages of cycling overload fault protection without the constant power loss of a pullup resistor.
The programmable oscillator may be synchronized to a higher-frequency external timing reference. The TPS23753A features improvements for uninterrupted device operation through an ESD event. |
| Evaluation Boards | 5 | Active | |
| Power Over Ethernet (PoE) Controllers | 3 | Active | |
| Power Over Ethernet (PoE) Controllers | 3 | Active | |
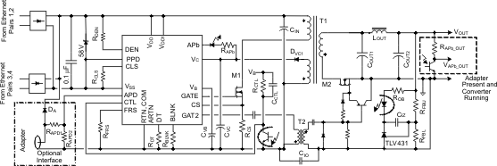
TPS23757Class 3 PoE PD with flyback/Forward DC-DC controller & 12V-57V Adapter Support | Development Boards, Kits, Programmers | 3 | Active | The TPS23757 is a combined Power over Ethernet (PoE) powered device (PD) interface and current-mode dc/dc controller optimized specifically for isolated converters. The PoE interface supports the IEEE 802.3at standard for a type 1 PD, which is equivalent to the 13W standard of IEEE 802.3-2008.
The TPS23757 supports a number of input voltage ORing options including highest voltage, external adapter preference, and PoE preference.
The TPS23757 has an output flag indicating if an external wall adapter is active when used in conjunction with ORing controls. The detection signature pin can also be used to force power from the PoE source off. Classification can be programmed to any of the defined types with a single resistor.
The dc/dc controller features two complementary gate drivers with programmable dead time. This simplifies design of highly-efficient flyback topologies or active-clamp forward or flyback converters. The second gate driver may be disabled if desired for single MOSFET topologies. The controller also features internal softstart, bootstrap startup source, current-mode compensation, and a 78% maximum duty cycle. A programmable and synchronizable oscillator allows design optimization for efficiency and eases use of the controller to upgrade existing power supply designs. Accurate programmable blanking, with a default period, simplifies the usual current- sense filter design trade-offs.
The TPS23757 has a 9 V converter startup, permitting operation with 12 V wall adapters.
The TPS23757 is a combined Power over Ethernet (PoE) powered device (PD) interface and current-mode dc/dc controller optimized specifically for isolated converters. The PoE interface supports the IEEE 802.3at standard for a type 1 PD, which is equivalent to the 13W standard of IEEE 802.3-2008.
The TPS23757 supports a number of input voltage ORing options including highest voltage, external adapter preference, and PoE preference.
The TPS23757 has an output flag indicating if an external wall adapter is active when used in conjunction with ORing controls. The detection signature pin can also be used to force power from the PoE source off. Classification can be programmed to any of the defined types with a single resistor.
The dc/dc controller features two complementary gate drivers with programmable dead time. This simplifies design of highly-efficient flyback topologies or active-clamp forward or flyback converters. The second gate driver may be disabled if desired for single MOSFET topologies. The controller also features internal softstart, bootstrap startup source, current-mode compensation, and a 78% maximum duty cycle. A programmable and synchronizable oscillator allows design optimization for efficiency and eases use of the controller to upgrade existing power supply designs. Accurate programmable blanking, with a default period, simplifies the usual current- sense filter design trade-offs.
The TPS23757 has a 9 V converter startup, permitting operation with 12 V wall adapters. |
| Development Boards, Kits, Programmers | 3 | Active | |
TPS2376Class 3 PoE PD with adjustable UVLO threshold & latch protection | Development Boards, Kits, Programmers | 10 | Active | These easy-to-use 8-pin integrated circuits contain all of the features needed to develop an IEEE 802.3af compliant powered device (PD). The TPS2375 family is a second generation PDC (PD Controller) featuring 100-V ratings and a true open-drain, power-good function.
In addition to the basic functions of detection, classification and undervoltage lockout (UVLO), these controllers include an adjustable inrush limiting feature. The TPS2375 has 802.3af compliant UVLO limits, the TPS2377 haslegacyUVLO limits, and the TPS2376 has a programmable UVLO with a dedicated input pin.
The TPS2375 family specifications incorporate a voltage offset of 1.5 V between its limits and the IEEE 802.3af specifications to accommodate the required input diode bridges used to make the PD polarity insensitive.
Additional resources can be found on the TI Web site www.ti.com.
These easy-to-use 8-pin integrated circuits contain all of the features needed to develop an IEEE 802.3af compliant powered device (PD). The TPS2375 family is a second generation PDC (PD Controller) featuring 100-V ratings and a true open-drain, power-good function.
In addition to the basic functions of detection, classification and undervoltage lockout (UVLO), these controllers include an adjustable inrush limiting feature. The TPS2375 has 802.3af compliant UVLO limits, the TPS2377 haslegacyUVLO limits, and the TPS2376 has a programmable UVLO with a dedicated input pin.
The TPS2375 family specifications incorporate a voltage offset of 1.5 V between its limits and the IEEE 802.3af specifications to accommodate the required input diode bridges used to make the PD polarity insensitive.
Additional resources can be found on the TI Web site www.ti.com. |
| Integrated Circuits (ICs) | 9 | Active | |
| Power Management (PMIC) | 2 | Active | |