| Power Over Ethernet (PoE) Controllers | 4 | Active | |
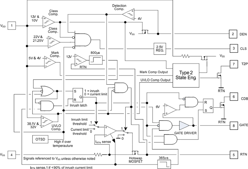
TPS23785BHigh-Power, High-Efficiency PoE PD and DC-to-DC Controller | Integrated Circuits (ICs) | 2 | Active | The TPS23785B is a combined Power over Ethernet (PoE) powered device (PD) interface and current-mode DC-to-DC controller optimized specifically for non-isolated converters. The PoE interface supports the IEEE 802.3at standard.
The TPS23785B supports a number of input voltage ORing options including highest voltage, external adapter preference, and PoE preference. These features allow the designer to determine which power source will carry the load under all conditions.
The PoE interface features the two-event, physical-layer classification necessary for compatibility with high-power midspan power sourcing equipment (PSE) per IEEE 802.3at. The detection signature pin can also be used to force power from the PoE source off. Classification can be programmed to any of the defined types with a single resistor.
The DC-to-DC controller features two complementary gate drivers with programmable dead time. This simplifies design for highly-efficient flyback topologies utilizing secondary synchronous rectification. The second gate driver may be disabled if desired for single MOSFET topologies. The controller also features internal softstart, bootstrap startup source, current-mode compensation, and a 78% maximum duty cycle. A programmable and synchronizable oscillator allows design optimization for efficiency and eases use of the controller to upgrade existing power supply designs. Accurate programmable blanking, with a default period, simplifies the usual current-sense filter design trade-offs.
The TPS23785B is a combined Power over Ethernet (PoE) powered device (PD) interface and current-mode DC-to-DC controller optimized specifically for non-isolated converters. The PoE interface supports the IEEE 802.3at standard.
The TPS23785B supports a number of input voltage ORing options including highest voltage, external adapter preference, and PoE preference. These features allow the designer to determine which power source will carry the load under all conditions.
The PoE interface features the two-event, physical-layer classification necessary for compatibility with high-power midspan power sourcing equipment (PSE) per IEEE 802.3at. The detection signature pin can also be used to force power from the PoE source off. Classification can be programmed to any of the defined types with a single resistor.
The DC-to-DC controller features two complementary gate drivers with programmable dead time. This simplifies design for highly-efficient flyback topologies utilizing secondary synchronous rectification. The second gate driver may be disabled if desired for single MOSFET topologies. The controller also features internal softstart, bootstrap startup source, current-mode compensation, and a 78% maximum duty cycle. A programmable and synchronizable oscillator allows design optimization for efficiency and eases use of the controller to upgrade existing power supply designs. Accurate programmable blanking, with a default period, simplifies the usual current-sense filter design trade-offs. |
| Evaluation and Demonstration Boards and Kits | 3 | Active | |
| DC/DC & AC/DC (Off-Line) SMPS Evaluation Boards | 3 | Obsolete | |
| Power Management (PMIC) | 9 | Active | |
| Power Management (PMIC) | 9 | Active | |
| Integrated Circuits (ICs) | 4 | Active | |
| Integrated Circuits (ICs) | 2 | Obsolete | |
TPS238612-pair, type-2, 4-channel PoE PSE with autonomous mode | Evaluation Boards | 3 | Active | The TPS23861 is an easy-to-use, flexible, IEEE802.3at PSE solution. As shipped, it automatically manages four 802.3at ports without the need for any external control.
The TPS23861 automatically detects Powered Devices (PDs) that have a valid signature, determines power requirements according to classification and applies power. Two-event classification is supported for type-2 PDs. The TPS23861 supports DC disconnection and the external FET architecture allows designers to balance size, efficiency and solution cost requirements.
The unique pin-out enables 2-layer PCB designs via logical grouping and clear upper and lower differentiation of I2C and power pins. This delivers best-in-class thermal performance, Kelvin accuracy and low-build cost.
In addition to automatic operation, the TPS23861 supports Semi-Auto Mode via I2C control for precision monitoring and intelligent power management. Compliance with the 400-ms TPONspecification is ensured whether in semi-automatic or automatic mode.
The TPS23861 is an easy-to-use, flexible, IEEE802.3at PSE solution. As shipped, it automatically manages four 802.3at ports without the need for any external control.
The TPS23861 automatically detects Powered Devices (PDs) that have a valid signature, determines power requirements according to classification and applies power. Two-event classification is supported for type-2 PDs. The TPS23861 supports DC disconnection and the external FET architecture allows designers to balance size, efficiency and solution cost requirements.
The unique pin-out enables 2-layer PCB designs via logical grouping and clear upper and lower differentiation of I2C and power pins. This delivers best-in-class thermal performance, Kelvin accuracy and low-build cost.
In addition to automatic operation, the TPS23861 supports Semi-Auto Mode via I2C control for precision monitoring and intelligent power management. Compliance with the 400-ms TPONspecification is ensured whether in semi-automatic or automatic mode. |
| Evaluation Boards | 3 | Active | |