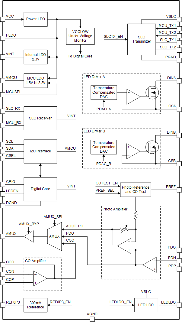
TPS8804Analog Front End for commercial smoke detector | Development Boards, Kits, Programmers | 2 | Active | The TPS8804 integrates all of the amplifiers and drivers required for a dual-wave photoelectric smoke detection and carbon monoxide detection system. Its high flexibility is ideal for smoke detection systems where precision and power consumption are critical.
The TPS8804 integrates all of the amplifiers and drivers required for a dual-wave photoelectric smoke detection and carbon monoxide detection system. Its high flexibility is ideal for smoke detection systems where precision and power consumption are critical. |
| Power Management (PMIC) | 1 | Obsolete | |
| Power Supply Controllers, Monitors | 1 | Obsolete | |
| Unclassified | 1 | Obsolete | |
| Evaluation Boards | 3 | Obsolete | |
| Evaluation Boards | 6 | Active | |
TPS92002General-purpose PWM controller with 15V Turn-on Threshold for LED Lighting | LED Drivers | 3 | Active | The TPS92001/2 family of general LED lighting PWM controllers contains control and drive circuitry required for off-line isolated or non-isolated LED lighting applications.
The controllers can support Phase Cut TRIAC dimming with minimal external components. The controllers can also be implemented for stage conversion where the power factor (PF) exceeds regulatory requirements for lighting. These controllers also have an accessible 5-V reference that could be used to power a microcontroller or other low power peripheral components. The controllers operate in fixed frequency current mode switching with minimal external parts count. Internally implemented circuits include undervoltage lockout featuring startup current less than 100 µA, logic to ensure latched operation, a PWM comparator, and a totem pole output stage to sink or source peak current. The output stage, suitable for driving N-Channel MOSFETs, is low in the off state. Oscillator frequency and maximum duty cycle are programmed with two resistors and a capacitor.
The TPS92001/2 family also features full cycle soft start. The family offers UVLO thresholds and hysteresis levels for off-line and DC-to-DC systems. The TPS92001/2 is offered in the 8-pin MSOP (DGK) and 8-pin SOIC (D) packages. The small MSOP package makes the device ideally suited for applications where board
The TPS92001/2 family of general LED lighting PWM controllers contains control and drive circuitry required for off-line isolated or non-isolated LED lighting applications.
The controllers can support Phase Cut TRIAC dimming with minimal external components. The controllers can also be implemented for stage conversion where the power factor (PF) exceeds regulatory requirements for lighting. These controllers also have an accessible 5-V reference that could be used to power a microcontroller or other low power peripheral components. The controllers operate in fixed frequency current mode switching with minimal external parts count. Internally implemented circuits include undervoltage lockout featuring startup current less than 100 µA, logic to ensure latched operation, a PWM comparator, and a totem pole output stage to sink or source peak current. The output stage, suitable for driving N-Channel MOSFETs, is low in the off state. Oscillator frequency and maximum duty cycle are programmed with two resistors and a capacitor.
The TPS92001/2 family also features full cycle soft start. The family offers UVLO thresholds and hysteresis levels for off-line and DC-to-DC systems. The TPS92001/2 is offered in the 8-pin MSOP (DGK) and 8-pin SOIC (D) packages. The small MSOP package makes the device ideally suited for applications where board |
| Power Management (PMIC) | 4 | Active | |
TPS92020Resonant-Switching Driver Controller for LED Lighting | LED Drivers | 2 | Active | The TPS92020 is a high-performance resonant-switching LED driver controller. It is designed for use in higher power LED lighting systems. The TPS92020 uses resonant switching in an LLC topology to achieve a very high efficiency compared to traditional half-bridge converters.
The programmable dead time enables zero-voltage switching with minimum magnetizing current, maximizing system efficiency across a variety of applications.
The TPS92020 can operate in two switching frequency modes. Fixed frequency allows for simple design when the load current is constant while variable switching allows for optimal closed-loop control for loads with varying currents. The internal oscillator supports the switching frequencies from 30 kHz to 350 kHz. This high-accuracy oscillator realizes the minimum switching frequency limiting with 4% tolerance, allowing the designer to avoidover-designof the power stage and, thus, further reducing overall system cost.
The programmable soft-start timer maximizes design flexibility demanded by the varied requirements of end equipments utilizing a half-bridge topology. The TPS92020 incorporates a 0.4-A source and 0.8-A sink for driving a low-cost gate driver transformer, delivering complete system protection functions including overcurrent, UVLO, bias supply OVP and OTP.
The TPS92020 is a high-performance resonant-switching LED driver controller. It is designed for use in higher power LED lighting systems. The TPS92020 uses resonant switching in an LLC topology to achieve a very high efficiency compared to traditional half-bridge converters.
The programmable dead time enables zero-voltage switching with minimum magnetizing current, maximizing system efficiency across a variety of applications.
The TPS92020 can operate in two switching frequency modes. Fixed frequency allows for simple design when the load current is constant while variable switching allows for optimal closed-loop control for loads with varying currents. The internal oscillator supports the switching frequencies from 30 kHz to 350 kHz. This high-accuracy oscillator realizes the minimum switching frequency limiting with 4% tolerance, allowing the designer to avoidover-designof the power stage and, thus, further reducing overall system cost.
The programmable soft-start timer maximizes design flexibility demanded by the varied requirements of end equipments utilizing a half-bridge topology. The TPS92020 incorporates a 0.4-A source and 0.8-A sink for driving a low-cost gate driver transformer, delivering complete system protection functions including overcurrent, UVLO, bias supply OVP and OTP. |
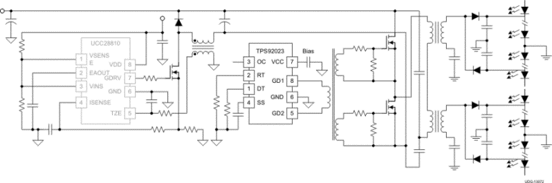
TPS92023Resonant-Switching Driver Controller for LED Lighting | Power Management (PMIC) | 1 | Active | The TPS92023 is a high-performance resonant- switching LED driver controller. It is designed for use in higher power LED lighting systems. The TPS92023 uses resonant switching in an LLC topology to achieve a very high efficiency compared to traditional half-bridge converters.
The programmable dead time enables zero-voltage switching with minimum magnetizing current, maximizing system efficiency across a variety of applications.
The TPS92023 can operate in two switching frequency modes. Fixed frequency allows for simple design when the load current is constant while variable switching allows for optimal closed-loop control for loads with varying currents. The internal oscillator supports the switching frequencies from 30 kHz to 380 kHz. This high-accuracy oscillator realizes the minimum switching frequency limiting with 4% tolerance, allowing the designer to avoid of the power stage and, thus, further reducing overall system cost.
The TPS92023 is a high-performance resonant- switching LED driver controller. It is designed for use in higher power LED lighting systems. The TPS92023 uses resonant switching in an LLC topology to achieve a very high efficiency compared to traditional half-bridge converters.
The programmable dead time enables zero-voltage switching with minimum magnetizing current, maximizing system efficiency across a variety of applications.
The TPS92023 can operate in two switching frequency modes. Fixed frequency allows for simple design when the load current is constant while variable switching allows for optimal closed-loop control for loads with varying currents. The internal oscillator supports the switching frequencies from 30 kHz to 380 kHz. This high-accuracy oscillator realizes the minimum switching frequency limiting with 4% tolerance, allowing the designer to avoid of the power stage and, thus, further reducing overall system cost. |