TPS7B425570-mA 40-V voltage-tracking low-dropout (LDO) regulator with 5-mV tracking tolerance | Voltage Regulators - Linear, Low Drop Out (LDO) Regulators | 1 | Active | The TPS7B4255 is a low-dropout (LDO) voltage-tracking regulator, with high tracking accuracy and excellent load and line transient response. The device is available in a 5-pin, SOT-23 (DBV) package. The TPS7B4255 is designed to supply off-board sensors in industrial applications such as condition monitoring sensor systems. The device provides integrated protection features such as reverse polarity, output short to supply and ground, current limit, and thermal shutdown to protect against the high risk of cable failures in an off-board power system. The device is designed to survive a 45-V (absolute maximum) input voltage during extreme transient events.
A reference voltage applied at the ADJ/EN pin is effectively tracked with high accuracy for loads up to 70 mA. The high tracking accuracy provides accurate power supply to off-board modules and enables better accuracy when making measurements using ratiometric sensors.
By setting the ADJ/EN input pin low, the TPS7B4255 switches to standby mode and reduces the quiescent current to the minimum value.
The TPS7B4255 is a low-dropout (LDO) voltage-tracking regulator, with high tracking accuracy and excellent load and line transient response. The device is available in a 5-pin, SOT-23 (DBV) package. The TPS7B4255 is designed to supply off-board sensors in industrial applications such as condition monitoring sensor systems. The device provides integrated protection features such as reverse polarity, output short to supply and ground, current limit, and thermal shutdown to protect against the high risk of cable failures in an off-board power system. The device is designed to survive a 45-V (absolute maximum) input voltage during extreme transient events.
A reference voltage applied at the ADJ/EN pin is effectively tracked with high accuracy for loads up to 70 mA. The high tracking accuracy provides accurate power supply to off-board modules and enables better accuracy when making measurements using ratiometric sensors.
By setting the ADJ/EN input pin low, the TPS7B4255 switches to standby mode and reduces the quiescent current to the minimum value. |
TPS7B4255-Q1Automotive, 70-mA 40-V voltage-tracking low-dropout (LDO) regulator with 5-mV tracking tolerance | Power Management (PMIC) | 2 | Active | The TPS7B4255-Q1 is a low-dropout (LDO) voltage-tracking regulator, with high tracking accuracy and excellent load and line transient response. The device is available in two 5-pin, SOT-23 packages (DBV and DYB). The TPS7B4255-Q1 is designed to supply off-board sensors in automotive applications such as powertrain systems. Because the risk of failure in cables that deliver off-board power is high, the device comes with integrated protection features against fault conditions such as reverse current (short to battery), reverse polarity, output short to ground (current limit), and overtemperature (thermal shutdown). The device is designed to handle a 45-V (absolute maximum) input voltage and survive the automotive load dump transient conditions.
A reference voltage applied at the ADJ/EN pin is effectively tracked at the OUT pin with very tight tolerance for loads up to 70 mA. The TPS7B4255-Q1 can therefore deliver the power-supply voltage to the off-board sensors with high precision, which can help improve the reliability and accuracy of measurements made using ratiometric sensors.
By setting the ADJ/EN input pin low, the TPS7B4255-Q1 switches to standby mode and reduces the quiescent current of the LDO to less than 3.25 µA.
The TPS7B4255-Q1 is a low-dropout (LDO) voltage-tracking regulator, with high tracking accuracy and excellent load and line transient response. The device is available in two 5-pin, SOT-23 packages (DBV and DYB). The TPS7B4255-Q1 is designed to supply off-board sensors in automotive applications such as powertrain systems. Because the risk of failure in cables that deliver off-board power is high, the device comes with integrated protection features against fault conditions such as reverse current (short to battery), reverse polarity, output short to ground (current limit), and overtemperature (thermal shutdown). The device is designed to handle a 45-V (absolute maximum) input voltage and survive the automotive load dump transient conditions.
A reference voltage applied at the ADJ/EN pin is effectively tracked at the OUT pin with very tight tolerance for loads up to 70 mA. The TPS7B4255-Q1 can therefore deliver the power-supply voltage to the off-board sensors with high precision, which can help improve the reliability and accuracy of measurements made using ratiometric sensors.
By setting the ADJ/EN input pin low, the TPS7B4255-Q1 switches to standby mode and reduces the quiescent current of the LDO to less than 3.25 µA. |
TPS7B4256-Q1Automotive, 70-mA 40-V voltage-tracking low-dropout regulator with FB and 6-mV tracking tolerance | Integrated Circuits (ICs) | 2 | Active | The TPS7B4256-Q1 is a monolithic, integrated, low-dropout (LDO) voltage tracker. The device is available in 8-pin SOIC and HSOIC packages. The TPS7B4256-Q1 is designed to provide power supply to off-board sensors in an automotive environment. Because the risk of failure in cables that deliver off-board power is high, the device comes with integrated protection features against fault conditions such as short to battery, reverse polarity, output short to ground (current limit), and overtemperature (thermal shutdown). The device incorporates a back-to-back PMOS topology that eliminates the need for an external diode that is otherwise required to help protect against fault conditions that result in flow of reverse current. The device is designed to handle a 45-V (absolute maximum) input voltage and survive the automotive load dump transient conditions.
A reference voltage applied at the adjustable input pin (ADJ/EN) is tracked with a very tight 6 mV (max) tolerance at the FB pin across temperature. This tracking enables the TPS7B4256-Q1 to deliver a power-supply voltage with high precision for loads up to 70 mA. The reference voltage can be directly connected to the ADJ/EN pin or scaled down to lower values with the help of an external resistor divider at the ADJ/EN pin to a minimum of 2 V. The output voltage can be made equal to the voltage at the ADJ/EN pin (± the tracking tolerance) by tying the FB pin directly to the OUT pin or scaled to higher values with the help of a resistive voltage divider between the FB and the OUT pin.
The TPS7B4256-Q1 provides an effective buffer to the reference voltage of an ADC and securely transmits this voltage (or a scaled version thereof) over a long cable to power off-board sensors. If the sensor is ratiometric and the output is sampled by the ADC, the described features of the TPS7B4256-Q1 help significantly improve the reliability and accuracy of the sensor measurements.
By setting the ADJ/EN input pin low, the TPS7B4256-Q1 switches to standby mode and reduces the quiescent current consumption of the LDO to less than 3.5 µA.
The TPS7B4256-Q1 is a monolithic, integrated, low-dropout (LDO) voltage tracker. The device is available in 8-pin SOIC and HSOIC packages. The TPS7B4256-Q1 is designed to provide power supply to off-board sensors in an automotive environment. Because the risk of failure in cables that deliver off-board power is high, the device comes with integrated protection features against fault conditions such as short to battery, reverse polarity, output short to ground (current limit), and overtemperature (thermal shutdown). The device incorporates a back-to-back PMOS topology that eliminates the need for an external diode that is otherwise required to help protect against fault conditions that result in flow of reverse current. The device is designed to handle a 45-V (absolute maximum) input voltage and survive the automotive load dump transient conditions.
A reference voltage applied at the adjustable input pin (ADJ/EN) is tracked with a very tight 6 mV (max) tolerance at the FB pin across temperature. This tracking enables the TPS7B4256-Q1 to deliver a power-supply voltage with high precision for loads up to 70 mA. The reference voltage can be directly connected to the ADJ/EN pin or scaled down to lower values with the help of an external resistor divider at the ADJ/EN pin to a minimum of 2 V. The output voltage can be made equal to the voltage at the ADJ/EN pin (± the tracking tolerance) by tying the FB pin directly to the OUT pin or scaled to higher values with the help of a resistive voltage divider between the FB and the OUT pin.
The TPS7B4256-Q1 provides an effective buffer to the reference voltage of an ADC and securely transmits this voltage (or a scaled version thereof) over a long cable to power off-board sensors. If the sensor is ratiometric and the output is sampled by the ADC, the described features of the TPS7B4256-Q1 help significantly improve the reliability and accuracy of the sensor measurements.
By setting the ADJ/EN input pin low, the TPS7B4256-Q1 switches to standby mode and reduces the quiescent current consumption of the LDO to less than 3.5 µA. |
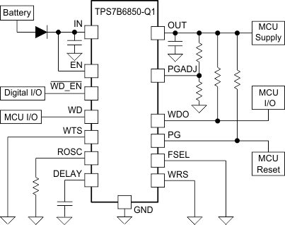
TPS7B63-Q1Automotive 300-mA, off-battery (40-V), high-PSRR, low-IQ, low-dropout voltage regulator | Integrated Circuits (ICs) | 2 | Active | In automotive microcontroller or microprocessor power-supply applications, the watchdog is used to monitor the microcontroller working status to prevent software runaway. The watchdog must be independent of the microcontroller in a reliable system.
The TPS7B63xx-Q1 is a family of 300-mA watchdog low-dropout regulators (LDOs) designed for an operating voltage up to 40 V, with typical quiescent current of only 19 µA at light load. The devices integrate a programmable function for selecting a window watchdog or standard watchdog, with an external resistor to set the watchdog time within 10% accuracy.
The PG pin on the TPS7B63xx-Q1 devices indicate when the output voltage is stable and in regulation. The power-good delay period and power-good threshold can be adjusted by selecting external components. The devices also feature integrated short-circuit and overcurrent protection. The combination of such features makes these devices particularly flexible and suitable to supply microcontroller in automotive applications.
In automotive microcontroller or microprocessor power-supply applications, the watchdog is used to monitor the microcontroller working status to prevent software runaway. The watchdog must be independent of the microcontroller in a reliable system.
The TPS7B63xx-Q1 is a family of 300-mA watchdog low-dropout regulators (LDOs) designed for an operating voltage up to 40 V, with typical quiescent current of only 19 µA at light load. The devices integrate a programmable function for selecting a window watchdog or standard watchdog, with an external resistor to set the watchdog time within 10% accuracy.
The PG pin on the TPS7B63xx-Q1 devices indicate when the output voltage is stable and in regulation. The power-good delay period and power-good threshold can be adjusted by selecting external components. The devices also feature integrated short-circuit and overcurrent protection. The combination of such features makes these devices particularly flexible and suitable to supply microcontroller in automotive applications. |
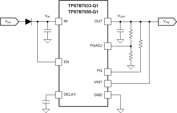
TPS7B67-Q1Automotive 450-mA, off-battery (40-V), high-PSRR, low-IQ, low-dropout voltage regulator with PG | Evaluation Boards | 2 | Active | The TPS7B6701-Q1, TPS7B6733-Q1, and TPS7B6750-Q1 devices (TPS7B67xx-Q1) are low-dropout linear regulators designed for up to 40-V VINoperations. With only 15-µA quiescent current at light load that greatly increases the endurance time of the automotive battery, the devices drive loads up to 450 mA.
The TPS7B67xx-Q1 family of devices features an integrated short-circuit and overcurrent protection. Reset delay and power-good signal are implemented on power-up to indicate that the output voltage is stable and is in regulation. An external capacitor programs the delay. The enable function activates and deactivates the device with an I/O port from the MCU.
The device family operates at a temperature range of –40°C to 125°C.
The TPS7B6701-Q1, TPS7B6733-Q1, and TPS7B6750-Q1 devices (TPS7B67xx-Q1) are low-dropout linear regulators designed for up to 40-V VINoperations. With only 15-µA quiescent current at light load that greatly increases the endurance time of the automotive battery, the devices drive loads up to 450 mA.
The TPS7B67xx-Q1 family of devices features an integrated short-circuit and overcurrent protection. Reset delay and power-good signal are implemented on power-up to indicate that the output voltage is stable and is in regulation. An external capacitor programs the delay. The enable function activates and deactivates the device with an I/O port from the MCU.
The device family operates at a temperature range of –40°C to 125°C. |
TPS7B68-Q1Automotive 500-mA, off-battery (40-V), high-PSRR, low-IQ, low-dropout voltage regulator with WD | Integrated Circuits (ICs) | 1 | Active | In automotive microcontroller or microprocessor power-supply applications, the watchdog is used to monitor the microcontroller working status to prevent software runaway. The watchdog must be independent of the microcontroller in a reliable system.
The TPS7B68-Q1 is a 500-mA watchdog LDO designed for an operating voltage up to 40 V, with typical quiescent current of only 19 µA at light load. The device integrates a programmable function for selecting a window or standard watchdog, with an external resistor to set the watchdog time within 10% accuracy.
The PG pin on the TPS7B68-Q1 indicates when the output voltage is stable and in regulation. The power-good delay period and power-good threshold can be adjusted by external components. The device also features an integrated short-circuit and overcurrent protection. The combination of such features makes this device particularly flexible and suitable to supply microcontroller systems in automotive applications.
In automotive microcontroller or microprocessor power-supply applications, the watchdog is used to monitor the microcontroller working status to prevent software runaway. The watchdog must be independent of the microcontroller in a reliable system.
The TPS7B68-Q1 is a 500-mA watchdog LDO designed for an operating voltage up to 40 V, with typical quiescent current of only 19 µA at light load. The device integrates a programmable function for selecting a window or standard watchdog, with an external resistor to set the watchdog time within 10% accuracy.
The PG pin on the TPS7B68-Q1 indicates when the output voltage is stable and in regulation. The power-good delay period and power-good threshold can be adjusted by external components. The device also features an integrated short-circuit and overcurrent protection. The combination of such features makes this device particularly flexible and suitable to supply microcontroller systems in automotive applications. |
| Power Management (PMIC) | 1 | Active | |
TPS7B69-Q1Automotive 150-mA, off-battery (40-V), high-PSRR, low-IQ, low-dropout voltage regulator | Development Boards, Kits, Programmers | 8 | Active | The TPS7B69xx-Q1 device is a low-dropout linear regulator designed for up to 40-V VIoperations. With only 15-µA (typical) quiescent current at light load, the device is suitable for standby microcontrol-unit systems especially in automotive applications.
The devices feature an integrated short-circuit and overcurrent protection. The TPS7B69xx-Q1 device operates over a –40°C to 125°C temperature range. Because of these features, the TPS7B6925-Q1, TPS7B6933-Q1, and TPS7B6950-Q1 devices are well suited in power supplies for various automotive applications.
The TPS7B69xx-Q1 device is a low-dropout linear regulator designed for up to 40-V VIoperations. With only 15-µA (typical) quiescent current at light load, the device is suitable for standby microcontrol-unit systems especially in automotive applications.
The devices feature an integrated short-circuit and overcurrent protection. The TPS7B69xx-Q1 device operates over a –40°C to 125°C temperature range. Because of these features, the TPS7B6925-Q1, TPS7B6933-Q1, and TPS7B6950-Q1 devices are well suited in power supplies for various automotive applications. |
| Linear Voltage Regulator Evaluation Boards | 1 | Active | |
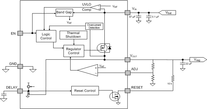
TPS7B70-Q1Automotive 300-mA, off-battery (40-V), low-IQ, low-dropout voltage regulator with RESET with delay | Integrated Circuits (ICs) | 2 | Active | The TPS7B70-Q1 is a 300-mA, low-dropout linear regulator (LDO) that operates from an automotive battery. The device has only 19 µA of quiescent current at light loads. Thus, the TPS7B70-Q1 is an excellent selection to supply power to always-on components, such as microcontrollers (MCUs) and controller area network (CAN) transceivers.
The input voltage range of the TPS7B70-Q1 extends thru 40 V. This voltage helps the device withstand transient conditions, such as load-dump. The device also has a power good (PG) pin to tell the system when the output voltage is in regulation. To achieve the necessary operation, you can adjust the PG threshold voltage and delay. The threshold voltage of the PG signal is adjusted through external resistors. Adjust the delay with an external capacitor.
This device operates in ambient temperatures from –40°C to +125°C, and with junction temperatures from –40°C to +150°C. This device also has a thermally conductive package that enables sustained operation despite significant dissipation across the device, a typical property of off-battery operation. These features, along with included current limit and thermal shutdown protection, make the TPS7B70-Q1 an excellent selection to supply power to automotive system components.
The TPS7B70-Q1 is a 300-mA, low-dropout linear regulator (LDO) that operates from an automotive battery. The device has only 19 µA of quiescent current at light loads. Thus, the TPS7B70-Q1 is an excellent selection to supply power to always-on components, such as microcontrollers (MCUs) and controller area network (CAN) transceivers.
The input voltage range of the TPS7B70-Q1 extends thru 40 V. This voltage helps the device withstand transient conditions, such as load-dump. The device also has a power good (PG) pin to tell the system when the output voltage is in regulation. To achieve the necessary operation, you can adjust the PG threshold voltage and delay. The threshold voltage of the PG signal is adjusted through external resistors. Adjust the delay with an external capacitor.
This device operates in ambient temperatures from –40°C to +125°C, and with junction temperatures from –40°C to +150°C. This device also has a thermally conductive package that enables sustained operation despite significant dissipation across the device, a typical property of off-battery operation. These features, along with included current limit and thermal shutdown protection, make the TPS7B70-Q1 an excellent selection to supply power to automotive system components. |