TPS7A1601100-mA, 60-V, ultra-low-IQ, low-dropout (LDO) voltage regulator with power good and enable | Linear Voltage Regulator Evaluation Boards | 17 | Active | The TPS7A16 family of ultralow power, low-dropout (LDO) voltage regulators offers the benefits of ultra-low quiescent current, high input voltage and miniaturized, high thermal-performance packaging.
The TPS7A16 family is designed for continuous or sporadic (power backup) battery-powered applications where ultralow quiescent current is critical to extending system battery life.
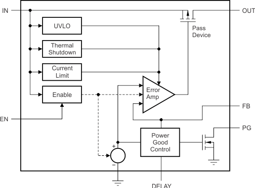
The TPS7A16 family offers an enable pin (EN) compatible with standard CMOS logic and an integrated open drain active-high power good output (PG) with a user-programmable delay. These pins are intended for use in microcontroller-based, battery-powered applications where power-rail sequencing is required.
In addition, the TPS7A16 is ideal for generating a low-voltage supply from multicell solutions ranging from high cell-count power-tool packs to automotive applications; not only can this device supply a well-regulated voltage rail, but it can also withstand and maintain regulation during voltage transients. These features translate to simpler and more cost-effective, electrical surge-protection circuitry.
The TPS7A16 family of ultralow power, low-dropout (LDO) voltage regulators offers the benefits of ultra-low quiescent current, high input voltage and miniaturized, high thermal-performance packaging.
The TPS7A16 family is designed for continuous or sporadic (power backup) battery-powered applications where ultralow quiescent current is critical to extending system battery life.
The TPS7A16 family offers an enable pin (EN) compatible with standard CMOS logic and an integrated open drain active-high power good output (PG) with a user-programmable delay. These pins are intended for use in microcontroller-based, battery-powered applications where power-rail sequencing is required.
In addition, the TPS7A16 is ideal for generating a low-voltage supply from multicell solutions ranging from high cell-count power-tool packs to automotive applications; not only can this device supply a well-regulated voltage rail, but it can also withstand and maintain regulation during voltage transients. These features translate to simpler and more cost-effective, electrical surge-protection circuitry. |
TPS7A16A100-mA, 60-V, 5-μA quiescent current, low-dropout (LDO) voltage regulator with power good and enable | Power Management (PMIC) | 1 | Active | The TPS7A16A ultra-low-power, low-dropout (LDO) voltage regulator offers the benefits of ultra-low quiescent current, high input voltage, and miniaturized, high-thermal-performance packaging.
The TPS7A16A is designed for continuous or sporadic (power backup) battery-powered applications where ultra-low quiescent current is critical to extending system battery life.
The TPS7A16A offers an enable pin (EN) compatible with standard complementary metal oxide semiconductor (CMOS) logic and an integrated open-drain, active-high, power-good output (PG) with a user-programmable delay. These pins are intended for use in microcontroller-based, battery-powered applications where power-rail sequencing is required.
In addition, the TPS7A16A is ideal for generating a low-voltage supply from multicell solutions ranging from high-cell-count, power-tool packs to automotive applications. Not only can this device supply a well-regulated voltage rail, but the TPS7A16A can also withstand and maintain regulation during voltage transients. These features translate to simpler and more cost-effective, electrical surge-protection circuitry.
The TPS7A16A ultra-low-power, low-dropout (LDO) voltage regulator offers the benefits of ultra-low quiescent current, high input voltage, and miniaturized, high-thermal-performance packaging.
The TPS7A16A is designed for continuous or sporadic (power backup) battery-powered applications where ultra-low quiescent current is critical to extending system battery life.
The TPS7A16A offers an enable pin (EN) compatible with standard complementary metal oxide semiconductor (CMOS) logic and an integrated open-drain, active-high, power-good output (PG) with a user-programmable delay. These pins are intended for use in microcontroller-based, battery-powered applications where power-rail sequencing is required.
In addition, the TPS7A16A is ideal for generating a low-voltage supply from multicell solutions ranging from high-cell-count, power-tool packs to automotive applications. Not only can this device supply a well-regulated voltage rail, but the TPS7A16A can also withstand and maintain regulation during voltage transients. These features translate to simpler and more cost-effective, electrical surge-protection circuitry. |
TPS7A16A-Q1Automotive, 100-mA, off-battery (60-V), ultra-low-IQ, low-dropout voltage regulator with power good | Integrated Circuits (ICs) | 1 | Active | The TPS7A16A-Q1 ultralow-power, low-dropout (LDO) voltage regulator offers the benefits of ultralow quiescent current, high input voltage, and miniaturized, high-thermal-performance packaging.
The TPS7A16A-Q1 is designed for continuous or sporadic (power backup) battery-powered applications where ultralow quiescent current is critical to extending system battery life.
The TPS7A16A-Q1 offers an enable pin (EN) compatible with standard complementary metal oxide semiconductor (CMOS) logic and an integrated open-drain, active-high, power-good output (PG) with a user-programmable delay. These pins are intended for use in microcontroller-based, battery-powered applications where power-rail sequencing is required.
In addition, the TPS7A16A-Q1 is ideal for generating a low-voltage supply from multicell solutions ranging from high-cell-count power-tool packs to automotive applications; not only can this device supply a well-regulated voltage rail, but the TPS7A16A-Q1 can also withstand and maintain regulation during voltage transients. These features translate to simpler and more cost-effective, electrical surge-protection circuitry.
The TPS7A16A-Q1 ultralow-power, low-dropout (LDO) voltage regulator offers the benefits of ultralow quiescent current, high input voltage, and miniaturized, high-thermal-performance packaging.
The TPS7A16A-Q1 is designed for continuous or sporadic (power backup) battery-powered applications where ultralow quiescent current is critical to extending system battery life.
The TPS7A16A-Q1 offers an enable pin (EN) compatible with standard complementary metal oxide semiconductor (CMOS) logic and an integrated open-drain, active-high, power-good output (PG) with a user-programmable delay. These pins are intended for use in microcontroller-based, battery-powered applications where power-rail sequencing is required.
In addition, the TPS7A16A-Q1 is ideal for generating a low-voltage supply from multicell solutions ranging from high-cell-count power-tool packs to automotive applications; not only can this device supply a well-regulated voltage rail, but the TPS7A16A-Q1 can also withstand and maintain regulation during voltage transients. These features translate to simpler and more cost-effective, electrical surge-protection circuitry. |
TPS7A1901450-mA, 40-V, low-IQ, adjustable low-dropout voltage regulator with power good & enable | Linear Voltage Regulator Evaluation Boards | 2 | Active | The TPS7A19 is a low-dropout linear regulator (LDO) with a wide input voltage (VIN) range up to 40 V, capable of sourcing high output current (IOUT) up to 450 mA. This voltage regulator is ideal for generating a low-voltage supply from wide input-voltage rails. Not only does the TPS7A19 supply a well-regulated voltage rail, but the device also withstands and maintains regulation during voltage transients by acting as a simple surge protection circuit.
The TPS7A19 consumes only 15 µA of quiescent current (IQ) at light loads, thereby lowering the power consumption for always-on or battery-powered applications.
The TPS7A19 features integrated thermal shutdown and overcurrent protection. The TPS7A19 also offers a power good output (PG) with a programmable delay that indicates when the output voltage is in regulation. This feature is useful for power-rail sequencing functions.
This LDO is available in a small, 3-mm × 3-mm, thermally-enhanced, 8-pin SON package.
The TPS7A19 is a low-dropout linear regulator (LDO) with a wide input voltage (VIN) range up to 40 V, capable of sourcing high output current (IOUT) up to 450 mA. This voltage regulator is ideal for generating a low-voltage supply from wide input-voltage rails. Not only does the TPS7A19 supply a well-regulated voltage rail, but the device also withstands and maintains regulation during voltage transients by acting as a simple surge protection circuit.
The TPS7A19 consumes only 15 µA of quiescent current (IQ) at light loads, thereby lowering the power consumption for always-on or battery-powered applications.
The TPS7A19 features integrated thermal shutdown and overcurrent protection. The TPS7A19 also offers a power good output (PG) with a programmable delay that indicates when the output voltage is in regulation. This feature is useful for power-rail sequencing functions.
This LDO is available in a small, 3-mm × 3-mm, thermally-enhanced, 8-pin SON package. |
| Linear Voltage Regulator Evaluation Boards | 1 | Obsolete | |
TPS7A2009300mA ultra-low-noise low-IQ low-dropout (LDO) linear regulator with high PSRR | Voltage Regulators - Linear, Low Drop Out (LDO) Regulators | 2 | Active | The TPS7A20 is an ultra-small, low-dropout (LDO) linear regulator that can source 300mA of output current. The TPS7A20 is designed to provide low noise, high PSRR, and excellent load and line transient performance that can meet the requirements of RF and other sensitive analog circuits. Using innovative design techniques, the TPS7A20 offers an ultra-low noise performance without the addition of a noise bypass capacitor. The TPS7A20 also provides the advantage of low quiescent current, which can be ideal for battery-powered applications. With an input voltage range of 1.6V to 6.0V and an output range of 0.8V to 5.5V, the TPS7A20 can be used for a wide variety of applications. The device uses a precision reference circuit to provide a maximum accuracy of 1.5% over load, line, and temperature variations.
The TPS7A20 features an internal soft-start to lower the inrush current, thus minimizing the input voltage drop during start up. The device is stable with small ceramic capacitors, allowing for a small overall solution size.
The TPS7A20 has a smart enable input circuit with an internally controlled pulldown resistor that keeps the LDO disabled even when the EN pin is left floating and helps eliminate the external components used to pulldown the EN pin.
The TPS7A20 is an ultra-small, low-dropout (LDO) linear regulator that can source 300mA of output current. The TPS7A20 is designed to provide low noise, high PSRR, and excellent load and line transient performance that can meet the requirements of RF and other sensitive analog circuits. Using innovative design techniques, the TPS7A20 offers an ultra-low noise performance without the addition of a noise bypass capacitor. The TPS7A20 also provides the advantage of low quiescent current, which can be ideal for battery-powered applications. With an input voltage range of 1.6V to 6.0V and an output range of 0.8V to 5.5V, the TPS7A20 can be used for a wide variety of applications. The device uses a precision reference circuit to provide a maximum accuracy of 1.5% over load, line, and temperature variations.
The TPS7A20 features an internal soft-start to lower the inrush current, thus minimizing the input voltage drop during start up. The device is stable with small ceramic capacitors, allowing for a small overall solution size.
The TPS7A20 has a smart enable input circuit with an internally controlled pulldown resistor that keeps the LDO disabled even when the EN pin is left floating and helps eliminate the external components used to pulldown the EN pin. |
| Integrated Circuits (ICs) | 2 | Active | |
| Power Management (PMIC) | 2 | Active | |
| Power Management (PMIC) | 2 | Active | |
| Integrated Circuits (ICs) | 1 | Active | |