TPS62067-Q1Automotive 3-MHz 2-A step-down converter in 2×2 SON package | Voltage Regulators - DC DC Switching Regulators | 4 | Active | The TPS62065-Q1, TPS62067-Q1, and TPS62067A-Q1 devices are highly-efficient, synchronous, step-down DC/DC converters. The device provides up to 2-A output current.
With an input voltage range of 2.9 V to 6 V the device is an excellent fit for power conversion from a 5-V or 3.3-V system supply rail. The TPS62065-Q1 and TPS62067-Q1 device operates at 3-MHz fixed frequency and enters power-save mode operation at light load currents to maintain high efficiency over the entire load current range. The power save mode is optimized for low output-voltage ripple. For low noise applications, the TPS62065-Q1 device can be forced into fixed frequency PWM mode by pulling the MODE pin high. The TPS62067-Q1 provides an open drain power good output and has a power save mode, while the TPS62067A-Q1 operates in fixed frequency PWM mode. In the shutdown mode, the current consumption is reduced to 5 µA and an internal circuit discharges the output capacitor. The TPS62065-Q1, TPS62067-Q1, and TPS62067A-Q1 devices are optimized for operation with a tiny 1-µH inductor and a small 10-µF output capacitor to achieve smallest design size and high regulation performance.
The new product,TPS628502-Q1, offers reduced BOM cost and size, higher efficiency and other features.
The TPS62065-Q1, TPS62067-Q1, and TPS62067A-Q1 devices are highly-efficient, synchronous, step-down DC/DC converters. The device provides up to 2-A output current.
With an input voltage range of 2.9 V to 6 V the device is an excellent fit for power conversion from a 5-V or 3.3-V system supply rail. The TPS62065-Q1 and TPS62067-Q1 device operates at 3-MHz fixed frequency and enters power-save mode operation at light load currents to maintain high efficiency over the entire load current range. The power save mode is optimized for low output-voltage ripple. For low noise applications, the TPS62065-Q1 device can be forced into fixed frequency PWM mode by pulling the MODE pin high. The TPS62067-Q1 provides an open drain power good output and has a power save mode, while the TPS62067A-Q1 operates in fixed frequency PWM mode. In the shutdown mode, the current consumption is reduced to 5 µA and an internal circuit discharges the output capacitor. The TPS62065-Q1, TPS62067-Q1, and TPS62067A-Q1 devices are optimized for operation with a tiny 1-µH inductor and a small 10-µF output capacitor to achieve smallest design size and high regulation performance.
The new product,TPS628502-Q1, offers reduced BOM cost and size, higher efficiency and other features. |
TPS62080A1.2A High Efficient Step Down Converter in 2x2mm SON Package, with Adjustable Vout | Evaluation Boards | 4 | Active | The TPS6208x devices are a family of high frequency synchronous step down converters. With an input voltage range of 2.3 V to 6 V, common battery technologies are supported. Alternatively, the device can be used for low voltage system power rails.
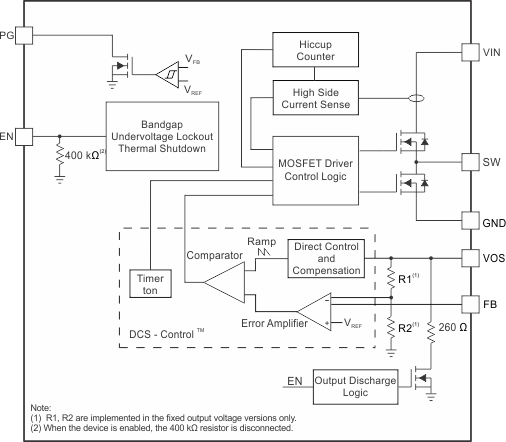
The TPS6208x focuses on high efficiency step-down conversion over a wide output current range. At medium to heavy loads, the converter operates in PWM mode and automatically enters Power Save Mode operation at light load currents to maintain high efficiency over the entire load current range. To maintain high efficiency at very low load or no load currents, a Snooze Mode with an ultra-low quiescent current is implemented. This function, enabled by the MODE pin, increases the run-time of battery driven applications and keeps the standby current at its lowest level to meet green energy standards targeting a low stand-by current.
To address the requirements of system power rails, the internal loop compensation allows a large selection of external output capacitor values in excess of 100 µF. With its DCS-Control™ architecture, excellent load transient performance and output voltage regulation accuracy is achieved. The device is available in 2-mm × 2-mm WSON package with Thermal PAD.
The TPS6208x devices are a family of high frequency synchronous step down converters. With an input voltage range of 2.3 V to 6 V, common battery technologies are supported. Alternatively, the device can be used for low voltage system power rails.
The TPS6208x focuses on high efficiency step-down conversion over a wide output current range. At medium to heavy loads, the converter operates in PWM mode and automatically enters Power Save Mode operation at light load currents to maintain high efficiency over the entire load current range. To maintain high efficiency at very low load or no load currents, a Snooze Mode with an ultra-low quiescent current is implemented. This function, enabled by the MODE pin, increases the run-time of battery driven applications and keeps the standby current at its lowest level to meet green energy standards targeting a low stand-by current.
To address the requirements of system power rails, the internal loop compensation allows a large selection of external output capacitor values in excess of 100 µF. With its DCS-Control™ architecture, excellent load transient performance and output voltage regulation accuracy is achieved. The device is available in 2-mm × 2-mm WSON package with Thermal PAD. |
TPS620811.2A Wide Range Efficient Step Down Converter with Snooze Mode. 1.8 Vout (Min) | Power Management (PMIC) | 2 | Active | The TPS6208x devices are a family of high frequency synchronous step down converters. With an input voltage range of 2.3 V to 6 V, common battery technologies are supported. Alternatively, the device can be used for low voltage system power rails.
The TPS6208x focuses on high efficiency step-down conversion over a wide output current range. At medium to heavy loads, the converter operates in PWM mode and automatically enters Power Save Mode operation at light load currents to maintain high efficiency over the entire load current range. To maintain high efficiency at very low load or no load currents, a Snooze Mode with an ultra-low quiescent current is implemented. This function, enabled by the MODE pin, increases the run-time of battery driven applications and keeps the standby current at its lowest level to meet green energy standards targeting a low stand-by current.
To address the requirements of system power rails, the internal loop compensation allows a large selection of external output capacitor values in excess of 100 µF. With its DCS-Control™ architecture, excellent load transient performance and output voltage regulation accuracy is achieved. The device is available in 2-mm × 2-mm WSON package with Thermal PAD.
The TPS6208x devices are a family of high frequency synchronous step down converters. With an input voltage range of 2.3 V to 6 V, common battery technologies are supported. Alternatively, the device can be used for low voltage system power rails.
The TPS6208x focuses on high efficiency step-down conversion over a wide output current range. At medium to heavy loads, the converter operates in PWM mode and automatically enters Power Save Mode operation at light load currents to maintain high efficiency over the entire load current range. To maintain high efficiency at very low load or no load currents, a Snooze Mode with an ultra-low quiescent current is implemented. This function, enabled by the MODE pin, increases the run-time of battery driven applications and keeps the standby current at its lowest level to meet green energy standards targeting a low stand-by current.
To address the requirements of system power rails, the internal loop compensation allows a large selection of external output capacitor values in excess of 100 µF. With its DCS-Control™ architecture, excellent load transient performance and output voltage regulation accuracy is achieved. The device is available in 2-mm × 2-mm WSON package with Thermal PAD. |
TPS620821.2A High Efficient Step Down Converter in 2x2mm SON Package. 3.3 Vout (Min) | Voltage Regulators - DC DC Switching Regulators | 2 | Active | The TPS6208x devices are a family of high frequency synchronous step down converters. With an input voltage range of 2.3 V to 6 V, common battery technologies are supported. Alternatively, the device can be used for low voltage system power rails.
The TPS6208x focuses on high efficiency step-down conversion over a wide output current range. At medium to heavy loads, the converter operates in PWM mode and automatically enters Power Save Mode operation at light load currents to maintain high efficiency over the entire load current range. To maintain high efficiency at very low load or no load currents, a Snooze Mode with an ultra-low quiescent current is implemented. This function, enabled by the MODE pin, increases the run-time of battery driven applications and keeps the standby current at its lowest level to meet green energy standards targeting a low stand-by current.
To address the requirements of system power rails, the internal loop compensation allows a large selection of external output capacitor values in excess of 100 µF. With its DCS-Control™ architecture, excellent load transient performance and output voltage regulation accuracy is achieved. The device is available in 2-mm × 2-mm WSON package with Thermal PAD.
The TPS6208x devices are a family of high frequency synchronous step down converters. With an input voltage range of 2.3 V to 6 V, common battery technologies are supported. Alternatively, the device can be used for low voltage system power rails.
The TPS6208x focuses on high efficiency step-down conversion over a wide output current range. At medium to heavy loads, the converter operates in PWM mode and automatically enters Power Save Mode operation at light load currents to maintain high efficiency over the entire load current range. To maintain high efficiency at very low load or no load currents, a Snooze Mode with an ultra-low quiescent current is implemented. This function, enabled by the MODE pin, increases the run-time of battery driven applications and keeps the standby current at its lowest level to meet green energy standards targeting a low stand-by current.
To address the requirements of system power rails, the internal loop compensation allows a large selection of external output capacitor values in excess of 100 µF. With its DCS-Control™ architecture, excellent load transient performance and output voltage regulation accuracy is achieved. The device is available in 2-mm × 2-mm WSON package with Thermal PAD. |
| Voltage Regulators - DC DC Switching Regulators | 3 | Active | |
TPS620863-A Step-Down Converter with DCS-Control and Hiccup Short Circuit Protection in 2x2 QFN Package | Integrated Circuits (ICs) | 1 | Active | The TPS62085, TPS62086, and TPS62087 devices are high-frequency synchronous step-down converters optimized for small solution size and high efficiency. With an input voltage range of 2.5 V to 6.0 V, common battery technologies are supported. The devices focus on high-efficiency step-down conversion over a wide output current range. At medium to heavy loads, the converter operates in PWM mode and automatically enters Power Save Mode operation at light load to maintain high efficiency over the entire load current range.
To address the requirements of system power rails, the internal compensation circuit allows a large selection of external output capacitor values ranging from 10 µF to 150 µF. Together with its DCS-Control architecture, excellent load transient performance and output voltage regulation accuracy are achieved. The devices are available in a 2-mm × 2-mm VSON package.
The TPS62085, TPS62086, and TPS62087 devices are high-frequency synchronous step-down converters optimized for small solution size and high efficiency. With an input voltage range of 2.5 V to 6.0 V, common battery technologies are supported. The devices focus on high-efficiency step-down conversion over a wide output current range. At medium to heavy loads, the converter operates in PWM mode and automatically enters Power Save Mode operation at light load to maintain high efficiency over the entire load current range.
To address the requirements of system power rails, the internal compensation circuit allows a large selection of external output capacitor values ranging from 10 µF to 150 µF. Together with its DCS-Control architecture, excellent load transient performance and output voltage regulation accuracy are achieved. The devices are available in a 2-mm × 2-mm VSON package. |
TPS620873-A Step-Down Converter with DCS-Control and Hiccup Short Circuit Protection in 2x2 QFN Package | Voltage Regulators - DC DC Switching Regulators | 2 | Active | The TPS62085, TPS62086, and TPS62087 devices are high-frequency synchronous step-down converters optimized for small solution size and high efficiency. With an input voltage range of 2.5 V to 6.0 V, common battery technologies are supported. The devices focus on high-efficiency step-down conversion over a wide output current range. At medium to heavy loads, the converter operates in PWM mode and automatically enters Power Save Mode operation at light load to maintain high efficiency over the entire load current range.
To address the requirements of system power rails, the internal compensation circuit allows a large selection of external output capacitor values ranging from 10 µF to 150 µF. Together with its DCS-Control architecture, excellent load transient performance and output voltage regulation accuracy are achieved. The devices are available in a 2-mm × 2-mm VSON package.
The TPS62085, TPS62086, and TPS62087 devices are high-frequency synchronous step-down converters optimized for small solution size and high efficiency. With an input voltage range of 2.5 V to 6.0 V, common battery technologies are supported. The devices focus on high-efficiency step-down conversion over a wide output current range. At medium to heavy loads, the converter operates in PWM mode and automatically enters Power Save Mode operation at light load to maintain high efficiency over the entire load current range.
To address the requirements of system power rails, the internal compensation circuit allows a large selection of external output capacitor values ranging from 10 µF to 150 µF. Together with its DCS-Control architecture, excellent load transient performance and output voltage regulation accuracy are achieved. The devices are available in a 2-mm × 2-mm VSON package. |
TPS62088332.4-V to 5.5-V input, 3-A, step-down converter in 1.2-mm x 0.8-mm WCS package with forced-PWM | Development Boards, Kits, Programmers | 9 | Active | The TPS6208xx device family is a high-frequency, synchronous step-down converter designed for small design size and high efficiency. With an input voltage range of 2.4V to 5.5V, common battery technologies are supported. At medium to heavy loads, the converter operates in PWM mode and automatically enters power save mode operation at light load to maintain high efficiency over the entire load current range. The forced PWM version of the device maintains a CCM operation across any load. The 4MHz switching frequency allows the device to use small external components. Together with DCS-control architecture, excellent load transient performance, and output voltage regulation accuracy are achieved. Other features like overcurrent protection, thermal shutdown protection, active output discharge, and power good are built in. The device is available in a 6-pin WCSP package.
The TPS6208xx device family is a high-frequency, synchronous step-down converter designed for small design size and high efficiency. With an input voltage range of 2.4V to 5.5V, common battery technologies are supported. At medium to heavy loads, the converter operates in PWM mode and automatically enters power save mode operation at light load to maintain high efficiency over the entire load current range. The forced PWM version of the device maintains a CCM operation across any load. The 4MHz switching frequency allows the device to use small external components. Together with DCS-control architecture, excellent load transient performance, and output voltage regulation accuracy are achieved. Other features like overcurrent protection, thermal shutdown protection, active output discharge, and power good are built in. The device is available in a 6-pin WCSP package. |
TPS62089A2.4-V to 5.5-V input, 2-A, step-down converter in 1.2-mm x 0.8-mm WCS package with forced-PWM | Power Management (PMIC) | 1 | Active | The TPS6208xx device family is a high-frequency, synchronous step-down converter designed for small design size and high efficiency. With an input voltage range of 2.4V to 5.5V, common battery technologies are supported. At medium to heavy loads, the converter operates in PWM mode and automatically enters power save mode operation at light load to maintain high efficiency over the entire load current range. The forced PWM version of the device maintains a CCM operation across any load. The 4MHz switching frequency allows the device to use small external components. Together with DCS-control architecture, excellent load transient performance, and output voltage regulation accuracy are achieved. Other features like overcurrent protection, thermal shutdown protection, active output discharge, and power good are built in. The device is available in a 6-pin WCSP package.
The TPS6208xx device family is a high-frequency, synchronous step-down converter designed for small design size and high efficiency. With an input voltage range of 2.4V to 5.5V, common battery technologies are supported. At medium to heavy loads, the converter operates in PWM mode and automatically enters power save mode operation at light load to maintain high efficiency over the entire load current range. The forced PWM version of the device maintains a CCM operation across any load. The 4MHz switching frequency allows the device to use small external components. Together with DCS-control architecture, excellent load transient performance, and output voltage regulation accuracy are achieved. Other features like overcurrent protection, thermal shutdown protection, active output discharge, and power good are built in. The device is available in a 6-pin WCSP package. |
TPS62090-Q1Automotive: 3A, 2.5 to 6V input, up to 97% efficiency, 3x3 QFN, Step-Down Converter | Evaluation Boards | 4 | Active | The TPS62090Q devices are a family of high-frequency, synchronous, step-down converters optimized for small solution size, high efficiency, and are suitable for battery-powered applications. To maximize efficiency, the converters operate in pulse width modulation (PWM) mode with a nominal switching frequency of 2.8 MHz to 1.4 MHz and automatically enter power save mode operation at light load currents. When used in distributed power supplies and point-of-load regulation, the devices allow voltage tracking to other voltage rails and tolerate output capacitors ranging from 10 µF up to 150 µF and beyond. Using the DCS-Control™ topology, the devices achieve excellent load transient performance and accurate output voltage regulation.
The output voltage start-up ramp is controlled by the SS pin, which allows operation as either a standalone power supply or in tracking configurations. Power sequencing is also possible by configuring the enable and power good pins. In power save mode, the devices operate at typically 20-µA quiescent current. Power save mode is entered automatically and seamlessly maintaining high efficiency over the entire load current range.
The TPS62090Q devices are a family of high-frequency, synchronous, step-down converters optimized for small solution size, high efficiency, and are suitable for battery-powered applications. To maximize efficiency, the converters operate in pulse width modulation (PWM) mode with a nominal switching frequency of 2.8 MHz to 1.4 MHz and automatically enter power save mode operation at light load currents. When used in distributed power supplies and point-of-load regulation, the devices allow voltage tracking to other voltage rails and tolerate output capacitors ranging from 10 µF up to 150 µF and beyond. Using the DCS-Control™ topology, the devices achieve excellent load transient performance and accurate output voltage regulation.
The output voltage start-up ramp is controlled by the SS pin, which allows operation as either a standalone power supply or in tracking configurations. Power sequencing is also possible by configuring the enable and power good pins. In power save mode, the devices operate at typically 20-µA quiescent current. Power save mode is entered automatically and seamlessly maintaining high efficiency over the entire load current range. |