TPS61021A3-A Boost Converter with 0.5-V Ultra Low Input Voltage | DC/DC & AC/DC (Off-Line) SMPS Evaluation Boards | 4 | Active | The TPS61021A provides a power supply solution for portable or smart devices powered by alkaline, NiMH, Li-Mn, or Li-ion batteries. The TPS61021A is capable of outputting 3.3-V voltage and 1.5-A current from a battery discharged to as low as 1.8 V. Capable of operating with 0.5-V input voltage enables the TPS61021A to extend the battery run time.
The TPS61021A operates at 2-MHz switching frequency at heavy load and enters power-save mode at light load to maintain high efficiency over the entire load current range. The device only consumes a 17-µA quiescent current from VOUTin light load condition. During shutdown, the load is completely disconnected from the input. In addition, The TPS61021A provides 4.35-V output overvoltage protection, output short circuit protection, and thermal shutdown protection.
The TPS61021A offers a very small solution size due to low count of external components. It allows the use of small inductors and output capacitors with the 2-MHz switching frequency.
The TPS61021A is available in 2.0-mm × 2.0-mm WSON package.
The TPS61021A provides a power supply solution for portable or smart devices powered by alkaline, NiMH, Li-Mn, or Li-ion batteries. The TPS61021A is capable of outputting 3.3-V voltage and 1.5-A current from a battery discharged to as low as 1.8 V. Capable of operating with 0.5-V input voltage enables the TPS61021A to extend the battery run time.
The TPS61021A operates at 2-MHz switching frequency at heavy load and enters power-save mode at light load to maintain high efficiency over the entire load current range. The device only consumes a 17-µA quiescent current from VOUTin light load condition. During shutdown, the load is completely disconnected from the input. In addition, The TPS61021A provides 4.35-V output overvoltage protection, output short circuit protection, and thermal shutdown protection.
The TPS61021A offers a very small solution size due to low count of external components. It allows the use of small inductors and output capacitors with the 2-MHz switching frequency.
The TPS61021A is available in 2.0-mm × 2.0-mm WSON package. |
TPS610228-A boost converter with 0.5-V ultra-low input voltage | Integrated Circuits (ICs) | 1 | Active | The TPS61022 provides a power supply solution for portable equipment and IoT devices powered by various batteries and super capacitors. The TPS61022 has minimum 6.5-A valley switch current limit over full temperature range. With a wide input voltage range of 0.5 V to 5.5 V, the TPS61022 supports supercapacitor backup power applications, which may deeply discharge the supercapacitor.
The TPS61022 operates at 1-MHz switching frequency when the input voltage is above 1.5 V. the switching frequency decreases gradually to 0.6 MHz when the input voltage is below 1.5 V down to 1 V. A MODE pin sets the TPS61022 operating either in power-save mode or forced PWM mode in light load condition. The TPS61022 only consumes a 26-µA quiescent current from VOUTin light load condition. During shutdown, the load is completely disconnected from the input power. The TPS61022 has 5.7-V output overvoltage protection, output short-circuit protection, and thermal shutdown protection.
The TPS61022 offers a very small solution size with its 2-mm × 2-mm VQFN package and minimum amount of external components.
The TPS61022 provides a power supply solution for portable equipment and IoT devices powered by various batteries and super capacitors. The TPS61022 has minimum 6.5-A valley switch current limit over full temperature range. With a wide input voltage range of 0.5 V to 5.5 V, the TPS61022 supports supercapacitor backup power applications, which may deeply discharge the supercapacitor.
The TPS61022 operates at 1-MHz switching frequency when the input voltage is above 1.5 V. the switching frequency decreases gradually to 0.6 MHz when the input voltage is below 1.5 V down to 1 V. A MODE pin sets the TPS61022 operating either in power-save mode or forced PWM mode in light load condition. The TPS61022 only consumes a 26-µA quiescent current from VOUTin light load condition. During shutdown, the load is completely disconnected from the input power. The TPS61022 has 5.7-V output overvoltage protection, output short-circuit protection, and thermal shutdown protection.
The TPS61022 offers a very small solution size with its 2-mm × 2-mm VQFN package and minimum amount of external components. |
| Power Management (PMIC) | 2 | Active | |
TPS610243.0-V Output, 1.5-A Switch, 96% Efficient Boost Converter w/ LDO Down-Mode, QFN-10 | Voltage Regulators - DC DC Switching Regulators | 2 | Active | The TPS6102x family of devices provide a power supply solution for products powered by either a one-cell, two-cell, or three-cell alkaline, NiCd or NiMH, or one-cell Li-Ion or Li-polymer battery. Output currents can go as high as 200 mA while using a single-cell alkaline battery, and discharge it down to 0.9 V. The device can also be used for generating 5 V at 500 mA from a 3.3-V rail or a Li-Ion battery. The boost converter is based on a fixed-frequency, pulse width modulation (PWM) controller using a synchronous rectifier to obtain maximum efficiency. At low load currents the converter enters the power save mode to maintain a high efficiency over a wide-load current range. The Power Save mode can be disabled, forcing the converter to operate at a fixed switching frequency. The maximum peak current in the boost switch is limited to a value of 800 mA, 1500 mA, or 1800 mA depending on the version of the device.
The TPS6102x devices keep the output voltage regulated even when the input voltage exceeds the nominal output voltage. The output voltage can be programmed by an external resistor divider, or is fixed internally on the chip. The converter can be disabled to minimize battery drain. During shutdown, the load is completely disconnected from the battery. A low-EMI mode is implemented to reduce ringing and, in effect, lower radiated electromagnetic energy when the converter enters the discontinuous conduction mode. The device is packaged in a 10-pin VSON PowerPAD package measuring 3 mm x 3 mm (DRC).
The TPS6102x family of devices provide a power supply solution for products powered by either a one-cell, two-cell, or three-cell alkaline, NiCd or NiMH, or one-cell Li-Ion or Li-polymer battery. Output currents can go as high as 200 mA while using a single-cell alkaline battery, and discharge it down to 0.9 V. The device can also be used for generating 5 V at 500 mA from a 3.3-V rail or a Li-Ion battery. The boost converter is based on a fixed-frequency, pulse width modulation (PWM) controller using a synchronous rectifier to obtain maximum efficiency. At low load currents the converter enters the power save mode to maintain a high efficiency over a wide-load current range. The Power Save mode can be disabled, forcing the converter to operate at a fixed switching frequency. The maximum peak current in the boost switch is limited to a value of 800 mA, 1500 mA, or 1800 mA depending on the version of the device.
The TPS6102x devices keep the output voltage regulated even when the input voltage exceeds the nominal output voltage. The output voltage can be programmed by an external resistor divider, or is fixed internally on the chip. The converter can be disabled to minimize battery drain. During shutdown, the load is completely disconnected from the battery. A low-EMI mode is implemented to reduce ringing and, in effect, lower radiated electromagnetic energy when the converter enters the discontinuous conduction mode. The device is packaged in a 10-pin VSON PowerPAD package measuring 3 mm x 3 mm (DRC). |
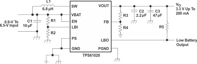
TPS610253.3-V Output, 1.5-A Switch, 96% Efficient Boost Converter w/ LDO Down-Mode, QFN-10 | Power Management (PMIC) | 1 | Active | The TPS6102x family of devices provide a power supply solution for products powered by either a one-cell, two-cell, or three-cell alkaline, NiCd or NiMH, or one-cell Li-Ion or Li-polymer battery. Output currents can go as high as 200 mA while using a single-cell alkaline battery, and discharge it down to 0.9 V. The device can also be used for generating 5 V at 500 mA from a 3.3-V rail or a Li-Ion battery. The boost converter is based on a fixed-frequency, pulse width modulation (PWM) controller using a synchronous rectifier to obtain maximum efficiency. At low load currents the converter enters the power save mode to maintain a high efficiency over a wide-load current range. The Power Save mode can be disabled, forcing the converter to operate at a fixed switching frequency. The maximum peak current in the boost switch is limited to a value of 800 mA, 1500 mA, or 1800 mA depending on the version of the device.
The TPS6102x devices keep the output voltage regulated even when the input voltage exceeds the nominal output voltage. The output voltage can be programmed by an external resistor divider, or is fixed internally on the chip. The converter can be disabled to minimize battery drain. During shutdown, the load is completely disconnected from the battery. A low-EMI mode is implemented to reduce ringing and, in effect, lower radiated electromagnetic energy when the converter enters the discontinuous conduction mode. The device is packaged in a 10-pin VSON PowerPAD package measuring 3 mm x 3 mm (DRC).
The TPS6102x family of devices provide a power supply solution for products powered by either a one-cell, two-cell, or three-cell alkaline, NiCd or NiMH, or one-cell Li-Ion or Li-polymer battery. Output currents can go as high as 200 mA while using a single-cell alkaline battery, and discharge it down to 0.9 V. The device can also be used for generating 5 V at 500 mA from a 3.3-V rail or a Li-Ion battery. The boost converter is based on a fixed-frequency, pulse width modulation (PWM) controller using a synchronous rectifier to obtain maximum efficiency. At low load currents the converter enters the power save mode to maintain a high efficiency over a wide-load current range. The Power Save mode can be disabled, forcing the converter to operate at a fixed switching frequency. The maximum peak current in the boost switch is limited to a value of 800 mA, 1500 mA, or 1800 mA depending on the version of the device.
The TPS6102x devices keep the output voltage regulated even when the input voltage exceeds the nominal output voltage. The output voltage can be programmed by an external resistor divider, or is fixed internally on the chip. The converter can be disabled to minimize battery drain. During shutdown, the load is completely disconnected from the battery. A low-EMI mode is implemented to reduce ringing and, in effect, lower radiated electromagnetic energy when the converter enters the discontinuous conduction mode. The device is packaged in a 10-pin VSON PowerPAD package measuring 3 mm x 3 mm (DRC). |
TPS610265.0-V Output, 1.8-A Switch, 96% Efficient Boost Converter w/ LDO Down-Mode, QFN-10 | Voltage Regulators - DC DC Switching Regulators | 2 | Active | The TPS6102x family of devices provide a power supply solution for products powered by either a one-cell, two-cell, or three-cell alkaline, NiCd or NiMH, or one-cell Li-Ion or Li-polymer battery. Output currents can go as high as 200 mA while using a single-cell alkaline battery, and discharge it down to 0.9 V. The device can also be used for generating 5 V at 500 mA from a 3.3-V rail or a Li-Ion battery. The boost converter is based on a fixed-frequency, pulse width modulation (PWM) controller using a synchronous rectifier to obtain maximum efficiency. At low load currents the converter enters the power save mode to maintain a high efficiency over a wide-load current range. The Power Save mode can be disabled, forcing the converter to operate at a fixed switching frequency. The maximum peak current in the boost switch is limited to a value of 800 mA, 1500 mA, or 1800 mA depending on the version of the device.
The TPS6102x devices keep the output voltage regulated even when the input voltage exceeds the nominal output voltage. The output voltage can be programmed by an external resistor divider, or is fixed internally on the chip. The converter can be disabled to minimize battery drain. During shutdown, the load is completely disconnected from the battery. A low-EMI mode is implemented to reduce ringing and, in effect, lower radiated electromagnetic energy when the converter enters the discontinuous conduction mode. The device is packaged in a 10-pin VSON PowerPAD package measuring 3 mm x 3 mm (DRC).
The TPS6102x family of devices provide a power supply solution for products powered by either a one-cell, two-cell, or three-cell alkaline, NiCd or NiMH, or one-cell Li-Ion or Li-polymer battery. Output currents can go as high as 200 mA while using a single-cell alkaline battery, and discharge it down to 0.9 V. The device can also be used for generating 5 V at 500 mA from a 3.3-V rail or a Li-Ion battery. The boost converter is based on a fixed-frequency, pulse width modulation (PWM) controller using a synchronous rectifier to obtain maximum efficiency. At low load currents the converter enters the power save mode to maintain a high efficiency over a wide-load current range. The Power Save mode can be disabled, forcing the converter to operate at a fixed switching frequency. The maximum peak current in the boost switch is limited to a value of 800 mA, 1500 mA, or 1800 mA depending on the version of the device.
The TPS6102x devices keep the output voltage regulated even when the input voltage exceeds the nominal output voltage. The output voltage can be programmed by an external resistor divider, or is fixed internally on the chip. The converter can be disabled to minimize battery drain. During shutdown, the load is completely disconnected from the battery. A low-EMI mode is implemented to reduce ringing and, in effect, lower radiated electromagnetic energy when the converter enters the discontinuous conduction mode. The device is packaged in a 10-pin VSON PowerPAD package measuring 3 mm x 3 mm (DRC). |
| Integrated Circuits (ICs) | 1 | Active | |
TPS61028Adjustable, 800mA Switch, 96% Efficient Boost Converter w/LDO Down-Mode, QFN-10 | Voltage Regulators - DC DC Switching Regulators | 1 | Active | The TPS6102x family of devices provide a power supply solution for products powered by either a one-cell, two-cell, or three-cell alkaline, NiCd or NiMH, or one-cell Li-Ion or Li-polymer battery. Output currents can go as high as 200 mA while using a single-cell alkaline battery, and discharge it down to 0.9 V. The device can also be used for generating 5 V at 500 mA from a 3.3-V rail or a Li-Ion battery. The boost converter is based on a fixed-frequency, pulse width modulation (PWM) controller using a synchronous rectifier to obtain maximum efficiency. At low load currents the converter enters the power save mode to maintain a high efficiency over a wide-load current range. The Power Save mode can be disabled, forcing the converter to operate at a fixed switching frequency. The maximum peak current in the boost switch is limited to a value of 800 mA, 1500 mA, or 1800 mA depending on the version of the device.
The TPS6102x devices keep the output voltage regulated even when the input voltage exceeds the nominal output voltage. The output voltage can be programmed by an external resistor divider, or is fixed internally on the chip. The converter can be disabled to minimize battery drain. During shutdown, the load is completely disconnected from the battery. A low-EMI mode is implemented to reduce ringing and, in effect, lower radiated electromagnetic energy when the converter enters the discontinuous conduction mode. The device is packaged in a 10-pin VSON PowerPAD package measuring 3 mm x 3 mm (DRC).
The TPS6102x family of devices provide a power supply solution for products powered by either a one-cell, two-cell, or three-cell alkaline, NiCd or NiMH, or one-cell Li-Ion or Li-polymer battery. Output currents can go as high as 200 mA while using a single-cell alkaline battery, and discharge it down to 0.9 V. The device can also be used for generating 5 V at 500 mA from a 3.3-V rail or a Li-Ion battery. The boost converter is based on a fixed-frequency, pulse width modulation (PWM) controller using a synchronous rectifier to obtain maximum efficiency. At low load currents the converter enters the power save mode to maintain a high efficiency over a wide-load current range. The Power Save mode can be disabled, forcing the converter to operate at a fixed switching frequency. The maximum peak current in the boost switch is limited to a value of 800 mA, 1500 mA, or 1800 mA depending on the version of the device.
The TPS6102x devices keep the output voltage regulated even when the input voltage exceeds the nominal output voltage. The output voltage can be programmed by an external resistor divider, or is fixed internally on the chip. The converter can be disabled to minimize battery drain. During shutdown, the load is completely disconnected from the battery. A low-EMI mode is implemented to reduce ringing and, in effect, lower radiated electromagnetic energy when the converter enters the discontinuous conduction mode. The device is packaged in a 10-pin VSON PowerPAD package measuring 3 mm x 3 mm (DRC). |
TPS61029-Q10.9-V to 5.5-V input range, 1.8-A boost converter, AEC-Q100 qualified | Power Management (PMIC) | 4 | Active | The TPS6102x devices provide a power supply solution for products powered by either a one-cell, two-cell, or three-cell alkaline, NiCd or NiMH, or one-cell Li-Ion or Li-polymer battery. Output currents can go as high as 200 mA while using a single-cell alkaline, and discharge it down to 0.9 V. It can also be used for generating 5 V at 500 mA from a 3.3-V rail or a Li-Ion battery. The boost converter is based on a fixed frequency, pulse-width-modulation (PWM) controller using a synchronous rectifier to obtain maximum efficiency. At low load currents, the converter enters thePower Save Modeto maintain a high efficiency over a wide load current range. ThePower Save Modecan be disabled, forcing the converter to operate at a fixed switching frequency. The maximum peak current in the boost switch is limited to a value of 800 mA, 1500 mA or 1800 mA depending on the device version.
The TPS6102x devices keep the output voltage regulated even when the input voltage exceeds the nominal output voltage. The output voltage can be programmed by an external resistor divider, or is fixed internally on the chip. The converter can be disabled to minimize battery drain. During shutdown, the load is completely disconnected from the battery. A low-EMI mode is implemented to reduce ringing and, in effect, lower radiated electromagnetic energy when the converter enters the discontinuous conduction mode. The device is packaged in a 10-pin VSON PowerPAD™ package.
The TPS6102x devices provide a power supply solution for products powered by either a one-cell, two-cell, or three-cell alkaline, NiCd or NiMH, or one-cell Li-Ion or Li-polymer battery. Output currents can go as high as 200 mA while using a single-cell alkaline, and discharge it down to 0.9 V. It can also be used for generating 5 V at 500 mA from a 3.3-V rail or a Li-Ion battery. The boost converter is based on a fixed frequency, pulse-width-modulation (PWM) controller using a synchronous rectifier to obtain maximum efficiency. At low load currents, the converter enters thePower Save Modeto maintain a high efficiency over a wide load current range. ThePower Save Modecan be disabled, forcing the converter to operate at a fixed switching frequency. The maximum peak current in the boost switch is limited to a value of 800 mA, 1500 mA or 1800 mA depending on the device version.
The TPS6102x devices keep the output voltage regulated even when the input voltage exceeds the nominal output voltage. The output voltage can be programmed by an external resistor divider, or is fixed internally on the chip. The converter can be disabled to minimize battery drain. During shutdown, the load is completely disconnected from the battery. A low-EMI mode is implemented to reduce ringing and, in effect, lower radiated electromagnetic energy when the converter enters the discontinuous conduction mode. The device is packaged in a 10-pin VSON PowerPAD™ package. |
TPS610301.8Vin, 4-A Switch, 96% Efficient Boost Converter w/20µA Iq in TSSOP-16 | Integrated Circuits (ICs) | 6 | Active | The TPS6103x devices provide a power supply solution for products powered by either a one-cell Li-Ion or Li-polymer, or a two to three-cell alkaline, NiCd or NiMH battery. The converter generates a stable output voltage that is either adjusted by an external resistor divider or fixed internally on the chip. It provides high efficient power conversion and is capable of delivering output currents up to 1 A at 5 V at a supply voltage down to 1.8 V. The implemented boost converter is based on a fixed frequency, pulse-width- modulation (PWM) controller using a synchronous rectifier to obtain maximum efficiency. At low load currents the converter enters Power Save mode to maintain a high efficiency over a wide load current range. The Power Save mode can be disabled, forcing the converter to operate at a fixed switching frequency. It can also operate synchronized to an external clock signal that is applied to the SYNC pin. The maximum peak current in the boost switch is limited to a value of 4500 mA.
The converter can be disabled to minimize battery drain. During shutdown, the load is completely disconnected from the battery. A low-EMI mode is implemented to reduce ringing and, in effect, lower radiated electromagnetic energy when the converter enters the discontinuous conduction mode.
The TPS6103x devices provide a power supply solution for products powered by either a one-cell Li-Ion or Li-polymer, or a two to three-cell alkaline, NiCd or NiMH battery. The converter generates a stable output voltage that is either adjusted by an external resistor divider or fixed internally on the chip. It provides high efficient power conversion and is capable of delivering output currents up to 1 A at 5 V at a supply voltage down to 1.8 V. The implemented boost converter is based on a fixed frequency, pulse-width- modulation (PWM) controller using a synchronous rectifier to obtain maximum efficiency. At low load currents the converter enters Power Save mode to maintain a high efficiency over a wide load current range. The Power Save mode can be disabled, forcing the converter to operate at a fixed switching frequency. It can also operate synchronized to an external clock signal that is applied to the SYNC pin. The maximum peak current in the boost switch is limited to a value of 4500 mA.
The converter can be disabled to minimize battery drain. During shutdown, the load is completely disconnected from the battery. A low-EMI mode is implemented to reduce ringing and, in effect, lower radiated electromagnetic energy when the converter enters the discontinuous conduction mode. |