TPS5410-EPEnhanced Product 5.5V to 36V, 1A, 500kHz Step Down Converter | DC/DC & AC/DC (Off-Line) SMPS Evaluation Boards | 5 | Active | As a member of the SWIFT family of DC/DC regulators, the TPS5410 is a high-output-current PWM converter that integrates a low resistance high side N-channel MOSFET. Included on the substrate with the listed features is a high performance voltage error amplifier that provides tight voltage regulation accuracy under transient conditions; an undervoltage-lockout circuit to prevent start-up until the input voltage reaches 5.5 V; an internally set slow-start circuit to limit inrush currents; and a voltage feed-forward circuit to improve the transient response. Using the ENA pin, shutdown supply current is reduced to 18 µA typically. Other features include an active high enable, overcurrent limiting, overvoltage protection and thermal shutdown. To reduce design complexity and external component count, the TPS5410 feedback loop is internally compensated.
The TPS5410 device is available in an easy to use 8-pin SOIC package. TI provides evaluation modules and software tools to aid in quickly achieving high-performance power supply designs to meet aggressive equipment development cycles.
As a member of the SWIFT family of DC/DC regulators, the TPS5410 is a high-output-current PWM converter that integrates a low resistance high side N-channel MOSFET. Included on the substrate with the listed features is a high performance voltage error amplifier that provides tight voltage regulation accuracy under transient conditions; an undervoltage-lockout circuit to prevent start-up until the input voltage reaches 5.5 V; an internally set slow-start circuit to limit inrush currents; and a voltage feed-forward circuit to improve the transient response. Using the ENA pin, shutdown supply current is reduced to 18 µA typically. Other features include an active high enable, overcurrent limiting, overvoltage protection and thermal shutdown. To reduce design complexity and external component count, the TPS5410 feedback loop is internally compensated.
The TPS5410 device is available in an easy to use 8-pin SOIC package. TI provides evaluation modules and software tools to aid in quickly achieving high-performance power supply designs to meet aggressive equipment development cycles. |
TPS54110-Q1Automotive 3V to 6V, 1.5A Synchronous Buck Converter | Integrated Circuits (ICs) | 4 | Active | As members of the SWIFT family of dc/dc regulators, the TPS54110 low-input-voltage high-output-current synchronous-buck PWM converter integrates all required active components. Included on the substrate with the listed features are a true, high-performance, voltage error amplifier that provides high performance under transient conditions; an undervoltage-lockout circuit to prevent start-up until the input voltage reaches 3 V; an internally and externally set slow-start circuit to limit in-rush currents; and a power-good output useful for processor/logic reset, fault signaling, and supply sequencing.
The TPS54110 device is available in a thermally enhanced 20-pin TSSOP (PWP) PowerPAD™. package, which eliminates bulky heatsinks. TI provides evaluation modules and the SWIFT designer software tool to aid in quickly achieving high-performance power supply designs to meet aggressive equipment development cycles.
As members of the SWIFT family of dc/dc regulators, the TPS54110 low-input-voltage high-output-current synchronous-buck PWM converter integrates all required active components. Included on the substrate with the listed features are a true, high-performance, voltage error amplifier that provides high performance under transient conditions; an undervoltage-lockout circuit to prevent start-up until the input voltage reaches 3 V; an internally and externally set slow-start circuit to limit in-rush currents; and a power-good output useful for processor/logic reset, fault signaling, and supply sequencing.
The TPS54110 device is available in a thermally enhanced 20-pin TSSOP (PWP) PowerPAD™. package, which eliminates bulky heatsinks. TI provides evaluation modules and the SWIFT designer software tool to aid in quickly achieving high-performance power supply designs to meet aggressive equipment development cycles. |
TPS54116-Q1Automotive DDR Power Solution with 4-A, 2-MHz VDDQ DC/DC Converter, 1-A VTT LDO and VTTREF | DC/DC & AC/DC (Off-Line) SMPS Evaluation Boards | 2 | Active | The TPS54116-Q1 device is a full featured 6-V, 4-A, synchronous step down converter with two integrated MOSFETs and 1-A sink/source double data rate (DDR) VTT termination regulator with VTTREF buffered reference output.
The TPS54116-Q1 buck regulator minimizes solution size by integrating the MOSFETs and reducing inductor size with up to 2.5-MHz switching frequency. The switching frequency can be set above the medium wave radio band for noise sensitive applications and is synchronizable to an external clock. Synchronous rectification keeps the frequency fixed across the entire output load range. Efficiency is maximized through integrated 25-mΩ low-side and 33-mΩ high-side MOSFETs. Cycle-by-cycle peak current limit protects the device during an overcurrent condition and is adjustable with a resistor at the ILIM pin to optimize for smaller inductors.
The VTT termination regulator maintains fast transient response with only 2 × 10-µF ceramic output capacitance reducing external component count. The TPS54116-Q1 uses remote sensing of VTT for best regulation.
Using the enable pins to enter a shutdown mode reduces supply current to 1-µA. Under voltage lockout thresholds can be set with a resistor network on either enable pin. The VTT and VTTREF outputs are discharged when disabled with ENLDO.
Full integration minimizes the IC footprint with a small 4 mm × 4 mm thermally enhanced WQFN package.
The TPS54116-Q1 device is a full featured 6-V, 4-A, synchronous step down converter with two integrated MOSFETs and 1-A sink/source double data rate (DDR) VTT termination regulator with VTTREF buffered reference output.
The TPS54116-Q1 buck regulator minimizes solution size by integrating the MOSFETs and reducing inductor size with up to 2.5-MHz switching frequency. The switching frequency can be set above the medium wave radio band for noise sensitive applications and is synchronizable to an external clock. Synchronous rectification keeps the frequency fixed across the entire output load range. Efficiency is maximized through integrated 25-mΩ low-side and 33-mΩ high-side MOSFETs. Cycle-by-cycle peak current limit protects the device during an overcurrent condition and is adjustable with a resistor at the ILIM pin to optimize for smaller inductors.
The VTT termination regulator maintains fast transient response with only 2 × 10-µF ceramic output capacitance reducing external component count. The TPS54116-Q1 uses remote sensing of VTT for best regulation.
Using the enable pins to enter a shutdown mode reduces supply current to 1-µA. Under voltage lockout thresholds can be set with a resistor network on either enable pin. The VTT and VTTREF outputs are discharged when disabled with ENLDO.
Full integration minimizes the IC footprint with a small 4 mm × 4 mm thermally enhanced WQFN package. |
TPS54120Low-Noise 1A Power Supply with Integrated DC-DC Converter and Low-Dropout Regulator | Voltage Regulators - Linear + Switching | 1 | Active | The TPS54120 combines the high-efficiency of a step-down switching (dc-dc) converter with a high power-supply rejection (PSR), low-noise, low-dropout regulator (LDO) to provide an ultra low-noise power supply that delivers quiet power rails to noise-sensitive applications.
With a wide input range of 4.5 V to 17 V, the TPS54120 is ideally suited for systems with 12-V power busses, and supports a 1-A continuous output current. The output voltage can be set from 0.8 V to 6.0 V using external resistors. The dc-dc converter and LDO are completely configurable, allowing the TPS54120 to be used in a wide range of low-noise applications. In addition, the TPS54120 includes features such as softstart, switching frequency synchronization, and a power-good signal.
The device is available in a space-saving, 3.5-mm × 5.5-mm QFN package, and is specified to operate over a –40°C to +125°C junction temperature range.
The TPS54120 combines the high-efficiency of a step-down switching (dc-dc) converter with a high power-supply rejection (PSR), low-noise, low-dropout regulator (LDO) to provide an ultra low-noise power supply that delivers quiet power rails to noise-sensitive applications.
With a wide input range of 4.5 V to 17 V, the TPS54120 is ideally suited for systems with 12-V power busses, and supports a 1-A continuous output current. The output voltage can be set from 0.8 V to 6.0 V using external resistors. The dc-dc converter and LDO are completely configurable, allowing the TPS54120 to be used in a wide range of low-noise applications. In addition, the TPS54120 includes features such as softstart, switching frequency synchronization, and a power-good signal.
The device is available in a space-saving, 3.5-mm × 5.5-mm QFN package, and is specified to operate over a –40°C to +125°C junction temperature range. |
| Integrated Circuits (ICs) | 1 | Obsolete | |
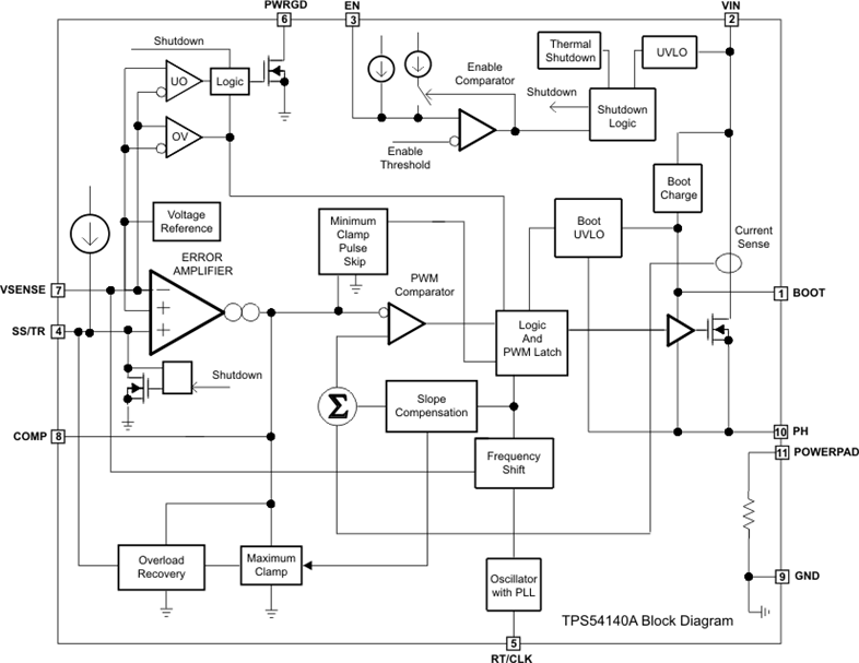
TPS54140A3.5V to 42V Input, 1.5A Step-Down Converter with Eco-Mode | DC/DC & AC/DC (Off-Line) SMPS Evaluation Boards | 6 | Active | The TPS54140 device is a 42-V, 1.5-A, step-down regulator with an integrated high-side MOSFET. Current mode control provides simple external compensation and flexible component selection. A low-ripple pulse-skip mode reduces the no load, regulated output-supply current to 116 µA. Using the enable pin, the shutdown supply current is reduced to 1.3 µA.
Undervoltage lockout is internally set at 2.5 V, but can be increased using the enable pin. The output-voltage startup ramp is controlled by the slow-start pin that can also be configured for sequencing and tracking. An open-drain power-good signal indicates the output is within 94% to 107% of the nominal voltage.
A wide switching frequency range allows efficiency and external component size to be optimized. Frequency foldback and thermal shutdown protects the device during an overload condition.
The TPS54140 device is available in a 10-pin thermally enhanced MSOP PowerPAD package.
The TPS54140 device is a 42-V, 1.5-A, step-down regulator with an integrated high-side MOSFET. Current mode control provides simple external compensation and flexible component selection. A low-ripple pulse-skip mode reduces the no load, regulated output-supply current to 116 µA. Using the enable pin, the shutdown supply current is reduced to 1.3 µA.
Undervoltage lockout is internally set at 2.5 V, but can be increased using the enable pin. The output-voltage startup ramp is controlled by the slow-start pin that can also be configured for sequencing and tracking. An open-drain power-good signal indicates the output is within 94% to 107% of the nominal voltage.
A wide switching frequency range allows efficiency and external component size to be optimized. Frequency foldback and thermal shutdown protects the device during an overload condition.
The TPS54140 device is available in a 10-pin thermally enhanced MSOP PowerPAD package. |
TPS54160A3.5V to 60V Input, 1.5A Step-Down Converter with Eco-Mode | Evaluation Boards | 10 | Active | The TPS54160A device is a 60-V, 1.5-A, step down regulator with an integrated high-side MOSFET. Current mode control provides simple external compensation and flexible component selection. A low ripple pulse skip mode reduces the no load, regulated output supply current to 116 μA. Using the enable pin, shutdown supply current is reduced to 1.3 µA.
Under voltage lockout is internally set at 2.5 V, but can be increased using the enable pin. The output voltage startup ramp is controlled by the slow start pin that can also be configured for sequencing/tracking. An open drain power good signal indicates the output is within 94% to 107% of its nominal voltage.
A wide switching frequency range allows efficiency and external component size to be optimized. Frequency fold back and thermal shutdown protects the part during an overload condition.
The TPS54160A device is a 60-V, 1.5-A, step down regulator with an integrated high-side MOSFET. Current mode control provides simple external compensation and flexible component selection. A low ripple pulse skip mode reduces the no load, regulated output supply current to 116 μA. Using the enable pin, shutdown supply current is reduced to 1.3 µA.
Under voltage lockout is internally set at 2.5 V, but can be increased using the enable pin. The output voltage startup ramp is controlled by the slow start pin that can also be configured for sequencing/tracking. An open drain power good signal indicates the output is within 94% to 107% of its nominal voltage.
A wide switching frequency range allows efficiency and external component size to be optimized. Frequency fold back and thermal shutdown protects the part during an overload condition. |
TPS54162-Q1Automotive 3.6V to 48V, 1A Buck Converter with Low Iq and Voltage Supervision | Development Boards, Kits, Programmers | 3 | Active | The TPS54162 is a step-down switch-mode power supply with a voltage supervisor and an integrated NMOS switching FET. Integrated input voltage line feed forward topology improves line transient regulation of the voltage mode buck regulator. The regulator has a cycle-by-cycle current limit. The device also features low-power mode operation under light load conditons which reduces the supply current to 50 µA (typical). By pulling the EN pin low, the supply shutdown current is reduced to 1 µA (typical).
An open drain reset signal indicates when the nominal output drops below the reset threshold set by an external resistor divider network. The output voltage start up ramp is controlled by a soft start capacitor. There is an internal undervoltage shut down which is activated when the input supply ramps down to 2.6 V. The device is protected during an overload condition on output by frequency fold back operation, and also has a thermal shutdown protection.
The TPS54162 is a step-down switch-mode power supply with a voltage supervisor and an integrated NMOS switching FET. Integrated input voltage line feed forward topology improves line transient regulation of the voltage mode buck regulator. The regulator has a cycle-by-cycle current limit. The device also features low-power mode operation under light load conditons which reduces the supply current to 50 µA (typical). By pulling the EN pin low, the supply shutdown current is reduced to 1 µA (typical).
An open drain reset signal indicates when the nominal output drops below the reset threshold set by an external resistor divider network. The output voltage start up ramp is controlled by a soft start capacitor. There is an internal undervoltage shut down which is activated when the input supply ramps down to 2.6 V. The device is protected during an overload condition on output by frequency fold back operation, and also has a thermal shutdown protection. |
| DC/DC & AC/DC (Off-Line) SMPS Evaluation Boards | 2 | Active | |
TPS5420-EPEnhanced Product 5.5V to 36V Input, 2A, 500kHz Step Down Converter | Integrated Circuits (ICs) | 7 | Active | As a member of the SWIFT family of dc/dc regulators, the TPS5420 is a high-output-current PWM converter that integrates a low-resistance high-side N-channel MOSFET. Included on the substrate with the listed features is a high-performance voltage error amplifier that provides tight voltage regulation accuracy under transient conditions, an undervoltage-lockout circuit to prevent start-up until the input voltage reaches 5.5V, an internally set slow-start circuit to limit inrush currents, and a voltage feed-forward circuit to improve the transient response. Using the ENA pin, shutdown supply current is reduced to 18µA typically. Other features include an active-high enable, overcurrent limiting, overvoltage protection, and thermal shutdown. To reduce design complexity and external component count, the TPS5420 feedback loop is internally compensated.
The TPS5420 device is available in an easy-to-use 8-pin SOIC package. TI provides evaluation modules and the SWIFT Designer software tool to aid in quickly achieving high-performance power supply designs to meet aggressive equipment development cycles.
As a member of the SWIFT family of dc/dc regulators, the TPS5420 is a high-output-current PWM converter that integrates a low-resistance high-side N-channel MOSFET. Included on the substrate with the listed features is a high-performance voltage error amplifier that provides tight voltage regulation accuracy under transient conditions, an undervoltage-lockout circuit to prevent start-up until the input voltage reaches 5.5V, an internally set slow-start circuit to limit inrush currents, and a voltage feed-forward circuit to improve the transient response. Using the ENA pin, shutdown supply current is reduced to 18µA typically. Other features include an active-high enable, overcurrent limiting, overvoltage protection, and thermal shutdown. To reduce design complexity and external component count, the TPS5420 feedback loop is internally compensated.
The TPS5420 device is available in an easy-to-use 8-pin SOIC package. TI provides evaluation modules and the SWIFT Designer software tool to aid in quickly achieving high-performance power supply designs to meet aggressive equipment development cycles. |