TPS2113A2.8-V to 5.5-V, 84-mΩ, 1.25-A, power mux with automatic switchover and status output | Evaluation Boards | 5 | Active | The TPS211xA family of power multiplexers enables seamless transition between two power supplies (such as a battery and a wall adapter), each operating at 2.8 V to 5.5 V and delivering up to 2 A, depending on package. The TPS211xA family includes extensive protection circuitry, including user-programmable current limiting, thermal protection, inrush current control, seamless supply transition, cross-conduction blocking, and reverse-conduction blocking. These features greatly simplify designing power multiplexer applications.
The TPS211xA family of power multiplexers enables seamless transition between two power supplies (such as a battery and a wall adapter), each operating at 2.8 V to 5.5 V and delivering up to 2 A, depending on package. The TPS211xA family includes extensive protection circuitry, including user-programmable current limiting, thermal protection, inrush current control, seamless supply transition, cross-conduction blocking, and reverse-conduction blocking. These features greatly simplify designing power multiplexer applications. |
TPS2114A2.8-V to 5.5-V, 120-mΩ, 0.75-A, power mux with manual, automatic switchover and status outp | Integrated Circuits (ICs) | 5 | Active | The TPS211xA family of power multiplexers enables seamless transition between two power supplies (such as a battery and a wall adapter), each operating at 2.8 V to 5.5 V and delivering up to 2 A, depending on package. The TPS211xA family includes extensive protection circuitry, including user-programmable current limiting, thermal protection, inrush current control, seamless supply transition, cross-conduction blocking, and reverse-conduction blocking. These features greatly simplify designing power multiplexer applications.
The TPS211xA family of power multiplexers enables seamless transition between two power supplies (such as a battery and a wall adapter), each operating at 2.8 V to 5.5 V and delivering up to 2 A, depending on package. The TPS211xA family includes extensive protection circuitry, including user-programmable current limiting, thermal protection, inrush current control, seamless supply transition, cross-conduction blocking, and reverse-conduction blocking. These features greatly simplify designing power multiplexer applications. |
TPS2115A-Q12.8-V to 5.5-V, 84-mΩ, 1.25-A, automotive power mux with manual, automatic switchover and s | Evaluation and Demonstration Boards and Kits | 9 | Active | The TPS2115A-Q1 power multiplexer enables seamless transition between two power supplies, such as a two supply rails or a battery and AC to DC wall adapter. Each supply operates at 2.8 V to 5.5 V and the output can deliver up to 1 A. The TPS2115A-Q1 device includes extensive protection circuitry including user-programmable current limiting, thermal protection, inrush current control, seamless supply transition, cross-conduction blocking, and reverse-conduction blocking. These features greatly simplify designing power multiplexer applications.
The TPS2115A-Q1 power multiplexer enables seamless transition between two power supplies, such as a two supply rails or a battery and AC to DC wall adapter. Each supply operates at 2.8 V to 5.5 V and the output can deliver up to 1 A. The TPS2115A-Q1 device includes extensive protection circuitry including user-programmable current limiting, thermal protection, inrush current control, seamless supply transition, cross-conduction blocking, and reverse-conduction blocking. These features greatly simplify designing power multiplexer applications. |
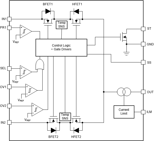
TPS21171.6-V to 5.5-V, 20-mΩ, 4-A low IQ power multiplexer with manual and priority switchover | Integrated Circuits (ICs) | 1 | Active | The TPS2117 is a power mux device with a voltage rating of 1.6 V to 5.5 V and a maximum current rating of 4 A. The device uses N-channel MOSFETs to switch between supplies while providing a controlled slew rate when voltage is first applied.
Due to its low quiescent of 1.32 µA (typical) and low standby current of 50 nA (typical), the TPS2117 is ideal for systems where a battery is connected to one of the inputs. These low currents extend the life and operation of the battery when in use.
The TPS2117 can be configured for two different switchover behaviors depending on the application. Automatic priority mode prioritizes the supply connected to VIN1 and switches over to the secondary supply (VIN2) when VIN1 drops. Manual mode allows the user to toggle a GPIO or enable signal to switch between channels.
The TPS2117 is a power mux device with a voltage rating of 1.6 V to 5.5 V and a maximum current rating of 4 A. The device uses N-channel MOSFETs to switch between supplies while providing a controlled slew rate when voltage is first applied.
Due to its low quiescent of 1.32 µA (typical) and low standby current of 50 nA (typical), the TPS2117 is ideal for systems where a battery is connected to one of the inputs. These low currents extend the life and operation of the battery when in use.
The TPS2117 can be configured for two different switchover behaviors depending on the application. Automatic priority mode prioritizes the supply connected to VIN1 and switches over to the secondary supply (VIN2) when VIN1 drops. Manual mode allows the user to toggle a GPIO or enable signal to switch between channels. |
TPS21202.8-V to 22-V, 62-mΩ, 3-A, power mux with seamless switchover | Integrated Circuits (ICs) | 1 | Active | The TPS212x devices are Dual-Input, Single-Output (DISO) Power Multiplexer (MUX) that are well suited for a variety of systems having multiple power sources. The devices will Automatically Detect, Select, and Seamlessly Transition between available inputs.
Priority can be automatically given to the highest input voltage or manually assigned to a lower voltage input to support both ORing and Source Selection operations. A priority voltage supervisor is used to select an input source.
An Ideal Diode operation is used to seamlessly transition between input sources. During switchover, the voltage drop is controlled to block reverse current before it happens and provide uninterrupted power to the load with minimal hold-up capacitance.
Current limiting is used during startup and switchover to protect against overcurrent events, and also protects the device during normal operation. The output current limit can be adjusted with a single external resistor.
The TPS212x devices are available in WCSP and small VQFN-HR package options characterized for operation for a temperature range of –40°C to 125°C.
The TPS212x devices are Dual-Input, Single-Output (DISO) Power Multiplexer (MUX) that are well suited for a variety of systems having multiple power sources. The devices will Automatically Detect, Select, and Seamlessly Transition between available inputs.
Priority can be automatically given to the highest input voltage or manually assigned to a lower voltage input to support both ORing and Source Selection operations. A priority voltage supervisor is used to select an input source.
An Ideal Diode operation is used to seamlessly transition between input sources. During switchover, the voltage drop is controlled to block reverse current before it happens and provide uninterrupted power to the load with minimal hold-up capacitance.
Current limiting is used during startup and switchover to protect against overcurrent events, and also protects the device during normal operation. The output current limit can be adjusted with a single external resistor.
The TPS212x devices are available in WCSP and small VQFN-HR package options characterized for operation for a temperature range of –40°C to 125°C. |
TPS21212.7-V to 22-V, 56-mΩ, 4.5-A, power mux with seamless switchover | Development Boards, Kits, Programmers | 3 | Active | The TPS212x devices are Dual-Input, Single-Output (DISO) Power Multiplexer (MUX) that are well suited for a variety of systems having multiple power sources. The devices will Automatically Detect, Select, and Seamlessly Transition between available inputs.
Priority can be automatically given to the highest input voltage or manually assigned to a lower voltage input to support both ORing and Source Selection operations. A priority voltage supervisor is used to select an input source.
An Ideal Diode operation is used to seamlessly transition between input sources. During switchover, the voltage drop is controlled to block reverse current before it happens and provide uninterrupted power to the load with minimal hold-up capacitance.
Current limiting is used during startup and switchover to protect against overcurrent events, and also protects the device during normal operation. The output current limit can be adjusted with a single external resistor.
The TPS212x devices are available in WCSP and small VQFN-HR package options characterized for operation for a temperature range of –40°C to 125°C.
The TPS212x devices are Dual-Input, Single-Output (DISO) Power Multiplexer (MUX) that are well suited for a variety of systems having multiple power sources. The devices will Automatically Detect, Select, and Seamlessly Transition between available inputs.
Priority can be automatically given to the highest input voltage or manually assigned to a lower voltage input to support both ORing and Source Selection operations. A priority voltage supervisor is used to select an input source.
An Ideal Diode operation is used to seamlessly transition between input sources. During switchover, the voltage drop is controlled to block reverse current before it happens and provide uninterrupted power to the load with minimal hold-up capacitance.
Current limiting is used during startup and switchover to protect against overcurrent events, and also protects the device during normal operation. The output current limit can be adjusted with a single external resistor.
The TPS212x devices are available in WCSP and small VQFN-HR package options characterized for operation for a temperature range of –40°C to 125°C. |
TPS21242.8-V to 22-V priority power MUX with seamless switchover | Evaluation Boards | 2 | Active | The TPS2124 device is a Dual-Input, Single-Output (DISO) Power Multiplexer (MUX) that is well suited for a variety of systems having multiple power sources. The device will Automatically Detect, Select, and Seamlessly Transition between available inputs.
Priority can be automatically given to the highest input voltage or manually assigned to a lower voltage input to support both ORing and Source Selection operations. A priority voltage supervisor is used to select an input source.
An Ideal Diode operation is used to seamlessly transition between input sources. During switchover, the voltage drop is controlled to block reverse current before it happens and provide uninterrupted power to the load with minimal hold-up capacitance.
Current limiting is used during startup and switchover to protect against overcurrent events, and also protects the device during normal operation. The output current limit can be adjusted with a single external resistor.
The TPS2124 device is available in a WCSP package characterized for operation for a temperature range of –40°C to 125°C.
The TPS2124 device is a Dual-Input, Single-Output (DISO) Power Multiplexer (MUX) that is well suited for a variety of systems having multiple power sources. The device will Automatically Detect, Select, and Seamlessly Transition between available inputs.
Priority can be automatically given to the highest input voltage or manually assigned to a lower voltage input to support both ORing and Source Selection operations. A priority voltage supervisor is used to select an input source.
An Ideal Diode operation is used to seamlessly transition between input sources. During switchover, the voltage drop is controlled to block reverse current before it happens and provide uninterrupted power to the load with minimal hold-up capacitance.
Current limiting is used during startup and switchover to protect against overcurrent events, and also protects the device during normal operation. The output current limit can be adjusted with a single external resistor.
The TPS2124 device is available in a WCSP package characterized for operation for a temperature range of –40°C to 125°C. |
| Power Management (PMIC) | 2 | Active | |
| Integrated Circuits (ICs) | 4 | Active | |
TPS21472-ch, 0.15A loading, 340mΩ USB power switch, active-low + 3.3V output LDO | Integrated Circuits (ICs) | 2 | Active | Two power-distribution switches and an adjustable (TPS2145) or fixed (TPS2147) LDO are incorporated in one small package, providing a power management solution that saves up to 60% in board space over typical implementations.
Designed to meet USB 2.0 bus-powered hub requirements, these devices also allow core and I/O voltage sequencing in DSP applications, or power segmentation in portable equipment. Each current-limited switch is a 340-mN-channel MOSFET capable of supplying 200 mA of continuous current. A logic enable compatible with 5-V logic and 3-V logic controls each MOSFET as well as the LDO in the TPS2145. The internal charge pump provides the gate drive controlling the power-switch rise times and fall times, minimizing current surges during switching. The charge pump requires no external components.
The LDO has a drop-out voltage of only 0.35 V and with the independent enable on the TPS2145 LDO, the LDO can be used as an additional switch. The LDO output range for the TPS2145 is 1 V to 3.3 V, while the TPS2147 is fixed at 3.3 V.
The TPS2145 and TPS2147 have active-low switch enables and the TPS2155 and TPS2157 have active-high switch enables.
Two power-distribution switches and an adjustable (TPS2145) or fixed (TPS2147) LDO are incorporated in one small package, providing a power management solution that saves up to 60% in board space over typical implementations.
Designed to meet USB 2.0 bus-powered hub requirements, these devices also allow core and I/O voltage sequencing in DSP applications, or power segmentation in portable equipment. Each current-limited switch is a 340-mN-channel MOSFET capable of supplying 200 mA of continuous current. A logic enable compatible with 5-V logic and 3-V logic controls each MOSFET as well as the LDO in the TPS2145. The internal charge pump provides the gate drive controlling the power-switch rise times and fall times, minimizing current surges during switching. The charge pump requires no external components.
The LDO has a drop-out voltage of only 0.35 V and with the independent enable on the TPS2145 LDO, the LDO can be used as an additional switch. The LDO output range for the TPS2145 is 1 V to 3.3 V, while the TPS2147 is fixed at 3.3 V.
The TPS2145 and TPS2147 have active-low switch enables and the TPS2155 and TPS2157 have active-high switch enables. |