TPS21002.7-V to 4-V, 250-mΩ, 0.5-A, 1.3-Ω, 0.01-A power mux with active low enable and comm. | Power Management (PMIC) | 2 | Active | The TPS2100 and TPS2101 are dual-input, single-output power switches designed to provide uninterrupted output voltage when transitioning between two independent power supplies. Both devices combine one n-channel (250 m) MOSFET with a single output. The p-channel MOSFET (IN2) is used with auxiliary power supplies that deliver lower current for standby modes. The n-channel MOSFET (IN1) is used with a main power supply that delivers higher current required for normal operation. Low on-resistance makes the n-channel the ideal path for higher main supply current when power-supply regulation and system voltage drops are critical. When using the p-channel MOSFET, quiescent current is reduced to 0.75uA to decrease the demand on the standby power supply. The MOSFETs in the TPS2100 and TPS2101 do not have the parasitic diodes, found in discrete MOSFETs, which allow the devices to prevent back-flow current when the switch is off.
The TPS2100 and TPS2101 are dual-input, single-output power switches designed to provide uninterrupted output voltage when transitioning between two independent power supplies. Both devices combine one n-channel (250 m) MOSFET with a single output. The p-channel MOSFET (IN2) is used with auxiliary power supplies that deliver lower current for standby modes. The n-channel MOSFET (IN1) is used with a main power supply that delivers higher current required for normal operation. Low on-resistance makes the n-channel the ideal path for higher main supply current when power-supply regulation and system voltage drops are critical. When using the p-channel MOSFET, quiescent current is reduced to 0.75uA to decrease the demand on the standby power supply. The MOSFETs in the TPS2100 and TPS2101 do not have the parasitic diodes, found in discrete MOSFETs, which allow the devices to prevent back-flow current when the switch is off. |
TPS21012.7-V to 4-V, 250-mΩ, 0.5-A, 1.3-Ω, 0.01-A power mux with active high enable and comm | Power Management (PMIC) | 2 | Active | The TPS2100 and TPS2101 are dual-input, single-output power switches designed to provide uninterrupted output voltage when transitioning between two independent power supplies. Both devices combine one n-channel (250 m) MOSFET with a single output. The p-channel MOSFET (IN2) is used with auxiliary power supplies that deliver lower current for standby modes. The n-channel MOSFET (IN1) is used with a main power supply that delivers higher current required for normal operation. Low on-resistance makes the n-channel the ideal path for higher main supply current when power-supply regulation and system voltage drops are critical. When using the p-channel MOSFET, quiescent current is reduced to 0.75uA to decrease the demand on the standby power supply. The MOSFETs in the TPS2100 and TPS2101 do not have the parasitic diodes, found in discrete MOSFETs, which allow the devices to prevent back-flow current when the switch is off.
The TPS2100 and TPS2101 are dual-input, single-output power switches designed to provide uninterrupted output voltage when transitioning between two independent power supplies. Both devices combine one n-channel (250 m) MOSFET with a single output. The p-channel MOSFET (IN2) is used with auxiliary power supplies that deliver lower current for standby modes. The n-channel MOSFET (IN1) is used with a main power supply that delivers higher current required for normal operation. Low on-resistance makes the n-channel the ideal path for higher main supply current when power-supply regulation and system voltage drops are critical. When using the p-channel MOSFET, quiescent current is reduced to 0.75uA to decrease the demand on the standby power supply. The MOSFETs in the TPS2100 and TPS2101 do not have the parasitic diodes, found in discrete MOSFETs, which allow the devices to prevent back-flow current when the switch is off. |
| Integrated Circuits (ICs) | 3 | Active | |
TPS21032.7-V to 4-V, 250-mΩ, 0.5-A, 1.3-Ω, 0.1-A power mux with active high enable and comm. | Power Management (PMIC) | 3 | Active | The TPS2102 and TPS2103 are dual-input, single-output power switches designed to provide uninterrupted output voltage when transitioning between two independent power supplies. Both devices combine one n-channel (250 m) MOSFET with a single output. The p-channel MOSFET (IN2) is used with auxiliary power supplies that deliver lower current for standby modes. The n-channel MOSFET (IN1) is used with a main power supply that delivers higher current required for normal operation. Low on-resistance makes the n-channel the ideal path for higher main supply current when power-supply regulation and system voltage drops are critical. When using the p-channel MOSFET, quiescent current is reduced to 0.75 uA to decrease the demand on the standby power supply. The MOSFETs in the TPS2102 and TPS2103 do not have the parasitic diodes, typically found in discrete MOSFETs, thereby preventing back-flow current when the switch is off.
The TPS2102 and TPS2103 are dual-input, single-output power switches designed to provide uninterrupted output voltage when transitioning between two independent power supplies. Both devices combine one n-channel (250 m) MOSFET with a single output. The p-channel MOSFET (IN2) is used with auxiliary power supplies that deliver lower current for standby modes. The n-channel MOSFET (IN1) is used with a main power supply that delivers higher current required for normal operation. Low on-resistance makes the n-channel the ideal path for higher main supply current when power-supply regulation and system voltage drops are critical. When using the p-channel MOSFET, quiescent current is reduced to 0.75 uA to decrease the demand on the standby power supply. The MOSFETs in the TPS2102 and TPS2103 do not have the parasitic diodes, typically found in discrete MOSFETs, thereby preventing back-flow current when the switch is off. |
TPS21042.7-V to 5.5-V, 250-mΩ, 0.5-A, 1.3-Ω, 0.1-A power mux with active low enable and ind. | OR Controllers, Ideal Diodes | 3 | Active | The TPS2104 and TPS2105 are dual-input, single-output power switches designed to provide uninterrupted output voltage when transitioning between two independent power supplies. Both devices combine one n-channel (250 m) MOSFET with a single output. The p-channel MOSFET (IN2) is used with auxiliary power supplies that deliver lower current for standby modes. The n-channel MOSFET (IN1) is used with a main power supply that delivers higher current required for normal operation. Low on-resistance makes the n-channel the ideal path for higher main supply current when power-supply regulation and system voltage drops are critical. When using the p-channel MOSFET, quiescent current is reduced to 0.75 uA to decrease the demand on the standby power supply. The MOSFETs in the TPS2104 and TPS2105 do not have the parasitic diodes, typically found in discrete MOSFETs, thereby preventing back-flow current when the switch is off.
The TPS2104 and TPS2105 are dual-input, single-output power switches designed to provide uninterrupted output voltage when transitioning between two independent power supplies. Both devices combine one n-channel (250 m) MOSFET with a single output. The p-channel MOSFET (IN2) is used with auxiliary power supplies that deliver lower current for standby modes. The n-channel MOSFET (IN1) is used with a main power supply that delivers higher current required for normal operation. Low on-resistance makes the n-channel the ideal path for higher main supply current when power-supply regulation and system voltage drops are critical. When using the p-channel MOSFET, quiescent current is reduced to 0.75 uA to decrease the demand on the standby power supply. The MOSFETs in the TPS2104 and TPS2105 do not have the parasitic diodes, typically found in discrete MOSFETs, thereby preventing back-flow current when the switch is off. |
TPS2105-EP2.7-5.5V Dual In/Single Out MOSFET, 0.5A Main/0.1A Aux Input, Act-High Enable | Power Management (PMIC) | 4 | Active | The TPS2105 is a dual-input, single-output power switch designed to provide uninterrupted output voltage when transitioning between two independent power supplies. Both devices combine one N-channel (250 mΩ) and one P-channel (1.3-Ω) MOSFET with a single output. The P-channel MOSFET (IN2) is used with auxiliary power supplies that deliver lower current for standby modes. The N-channel MOSFET (IN1) is used with a main power supply that delivers higher current required for normal operation. Low on-resistance makes the N-channel the ideal path for higher main supply current when power-supply regulation and system voltage drops are critical. When using the P-channel MOSFET, quiescent current is reduced to 0.75 µA to decrease the demand on the standby power supply. The MOSFETs in the TPS2105 do not have the parasitic diodes, typically found in discrete MOSFETs, thereby preventing back-flow current when the switch is off.
The TPS2105 is a dual-input, single-output power switch designed to provide uninterrupted output voltage when transitioning between two independent power supplies. Both devices combine one N-channel (250 mΩ) and one P-channel (1.3-Ω) MOSFET with a single output. The P-channel MOSFET (IN2) is used with auxiliary power supplies that deliver lower current for standby modes. The N-channel MOSFET (IN1) is used with a main power supply that delivers higher current required for normal operation. Low on-resistance makes the N-channel the ideal path for higher main supply current when power-supply regulation and system voltage drops are critical. When using the P-channel MOSFET, quiescent current is reduced to 0.75 µA to decrease the demand on the standby power supply. The MOSFETs in the TPS2105 do not have the parasitic diodes, typically found in discrete MOSFETs, thereby preventing back-flow current when the switch is off. |
| Evaluation and Demonstration Boards and Kits | 1 | Active | |
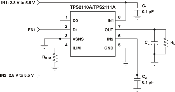
TPS2110A2.8-V to 5.5-V, 120-mΩ, 0.75-A, power mux with manual and automatic switchover | OR Controllers, Ideal Diodes | 5 | Active | The TPS211xA family of power multiplexers enables seamless transition between two power supplies, such as a battery and a wall adapter, each operating at 2.8 V to 5.5 V and delivering up to 1 A. The TPS211xA family includes extensive protection circuitry, including user-programmable current limiting, thermal protection, inrush current control, seamless supply transition, cross-conduction blocking, and reverse-conduction blocking. These features greatly simplify designing power multiplexer applications.
The TPS211xA family of power multiplexers enables seamless transition between two power supplies, such as a battery and a wall adapter, each operating at 2.8 V to 5.5 V and delivering up to 1 A. The TPS211xA family includes extensive protection circuitry, including user-programmable current limiting, thermal protection, inrush current control, seamless supply transition, cross-conduction blocking, and reverse-conduction blocking. These features greatly simplify designing power multiplexer applications. |
TPS2111A2.8-V to 5.5-V, 84-mΩ, 1.25-A, power mux with manual and automatic switchover | Integrated Circuits (ICs) | 2 | Active | The TPS211xA family of power multiplexers enables seamless transition between two power supplies, such as a battery and a wall adapter, each operating at 2.8 V to 5.5 V and delivering up to 1 A. The TPS211xA family includes extensive protection circuitry, including user-programmable current limiting, thermal protection, inrush current control, seamless supply transition, cross-conduction blocking, and reverse-conduction blocking. These features greatly simplify designing power multiplexer applications.
The TPS211xA family of power multiplexers enables seamless transition between two power supplies, such as a battery and a wall adapter, each operating at 2.8 V to 5.5 V and delivering up to 1 A. The TPS211xA family includes extensive protection circuitry, including user-programmable current limiting, thermal protection, inrush current control, seamless supply transition, cross-conduction blocking, and reverse-conduction blocking. These features greatly simplify designing power multiplexer applications. |
TPS2112A2.8-V to 5.5-V, 120-mΩ, 0.75-A, power mux with automatic switchover and status output | Power Management (PMIC) | 4 | Active | The TPS211xA family of power multiplexers enables seamless transition between two power supplies (such as a battery and a wall adapter), each operating at 2.8 V to 5.5 V and delivering up to 2 A, depending on package. The TPS211xA family includes extensive protection circuitry, including user-programmable current limiting, thermal protection, inrush current control, seamless supply transition, cross-conduction blocking, and reverse-conduction blocking. These features greatly simplify designing power multiplexer applications.
The TPS211xA family of power multiplexers enables seamless transition between two power supplies (such as a battery and a wall adapter), each operating at 2.8 V to 5.5 V and delivering up to 2 A, depending on package. The TPS211xA family includes extensive protection circuitry, including user-programmable current limiting, thermal protection, inrush current control, seamless supply transition, cross-conduction blocking, and reverse-conduction blocking. These features greatly simplify designing power multiplexer applications. |