TPS1H100-Q140-V, 100-mΩ, 1-ch automotive smart high-side switch with adjustable current limit | Evaluation Boards | 2 | Active | The TPS1H100-Q1 device is a fully protected high-side power switch, with integrated NMOS power FET and charge pump, targeted for the intelligent control of the variable kinds of resistive, inductive, and capacitive loads. Accurate current sense and programmable current limit features differentiate it from the market.
The TPS1H100-Q1 device is a fully protected high-side power switch, with integrated NMOS power FET and charge pump, targeted for the intelligent control of the variable kinds of resistive, inductive, and capacitive loads. Accurate current sense and programmable current limit features differentiate it from the market. |
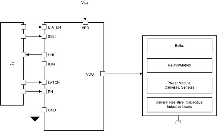
TPS1H200A-Q140-V, 200-mΩ, 1-ch automotive smart high-side switch with adjustable current limit | Evaluation and Demonstration Boards and Kits | 2 | Active | The TPS1H200A-Q1 device is a fully protected single-channel high-side power switch with an integrated 200-mΩ NMOS power FET.
An adjustable current limit improves system reliability by limiting the inrush or overload current. The high accuracy of the current limit improves overload protection, simplifying the front-stage power design. Configurable features besides current limit provide design flexibility in functionality, cost, and thermal dissipation.
The device supports full diagnostics with the digital status output. Open-load detection is available in ON and OFF states. The device supports operation with or without an MCU. Stand-alone mode allows isolated systems to use the device.
The TPS1H200A-Q1 device is a fully protected single-channel high-side power switch with an integrated 200-mΩ NMOS power FET.
An adjustable current limit improves system reliability by limiting the inrush or overload current. The high accuracy of the current limit improves overload protection, simplifying the front-stage power design. Configurable features besides current limit provide design flexibility in functionality, cost, and thermal dissipation.
The device supports full diagnostics with the digital status output. Open-load detection is available in ON and OFF states. The device supports operation with or without an MCU. Stand-alone mode allows isolated systems to use the device. |
TPS1HA08-Q140-V, 8-mΩ, 1-ch automotive smart high-side switch with selectable current Limit | Integrated Circuits (ICs) | 3 | Active | The device is a single-channel smart high-side switch intended for use with 12-V automotive systems. The device integrates robust protection and diagnostic features to ensure output port protection even during harmful events like short circuits. The device protects against faults through a reliable current limit, which, depending on device variant, is available at both 80 A and 20 A and can be configured to react to an overcurrent event by either instantly turning the switch off or by regulating the output current at the set point. The high current limit option allows for usage in loads that require large transient currents, while the low current limit option provides improved protection for loads that do not require high peak current.
The also provides a high accuracy analog current sense that allows for improved diagnostics whendriving varied load profiles. By reporting load current, device temperature, and supply voltage to a system MCU, the device enables predictive maintenance and load diagnostics that lengthen the system lifetime.
The is available in a small 16-pin HTSSOP package which allows for reduced PCB footprint.
The device is a single-channel smart high-side switch intended for use with 12-V automotive systems. The device integrates robust protection and diagnostic features to ensure output port protection even during harmful events like short circuits. The device protects against faults through a reliable current limit, which, depending on device variant, is available at both 80 A and 20 A and can be configured to react to an overcurrent event by either instantly turning the switch off or by regulating the output current at the set point. The high current limit option allows for usage in loads that require large transient currents, while the low current limit option provides improved protection for loads that do not require high peak current.
The also provides a high accuracy analog current sense that allows for improved diagnostics whendriving varied load profiles. By reporting load current, device temperature, and supply voltage to a system MCU, the device enables predictive maintenance and load diagnostics that lengthen the system lifetime.
The is available in a small 16-pin HTSSOP package which allows for reduced PCB footprint. |
TPS1HB08-Q140-V, 8-mΩ, 1-ch automotive smart high-side switch with adjustable current limit | Integrated Circuits (ICs) | 2 | Active | The TPS1HB08-Q1 device is a smart high-side switch intended for use in 12-V automotive systems. The device integrates robust protection and diagnostic features to ensure output port protection even during harmful events like short circuits in automotive systems. The device protects against faults through areliable current limit, which, depending on device variant, is adjustable from 6.4 A to 70 A or set at 94 A. The high current limit range allows for usage in loads that require large transient currents, while the low current limit range provides improved protection for loads that do not require high peak current. The device is capable of reliably driving a wide range ofload profiles.
The TPS1HB08-Q1 also provides a high accuracy analog current sense that allows for improved load diagnostics. By reporting load current and device temperature to a system MCU, the device enables predictive maintenance and load diagnostics that improves the system lifetime.
The TPS1HB08-Q1 is available in a HTSSOP package which allows for reduced PCB footprint.
The TPS1HB08-Q1 device is a smart high-side switch intended for use in 12-V automotive systems. The device integrates robust protection and diagnostic features to ensure output port protection even during harmful events like short circuits in automotive systems. The device protects against faults through areliable current limit, which, depending on device variant, is adjustable from 6.4 A to 70 A or set at 94 A. The high current limit range allows for usage in loads that require large transient currents, while the low current limit range provides improved protection for loads that do not require high peak current. The device is capable of reliably driving a wide range ofload profiles.
The TPS1HB08-Q1 also provides a high accuracy analog current sense that allows for improved load diagnostics. By reporting load current and device temperature to a system MCU, the device enables predictive maintenance and load diagnostics that improves the system lifetime.
The TPS1HB08-Q1 is available in a HTSSOP package which allows for reduced PCB footprint. |
TPS1HB16-Q140-V, 16-mΩ, 1-ch automotive smart high-side switch with adjustable current limit | Power Distribution Switches, Load Drivers | 2 | Active | The TPS1HB16-Q1 device is a smart high-side switch intended for use in 12-V automotive systems. The device integrates robust protection and diagnostic features to ensure output port protection even during harmful events like short circuits in automotive systems. The device protects against faults through areliable current limit, which, depending on device variant, is adjustable from 4.4 A to 49 A. The high current limit range allows for usage in loads that require large transient currents, while the low current limit range provides improved protection for loads that do not require high peak current. The device is capable of reliably driving a wide range ofload profiles.
The TPS1HB16-Q1 also provides a high accuracy analog current sense that allows for improved load diagnostics. By reporting load current and device temperature to a system MCU, the device enables predictive maintenance and load diagnostics that improves the system lifetime.
The TPS1HB16-Q1 is available in a HTSSOP package which allows for reduced PCB footprint.
The TPS1HB16-Q1 device is a smart high-side switch intended for use in 12-V automotive systems. The device integrates robust protection and diagnostic features to ensure output port protection even during harmful events like short circuits in automotive systems. The device protects against faults through areliable current limit, which, depending on device variant, is adjustable from 4.4 A to 49 A. The high current limit range allows for usage in loads that require large transient currents, while the low current limit range provides improved protection for loads that do not require high peak current. The device is capable of reliably driving a wide range ofload profiles.
The TPS1HB16-Q1 also provides a high accuracy analog current sense that allows for improved load diagnostics. By reporting load current and device temperature to a system MCU, the device enables predictive maintenance and load diagnostics that improves the system lifetime.
The TPS1HB16-Q1 is available in a HTSSOP package which allows for reduced PCB footprint. |
TPS1HB35-Q140-V, 35-mΩ, 1-ch automotive smart high-side switch with adjustable current limit | Power Distribution Switches, Load Drivers | 4 | Active | The TPS1HB35-Q1 device is a smart high-side switch intended for use in 12-V automotive systems. The device integrates robust protection and diagnostic features to ensure output port protection even during harmful events like short circuits in automotive systems. The device protects against faults through areliable current limit, which, depending on device variant, is adjustable from 2 A to 22 A. The high current limit range allows for usage in loads that require large transient currents, while the low current limit range provides improved protection for loads that do not require high peak current. The device is capable of reliably driving a wide range ofload profiles.
The TPS1HB35-Q1 also provides a high accuracy analog current sense that allows for improved load diagnostics. By reporting load current and device temperature to a system MCU, the device enables predictive maintenance and load diagnostics that improves the system lifetime.
The TPS1HB35-Q1 is available in a HTSSOP package which allows for reduced PCB footprint.
The TPS1HB35-Q1 device is a smart high-side switch intended for use in 12-V automotive systems. The device integrates robust protection and diagnostic features to ensure output port protection even during harmful events like short circuits in automotive systems. The device protects against faults through areliable current limit, which, depending on device variant, is adjustable from 2 A to 22 A. The high current limit range allows for usage in loads that require large transient currents, while the low current limit range provides improved protection for loads that do not require high peak current. The device is capable of reliably driving a wide range ofload profiles.
The TPS1HB35-Q1 also provides a high accuracy analog current sense that allows for improved load diagnostics. By reporting load current and device temperature to a system MCU, the device enables predictive maintenance and load diagnostics that improves the system lifetime.
The TPS1HB35-Q1 is available in a HTSSOP package which allows for reduced PCB footprint. |
TPS1HB50-Q140-V, 50-mΩ, 1-ch automotive smart high-side switch with adjustable current limit | Power Distribution Switches, Load Drivers | 2 | Active | The TPS1HB50-Q1 device is a smart high-side switch intended for use in 12-V automotive systems. The device integrates robust protection and diagnostic features to ensure output port protection even during harmful events like short circuits in automotive systems. The device protects against faults through areliable current limit, which, depending on device variant, is adjustable from 2 A to 18 A. The high current limit range allows for usage in loads that require large transient currents, while the low current limit range provides improved protection for loads that do not require high peak current. The device is capable of reliably driving a wide range ofload profiles.
The TPS1HB50-Q1 also provides a high accuracy analog current sense that allows for improved load diagnostics. By reporting load current and device temperature to a system MCU, the device enables predictive maintenance and load diagnostics that improves the system lifetime.
The TPS1HB50-Q1 is available in a HTSSOP package which allows for reduced PCB footprint.
The TPS1HB50-Q1 device is a smart high-side switch intended for use in 12-V automotive systems. The device integrates robust protection and diagnostic features to ensure output port protection even during harmful events like short circuits in automotive systems. The device protects against faults through areliable current limit, which, depending on device variant, is adjustable from 2 A to 18 A. The high current limit range allows for usage in loads that require large transient currents, while the low current limit range provides improved protection for loads that do not require high peak current. The device is capable of reliably driving a wide range ofload profiles.
The TPS1HB50-Q1 also provides a high accuracy analog current sense that allows for improved load diagnostics. By reporting load current and device temperature to a system MCU, the device enables predictive maintenance and load diagnostics that improves the system lifetime.
The TPS1HB50-Q1 is available in a HTSSOP package which allows for reduced PCB footprint. |
TPS1HC100-Q1Automotive, 100-mΩ, 2.5-A, one-channel smart high-side switch | Power Management (PMIC) | 1 | Active | The TPS1HC100-Q1 device is a fully protected high-side power switch, with integrated NMOS power FET and charge pump, targeted for the intelligent control of various loads. Accurate current sense and programmable current limit features differentiate it from the market.
Low logic high threshold, VIH, of 1.5V on the input pins allow use of MCUs GPIO signals to 1.8V. High-accuracy current sensing provides a better real-time monitoring effect and more accurate diagnostics without further calibration. The external high-accuracy current limit allows setting the current limit value by application. The device highly improves the reliability of the system by effectively clamping the inrush current under start-up or short-circuit conditions. The TPS1HC100-Q1 device can be used as a high-side power switch for a wide variety of resistive, inductive, and capacitive loads, including low-wattage bulbs, LEDs, relays, solenoids, and heaters.
The TPS1HC100-Q1 device is a fully protected high-side power switch, with integrated NMOS power FET and charge pump, targeted for the intelligent control of various loads. Accurate current sense and programmable current limit features differentiate it from the market.
Low logic high threshold, VIH, of 1.5V on the input pins allow use of MCUs GPIO signals to 1.8V. High-accuracy current sensing provides a better real-time monitoring effect and more accurate diagnostics without further calibration. The external high-accuracy current limit allows setting the current limit value by application. The device highly improves the reliability of the system by effectively clamping the inrush current under start-up or short-circuit conditions. The TPS1HC100-Q1 device can be used as a high-side power switch for a wide variety of resistive, inductive, and capacitive loads, including low-wattage bulbs, LEDs, relays, solenoids, and heaters. |
TPS1HC30-Q1Automotive, 30-mΩ, 5-A single-channel smart high-side switch | Integrated Circuits (ICs) | 1 | Active | The TPS1HC30-Q1 device is a fully protected, high-side power switch with integrated NMOS power FET and charge pump, targeted for the intelligent control of the variable kinds of loads. Accurate current sense and programmable current limit features differentiate the device from the market.
Low-logic, high-threshold, VIH, of 1.5 V on the input pins allow use of MCUs down to 1.8 V. High-accuracy current sensing allows a better real-time monitoring effect and more accurate diagnostics without further calibration. The external high-accuracy current limit allows setting the current limit value by application. The device highly improves the reliability of the system by clamping the inrush current effectively under start-up or short-circuit conditions. The TPS1HC30-Q1 device can be used as a high-side power switch for a wide variety of resistive, inductive, and capacitive loads, including the low-wattage bulbs, LEDs, relays, solenoids, and heaters.
The TPS1HC30-Q1 device is a fully protected, high-side power switch with integrated NMOS power FET and charge pump, targeted for the intelligent control of the variable kinds of loads. Accurate current sense and programmable current limit features differentiate the device from the market.
Low-logic, high-threshold, VIH, of 1.5 V on the input pins allow use of MCUs down to 1.8 V. High-accuracy current sensing allows a better real-time monitoring effect and more accurate diagnostics without further calibration. The external high-accuracy current limit allows setting the current limit value by application. The device highly improves the reliability of the system by clamping the inrush current effectively under start-up or short-circuit conditions. The TPS1HC30-Q1 device can be used as a high-side power switch for a wide variety of resistive, inductive, and capacitive loads, including the low-wattage bulbs, LEDs, relays, solenoids, and heaters. |
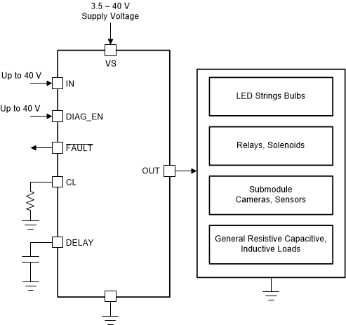
TPS1HTC30-Q1Automotive, 60-V, 6-A, 30-mΩ, one-channel smart high-side switch with adjustable current limit | Power Distribution Switches, Load Drivers | 1 | Active | TPS1HTC30-Q1 is a single-channel, smart high-side switch, with integrated NMOS power FET and charge pump, designed to meet the requirements of 24-V automotive battery systems. The low R ON(30 mΩ) minimizes device power dissipation driving a wide range of output load current up to 6-A DC, and the 60-V DC operating range improves system robustness.
The device integrates protection features such as thermal shutdown, output clamp, and current limit. These features improve system robustness during fault events such as short circuit. TPS1HTC30-Q1 implements an adjustable current limiting circuit that improves the reliability of the system by reducing inrush current when driving large capacitive loads and minimizing overload current. The device also provides an accurate load current sense that allows for improved load diagnostics such as overload and open-load detection enabling better predictive maintenance.
TPS1HTC30-Q1 is available in a small 14-pin, 4.40-mm × 5.0-mm HTSSOP leaded package with 0.65-mm pin pitch minimizing the PCB footprint.
TPS1HTC30-Q1 is a single-channel, smart high-side switch, with integrated NMOS power FET and charge pump, designed to meet the requirements of 24-V automotive battery systems. The low R ON(30 mΩ) minimizes device power dissipation driving a wide range of output load current up to 6-A DC, and the 60-V DC operating range improves system robustness.
The device integrates protection features such as thermal shutdown, output clamp, and current limit. These features improve system robustness during fault events such as short circuit. TPS1HTC30-Q1 implements an adjustable current limiting circuit that improves the reliability of the system by reducing inrush current when driving large capacitive loads and minimizing overload current. The device also provides an accurate load current sense that allows for improved load diagnostics such as overload and open-load detection enabling better predictive maintenance.
TPS1HTC30-Q1 is available in a small 14-pin, 4.40-mm × 5.0-mm HTSSOP leaded package with 0.65-mm pin pitch minimizing the PCB footprint. |