TLIN2441-Q1Automotive local interconnect network transceiver with integrated voltage regulator and watchdog | Interface | 2 | Active | The TLIN2441-Q1 is a local interconnect network (LIN) physical layer transceiver, compliant to LIN 2.2A and ISO/DIS 17987–4 standards, with an integrated low dropout (LDO) voltage regulator and watchdog. The TLIN2441-Q1 watchdog can operate in window or timeout mode and can be controlled by pins or SPI. The Pin or SPI control is established at power up by the state of pin 9 (that is, High, Z-State, Low).
LIN is a single-wire bidirectional bus typically used for low speed in-vehicle networks using data rates up to 20 kbps. The LIN receiver supports data rates up to 100 kbps for end-of-line programming. The TLIN2441-Q1 converts the LIN protocol data stream on the TXD input into a LIN bus signal. The receiver converts the data stream to logic-level signals that are sent to the microprocessor through the open-drain RXD pin. The TLIN2441-Q1 reduces system complexity by providing a 3.3 V or 5 V rail with up to 70 mA of current to power microprocessors, sensors or other devices. The TLIN2441-Q1 has an optimized current-limited wave-shaping driver which reduces electromagnetic emissions (EME).
The TLIN2441-Q1 is a local interconnect network (LIN) physical layer transceiver, compliant to LIN 2.2A and ISO/DIS 17987–4 standards, with an integrated low dropout (LDO) voltage regulator and watchdog. The TLIN2441-Q1 watchdog can operate in window or timeout mode and can be controlled by pins or SPI. The Pin or SPI control is established at power up by the state of pin 9 (that is, High, Z-State, Low).
LIN is a single-wire bidirectional bus typically used for low speed in-vehicle networks using data rates up to 20 kbps. The LIN receiver supports data rates up to 100 kbps for end-of-line programming. The TLIN2441-Q1 converts the LIN protocol data stream on the TXD input into a LIN bus signal. The receiver converts the data stream to logic-level signals that are sent to the microprocessor through the open-drain RXD pin. The TLIN2441-Q1 reduces system complexity by providing a 3.3 V or 5 V rail with up to 70 mA of current to power microprocessors, sensors or other devices. The TLIN2441-Q1 has an optimized current-limited wave-shaping driver which reduces electromagnetic emissions (EME). |
| Development Boards, Kits, Programmers | 1 | Active | |
| Evaluation Boards | 7 | NRND | |
| Evaluation Boards | 3 | Active | |
| Accessories | 2 | Obsolete | |
TLK1008110-Gbps 1 to 8 channel multi-rate redundant link aggregator | Integrated Circuits (ICs) | 1 | Active | The TLK10081 is a multi-rate link aggregator intended for use in high-speed bi-directional point-to-point data transmission systems. The device allows for a reduction in the number of physical links required for a certain data throughput by multiplexing multiple lower-rate serial links into higher-rate serial links.
The TLK10081 has a low-speed interface which can accommodate one to eight bidirectional serial links running at rates from 250 Mbps to 1.25 Gbps (maximum of 10 Gbps total throughput). The device’s high speed interfaces can operate at rates from 1 Gbps to 10 Gbps. The high speed interface is designed to run at 8 x the low speed serial rate regardless of the number of lanes connected. Filler data will be placed on any unused lanes in order to keep the interleaved lane ordering constant. This allows for low speed lanes to be hot swapped during normal operation without requiring a change in configuration.
A 1:1 mode is also supported for data rates ranging from 0.5 Gbps to 2.5 Gbps, whereby both low speed and high speed are rate matched. The TX and RX datapaths are also independent, so TX may operate in 8:1 mode while RX operates in 1:1 mode. This independence is restricted to using the same low speed line rate. For example, the TX can operate at 8 × 1.25 Gbps while RX operates at 1 × 1.25 Gbps.
The individual Low Speed lanes may also operate at independent rates in byte interleave mode, provided they are operating at integer multiples. The High Speed line rate must be configured based on the fastest Low Speed line rate.
The device has multiple interleaving/de-interleaving schemes that may be used depending on the data type. These schemes allow for the low speed lane ordering to be recovered after the lanes are transmitted over a single high-speed link. There is also a programmable scrambling/de-scrambling function available to help ensure that the high-speed data has suitable properties for transmission (i.e., sufficient transition density for clock recovery and DC balance over time) even for non-ideal input data.
The TLK10081 has the ability to perform lane alignment on 2, 3, or 4 lanes with up to four bytes of lane de-skew.
Both the low speed and high speed side interfaces (transmitters and receivers) use CML signaling with integrated termination resistors and feature programmable transmitter de-emphasis levels and adaptive receive equalization to help compensate for media impairments at higher frequencies. The device’s serial transceivers used are capable of interfacing to optical modules as well as higher-loss connections such as PCB backplanes and controlled-impedance copper cabling.
To aid in system synchronization, the TLK10081 is capable of extracting clocking information from the serial input data streams and outputting a recovered clock signal. This recovered clock can be input to a jitter cleaner in order to provide a synchronized system clock. The device also has two reference clock input ports and a flexible internal PLL, allowing for various serial rates to be supported with a single reference clock input frequency.
The device has various built-in self-test features to aid with system validation and debugging. Among these are pattern generation and verification on all serial lanes as well as internal data loopback paths.
The TLK10081 is a multi-rate link aggregator intended for use in high-speed bi-directional point-to-point data transmission systems. The device allows for a reduction in the number of physical links required for a certain data throughput by multiplexing multiple lower-rate serial links into higher-rate serial links.
The TLK10081 has a low-speed interface which can accommodate one to eight bidirectional serial links running at rates from 250 Mbps to 1.25 Gbps (maximum of 10 Gbps total throughput). The device’s high speed interfaces can operate at rates from 1 Gbps to 10 Gbps. The high speed interface is designed to run at 8 x the low speed serial rate regardless of the number of lanes connected. Filler data will be placed on any unused lanes in order to keep the interleaved lane ordering constant. This allows for low speed lanes to be hot swapped during normal operation without requiring a change in configuration.
A 1:1 mode is also supported for data rates ranging from 0.5 Gbps to 2.5 Gbps, whereby both low speed and high speed are rate matched. The TX and RX datapaths are also independent, so TX may operate in 8:1 mode while RX operates in 1:1 mode. This independence is restricted to using the same low speed line rate. For example, the TX can operate at 8 × 1.25 Gbps while RX operates at 1 × 1.25 Gbps.
The individual Low Speed lanes may also operate at independent rates in byte interleave mode, provided they are operating at integer multiples. The High Speed line rate must be configured based on the fastest Low Speed line rate.
The device has multiple interleaving/de-interleaving schemes that may be used depending on the data type. These schemes allow for the low speed lane ordering to be recovered after the lanes are transmitted over a single high-speed link. There is also a programmable scrambling/de-scrambling function available to help ensure that the high-speed data has suitable properties for transmission (i.e., sufficient transition density for clock recovery and DC balance over time) even for non-ideal input data.
The TLK10081 has the ability to perform lane alignment on 2, 3, or 4 lanes with up to four bytes of lane de-skew.
Both the low speed and high speed side interfaces (transmitters and receivers) use CML signaling with integrated termination resistors and feature programmable transmitter de-emphasis levels and adaptive receive equalization to help compensate for media impairments at higher frequencies. The device’s serial transceivers used are capable of interfacing to optical modules as well as higher-loss connections such as PCB backplanes and controlled-impedance copper cabling.
To aid in system synchronization, the TLK10081 is capable of extracting clocking information from the serial input data streams and outputting a recovered clock signal. This recovered clock can be input to a jitter cleaner in order to provide a synchronized system clock. The device also has two reference clock input ports and a flexible internal PLL, allowing for various serial rates to be supported with a single reference clock input frequency.
The device has various built-in self-test features to aid with system validation and debugging. Among these are pattern generation and verification on all serial lanes as well as internal data loopback paths. |
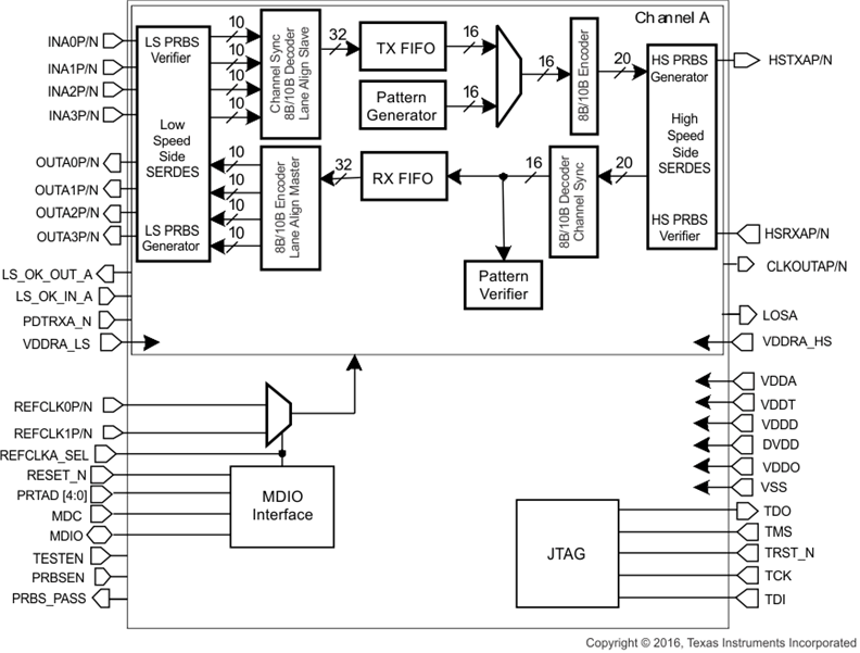
TLK10232Dual channel XAUI-to-10GBASE-KR backplane transceiver with crosspoint switch | Development Boards, Kits, Programmers | 2 | Active | The TLK10232 is a dual-channel multi-rate transceiver intended for use in high-speed bi-directional point-to-point data transmission systems. This device supports three primary modes. It can be used as a XAUI to 10GBASE-KR transceiver, as a general-purpose 8b/10b multi-rate 4:1, 2:1, or 1:1 serializer/deserializer, or can be used in 1G-KX mode.
While operating in the 10GBASE-KR mode, the TLK10232 performs serialization of the 8B/10B encoded XAUI data stream presented on its low speed (LS) side data inputs. The serialized 8B/10B encoded data is presented on the high speed (HS) side outputs in 64B/66B encoding format. Likewise, the TLK10232 performs deserialization of 64B/66B encoded data streams presented on its high speed side data inputs. The deserialized 64B/66B data is presented in XAUI 8B/10B format on the low speed side outputs. Link Training is supported in this mode as well as Forward Error Correction (FEC) for extended length applications.
While operating in the General Purpose SERDES mode, the TLK10232 performs 2:1 and 4:1 serialization of the 8B/10B encoded data streams presented on its low speed (LS) side data inputs. The serialized 8B/10B encoded data is presented on the high speed (HS) side outputs. Likewise, the TLK10232 performs 1:2 and 1:4 deserialization of 8B/10B encoded data streams presented on its high speed side data inputs. The deserialized 8B/10B encoded data is presented on the low speed side outputs. Depending on the serialization/deserialization ratio, the low speed side data rate can range from 0.5 Gbps to 5 Gbps and the high speed side data rate can range from 1 Gbps to 10 Gbps. 1:1 retime mode is also supported but limited to 1 Gbps to 5 Gbps rates.
The TLK10232 also supports 1G-KX (1.25 Gbps) mode with PCS (CTC) capabilities. This mode can be enabled via software provisioning or via auto negotiation. If software provisioning is used, data rates up to 3.125 Gbps are supported.
The TLK10232 features a built-in crosspoint switch, allowing for redundant outputs and easy re-routing of data. Each output port (either high speed or low speed) can be configured to output data coming from any of the device’s input ports. The switching can be initiated through either a hardware pin or through software control, and can be configured to occur either immediately or after the end of the current packet. This allows for switching between data sources without packet corruption.
Both low speed and high speed side data inputs and outputs are of differential current mode logic (CML) type with integrated termination resistors.
The TLK10232 provides flexible clocking schemes to support various operations. They include the support for clocking with an externally-jitter-cleaned clock recovered from the high speed side. The device is also capable of performing clock tolerance compensation (CTC) in 10GBASE-KR and 1GBASE-KX modes, allowing for asynchronous clocking.
The TLK10232 provides low speed side and high speed side loopback modes for self-test and system diagnostic purposes.
The TLK10232 has built-in pattern generators and verifiers to help in system tests. The device supports generation and verification of various PRBS, High-/Low-/Mixed-Frequency, CRPAT long/short, CJPAT, and KR pseudo-random test patterns and square wave generation. The types of patterns supported on the low speed and high speed side are dependent on the operational mode chosen.
The TLK10232 has an integrated loss of signal (LOS) detection function on both high speed and low speed sides. LOS is asserted in conditions where the input differential voltage swing is less than the LOS assert threshold.
Both TLK10232 channels are fully independent. They can be operated with different reference clocks, at different data rates, and with different serialization/deserialization ratios.
The low speed side of the TLK10232 is ideal for interfacing with an FPGA, ASIC, MAC, or network processor capable of handling lower-rate serial data streams. The high speed side is ideal for interfacing with remote systems through optical fibers, electrical cables, or backplane interfaces. The TLK10232 supports operation with SFP and SFP+ optical modules, as well as 10GBASE-KR compatible backplane systems.
The TLK10232 is a dual-channel multi-rate transceiver intended for use in high-speed bi-directional point-to-point data transmission systems. This device supports three primary modes. It can be used as a XAUI to 10GBASE-KR transceiver, as a general-purpose 8b/10b multi-rate 4:1, 2:1, or 1:1 serializer/deserializer, or can be used in 1G-KX mode.
While operating in the 10GBASE-KR mode, the TLK10232 performs serialization of the 8B/10B encoded XAUI data stream presented on its low speed (LS) side data inputs. The serialized 8B/10B encoded data is presented on the high speed (HS) side outputs in 64B/66B encoding format. Likewise, the TLK10232 performs deserialization of 64B/66B encoded data streams presented on its high speed side data inputs. The deserialized 64B/66B data is presented in XAUI 8B/10B format on the low speed side outputs. Link Training is supported in this mode as well as Forward Error Correction (FEC) for extended length applications.
While operating in the General Purpose SERDES mode, the TLK10232 performs 2:1 and 4:1 serialization of the 8B/10B encoded data streams presented on its low speed (LS) side data inputs. The serialized 8B/10B encoded data is presented on the high speed (HS) side outputs. Likewise, the TLK10232 performs 1:2 and 1:4 deserialization of 8B/10B encoded data streams presented on its high speed side data inputs. The deserialized 8B/10B encoded data is presented on the low speed side outputs. Depending on the serialization/deserialization ratio, the low speed side data rate can range from 0.5 Gbps to 5 Gbps and the high speed side data rate can range from 1 Gbps to 10 Gbps. 1:1 retime mode is also supported but limited to 1 Gbps to 5 Gbps rates.
The TLK10232 also supports 1G-KX (1.25 Gbps) mode with PCS (CTC) capabilities. This mode can be enabled via software provisioning or via auto negotiation. If software provisioning is used, data rates up to 3.125 Gbps are supported.
The TLK10232 features a built-in crosspoint switch, allowing for redundant outputs and easy re-routing of data. Each output port (either high speed or low speed) can be configured to output data coming from any of the device’s input ports. The switching can be initiated through either a hardware pin or through software control, and can be configured to occur either immediately or after the end of the current packet. This allows for switching between data sources without packet corruption.
Both low speed and high speed side data inputs and outputs are of differential current mode logic (CML) type with integrated termination resistors.
The TLK10232 provides flexible clocking schemes to support various operations. They include the support for clocking with an externally-jitter-cleaned clock recovered from the high speed side. The device is also capable of performing clock tolerance compensation (CTC) in 10GBASE-KR and 1GBASE-KX modes, allowing for asynchronous clocking.
The TLK10232 provides low speed side and high speed side loopback modes for self-test and system diagnostic purposes.
The TLK10232 has built-in pattern generators and verifiers to help in system tests. The device supports generation and verification of various PRBS, High-/Low-/Mixed-Frequency, CRPAT long/short, CJPAT, and KR pseudo-random test patterns and square wave generation. The types of patterns supported on the low speed and high speed side are dependent on the operational mode chosen.
The TLK10232 has an integrated loss of signal (LOS) detection function on both high speed and low speed sides. LOS is asserted in conditions where the input differential voltage swing is less than the LOS assert threshold.
Both TLK10232 channels are fully independent. They can be operated with different reference clocks, at different data rates, and with different serialization/deserialization ratios.
The low speed side of the TLK10232 is ideal for interfacing with an FPGA, ASIC, MAC, or network processor capable of handling lower-rate serial data streams. The high speed side is ideal for interfacing with remote systems through optical fibers, electrical cables, or backplane interfaces. The TLK10232 supports operation with SFP and SFP+ optical modules, as well as 10GBASE-KR compatible backplane systems. |
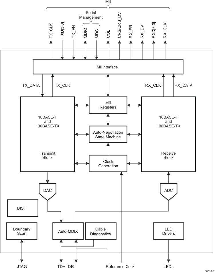
TLK105LIndustrial temperature, single port 10/100-Mbps Ethernet physical layer | Evaluation and Demonstration Boards and Kits | 5 | NRND | The TLK10xL is a single-port Ethernet PHY for 10Base-T and 100Base TX signaling, integrating all the physical-layer functions needed to transmit and receive data on standard twisted-pair cables. The device supports the standard Media Independent Interface (MII) and Reduced Media Independent Interface (RMII) for direct connection to a Media Access Controller (MAC).
The device is designed for power-supply flexibility, and can operate with a single 3.3-V power supply or with combinations of 3.3-V and 1.55-V power supplies for reduced power operation.
The TLK10xL uses mixed-signal processing to perform equalization, data recovery, and error correction to achieve robust operation over CAT 5 twisted-pair wiring. The TLK10xL not only meets the requirements of IEEE 802.3, but maintains high margins in terms of cross-talk and alien noise.
The TLK10xL Ethernet PHY has a special Power Back Off mode to conserve power in systems with relatively short cables. This mode provides the flexibility to reduce system power when the system is not required to drive the standard IEEE 802.3 100-m cable length, or the extended 150m, error-free cable reach of the TLK10xL. For more detail, see application noteSLLA328.
The TLK10xL is a single-port Ethernet PHY for 10Base-T and 100Base TX signaling, integrating all the physical-layer functions needed to transmit and receive data on standard twisted-pair cables. The device supports the standard Media Independent Interface (MII) and Reduced Media Independent Interface (RMII) for direct connection to a Media Access Controller (MAC).
The device is designed for power-supply flexibility, and can operate with a single 3.3-V power supply or with combinations of 3.3-V and 1.55-V power supplies for reduced power operation.
The TLK10xL uses mixed-signal processing to perform equalization, data recovery, and error correction to achieve robust operation over CAT 5 twisted-pair wiring. The TLK10xL not only meets the requirements of IEEE 802.3, but maintains high margins in terms of cross-talk and alien noise.
The TLK10xL Ethernet PHY has a special Power Back Off mode to conserve power in systems with relatively short cables. This mode provides the flexibility to reduce system power when the system is not required to drive the standard IEEE 802.3 100-m cable length, or the extended 150m, error-free cable reach of the TLK10xL. For more detail, see application noteSLLA328. |
TLK106LIndustrial temperature, single port 10/100-Mbps Ethernet physical layer transceiver | Interface | 3 | NRND | The TLK10x is a single-port Ethernet PHY for 10Base-T and 100Base TX signaling. This device integrates all the physical-layer functions needed to transmit and receive data on standard twisted-pair cables. The TLK10x supports the standard Media Independent Interface (MII) and Reduced Media Independent Interface (RMII) for direct connection to a Media Access Controller (MAC).
The TLK10x is designed for power-supply flexibility, and can operate with a single 3.3V power supply or with combinations of 3.3V and 1.55V power supplies for reduced power operation.
The TLK10x uses mixed-signal processing to perform equalization, data recovery, and error correction to achieve robust operation over CAT 5 twisted-pair wiring. This device not only meets the requirements of IEEE 802.3, but maintains high margins in terms of cross-talk and alien noise.
The TLK10x Ethernet PHY has a special Power Back Off mode to conserve power in systems with relatively short cables. This mode provides the flexibility to reduce system power when the system is not required to drive the standard IEEE 802.3 100m cable length, or the extended 150m, error-free cable reach of the TLK10x. For more detail, see application note SLLA328.
The TLK10x is a single-port Ethernet PHY for 10Base-T and 100Base TX signaling. This device integrates all the physical-layer functions needed to transmit and receive data on standard twisted-pair cables. The TLK10x supports the standard Media Independent Interface (MII) and Reduced Media Independent Interface (RMII) for direct connection to a Media Access Controller (MAC).
The TLK10x is designed for power-supply flexibility, and can operate with a single 3.3V power supply or with combinations of 3.3V and 1.55V power supplies for reduced power operation.
The TLK10x uses mixed-signal processing to perform equalization, data recovery, and error correction to achieve robust operation over CAT 5 twisted-pair wiring. This device not only meets the requirements of IEEE 802.3, but maintains high margins in terms of cross-talk and alien noise.
The TLK10x Ethernet PHY has a special Power Back Off mode to conserve power in systems with relatively short cables. This mode provides the flexibility to reduce system power when the system is not required to drive the standard IEEE 802.3 100m cable length, or the extended 150m, error-free cable reach of the TLK10x. For more detail, see application note SLLA328. |
TLK110Industrial 10/100 Ethernet PHY | Development Boards, Kits, Programmers | 3 | NRND | The TLK110 is a single-port Ethernet PHY for 10Base-T and 100Base TX signaling. This device integrates all the physical-layer functions needed to transmit and receive data on standard twisted-pair cables. The TLK110 supports the standard Media Independent Interface (MII) and Reduced Media Independent Interface (RMII) for direct connection to a Media Access Controller (MAC).
The TLK110 is designed for power-supply flexibility, and can operate with a single 3.3V power supply or with combinations of 3.3V and 1.55V power supplies for reduced power operation.
The TLK110 uses mixed-signal processing to perform equalization, data recovery, and error correction to achieve robust operation over CAT 5 twisted-pair wiring. This device not only meets the requirements of IEEE 802.3, but maintains high margins in terms of cross-talk and alien noise.
The TLK110 Ethernet PHY has a special Power Back Off mode to conserve power in systems with relatively short cables. This mode provides the flexibility to reduce system power when the system is not required to drive the standard IEEE 802.3 100m cable length, or the extended 150m, error-free cable reach of the TLK110. For more detail, see application note SLLA328.
The TLK110 is a single-port Ethernet PHY for 10Base-T and 100Base TX signaling. This device integrates all the physical-layer functions needed to transmit and receive data on standard twisted-pair cables. The TLK110 supports the standard Media Independent Interface (MII) and Reduced Media Independent Interface (RMII) for direct connection to a Media Access Controller (MAC).
The TLK110 is designed for power-supply flexibility, and can operate with a single 3.3V power supply or with combinations of 3.3V and 1.55V power supplies for reduced power operation.
The TLK110 uses mixed-signal processing to perform equalization, data recovery, and error correction to achieve robust operation over CAT 5 twisted-pair wiring. This device not only meets the requirements of IEEE 802.3, but maintains high margins in terms of cross-talk and alien noise.
The TLK110 Ethernet PHY has a special Power Back Off mode to conserve power in systems with relatively short cables. This mode provides the flexibility to reduce system power when the system is not required to drive the standard IEEE 802.3 100m cable length, or the extended 150m, error-free cable reach of the TLK110. For more detail, see application note SLLA328. |