T
Texas Instruments
| Series | Category | # Parts | Status | Description |
|---|---|---|---|---|
| Part | Spec A | Spec B | Spec C | Spec D | Description |
|---|---|---|---|---|---|
| Series | Category | # Parts | Status | Description |
|---|---|---|---|---|
| Part | Spec A | Spec B | Spec C | Spec D | Description |
|---|---|---|---|---|---|
| Series | Category | # Parts | Status | Description |
|---|---|---|---|---|
THVD14063.3-V to 5-V 500-Kbps half-duplex RS-485 transceiver auto-direction control ±12-kV IEC ESD | Drivers, Receivers, Transceivers | 1 | Active | The THVD14x6 (THVD1406 and THVD1426) devices are robust half-duplex RS-485 transceivers for industrial applications. These devices feature auto-direction control using the data input pin that reduces the reliance on separate pins for driver-enable and the receiver-enable functionality. This reduces the number of isolation channels needed or number of the GPIO pins needed for logic control. The bus pins are immune to high levels of IEC ESD events eliminating need of additional system level protection components.
The devices operate from a single 3-V to 5.5-V supply. The wide common-mode voltage range and low input leakage on bus pins make devices suitable for multi-point applications over long cable runs.
The devices are available in industry standard 8-pin SOIC package for drop-in compatibility. The devices are also available in a small, space-saving SOT package. The devices are characterized for ambient temperatures from –40°C to 125°C.
The THVD14x6 (THVD1406 and THVD1426) devices are robust half-duplex RS-485 transceivers for industrial applications. These devices feature auto-direction control using the data input pin that reduces the reliance on separate pins for driver-enable and the receiver-enable functionality. This reduces the number of isolation channels needed or number of the GPIO pins needed for logic control. The bus pins are immune to high levels of IEC ESD events eliminating need of additional system level protection components.
The devices operate from a single 3-V to 5.5-V supply. The wide common-mode voltage range and low input leakage on bus pins make devices suitable for multi-point applications over long cable runs.
The devices are available in industry standard 8-pin SOIC package for drop-in compatibility. The devices are also available in a small, space-saving SOT package. The devices are characterized for ambient temperatures from –40°C to 125°C. |
THVD14103.3-V to 5-V RS-485 transceiver with ±18-kV IEC ESD protection | Drivers, Receivers, Transceivers | 3 | Active | THVD14xx is a family of noise-immune RS-485/RS- 422 transceivers designed to operate in rugged industrial environments. The bus pins of these devices are robust to high levels of IEC electrical fast transients (EFT) and IEC electrostatic discharge (ESD) events, eliminating the need for additional system level protection components.
Each of these devices operates from a single supply between 3 V and 5.5 V. The devices in this family feature an extended common-mode voltage range which makes them suitable for multi-point applications over long cable runs.
THVD14xx family of devices is available in small VSON and VSSOP packages for space constrained applications. These devices are characterized over ambient free-air temperatures from –40°C to 125°C.
THVD14xx is a family of noise-immune RS-485/RS- 422 transceivers designed to operate in rugged industrial environments. The bus pins of these devices are robust to high levels of IEC electrical fast transients (EFT) and IEC electrostatic discharge (ESD) events, eliminating the need for additional system level protection components.
Each of these devices operates from a single supply between 3 V and 5.5 V. The devices in this family feature an extended common-mode voltage range which makes them suitable for multi-point applications over long cable runs.
THVD14xx family of devices is available in small VSON and VSSOP packages for space constrained applications. These devices are characterized over ambient free-air temperatures from –40°C to 125°C. |
THVD14193.3-V to 5-V RS-485 transceiver with surge protection | Drivers, Receivers, Transceivers | 2 | Active | THVD1419 and THVD1429 are half-duplex RS-485 transceivers with integrated surge protection. Surge protection is achieved by integrating transient voltage suppressor (TVS) diodes in the standard 8-pin SOIC (D) package. This feature provides a substantial increase in reliability for better immunity to noise transients coupled to the data cable, eliminating the need for external protection components.
Each of these devices operates from a single 3.3 V or 5 V supply. The devices in this family feature a wide common-mode voltage range which makes them suitable for multi-point applications over long cable runs.
The THVD1419 and THVD1429 devices are available in the industry standard SOIC package for easy drop-in without any PCB changes. These devices are characterized over ambient free-air temperatures from –40°C to 125°C.
THVD1419 and THVD1429 are half-duplex RS-485 transceivers with integrated surge protection. Surge protection is achieved by integrating transient voltage suppressor (TVS) diodes in the standard 8-pin SOIC (D) package. This feature provides a substantial increase in reliability for better immunity to noise transients coupled to the data cable, eliminating the need for external protection components.
Each of these devices operates from a single 3.3 V or 5 V supply. The devices in this family feature a wide common-mode voltage range which makes them suitable for multi-point applications over long cable runs.
The THVD1419 and THVD1429 devices are available in the industry standard SOIC package for easy drop-in without any PCB changes. These devices are characterized over ambient free-air temperatures from –40°C to 125°C. |
THVD14203.3-V to 5-V, 12-Mbps, RS-485 transceiver in small package option with ±12-kV IEC ESD prot | Integrated Circuits (ICs) | 1 | Active | THVD1400 and THVD1420 are robust half-duplex RS-485 transceivers for industrial applications. The bus pins are immune to high levels of IEC Contact Discharge ESD events, eliminating the need for additional system level protection components.
The devices operate from a single 3 to 5.5-V supply. The wide common-mode voltage range and low input leakage on bus pins make the devices suitable for multi-point applications over long cable runs.
THVD1400 and THVD1420 are available in industry standard, 8-pin SOIC package for drop-in compatibility as well as in the industry-leading, small SOT package. The devices are characterized for ambient temperatures from –40°C to 125°C.
THVD1400 and THVD1420 are robust half-duplex RS-485 transceivers for industrial applications. The bus pins are immune to high levels of IEC Contact Discharge ESD events, eliminating the need for additional system level protection components.
The devices operate from a single 3 to 5.5-V supply. The wide common-mode voltage range and low input leakage on bus pins make the devices suitable for multi-point applications over long cable runs.
THVD1400 and THVD1420 are available in industry standard, 8-pin SOIC package for drop-in compatibility as well as in the industry-leading, small SOT package. The devices are characterized for ambient temperatures from –40°C to 125°C. |
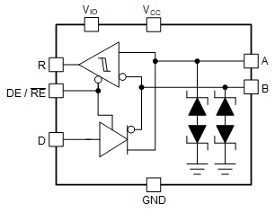
THVD1424RS-485 transceiver with slew-rate control, integrated switchable termination and duplex switching | Drivers, Receivers, Transceivers | 1 | Active | The THVD1424 is a flexible RS-485 transceiver for industrial applications. The device has features such as on-chip 120-Ω termination resistor, slew rate control and interchangeability between half and full duplex mode. All the features are pin-controlled. This enables the device to be used at any node location (end nodes or middle nodes) in any network, two-wire (half duplex) or 4-wire (full duplex), slow or fast. End-equipment designers can now design a common printed circuit board (PCB) and configure it via software for various application needs. This can save considerable design and qualification time for the customers.
The bus pins are immune to high levels of IEC Contact Discharge ESD events, eliminating the need for additional system level protection components. The device operates from 3 to 5.5-V bus supply, while the logic supply voltage range is 1.65 V to 5.5 V. The wide common-mode voltage range and low input leakage on bus pins makes the devices suitable for multi-point applications over long cable runs.
The device is available in a space-saving, thermally efficient 16-pin VQFN package. The device is characterized for ambient temperatures from –40°C to 125°C.
The THVD1424 is a flexible RS-485 transceiver for industrial applications. The device has features such as on-chip 120-Ω termination resistor, slew rate control and interchangeability between half and full duplex mode. All the features are pin-controlled. This enables the device to be used at any node location (end nodes or middle nodes) in any network, two-wire (half duplex) or 4-wire (full duplex), slow or fast. End-equipment designers can now design a common printed circuit board (PCB) and configure it via software for various application needs. This can save considerable design and qualification time for the customers.
The bus pins are immune to high levels of IEC Contact Discharge ESD events, eliminating the need for additional system level protection components. The device operates from 3 to 5.5-V bus supply, while the logic supply voltage range is 1.65 V to 5.5 V. The wide common-mode voltage range and low input leakage on bus pins makes the devices suitable for multi-point applications over long cable runs.
The device is available in a space-saving, thermally efficient 16-pin VQFN package. The device is characterized for ambient temperatures from –40°C to 125°C. |
THVD14283.3-V to 5-V RS-485 transceiver with surge protection | Integrated Circuits (ICs) | 1 | Active | THVD1428 is a half-duplex RS-485 transceiver with integrated surge protection. Surge protection is achieved by integrating transient voltage suppressor (TVS) diodes in the standard 8-pin SOIC (D) package. This feature provides a substantial increase in reliability for better immunity to noise transients coupled to the data cable, eliminating the need for external protection components.
This device operates from a single 3.3-V or 5-V supply and features a wide common-mode voltage range which makes it suitable for multi-point applications over long cable runs.
The device is available in the industry standard SOIC package for easy drop-in without any PCB changes. The device is characterized over ambient free-air temperatures from –40°C to 125°C.
THVD1428 is a half-duplex RS-485 transceiver with integrated surge protection. Surge protection is achieved by integrating transient voltage suppressor (TVS) diodes in the standard 8-pin SOIC (D) package. This feature provides a substantial increase in reliability for better immunity to noise transients coupled to the data cable, eliminating the need for external protection components.
This device operates from a single 3.3-V or 5-V supply and features a wide common-mode voltage range which makes it suitable for multi-point applications over long cable runs.
The device is available in the industry standard SOIC package for easy drop-in without any PCB changes. The device is characterized over ambient free-air temperatures from –40°C to 125°C. |
THVD14293.3-V to 5-V RS-485 transceiver with surge protection | Integrated Circuits (ICs) | 2 | Active | THVD1419 and THVD1429 are half-duplex RS-485 transceivers with integrated surge protection. Surge protection is achieved by integrating transient voltage suppressor (TVS) diodes in the standard 8-pin SOIC (D) package. This feature provides a substantial increase in reliability for better immunity to noise transients coupled to the data cable, eliminating the need for external protection components.
Each of these devices operates from a single 3.3 V or 5 V supply. The devices in this family feature a wide common-mode voltage range which makes them suitable for multi-point applications over long cable runs.
The THVD1419 and THVD1429 devices are available in the industry standard SOIC package for easy drop-in without any PCB changes. These devices are characterized over ambient free-air temperatures from –40°C to 125°C.
THVD1419 and THVD1429 are half-duplex RS-485 transceivers with integrated surge protection. Surge protection is achieved by integrating transient voltage suppressor (TVS) diodes in the standard 8-pin SOIC (D) package. This feature provides a substantial increase in reliability for better immunity to noise transients coupled to the data cable, eliminating the need for external protection components.
Each of these devices operates from a single 3.3 V or 5 V supply. The devices in this family feature a wide common-mode voltage range which makes them suitable for multi-point applications over long cable runs.
The THVD1419 and THVD1429 devices are available in the industry standard SOIC package for easy drop-in without any PCB changes. These devices are characterized over ambient free-air temperatures from –40°C to 125°C. |
THVD14393.3-V to 5-V, 250-Kbps, RS-485 transceiver with integrated 4-kV IEC surge and IEC ESD/EFT protection | Interface | 1 | Active | THVD14x9(V) devices are half-duplex RS-485 transceivers with integrated surge protection. Surge protection is achieved by integrating transient voltage suppressor (TVS) diodes in the standard 8-pin SOIC (D) package. This feature increases the reliability by providing better immunity to noise transients coupled to the data cable which eliminates the need for external protection components.
THVD1439 and THVD1449 operate from a single 3.3-V or 5-V supply. The THVD1439V and THVD1449V devices support an additional VIOsupply to operate the IOs from as low as 1.65 V supply level. The devices in this family feature a wide common-mode voltage range making them suitable for multi-point applications over long cable runs.
THVD14x9(V) devices are half-duplex RS-485 transceivers with integrated surge protection. Surge protection is achieved by integrating transient voltage suppressor (TVS) diodes in the standard 8-pin SOIC (D) package. This feature increases the reliability by providing better immunity to noise transients coupled to the data cable which eliminates the need for external protection components.
THVD1439 and THVD1449 operate from a single 3.3-V or 5-V supply. The THVD1439V and THVD1449V devices support an additional VIOsupply to operate the IOs from as low as 1.65 V supply level. The devices in this family feature a wide common-mode voltage range making them suitable for multi-point applications over long cable runs. |
THVD1439V3.3-V to 5-V, 250-Kbps, RS-485 transceiver with integrated 4-kV IEC surge protection | Drivers, Receivers, Transceivers | 1 | Active | THVD14x9(V) devices are half-duplex RS-485 transceivers with integrated surge protection. Surge protection is achieved by integrating transient voltage suppressor (TVS) diodes in the standard 8-pin SOIC (D) package. This feature increases the reliability by providing better immunity to noise transients coupled to the data cable which eliminates the need for external protection components.
THVD1439 and THVD1449 operate from a single 3.3-V or 5-V supply. The THVD1439V and THVD1449V devices support an additional VIOsupply to operate the IOs from as low as 1.65 V supply level. The devices in this family feature a wide common-mode voltage range making them suitable for multi-point applications over long cable runs.
THVD14x9(V) devices are half-duplex RS-485 transceivers with integrated surge protection. Surge protection is achieved by integrating transient voltage suppressor (TVS) diodes in the standard 8-pin SOIC (D) package. This feature increases the reliability by providing better immunity to noise transients coupled to the data cable which eliminates the need for external protection components.
THVD1439 and THVD1449 operate from a single 3.3-V or 5-V supply. The THVD1439V and THVD1449V devices support an additional VIOsupply to operate the IOs from as low as 1.65 V supply level. The devices in this family feature a wide common-mode voltage range making them suitable for multi-point applications over long cable runs. |
THVD14493.3-V to 5-V, 12-Mbps, RS-485 transceiver with integrated 4-kV IEC surge and IEC ESD/EFT protection | Integrated Circuits (ICs) | 1 | Active | THVD14x9(V) devices are half-duplex RS-485 transceivers with integrated surge protection. Surge protection is achieved by integrating transient voltage suppressor (TVS) diodes in the standard 8-pin SOIC (D) package. This feature increases the reliability by providing better immunity to noise transients coupled to the data cable which eliminates the need for external protection components.
THVD1439 and THVD1449 operate from a single 3.3-V or 5-V supply. The THVD1439V and THVD1449V devices support an additional VIOsupply to operate the IOs from as low as 1.65 V supply level. The devices in this family feature a wide common-mode voltage range making them suitable for multi-point applications over long cable runs.
THVD14x9(V) devices are half-duplex RS-485 transceivers with integrated surge protection. Surge protection is achieved by integrating transient voltage suppressor (TVS) diodes in the standard 8-pin SOIC (D) package. This feature increases the reliability by providing better immunity to noise transients coupled to the data cable which eliminates the need for external protection components.
THVD1439 and THVD1449 operate from a single 3.3-V or 5-V supply. The THVD1439V and THVD1449V devices support an additional VIOsupply to operate the IOs from as low as 1.65 V supply level. The devices in this family feature a wide common-mode voltage range making them suitable for multi-point applications over long cable runs. |
| Part | Category | Description |
|---|---|---|
Texas Instruments | Integrated Circuits (ICs) | BUS DRIVER, BCT/FBT SERIES |
Texas Instruments | Integrated Circuits (ICs) | 12BIT 3.3V~3.6V 210MHZ PARALLEL VQFN-48-EP(7X7) ANALOG TO DIGITAL CONVERTERS (ADC) ROHS |
Texas Instruments | Integrated Circuits (ICs) | TMX320DRE311 179PIN UBGA 200MHZ |
Texas Instruments TPS61040DRVTG4Unknown | Integrated Circuits (ICs) | IC LED DRV RGLTR PWM 350MA 6WSON |
Texas Instruments LP3876ET-2.5Obsolete | Integrated Circuits (ICs) | IC REG LINEAR 2.5V 3A TO220-5 |
Texas Instruments LMS1585ACSX-ADJObsolete | Integrated Circuits (ICs) | IC REG LIN POS ADJ 5A DDPAK |
Texas Instruments INA111APG4Obsolete | Integrated Circuits (ICs) | IC INST AMP 1 CIRCUIT 8DIP |
Texas Instruments | Integrated Circuits (ICs) | AUTOMOTIVE, QUAD 36V 1.2MHZ OPERATIONAL AMPLIFIER |
Texas Instruments OPA340NA/3KG4Unknown | Integrated Circuits (ICs) | IC OPAMP GP 1 CIRCUIT SOT23-5 |
Texas Instruments PT5112AObsolete | Power Supplies - Board Mount | DC DC CONVERTER 8V 8W |