T
Texas Instruments
| Series | Category | # Parts | Status | Description |
|---|---|---|---|---|
| Part | Spec A | Spec B | Spec C | Spec D | Description |
|---|---|---|---|---|---|
| Series | Category | # Parts | Status | Description |
|---|---|---|---|---|
| Part | Spec A | Spec B | Spec C | Spec D | Description |
|---|---|---|---|---|---|
| Part | Category | Description |
|---|---|---|
Texas Instruments | Integrated Circuits (ICs) | BUS DRIVER, BCT/FBT SERIES |
Texas Instruments | Integrated Circuits (ICs) | 12BIT 3.3V~3.6V 210MHZ PARALLEL VQFN-48-EP(7X7) ANALOG TO DIGITAL CONVERTERS (ADC) ROHS |
Texas Instruments | Integrated Circuits (ICs) | TMX320DRE311 179PIN UBGA 200MHZ |
Texas Instruments TPS61040DRVTG4Unknown | Integrated Circuits (ICs) | IC LED DRV RGLTR PWM 350MA 6WSON |
Texas Instruments LP3876ET-2.5Obsolete | Integrated Circuits (ICs) | IC REG LINEAR 2.5V 3A TO220-5 |
Texas Instruments LMS1585ACSX-ADJObsolete | Integrated Circuits (ICs) | IC REG LIN POS ADJ 5A DDPAK |
Texas Instruments INA111APG4Obsolete | Integrated Circuits (ICs) | IC INST AMP 1 CIRCUIT 8DIP |
Texas Instruments | Integrated Circuits (ICs) | AUTOMOTIVE, QUAD 36V 1.2MHZ OPERATIONAL AMPLIFIER |
Texas Instruments OPA340NA/3KG4Unknown | Integrated Circuits (ICs) | IC OPAMP GP 1 CIRCUIT SOT23-5 |
Texas Instruments PT5112AObsolete | Power Supplies - Board Mount | DC DC CONVERTER 8V 8W |
| Series | Category | # Parts | Status | Description |
|---|---|---|---|---|
TCA65077-bit 1.65- to 5.5-V I2C/SMBus LED driver with intensity control, shutdown & config registers | Evaluation Boards | 5 | Active | This 7-bit LED dimmer for the two-line bidirectional bus (I2C) is designed to control (or dim) LEDs through the I2C interface. Without this device, the microcontroller must be actively involved in turning on and off the LEDs (per the required dimming rate), which uses valuable processor time. The TCA6507 alleviates this issue by limiting the number of operations required by the processor in blinking LEDs and helps to create a more efficient system. The TCA6507 handles all pulse width modulation (PWM) logic, allowing the processor to use its cycles for more important tasks.
This 7-bit LED dimmer for the two-line bidirectional bus (I2C) is designed to control (or dim) LEDs through the I2C interface. Without this device, the microcontroller must be actively involved in turning on and off the LEDs (per the required dimming rate), which uses valuable processor time. The TCA6507 alleviates this issue by limiting the number of operations required by the processor in blinking LEDs and helps to create a more efficient system. The TCA6507 handles all pulse width modulation (PWM) logic, allowing the processor to use its cycles for more important tasks. |
| Integrated Circuits (ICs) | 1 | Obsolete | ||
| Development Boards, Kits, Programmers | 1 | Active | ||
TCA8418E18-bit 1.65- to 3.6-V 1MHz I2C/SMBus keypad scanner with interrupt, reset & 80 key support | Evaluation and Demonstration Boards and Kits | 2 | Active | The TCA8418E is a keypad scan device with integrated ESD protection. It can operate from 1.65 V to 3.6 V and has 18 general purpose inputs/outputs (GPIO) that can be used to support up to 80 keys via the I2C interface.
The TCA8418E saves power and bandwidths since it handles the keypad scanning algorithms. The TCA8418E is also ideal for usage with processors that have limited GPIOs.
The key controller debounces inputs and maintains a 10 byte FIFO of key-press and release events which can store up to 10 keys with overflow wrap capability. An interrupt (INT) output can be configured to alert key presses and releases either as they occur, or at maximum rate. ACAD_INTpin is included to indicate the detection of CTRL-ALT-DEL (essentially, 1, 11, 21) key press action.
The TCA8418E is a keypad scan device with integrated ESD protection. It can operate from 1.65 V to 3.6 V and has 18 general purpose inputs/outputs (GPIO) that can be used to support up to 80 keys via the I2C interface.
The TCA8418E saves power and bandwidths since it handles the keypad scanning algorithms. The TCA8418E is also ideal for usage with processors that have limited GPIOs.
The key controller debounces inputs and maintains a 10 byte FIFO of key-press and release events which can store up to 10 keys with overflow wrap capability. An interrupt (INT) output can be configured to alert key presses and releases either as they occur, or at maximum rate. ACAD_INTpin is included to indicate the detection of CTRL-ALT-DEL (essentially, 1, 11, 21) key press action. |
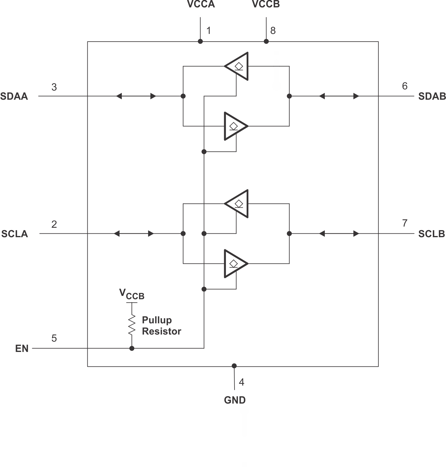
TCA94062-bit bidirectional 1MHz I2C/SMBus voltage level translator with internal pull-up resistor | Evaluation and Demonstration Boards and Kits | 4 | Active | The TCA9406 is a 2-bit bidirectional I2C and SMBus voltage-level translator with an output enable (OE) input. It is operational from 1.65 V to 3.6 V on the A-side, referenced toVCCA, and from 2.3 V to 5.5 V on the B-side, referenced to VCCB. This allows the device to interface between lower and higher logic signal levels at any of the typical 1.8-V, 2.5-V, 3.3-V, and5-V supply rails.
The OE input pin is referenced to VCCA, can be tied directly to VCCA, but it is also 5.5-V tolerant. The OE pin can also be controlled and set to a logic low to place all the SCL and SDA pins in a high-impedance state, which significantly reduces the quiescent current consumption.
Under normal I2C and SMBus operation or other open-drain configurations, the TCA9406 can support up to 2 Mbps; therefore, it is compatible with standard I2C speeds where the frequency of SCL is 100 kHz (Standard-mode), 400 kHz (Fast-mode), or 1 MHz (Fast-mode Plus). The device can also be used as a general purpose level translator, and when the A- and B-side ports are both driven with push-pull devices the TCA9406 can support up to 24 Mbps.
The TCA9406 features internal 10-kΩ pullup resistors on SCL_A, SDA_A, SCL_B, and SDA_B. Additional external pullup resistors can be added to the bus to reduce the total pullup resistance and speed up rising edges.
The TCA9406 is a 2-bit bidirectional I2C and SMBus voltage-level translator with an output enable (OE) input. It is operational from 1.65 V to 3.6 V on the A-side, referenced toVCCA, and from 2.3 V to 5.5 V on the B-side, referenced to VCCB. This allows the device to interface between lower and higher logic signal levels at any of the typical 1.8-V, 2.5-V, 3.3-V, and5-V supply rails.
The OE input pin is referenced to VCCA, can be tied directly to VCCA, but it is also 5.5-V tolerant. The OE pin can also be controlled and set to a logic low to place all the SCL and SDA pins in a high-impedance state, which significantly reduces the quiescent current consumption.
Under normal I2C and SMBus operation or other open-drain configurations, the TCA9406 can support up to 2 Mbps; therefore, it is compatible with standard I2C speeds where the frequency of SCL is 100 kHz (Standard-mode), 400 kHz (Fast-mode), or 1 MHz (Fast-mode Plus). The device can also be used as a general purpose level translator, and when the A- and B-side ports are both driven with push-pull devices the TCA9406 can support up to 24 Mbps.
The TCA9406 features internal 10-kΩ pullup resistors on SCL_A, SDA_A, SCL_B, and SDA_B. Additional external pullup resistors can be added to the bus to reduce the total pullup resistance and speed up rising edges. |
TCA9416Ultra-low voltage I2C translator with rise time accelerators | Evaluation and Demonstration Boards and Kits | 2 | Active | The TCA9416 is a 2-bit bidirectional I2C and SMBus voltage-level translator with an output enable (OE) input and rising and falling edge accelerators. It is operational from 1.08 V to 3.6 V on both the A-side and B-side. This allows the device to interface between lower and higher logic signal levels at any of the typical 1.2-V, 1.8-V, 2.5-V, and 3.3-V supply rails.
The OE input pin is referenced to VCCA, can be tied directly to VCCA, but it is also 3.6-V tolerant. The OE pin can also be controlled and set to a logic low to place all the SCL and SDA pins in a high-impedance state, which significantly reduces the quiescent current consumption.
Under normal I2C and SMBus configurations, the TCA9416 is compatible with standard speeds where the frequency of SCL is 100 kHz (Standard-mode), 400 kHz (Fast-mode), or 1 MHz (Fast-mode Plus).
The TCA9416 features internal 10-kΩ pull-up resistors on SCL_A, SDA_A, SCL_B, and SDA_B. Additional external pull-up resistors can be added to the bus to reduce the total pull-up resistance and speed up rising edges.
The TCA9416 is a 2-bit bidirectional I2C and SMBus voltage-level translator with an output enable (OE) input and rising and falling edge accelerators. It is operational from 1.08 V to 3.6 V on both the A-side and B-side. This allows the device to interface between lower and higher logic signal levels at any of the typical 1.2-V, 1.8-V, 2.5-V, and 3.3-V supply rails.
The OE input pin is referenced to VCCA, can be tied directly to VCCA, but it is also 3.6-V tolerant. The OE pin can also be controlled and set to a logic low to place all the SCL and SDA pins in a high-impedance state, which significantly reduces the quiescent current consumption.
Under normal I2C and SMBus configurations, the TCA9416 is compatible with standard speeds where the frequency of SCL is 100 kHz (Standard-mode), 400 kHz (Fast-mode), or 1 MHz (Fast-mode Plus).
The TCA9416 features internal 10-kΩ pull-up resistors on SCL_A, SDA_A, SCL_B, and SDA_B. Additional external pull-up resistors can be added to the bus to reduce the total pull-up resistance and speed up rising edges. |
TCA95092-bit level-translating 400-kHz I2C/SMBus buffer/repeater with internal 1-mA current source | Interface | 1 | Active | This TCA9509 integrated circuit is an I2C bus/SMBus Repeater for use in I2C/SMBus systems. It can also provide bidirectional voltage-level translation (up-translation/down-translation) between low voltages (down to 0.9V) and higher voltages (2.7V to 5.5V) in mixed-mode applications. This device enables I2C and similar bus systems to be extended, without degradation of performance even during level shifting.
The TCA9509 buffers both the serial data (SDA) and the serial clock (SCL) signals on the I2C bus, thus allowing 400pF bus capacitance on the B-side. This device can also be used to isolate two halves of a bus for voltage and capacitance.
The TCA9509 has two types of drivers – A-side drivers and B-side drivers. All inputs and B-side I/Os are overvoltage tolerant to 5.5V. The A-side I/Os are overvoltage tolerant to 5.5V when the device is unpowered (VCCB and/or VCCA = 0 V).
The bus port B drivers are compliant with SMBus I/O levels, while the A-side uses a current sensing mechanism to detect the input or output LOW signal which prevents bus lock-up. The A-side uses a 1 mA current source for pull-up and a 200Ω pull-down driver. This results in a LOW on the A-side accommodating smaller voltage swings. The output pull-down on the A-side internal buffer LOW is set for approximately 0.2V, while the input threshold of the internal buffer is set about 50mV lower than that of the output voltage LOW. When the A-side I/O is driven LOW internally, the LOW is not recognized as a LOW by the input. This prevents a lock-up condition from occurring. The output pull-down on the B-side drives a hard LOW and the input level is set at 0.3 of SMBus or I2C-bus voltage level which enables B side to connect to any other I2C-bus devices or buffer.
The TCA9509 drivers are not enabled unless VCCA is above 0.8V and VCCB is above 2.5V. The enable (EN) pin can also be used to turn the drivers on and off under system control. Caution should be observed to only change the state of the EN pin when the bus is idle.
This TCA9509 integrated circuit is an I2C bus/SMBus Repeater for use in I2C/SMBus systems. It can also provide bidirectional voltage-level translation (up-translation/down-translation) between low voltages (down to 0.9V) and higher voltages (2.7V to 5.5V) in mixed-mode applications. This device enables I2C and similar bus systems to be extended, without degradation of performance even during level shifting.
The TCA9509 buffers both the serial data (SDA) and the serial clock (SCL) signals on the I2C bus, thus allowing 400pF bus capacitance on the B-side. This device can also be used to isolate two halves of a bus for voltage and capacitance.
The TCA9509 has two types of drivers – A-side drivers and B-side drivers. All inputs and B-side I/Os are overvoltage tolerant to 5.5V. The A-side I/Os are overvoltage tolerant to 5.5V when the device is unpowered (VCCB and/or VCCA = 0 V).
The bus port B drivers are compliant with SMBus I/O levels, while the A-side uses a current sensing mechanism to detect the input or output LOW signal which prevents bus lock-up. The A-side uses a 1 mA current source for pull-up and a 200Ω pull-down driver. This results in a LOW on the A-side accommodating smaller voltage swings. The output pull-down on the A-side internal buffer LOW is set for approximately 0.2V, while the input threshold of the internal buffer is set about 50mV lower than that of the output voltage LOW. When the A-side I/O is driven LOW internally, the LOW is not recognized as a LOW by the input. This prevents a lock-up condition from occurring. The output pull-down on the B-side drives a hard LOW and the input level is set at 0.3 of SMBus or I2C-bus voltage level which enables B side to connect to any other I2C-bus devices or buffer.
The TCA9509 drivers are not enabled unless VCCA is above 0.8V and VCCB is above 2.5V. The enable (EN) pin can also be used to turn the drivers on and off under system control. Caution should be observed to only change the state of the EN pin when the bus is idle. |
TCA9511A2-bit bidirectional 2.3- to 5.5-V hot swappable 400-kHz I2C/SMBus buffer | Integrated Circuits (ICs) | 1 | Active | The TCA9511A is a hot-swappable I2C bus buffer that supports I/O card insertion into a live backplane without corruption of the data and clock lines. Control circuitry prevents the backplane-side I2C lines (in) from being connected to the card-side I2C lines (out) until a stop command or bus idle condition occurs on the backplane without bus contention on the card. When the connection is made, this device provides bidirectional buffering, keeping the backplane and card capacitances isolated. During insertion, the SDA and SCL lines are pre-charged to 1 V to minimize the current required to charge the parasitic capacitance of the device.
When the I2C bus is idle, the TCA9511A can be put into shutdown mode by setting the EN pin low, reducing power consumption. When EN is pulled high, the TCA9511A resumes normal operation. It also includes an open drain READY output pin, which indicates that the backplane and card sides are connected together. When READY is high, the SDAIN and SCLIN are connected to SDAOUT and SCLOUT. When the two sides are disconnected, READY is low.
The TCA9511A is a hot-swappable I2C bus buffer that supports I/O card insertion into a live backplane without corruption of the data and clock lines. Control circuitry prevents the backplane-side I2C lines (in) from being connected to the card-side I2C lines (out) until a stop command or bus idle condition occurs on the backplane without bus contention on the card. When the connection is made, this device provides bidirectional buffering, keeping the backplane and card capacitances isolated. During insertion, the SDA and SCL lines are pre-charged to 1 V to minimize the current required to charge the parasitic capacitance of the device.
When the I2C bus is idle, the TCA9511A can be put into shutdown mode by setting the EN pin low, reducing power consumption. When EN is pulled high, the TCA9511A resumes normal operation. It also includes an open drain READY output pin, which indicates that the backplane and card sides are connected together. When READY is high, the SDAIN and SCLIN are connected to SDAOUT and SCLOUT. When the two sides are disconnected, READY is low. |
TCA9517-Q1Automotive 2-bit level-translating 400-kHz I2C/SMBus buffer/repeater with powered-off high-impedance | Integrated Circuits (ICs) | 4 | Active | The TCA9517A is a bidirectional buffer with level shifting capabilities for I2C and SMBus systems. It provides bidirectional voltage-level translation (up-translation/down-translation) between low voltages (down to 0.9V) and higher voltages (2.7V to 5.5V) in mixed-mode applications. This device enables I2C and SMBus systems to be extended without degradation of performance, even during level shifting.
The TCA9517A buffers both the serial data (SDA) and the serial clock (SCL) signals on the I2C bus, thus allowing two buses of up to 400pF bus capacitance to be connected in an I2C application.
The TCA9517A has two types of drivers: A-side drivers and B-side drivers. All inputs and I/Os are over-voltage tolerant to 5.5V, even when the device is unpowered (VCCB and/or VCCA = 0V).
The TCA9517A offers a higher contention level threshold, VILC, than the TCA9517, which allows connections to slaves which have weaker pulldown ability.
The type of buffer design on the B-side prevents it from being used in series with devices which use static voltage offset. This is because these devices do not recognize buffered low signals as a valid low and do not propagate it as a buffered low again.
The B-side drivers operate from 2.7 V to 5.5 V. The output low level for this internal buffer is approximately 0.5 V, but the input voltage must be 70 mV or more below the output low level when the output internally is driven low. The higher-voltage low signal is called a buffered low. When the B-side I/O is driven low internally, the low is not recognized as a low by the input. This feature prevents a lockup condition from occurring when the input low condition is released.
The TCA9517A is a bidirectional buffer with level shifting capabilities for I2C and SMBus systems. It provides bidirectional voltage-level translation (up-translation/down-translation) between low voltages (down to 0.9V) and higher voltages (2.7V to 5.5V) in mixed-mode applications. This device enables I2C and SMBus systems to be extended without degradation of performance, even during level shifting.
The TCA9517A buffers both the serial data (SDA) and the serial clock (SCL) signals on the I2C bus, thus allowing two buses of up to 400pF bus capacitance to be connected in an I2C application.
The TCA9517A has two types of drivers: A-side drivers and B-side drivers. All inputs and I/Os are over-voltage tolerant to 5.5V, even when the device is unpowered (VCCB and/or VCCA = 0V).
The TCA9517A offers a higher contention level threshold, VILC, than the TCA9517, which allows connections to slaves which have weaker pulldown ability.
The type of buffer design on the B-side prevents it from being used in series with devices which use static voltage offset. This is because these devices do not recognize buffered low signals as a valid low and do not propagate it as a buffered low again.
The B-side drivers operate from 2.7 V to 5.5 V. The output low level for this internal buffer is approximately 0.5 V, but the input voltage must be 70 mV or more below the output low level when the output internally is driven low. The higher-voltage low signal is called a buffered low. When the B-side I/O is driven low internally, the low is not recognized as a low by the input. This feature prevents a lockup condition from occurring when the input low condition is released. |
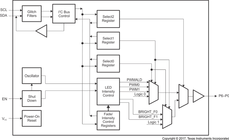
TCA9534A8-bit 1.65- to 5.5-V I2C/SMBus I/O expander with interrupt, & config registers | Integrated Circuits (ICs) | 3 | Active | The TCA9534A is a 16-pin device that provides 8 bits of general purpose parallel input and output (I/O) expansion for the two-line bidirectional I2C bus (or SMBus) protocol. The device can operate with a power supply voltage ranging from 1.65 V to 5.5 V, which allows for use with a wide range of devices. The device supports both 100-kHz (Standard-mode) and 400-kHz (Fast-mode) clock frequencies. I/O expanders such as the TCA9534A provide a simple solution when additional I/Os are needed for switches, sensors, push-buttons, LEDs, fans, and other similar devices.
The features of the TCA9534A include an interrupt that is generated on theINTpin. This allows the master to know when an input port changes state. The A0, A1, and A2 hardware selectable address pins allow up to eight TCA9534A devices on the same I2C bus. The device can also be reset to its default sate by cycling the power supply and causing a power-on reset.
The TCA9534A is a 16-pin device that provides 8 bits of general purpose parallel input and output (I/O) expansion for the two-line bidirectional I2C bus (or SMBus) protocol. The device can operate with a power supply voltage ranging from 1.65 V to 5.5 V, which allows for use with a wide range of devices. The device supports both 100-kHz (Standard-mode) and 400-kHz (Fast-mode) clock frequencies. I/O expanders such as the TCA9534A provide a simple solution when additional I/Os are needed for switches, sensors, push-buttons, LEDs, fans, and other similar devices.
The features of the TCA9534A include an interrupt that is generated on theINTpin. This allows the master to know when an input port changes state. The A0, A1, and A2 hardware selectable address pins allow up to eight TCA9534A devices on the same I2C bus. The device can also be reset to its default sate by cycling the power supply and causing a power-on reset. |