| Analog to Digital Converters (ADC) | 3 | Active | The ADC101S021 is a low-power, single channel CMOS 10-bit analog-to-digital converter with a high-speed serial interface. Unlike the conventional practice of specifying performance at a single sample rate only, the ADC101S021 is fully specified over a sample rate range of 50 ksps to 200 ksps. The converter is based upon a successive-approximation register architecture with an internal track-and-hold circuit.
The output serial data is straight binary, and is compatible with several standards, such as SPI™, QSPI™, MICROWIRE, and many common DSP serial interfaces.
The ADC101S021 operates with a single supply that can range from +2.7V to +5.25V. Normal power consumption using a +3.6V or +5.25V supply is 2.34 mW and 8.9 mW, respectively. The power-down feature reduces the power consumption to as low as 2.6 µW using a +5.25V supply.
The ADC101S021 is packaged in 6-lead WSON and SOT-23 packages. Operation over the industrial temperature range of −40°C to +85°C is ensured.
The ADC101S021 is a low-power, single channel CMOS 10-bit analog-to-digital converter with a high-speed serial interface. Unlike the conventional practice of specifying performance at a single sample rate only, the ADC101S021 is fully specified over a sample rate range of 50 ksps to 200 ksps. The converter is based upon a successive-approximation register architecture with an internal track-and-hold circuit.
The output serial data is straight binary, and is compatible with several standards, such as SPI™, QSPI™, MICROWIRE, and many common DSP serial interfaces.
The ADC101S021 operates with a single supply that can range from +2.7V to +5.25V. Normal power consumption using a +3.6V or +5.25V supply is 2.34 mW and 8.9 mW, respectively. The power-down feature reduces the power consumption to as low as 2.6 µW using a +5.25V supply.
The ADC101S021 is packaged in 6-lead WSON and SOT-23 packages. Operation over the industrial temperature range of −40°C to +85°C is ensured. |
ADC101S051-Q1Automotive 10-bit 500-kSPS 1-channel SAR ADC with SPI | Analog to Digital Converters (ADC) | 3 | Active | The ADC101S051 is a low-power, single channel CMOS 10-bit analog-to-digital converter with a high-speed serial interface. Unlike the conventional practice of specifying performance at a single sample rate only, the ADC101S051 is fully specified over a sample rate range of 200 ksps to 500 ksps. The converter is based upon a successive-approximation register architecture with an internal track-and-hold circuit.
The output serial data is straight binary, and is compatible with several standards, such as SPI™, QSPI™, MICROWIRE, and many common DSP serial interfaces.
The ADC101S051 operates with a single supply that can range from +2.7V to +5.25V. Normal power consumption using a +3.6V or +5.25V supply is 2.7 mW and 9.7 mW, respectively. The power-down feature reduces the power consumption to as low as 2.6 µW using a +5.25V supply.
The ADC101S051 is packaged in 6-lead WSON and SOT-23 packages. Operation is specified over the temperature range of −40°C to +85°C for the ADC101S051 and −40°C to +125°C for the ADC101S051Q.
The ADC101S051 is a low-power, single channel CMOS 10-bit analog-to-digital converter with a high-speed serial interface. Unlike the conventional practice of specifying performance at a single sample rate only, the ADC101S051 is fully specified over a sample rate range of 200 ksps to 500 ksps. The converter is based upon a successive-approximation register architecture with an internal track-and-hold circuit.
The output serial data is straight binary, and is compatible with several standards, such as SPI™, QSPI™, MICROWIRE, and many common DSP serial interfaces.
The ADC101S051 operates with a single supply that can range from +2.7V to +5.25V. Normal power consumption using a +3.6V or +5.25V supply is 2.7 mW and 9.7 mW, respectively. The power-down feature reduces the power consumption to as low as 2.6 µW using a +5.25V supply.
The ADC101S051 is packaged in 6-lead WSON and SOT-23 packages. Operation is specified over the temperature range of −40°C to +85°C for the ADC101S051 and −40°C to +125°C for the ADC101S051Q. |
| Data Acquisition | 3 | Active | The ADC101S101 is a low-power, single channel, CMOS 10-bit analog-to-digital converter with a high-speed serial interface. Unlike the conventional practice of specifying performance at a single sample rate only, the ADC101S101 is fully specified over a sample rate range of 500 ksps to 1 Msps. The converter is based upon a successive-approximation register architecture with an internal track-and-hold circuit.
The output serial data is straight binary, and is compatible with several standards, such as SPI™, QSPI™, MICROWIRE, and many common DSP serial interfaces.
The ADC101S101 operates with a single supply that can range from +2.7V to +5.25V. Normal power consumption using a +3V or +5V supply is 2.0 mW and 10 mW, respectively. The power-down feature reduces the power consumption to as low as 2.5 µW using a +5V supply.
The ADC101S101 is packaged in 6-lead WSON and SOT-23 packages. Operation over the industrial temperature range of −40°C to +85°C is ensured.
The ADC101S101 is a low-power, single channel, CMOS 10-bit analog-to-digital converter with a high-speed serial interface. Unlike the conventional practice of specifying performance at a single sample rate only, the ADC101S101 is fully specified over a sample rate range of 500 ksps to 1 Msps. The converter is based upon a successive-approximation register architecture with an internal track-and-hold circuit.
The output serial data is straight binary, and is compatible with several standards, such as SPI™, QSPI™, MICROWIRE, and many common DSP serial interfaces.
The ADC101S101 operates with a single supply that can range from +2.7V to +5.25V. Normal power consumption using a +3V or +5V supply is 2.0 mW and 10 mW, respectively. The power-down feature reduces the power consumption to as low as 2.5 µW using a +5V supply.
The ADC101S101 is packaged in 6-lead WSON and SOT-23 packages. Operation over the industrial temperature range of −40°C to +85°C is ensured. |
| Analog to Digital Converters (ADCs) Evaluation Boards | 1 | Obsolete | |
| Integrated Circuits (ICs) | 4 | Obsolete | |
ADC102S0212 Channel, 50 ksps to 200 ksps, 10-Bit A/D Converter | Analog to Digital Converters (ADC) | 1 | Active | The ADC102S021 is a low-power, two-channel CMOS 10-bit analog-to-digital converter with a high-speed serial interface. Unlike the conventional practice of specifying performance at a single sample rate only, the ADC102S021 is fully specified over a sample rate range of 50 ksps to 200 ksps. The converter is based on a successive-approximation register architecture with an internal track-and-hold circuit. It can be configured to accept one or two input signals at inputs IN1 and IN2.
The output serial data is straight binary, and is compatible with several standards, such as SPI™, QSPI™, MICROWIRE, and many common DSP serial interfaces.
The ADC102S021 operates with a single supply that can range from +2.7V to +5.25V. Normal power consumption using a +3V or +5V supply is 1.94 mW and 6.9 mW, respectively. The power-down feature reduces the power consumption to just 0.12 µW using a +3V supply, or 0.47 µW using a +5V supply.
The ADC102S021 is packaged in an 8-lead VSSOP package. Operation is specified over the industrial temperature range of −40°C to +85°C.
The ADC102S021 is a low-power, two-channel CMOS 10-bit analog-to-digital converter with a high-speed serial interface. Unlike the conventional practice of specifying performance at a single sample rate only, the ADC102S021 is fully specified over a sample rate range of 50 ksps to 200 ksps. The converter is based on a successive-approximation register architecture with an internal track-and-hold circuit. It can be configured to accept one or two input signals at inputs IN1 and IN2.
The output serial data is straight binary, and is compatible with several standards, such as SPI™, QSPI™, MICROWIRE, and many common DSP serial interfaces.
The ADC102S021 operates with a single supply that can range from +2.7V to +5.25V. Normal power consumption using a +3V or +5V supply is 1.94 mW and 6.9 mW, respectively. The power-down feature reduces the power consumption to just 0.12 µW using a +3V supply, or 0.47 µW using a +5V supply.
The ADC102S021 is packaged in an 8-lead VSSOP package. Operation is specified over the industrial temperature range of −40°C to +85°C. |
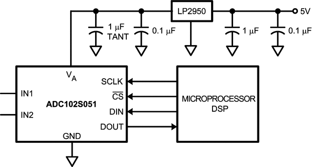
ADC102S0512 Channel, 200 ksps to 500 ksps, 10-Bit A/D Converter | Analog to Digital Converters (ADC) | 1 | Active | The ADC102S051 is a low-power, two-channel CMOS 10-bit analog-to-digital converter with a high-speed serial interface. Unlike the conventional practice of specifying performance at a single sample rate only, the ADC102S051 is fully specified over a sample rate range of 200 ksps to 500 ksps. The converter is based on a successive-approximation register architecture with an internal track-and-hold circuit. It can be configured to accept one or two input signals at inputs IN1 and IN2.
The output serial data is straight binary, and is compatible with several standards, such as SPI, QSPI, MICROWIRE, and many common DSP serial interfaces.
The ADC102S051 operates with a single supply that can range from +2.7V to +5.25V. Normal power consumption using a +3V or +5V supply is 2.7 mW and 8.6 mW, respectively. The power-down feature reduces the power consumption to just 0.12 µW using a +3V supply, or 0.47 µW using a +5V supply.
The ADC102S051 is packaged in an 8-lead VSSOP package. Operation over the industrial temperature range of −40°C to +85°C is ensured.
The ADC102S051 is a low-power, two-channel CMOS 10-bit analog-to-digital converter with a high-speed serial interface. Unlike the conventional practice of specifying performance at a single sample rate only, the ADC102S051 is fully specified over a sample rate range of 200 ksps to 500 ksps. The converter is based on a successive-approximation register architecture with an internal track-and-hold circuit. It can be configured to accept one or two input signals at inputs IN1 and IN2.
The output serial data is straight binary, and is compatible with several standards, such as SPI, QSPI, MICROWIRE, and many common DSP serial interfaces.
The ADC102S051 operates with a single supply that can range from +2.7V to +5.25V. Normal power consumption using a +3V or +5V supply is 2.7 mW and 8.6 mW, respectively. The power-down feature reduces the power consumption to just 0.12 µW using a +3V supply, or 0.47 µW using a +5V supply.
The ADC102S051 is packaged in an 8-lead VSSOP package. Operation over the industrial temperature range of −40°C to +85°C is ensured. |
ADC102S1012 Channel, 500 ksps to 1 Msps, 10-Bit A/D Converter | Data Acquisition | 1 | Active | The ADC102S101 is a low-power, two-channel CMOS 10-bit analog-to-digital converter with a high-speed serial interface. Unlike the conventional practice of specifying performance at a single sample rate only, the ADC102S101 is fully specified over a sample rate range of 500 ksps to 1 Msps. The converter is based on a successive-approximation register architecture with an internal track-and-hold circuit. It can be configured to accept one or two input signals at inputs IN1 and IN2.
The output serial data is straight binary, and is compatible with several standards, such as SPI™, QSPI™, MICROWIRE, and many common DSP serial interfaces.
The ADC102S101 operates with a single supply that can range from +2.7V to +5.25V. Normal power consumption using a +3V or +5V supply is 3.9 mW and 11.4 mW, respectively. The power-down feature reduces the power consumption to just 0.12 µW using a +3.6V supply, or 0.47 µW using a +5.5V supply.
The ADC102S101 is packaged in an 8-lead VSSOP package. Operation over the industrial temperature range of −40°C to +85°C is guaranteed.
The ADC102S101 is a low-power, two-channel CMOS 10-bit analog-to-digital converter with a high-speed serial interface. Unlike the conventional practice of specifying performance at a single sample rate only, the ADC102S101 is fully specified over a sample rate range of 500 ksps to 1 Msps. The converter is based on a successive-approximation register architecture with an internal track-and-hold circuit. It can be configured to accept one or two input signals at inputs IN1 and IN2.
The output serial data is straight binary, and is compatible with several standards, such as SPI™, QSPI™, MICROWIRE, and many common DSP serial interfaces.
The ADC102S101 operates with a single supply that can range from +2.7V to +5.25V. Normal power consumption using a +3V or +5V supply is 3.9 mW and 11.4 mW, respectively. The power-down feature reduces the power consumption to just 0.12 µW using a +3.6V supply, or 0.47 µW using a +5.5V supply.
The ADC102S101 is packaged in an 8-lead VSSOP package. Operation over the industrial temperature range of −40°C to +85°C is guaranteed. |
| Data Acquisition | 1 | Obsolete | |
ADC1032110-Bit, 20-MSPS Analog-to-Digital Converter (ADC) | Analog to Digital Converters (ADC) | 1 | Active | The ADC10321 is a low power, high performance CMOS analog-to-digital converter that digitizes signals to 10 bits resolution at sampling rates up to 25Msps while consuming a typical 98mW from a single 5V supply. Reference force and sense pins allow the user to connect an external reference buffer amplifier to ensure optimal accuracy. No missing codes is ensured over the full operating temperature range. The unique two stage architecture achieves 9.2 Effective Bits with a 10MHz input signal and a 20MHz clock frequency. Output formatting is straight binary coding.
To ease interfacing to 3V systems, the digital I/O power pins of the ADC10321 can be tied to a 3V power source, making the outputs 3V compatible. When not converting, power consumption can be reduced by pulling the PD (Power Down) pin high, placing the converter into a low power standby state, where it typically consumes less than 4mW. The ADC10321's speed, resolution and single supply operation makes it well suited for a variety of applications in video, imaging, communications, multimedia and high speed data acquisition. Low power, single supply operation ideally suit the ADC10321 for high speed portable applications, and its speed and resolution are ideal for charge coupled device (CCD) input systems.
The ADC10321 comes in a space saving 32-pin TQFP and operates over the industrial (−40°C ≤ TA≤ +85°C) temperature range.
The ADC10321 is a low power, high performance CMOS analog-to-digital converter that digitizes signals to 10 bits resolution at sampling rates up to 25Msps while consuming a typical 98mW from a single 5V supply. Reference force and sense pins allow the user to connect an external reference buffer amplifier to ensure optimal accuracy. No missing codes is ensured over the full operating temperature range. The unique two stage architecture achieves 9.2 Effective Bits with a 10MHz input signal and a 20MHz clock frequency. Output formatting is straight binary coding.
To ease interfacing to 3V systems, the digital I/O power pins of the ADC10321 can be tied to a 3V power source, making the outputs 3V compatible. When not converting, power consumption can be reduced by pulling the PD (Power Down) pin high, placing the converter into a low power standby state, where it typically consumes less than 4mW. The ADC10321's speed, resolution and single supply operation makes it well suited for a variety of applications in video, imaging, communications, multimedia and high speed data acquisition. Low power, single supply operation ideally suit the ADC10321 for high speed portable applications, and its speed and resolution are ideal for charge coupled device (CCD) input systems.
The ADC10321 comes in a space saving 32-pin TQFP and operates over the industrial (−40°C ≤ TA≤ +85°C) temperature range. |