| PMIC | 2 | Obsolete | |
L6388EHV high and low side driver with embedded bootstrap diode | Power Management (PMIC) | 2 | Active | The L6388E is a high voltage gate driver, manufactured with the BCD™ "offline" technology, and able to drive a half-bridge of power MOSFET/IGBT devices. The high-side (floating) section is enabled to work with voltage rail up to 600 V. Both device outputs can sink and source 650 mA and 400 mA respectively and cannot be simultaneously driven high thanks to an integrated interlocking function. Further prevention from outputs cross conduction is guaranteed by the deadtime function.
The L6388E device has two input and two output pins, and guarantees the outputs switch in phase with inputs. The logic inputs are CMOS/TTL compatible (3.3 V, 5 V and 15 V) to ease the interfacing with controlling devices.
The bootstrap diode is integrated in the driver allowing a more compact and reliable solution.
The L6388E device features the UVLO protection on both supply voltages (VCCand VBOOT) ensuring greater protection against voltage drops on the supply lines.
The device is available in a DIP-8 tube and SO-8 tube, and tape and reel packaging options. |
| Power Management (PMIC) | 1 | Active | |
| Integrated Circuits (ICs) | 1 | Active | |
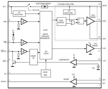
L6390High voltage high/ low-side driver | Power Management (PMIC) | 2 | Active | The L6390 is a full featured high voltage device manufactured with the BCD™ "offline" technology. It is a single-chip half-bridge gate driver for N-channel power MOSFETs or IGBTs. The high-side (floating) section is able to work with voltage rail up to 600 V.
Both device outputs can sink and source 430 mA and 290 mA respectively. Prevention from cross conduction is ensured by interlocking and programmable deadtime functions.
The device has dedicated input pins for each output and a shutdown pin. The logic inputs are CMOS/TTL compatible down to 3.3 V for easy interfacing with control devices. Matched delays between low-side and high-side sections guarantee no cycle distortion and allow high frequency operation.
The L6390 embeds an operational amplifier suitable for advanced current sensing in applications such as field oriented motor control or for sensorless BEMF detection. A comparator featuring advanced smartSD function is also integrated in the device, ensuring fast and effective protection against fault events like overcurrent, overtemperature, etc.
The L6390 device features also UVLO protection on both the lower and upper driving sections, preventing the power switches from operating in low efficiency or dangerous conditions.
The integrated bootstrap diode as well as all of the integrated features of this IC make the application PCB design easier, more compact and simple thus reducing the overall bill of material.
The device is available in an SO-16 tube and tape and reel packaging options. |
L6391High voltage high and low-side driver | Gate Drivers | 2 | Active | The L6391 is a high voltage device manufactured with the BCD™ "OFF-LINE" technology. It is a single-chip half-bridge gate driver for N-channel power MOSFET or IGBT.
The high-side (floating) section is designed to stand a voltage rail up to 600 V. The logic inputs are CMOS/TTL compatible down to 3.3 V for easy interfacing the microcontroller/DSP.
An integrated comparator is available for protections against overcurrent, overtemperature, etc. |
L6392High voltage high and low-side driver | Power Management (PMIC) | 2 | Active | The L6392 is a high voltage device manufactured with the BCD™ "offline" technology. It is a single chip half bridge gate driver for the N-channel power MOSFET or IGBT.
The high-side (floating) section is designed to stand a voltage rail up to 600 V. The logic inputs are CMOS/TTL compatible down to 3.3 V for easy interfacing microcontroller/DSP.
The IC embeds an operational amplifier suitable for advanced current sensing in applications such as field oriented motor control. |
L6393Half bridge gate driver | Power Management (PMIC) | 2 | Active | The L6393 is a high voltage device manufactured with the BCD™ "offline" technology. It is a single chip half bridge gate driver for the N-channel power MOSFET or IGBT.
The high-side (floating) section is designed to stand a voltage rail up to 600 V.
The logic inputs are CMOS/TTL compatible down to 3.3 V for the easy interfacing microcontroller/DSP.
The IC embeds an uncommitted comparator available for protections against overcurrent, overtemperature, etc. |
L6395High voltage high and low-side driver | PMIC | 2 | Active | The L6395 is a high voltage device manufactured with the BCD™ "offline" technology. It is a single-chip high and low-side gate driver for N-channel power MOSFETs or IGBTs.
The high-side (floating) section is designed to stand a voltage rail up to 600 V. The logic inputs are CMOS/TTL compatible down to 3.3 V for the easy interfacing microcontroller/DSP. |
L6398High voltage high and low-side driver | Power Management (PMIC) | 2 | Active | The L6398 is a high voltage device manufactured with the BCD™ "offline" technology. It is a single- chip half bridge gate driver for the N-channel power MOSFET or IGBT.
The high-side (floating) section is designed to stand a voltage rail up to 600 V. The logic inputs are CMOS/TTL compatible down to 3.3 V for the easy interfacing microcontroller/DSP. |