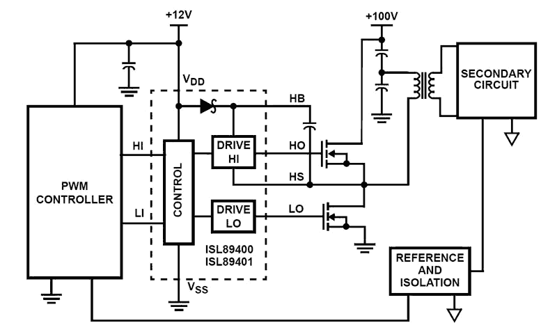
ISL89400100V, 1.25A Peak, High Frequency Half-Bridge Drivers | Gate Drivers | 1 | Obsolete | ISL89400, ISL89401 The ISL89400, ISL89401 are 100V, high frequency, half-bridge N-Channel power MOSFET driver ICs. They are based on the popular HIP2100, HIP2101 half-bridge drivers, but offer several performance improvements. The ISL89400 has additional input hysteresis for superior operation in noisy environments and the inputs of the ISL89401 (like those of the ISL89400) can now safely swing to the VDD supply rail. Finally, both parts are available in a very compact 9 Ld DFN package and an 8 Ld SOIC to minimize the required PCB footprint. |
ISL89401100V, 1.25A Peak, High Frequency Half-Bridge Drivers | Power Management (PMIC) | 4 | Obsolete | ISL89400, ISL89401 The ISL89400, ISL89401 are 100V, high frequency, half-bridge N-Channel power MOSFET driver ICs. They are based on the popular HIP2100, HIP2101 half-bridge drivers, but offer several performance improvements. The ISL89400 has additional input hysteresis for superior operation in noisy environments and the inputs of the ISL89401 (like those of the ISL89400) can now safely swing to the VDD supply rail. Finally, both parts are available in a very compact 9 Ld DFN package and an 8 Ld SOIC to minimize the required PCB footprint. |
ISL89410High Speed, Dual Channel Power MOSFET Drivers | Power Management (PMIC) | 2 | Active | The ISL89410, ISL89411, ISL89412 ICs are similar to the EL7202, EL7212, EL7222 series but with greater VDD ratings. These are very high speed matched dual drivers capable of delivering peak currents of 2. 0A into highly capacitive loads. The high speed performance is achieved by means of a proprietary Turbo-Driver circuit that speeds up input stages by tapping the wider voltage swing at the output. Improved speed and drive capability are enhanced by matched rise and fall delay times. These matched delays maintain the integrity of input-to-output pulse-widths to reduce timing errors and clock skew problems. This improved performance is accompanied by a 10-fold reduction in supply currents over bipolar drivers, yet without the delay time problems commonly associated with CMOS devices. Dynamic switching losses are minimized with non-overlapped drive techniques. |
ISL89411High Speed, Dual Channel Power MOSFET Drivers | Integrated Circuits (ICs) | 2 | Active | The ISL89410, ISL89411, ISL89412 ICs are similar to the EL7202, EL7212, EL7222 series but with greater VDD ratings. These are very high speed matched dual drivers capable of delivering peak currents of 2. 0A into highly capacitive loads. The high speed performance is achieved by means of a proprietary Turbo-Driver circuit that speeds up input stages by tapping the wider voltage swing at the output. Improved speed and drive capability are enhanced by matched rise and fall delay times. These matched delays maintain the integrity of input-to-output pulse-widths to reduce timing errors and clock skew problems. This improved performance is accompanied by a 10-fold reduction in supply currents over bipolar drivers, yet without the delay time problems commonly associated with CMOS devices. Dynamic switching losses are minimized with non-overlapped drive techniques. |
ISL9000ADual LDO with Low Noise, Very High PSRR, and Low IQ | PMIC | 37 | Active | ISL9000 is a high performance dual LDO capable of sourcing 300mA current from each output. It has a low standby current and very high PSRR and is stable with output capacitance of 1µF to 10µF with ESR of up to 200mΩ. The device integrates an individual Power-On-Reset (POR) function for each output. The POR delay for VO2 can be externally programmed by connecting a timing capacitor to the CPOR pin. The POR delay for VO1 is internally fixed at approximately 2ms. A reference bypass pin is also provided for connecting a noise filtering capacitor for low noise and high-PSRR applications. The quiescent current is typically only 42µA with both LDOs enabled and active. Separate enable pins control each individual LDO output. When both enable pins are low, the device is in shutdown, typically drawing less than 0. 1µA. Several combinations of voltage outputs are standard. Output voltage options for each LDO range are from 1. 5V to 3. 3V. Other output voltage options may be available upon request. |
| Power Management (PMIC) | 7 | Active | ISL9001A is a high-performance low dropout linear regulator capable of sourcing 300mA current. It has a low standby current and high-PSRR and is stable with output capacitance of 1µF to 10µF with ESR of up to 200mΩ. The ISL9001A has a very high PSRR of 90dB and output noise less than 30µVRMS. A reference bypass pin allows for the connection of a noise-filtering capacitor for low-noise and high-PSRR applications. When coupled with a no load quiescent current of 25µA (typical), and 0. 1µA shutdown current, the ISL9001A is an ideal choice for portable wireless equipment. The ISL9001A provides a PGOODsignal with delay time programmable through an external capacitor. Several different fixed voltage outputs are standard. Output voltage options for each LDO range from 1.5V to 3.3V. Other output voltage options may be available upon request. |
ISL9003ALow Noise LDO with Low IQ, High PSRR | PMIC | 12 | Active | ISL9003A is a high performance single low noise, high PSRR LDO that delivers a continuous 150mA of load current. It has a low standby current and is stable with 1µF of MLCC output capacitance with an ESR of up to 200mΩ. The ISL9003A has a very high PSRR of 90dB and output noise is 20µVRMS(typical). When coupled with a no load quiescent current of 31µA (typical), and 0. 5µA shutdown current, the ISL9003A is an ideal choice for portable wireless equipment. The ISL9003A comes in many fixed voltage options with ±1. 8% output voltage accuracy over temperature, line and load. Other output voltage options are available on request. |
| PMIC | 10 | Active | ISL9005A is a high performance Low Dropout linear regulator capable of sourcing 300mA current. It has a low standby current and high-PSRR and is stable with output capacitance of 1µF to 10µF with ESR of up to 200mΩ. The ISL9005A has a high PSRR of 75dB and an output noise of less than 45µVRMS. When coupled with a no load quiescent current of 50µA, (typical) and 0. 1µA shutdown current, the ISL9005A is an ideal choice for portable wireless equipment. Several different fixed voltage outputs are standard. Output voltage options for each LDO range are from 1. 5V to 3. 3V. Other output voltage options may be available upon request. |
ISL9007High Current LDO with Low IQ and High PSRR | PMIC | 3 | Active | ISL9007 is a high performance LDO that delivers a continuous 400mA of load current. It has a low standby current and high PSRR and is stable with output capacitance of 1µF to 10µF with an ESR of up to 200mΩ. The ISL9007 has a very high PSRR of 75dB and output noise less than 30µVRMS. When coupled with a no load quiescent current of 50µA (typical), and 1µA (max) shutdown current, the ISL9007 is an ideal choice for portable wireless equipment. The ISL9007 comes in fixed voltage options of 3. 3V, 2. 85V, 2. 8V, and 2. 5V with ±1. 8% output voltage accuracy over-temperature, line and load. Other output voltage options may be available upon request. |
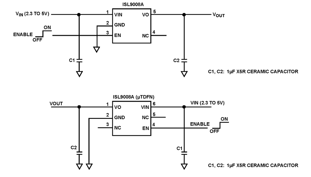
ISL9008ALow Noise LDO with Low IQ, High PSRR | Power Management (PMIC) | 11 | Active | ISL9008A is a high performance single low noise, high PSRR LDO that delivers a continuous 150mA of load current. It has a low standby current and is stable with 1µF of MLCC output capacitance with an ESR of up to 200mΩ. The ISL9008A has a high PSRR of 65dB and output noise less than 45µVRMS. When coupled with a no load quiescent current of 46µA (typical), and 0. 5µA shutdown current, the ISL9008A is an ideal choice for portable wireless equipment. The ISL9008A comes in several fixed voltage options with ±1. 8% output voltage accuracy over-temperature, line and load. Other output voltage options may be available upon request. |