R
Renesas Electronics Corporation
| Series | Category | # Parts | Status | Description |
|---|---|---|---|---|
| Part | Spec A | Spec B | Spec C | Spec D | Description |
|---|---|---|---|---|---|
| Series | Category | # Parts | Status | Description |
|---|---|---|---|---|
| Part | Spec A | Spec B | Spec C | Spec D | Description |
|---|---|---|---|---|---|
| Series | Category | # Parts | Status | Description |
|---|---|---|---|---|
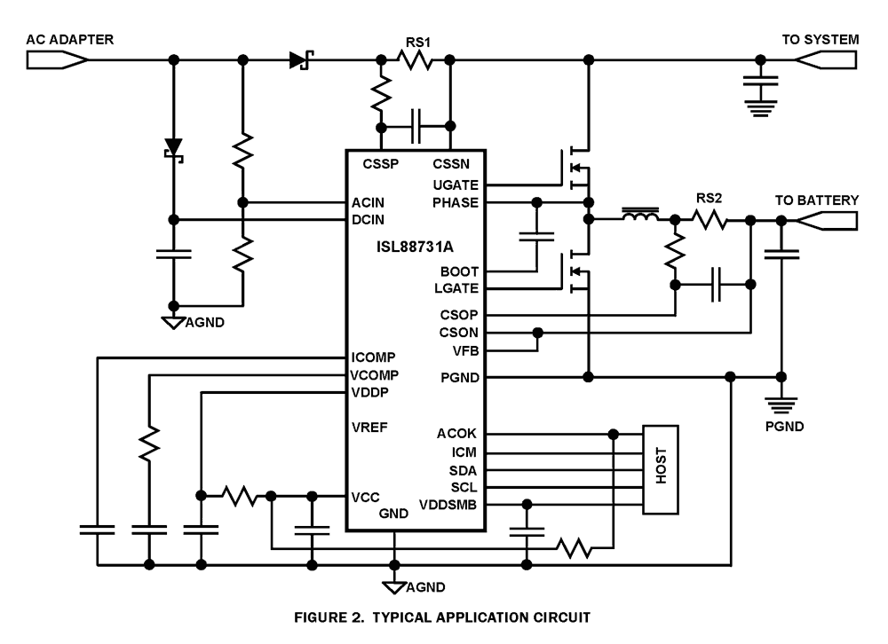
ISL88731ASMBus Level 2 Battery Charger | Evaluation and Demonstration Boards and Kits | 6 | Active | The ISL88731A is a highly integrated Lithium-ion battery charger controller, programmable over the SMBus system management bus (SMBus). The ISL88731A is intended to be used in a smart battery charger (SBC) within a smart battery system (SBS) that throttles the charge power such that the current from the AC-adapter is automatically limited. High efficiency is achieved with a DC/DC synchronous-rectifier buck converter, equipped with diode emulation for enhanced light load efficiency and system bus boosting prevention. The ISL88731A charges one to four Lithium-ion series cells, and delivers up to 8A charge current. Integrated MOSFET drivers and bootstrap diode result in fewer components and smaller implementation area. Low offset current-sense amplifiers provide high accuracy with 10mΩ sense resistors. The ISL88731A provides 0. 5% end-of-charge battery voltage accuracy. The ISL88731A provides a digital output that indicates the presence of the AC-adapter as well as an analog output which indicates the adapter current within 4% accuracy. The ISL88731A is available in a small 5mmx5mm 28 Ld thin (0. 8mm) QFN package. An evaluation kit is available to reduce design time. The ISL88731A is available in Pb-Free packages. |
ISL88732SMBus Level 2 Battery Charger with Boost Mode | Power Management (PMIC) | 2 | Obsolete | The ISL88732 is a highly integrated Lithium-ion battery charger controller, programmable over the SMBus system management bus (SMBus). The ISL88732 is intended to be used in a smart battery charger (SBC) within a smart battery system (SBS) that throttles the charge power such that the current from the AC-adapter is automatically limited. High efficiency is achieved with a DC/DC synchronous-rectifier buck converter, equipped with diode emulation for enhanced light load efficiency. The ISL88732 charges one to four Lithium-ion series cells, and delivers up to 8A charge current. Integrated MOSFET drivers and bootstrap diode result in fewer components and smaller implementation area. Low offset current-sense amplifiers provide high accuracy with 10mΩ sense resistors. The ISL88732 provides 0. 5% end-of-charge battery voltage accuracy. The ISL88732 is available in a small 5mmx5mm 28 Ld Thin (0. 8mm) QFN package. Boost Mode If system load current is higher than the adapter current limit, ISL88732 will operate in boost mode to draw power from the battery and boost it to adapter voltage. System load current will be supplied partly from the adapter and partly from the battery. ISL88732 performs this function by (1) detecting high adapter current, (2) reducing charge current to zero and (3) controlling LFET ON time to boost current from the battery and limit current from the adapter. |
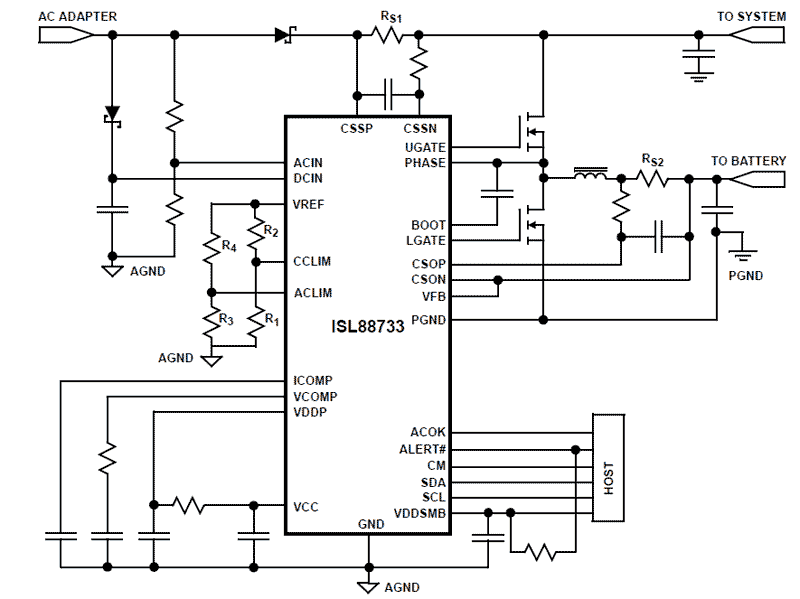
ISL88733SMBus Level 2 Battery Charger | Battery Chargers | 1 | Obsolete | The ISL88733 is a highly integrated Lithium-ion battery charger controller, programmable over the SMBus system management bus (SMBus). The ISL88733 is intended to be used in a smart battery charger (SBC) within a smart battery system (SBS) that throttles the charge power such that the current from the AC-adapter is automatically limited. High efficiency is achieved with a DC/DC synchronous-rectifier buck converter, equipped with diode emulation for enhanced light load efficiency. The ISL88733 charges one to four Lithium-ion series cells, and delivers up to 8A charge current. Integrated MOSFET drivers and bootstrap diode result in fewer components and smaller implementation area. Low offset current-sense amplifiers provide high accuracy with 10mΩ sense resistors. The ISL88733 provides 0. 5% end-of-charge battery voltage accuracy. The ISL88733 is available in a small 5mm x 5mm 28 Ld Thin (0.8mm) QFN package. |
ISL88739BHybrid Power Boost (HPB) and Narrow VDC (NVDC) Combo Battery Charger with SMBus Interface | Battery Chargers | 4 | Active | The ISL88739A is a highly versatile combo battery charger configurable for operating as either a Hybrid Power Boost (HPB) charger or a Narrow VDC (NVDC) charger, supporting 2-, 3-, or 4-cell batteries. Both configurations allow the battery to work with the adapter to supply the system load when it exceeds the adapter capability, referred to as system Turbo mode. The ISL88739A uses N-channel MOSFETs (NFETs) for all the switches to achieve the best performance and lowest BOM cost. The internal charge pump is capable of turning on all the NFETs fast or slow depending on the circumstance or the need. The ability to quickly turn on NFETs prevents system bus voltage drop when the battery is suddenly removed in Turbo mode or in Battery Learn mode. The ISL88739A provides many protection features including the PROCHOT# indicator for system low voltage, adapter overcurrent, battery overcurrent or overheating, with an array of SMBus programmable parameters for maximum flexibility. The ISL88739A also features hardware-based adapter-current limit and battery-current limit in addition to SMBus programmable limits. The ISL88739A provides a high accuracy adapter current monitor, battery current monitor, and system power monitor outputs. To provide maximum flexibility for working with high power and low power systems, the ISL88739A provides several configurable current-sense resistor value options to achieve the best trade-off of current sensing accuracy vs power loss. The ISL88739A uses the Renesas Robust Ripple Regulator (R3™) modulation scheme to provide excellent light-load efficiency and fast dynamic response. The ISL88739A is available in a 32 Ld 4mm x 4mm QFN package. |
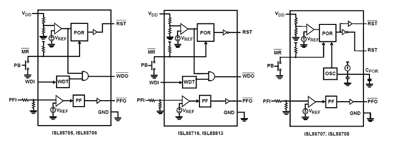
ISL88813µP Supervisor with Watchdog Timer, Power-Fail Comparator, Manual Reset and Adjustable Power-On Reset | Integrated Circuits (ICs) | 1 | Obsolete | Designed with high reset threshold accuracy and low power consumption, the ISL88705, ISL88706, ISL88707, ISL88708, ISL88716 and ISL88813 devices are microprocessor supervisors that are designed to monitor power-supply and battery functions in microprocessor systems. They can help to lower system cost, reduce board space requirements and increase the reliability of systems. These devices provide essential functions such as supply voltage supervision by asserting a reset output during power-up and power-down as well as during brownout conditions. An auxiliary voltage monitor is provided for detecting power failures warning the system of low battery conditions or presence detection. In addition, an independent watchdog timer helps to monitor microprocessor activity every 1. 6s (typical). An active-low manual reset is offered and reset signals remain asserted until VDDreturns to proper operating levels. Users can increase the nominal 200ms power-on reset time-out delay by adding an external capacitor to the CPORpin on the ISL88707 and ISL88708. |
| Power Management (PMIC) | 2 | Obsolete | ||
ISL89163High Speed, Dual Channel, 6A, Power MOSFET Driver with Enable Inputs | Power Management (PMIC) | 5 | Active | The ISL89163, ISL89164, and ISL89165 are high-speed, 6A, dual channel MOSFET drivers with enable inputs. Precision thresholds on all logic inputs allow the use of external RC circuits to generate accurate and stable time delays on both the main channel inputs, INA and INB, and the enable inputs, ENA and ENB. The precision delays capable of these precise logic thresholds makes these parts very useful for dead-time control and synchronous rectifiers. Note that the enable and input logic inputs can be interchanged for alternate logic implementations. Three input logic thresholds are available: 3. 3V (CMOS), 5. 0V (CMOS or TTL compatible), and CMOS thresholds that are proportional to VDD. At high switching frequencies, these MOSFET drivers use very little internal bias currents. Separate, non-overlapping drive circuits are used to drive each CMOS output FET to prevent shoot-through currents in the output stage. The start-up sequence is designed to prevent unexpected glitches when VDDis being turned on or turned off. When VDD~1V, an internal 10kΩ resistor between the output and ground helps to keep the output voltage low. When ~1V VDDUV, both outputs are driven low with very low resistance and the logic inputs are ignored. This insures that the driven FETs are off. When VDD> UVLO, and after a short delay, the outputs now respond to the logic inputs. |
ISL89164High Speed, Dual Channel, 6A, Power MOSFET Driver with Enable Inputs | Gate Drivers | 3 | Active | The ISL89163, ISL89164, and ISL89165 are high-speed, 6A, dual channel MOSFET drivers with enable inputs. Precision thresholds on all logic inputs allow the use of external RC circuits to generate accurate and stable time delays on both the main channel inputs, INA and INB, and the enable inputs, ENA and ENB. The precision delays capable of these precise logic thresholds makes these parts very useful for dead-time control and synchronous rectifiers. Note that the enable and input logic inputs can be interchanged for alternate logic implementations. Three input logic thresholds are available: 3. 3V (CMOS), 5. 0V (CMOS or TTL compatible), and CMOS thresholds that are proportional to VDD. At high switching frequencies, these MOSFET drivers use very little internal bias currents. Separate, non-overlapping drive circuits are used to drive each CMOS output FET to prevent shoot-through currents in the output stage. The start-up sequence is designed to prevent unexpected glitches when VDDis being turned on or turned off. When VDD~1V, an internal 10kΩ resistor between the output and ground helps to keep the output voltage low. When ~1V VDDUV, both outputs are driven low with very low resistance and the logic inputs are ignored. This insures that the driven FETs are off. When VDD> UVLO, and after a short delay, the outputs now respond to the logic inputs. |
ISL89165High Speed, Dual Channel, 6A, Power MOSFET Driver with Enable Inputs | Power Management (PMIC) | 4 | Active | The ISL89163, ISL89164, and ISL89165 are high-speed, 6A, dual channel MOSFET drivers with enable inputs. Precision thresholds on all logic inputs allow the use of external RC circuits to generate accurate and stable time delays on both the main channel inputs, INA and INB, and the enable inputs, ENA and ENB. The precision delays capable of these precise logic thresholds makes these parts very useful for dead-time control and synchronous rectifiers. Note that the enable and input logic inputs can be interchanged for alternate logic implementations. Three input logic thresholds are available: 3. 3V (CMOS), 5. 0V (CMOS or TTL compatible), and CMOS thresholds that are proportional to VDD. At high switching frequencies, these MOSFET drivers use very little internal bias currents. Separate, non-overlapping drive circuits are used to drive each CMOS output FET to prevent shoot-through currents in the output stage. The start-up sequence is designed to prevent unexpected glitches when VDDis being turned on or turned off. When VDD~1V, an internal 10kΩ resistor between the output and ground helps to keep the output voltage low. When ~1V VDDUV, both outputs are driven low with very low resistance and the logic inputs are ignored. This insures that the driven FETs are off. When VDD> UVLO, and after a short delay, the outputs now respond to the logic inputs. |
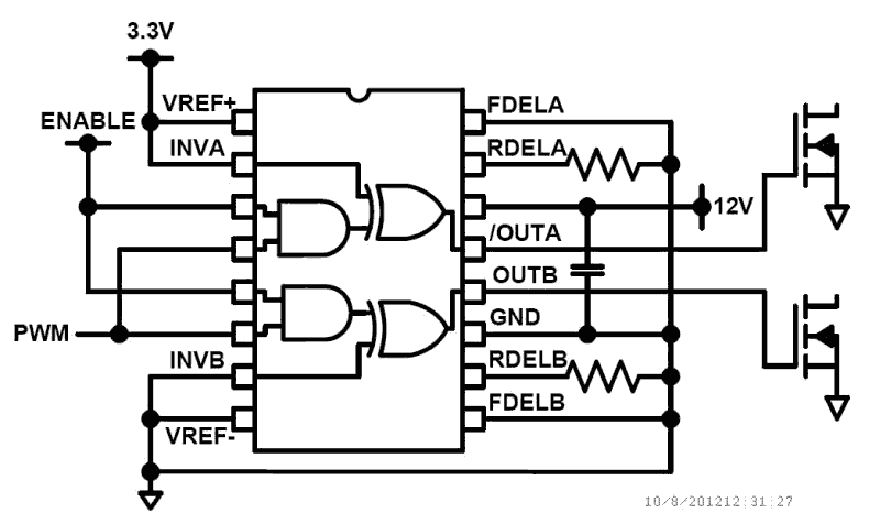
ISL89367High Speed, Dual Channel, 6A, MOSFET Driver With Programmable Rising and Falling Edge Delay Timers | Power Management (PMIC) | 1 | Obsolete | The ISL89367 is a high-speed, 6A, 2 channel MOSFET driver optimized for synchronous rectifier applications. Internal timers can be programmed with resistors to delay the rising and/or falling edges of the outputs. Logically ANDed dual inputs are also provided. One input is for the PWM signal and the second can be used as an enable. A third control input is used to optionally invert the logical polarity of the driver outputs. Comparator like logical inputs allows this driver to be configured for any logic level from 3. 3V to 10 VDC. The precision logic thresholds provided by the comparators allow the use of external RC circuits to generate longer time delays than are possible with the internal timers. The comparators also allow the driver to be configured with a low output voltage that is negative relative to the logic ground if desired. This is useful for applications that require a negative turn-off gate drive voltage for driving FETs with logic thresholds. At high switching frequencies, these MOSFET drivers use very little bias current. Separate, non-overlapping drive circuits are used to drive each CMOS output FET to prevent shoot-thru currents in the output stage. The start-up sequence is design to prevent unexpected glitches when VDDis being turned on or turned off. When VDD~1V, an internal 10kΩ resistor between the output and ground helps to keep the output voltage low. When ~1V VDDUV, both outputs are driven low with very low resistance and the logic inputs are ignored. This insures that the driven FETs are off. When VDD> UVLO, and after a short delay, the outputs now respond to the logic inputs. |
| Part | Category | Description |
|---|---|---|
Renesas Electronics Corporation | Integrated Circuits (ICs) | IC MCU 32BIT 1MB FLASH 48LFQFP |
Renesas Electronics Corporation | Integrated Circuits (ICs) | 16-BIT GENERAL MCU RL78/G23 96K |
Renesas Electronics Corporation | Isolators | OPTOISOLATOR 5KV TRANS 4SMD |
Renesas Electronics Corporation | Integrated Circuits (ICs) | IC REG PQFN |
Renesas Electronics Corporation X1228S14-2.7Obsolete | Integrated Circuits (ICs) | IC RTC CLK/CALENDAR I2C 14SOIC |
Renesas Electronics Corporation | Integrated Circuits (ICs) | 32-BIT MICROCONTROLLER OPTIMIZED FOR DUAL-MOTOR AND PFC CONTROL |
Renesas Electronics Corporation R5F104FJAFP#V0Obsolete | Integrated Circuits (ICs) | LOW POWER, HIGH FUNCTION, GENERAL PURPOSE MICROCONTROLLERS FOR MOTOR CONTROL, INDUSTRIAL AND METERING APPLICATIONS |
Renesas Electronics Corporation MK1493-03BGILFTRObsolete | Integrated Circuits (ICs) | IC CLOCK GENERATOR 48TSSOP |
Renesas Electronics Corporation | Development Boards Kits Programmers | E10A-USB SH4AL-DSP LICENSE TOOL |
Renesas Electronics Corporation | Integrated Circuits (ICs) | 32BIT MCU R32C/100X |