R
Renesas Electronics Corporation
| Series | Category | # Parts | Status | Description |
|---|---|---|---|---|
| Part | Spec A | Spec B | Spec C | Spec D | Description |
|---|---|---|---|---|---|
| Series | Category | # Parts | Status | Description |
|---|---|---|---|---|
| Part | Spec A | Spec B | Spec C | Spec D | Description |
|---|---|---|---|---|---|
| Series | Category | # Parts | Status | Description |
|---|---|---|---|---|
| Clock Buffers, Drivers | 2 | Active | ||
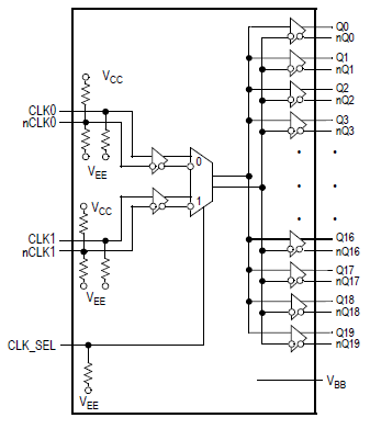
8T33FS6221Low Voltage 1:20 Differential PECL/HSTL Clock Fanout Buffer | Clock/Timing | 1 | Unknown | The 8T33FS6221 is a bipolar monolithic differential clock fanout buffer. Designed for most demanding clock distribution systems, the 8T33FS6221 supports various applications that require the distribution of precisely aligned differential clock signals. Using SiGe technology and a fully differential architecture, the device offers very low skew outputs and superior digital signal characteristics. Target applications for this clock driver are high-performance clock distribution in computing, networking, and telecommunication systems.
The 8T33FS6221 is designed for low-skew clock distribution systems and supports clock frequencies up to 2GHz. The device accepts two clock sources. The CLK0 input can be driven by PECL-compatible signals, the CLK1 input accepts HSTL-compatible signals. The selected input signal is distributed to 20 identical, differential PECL outputs. If VBBis connected to the nCLK0 or nCLK1 input and bypassed to GND by a 10nF capacitor, the 8T33FS6221 can be driven by single-ended PECL signals utilizing the VBBbias voltage output.
To meet the tight skew specification of the device, both outputs of a differential output pair should be terminated, even if only one output is used. In the case where not all ten outputs are used, the output pairs on the same package side as the parts being used on that side should be terminated.
The 8T33FS6221 can be operated from a single 3.3V or 2.5V supply. |
8T33FS6222Low Voltage, 1:15 Differential PECL Clock Divider and Fanout Buffer | Clock/Timing | 2 | Obsolete | The 8T33FS6222 is a bipolar monolithic differential clock fanout buffer. Designed for most demanding clock distribution systems, the 8T33FS6222 supports various applications that require the distribution of precisely aligned differential clock signals. Using SiGe technology and a fully differential architecture, the device offers very low skew outputs and superior digital signal characteristics. Target applications for this clock driver are high-performance clock distribution in computing, networking, and telecommunication systems. |
| Integrated Circuits (ICs) | 1 | Active | ||
| Clock/Timing | 1 | Active | ||
| Integrated Circuits (ICs) | 2 | Active | ||
| Integrated Circuits (ICs) | 26 | Active | ||
| Integrated Circuits (ICs) | 6 | Active | ||
| Clock Generators, PLLs, Frequency Synthesizers | 7 | Active | ||
| Clock/Timing | 1 | NRND | ||
| Part | Category | Description |
|---|---|---|
Renesas Electronics Corporation | Integrated Circuits (ICs) | IC MCU 32BIT 1MB FLASH 48LFQFP |
Renesas Electronics Corporation | Integrated Circuits (ICs) | 16-BIT GENERAL MCU RL78/G23 96K |
Renesas Electronics Corporation | Isolators | OPTOISOLATOR 5KV TRANS 4SMD |
Renesas Electronics Corporation | Integrated Circuits (ICs) | IC REG PQFN |
Renesas Electronics Corporation X1228S14-2.7Obsolete | Integrated Circuits (ICs) | IC RTC CLK/CALENDAR I2C 14SOIC |
Renesas Electronics Corporation | Integrated Circuits (ICs) | 32-BIT MICROCONTROLLER OPTIMIZED FOR DUAL-MOTOR AND PFC CONTROL |
Renesas Electronics Corporation R5F104FJAFP#V0Obsolete | Integrated Circuits (ICs) | LOW POWER, HIGH FUNCTION, GENERAL PURPOSE MICROCONTROLLERS FOR MOTOR CONTROL, INDUSTRIAL AND METERING APPLICATIONS |
Renesas Electronics Corporation MK1493-03BGILFTRObsolete | Integrated Circuits (ICs) | IC CLOCK GENERATOR 48TSSOP |
Renesas Electronics Corporation | Development Boards Kits Programmers | E10A-USB SH4AL-DSP LICENSE TOOL |
Renesas Electronics Corporation | Integrated Circuits (ICs) | 32BIT MCU R32C/100X |