ADP2291Compact, 1.5 A Linear Charger for Single-Cell Li+ Battery | Integrated Circuits (ICs) | 2 | Active | The ADP2291 is a constant-current/constant-voltage linear charger for a single cell lithium ion battery, requiring just a few components to provide a simple and safe charging system that operates from a wide 4.5 V to 12 V input voltage range. It features an internally controlled, multistep charging cycle that improves battery life.An external, low cost, PNP provides the charging current to the battery and an external resistor sets the maximum charge current. A small external capacitor programs the maximum charge time. The controller includes an LED driver to indicate the battery charging status.Safety features include charging stop mode for battery faults, output overshoot protection, and thermal shutdown. The ADP2291 also features automatic reverse isolation, which does not require an additional blocking diode.The multistep charge cycle optimizes the battery charging time in a safe manner. It features a trickle charge mode for a deeply discharged cell and a fast charging mode with a maximum current of 1.5 A. The ADP2291 controls the end of charge with a 4.2 V output voltage that is 1% accurate over line and temperature. It automatically recharges the battery if the cell voltage drops. When the input supply is removed, the part enters a low current state and reduces the current drawn from the battery to below 1 µA.The ADP2291 is available in both a small, 8-pin MSOP package and a 3 × 3 mm LFCSP package that is ideally suited for small, portable applications. |
ADP23001.2 A, 20 V, 700 kHz Nonsynchronous Step-down Switching Regulator | Evaluation Boards | 3 | Active | The ADP2300 /ADP2301are compact, constant-frequency, current-mode, step-down dc-to-dc regulators with integrated power MOSFET. The ADP2300 / ADP2301 devices run from any input voltage from 3.0 V up to 20 V, making them suitable for a wide range of applications. A precise, low voltage internal reference makes these devices ideal for generating a regulated output voltage as low as 0.8 V, with ±2% accuracy, for up to 1.2 A load current.There are two frequency options: the ADP2300 runs at 700 kHz and the ADP2301 runs at 1.4 MHz. These options allow users to make decisions based on the trade-off between efficiency and the size of the total solution. Current-mode control provides fast and stable line and load transient performance. Each ADP2300 / ADP2301 device includes an internal soft start to prevent inrush current at power up. Other key safety features include short-circuit protection, thermal shutdown (TSD) and input undervoltage lockout (UVLO). Precision enable pin threshold voltage allows ADP2300 / ADP2301 to be easily sequenced from other input/output supplies, or the enable pin can be used as a programmable UVLO input by using resistive divider.The ADP2300 / ADP2301 are available in a 6-lead TSOT package and are rated for the −40°C to +125°C junction temperature range.APPLICATIONSLDO replacement for digital load applicationsIntermediate power rail conversionCommunications and networkingIndustrial and instrumentationHealthcare and MedicalConsumer |
ADP23011.2 A, 20 V, 1.4 MHz non-synchronous step-down switching regulator | Power Management (PMIC) | 1 | Active | TheADP2300/ ADP2301 are compact, constant-frequency, current-mode, step-down dc-to-dc regulators with integrated power MOSFET. The ADP2300/ADP2301 devices run from any input voltage from 3.0 V up to 20 V, making them suitable for a wide range of applications. A precise, low voltage internal reference makes these devices ideal for generating a regulated output voltage as low as 0.8 V, with ±2% accuracy, for up to 1.2 A load current.There are two frequency options: the ADP2300 runs at 700 kHz and the ADP2301 runs at 1.4 MHz. These options allow users to make decisions based on the trade-off between efficiency and the size of the total solution. Current-mode control provides fast and stable line and load transient performance. Each ADP2300/ ADP2301 device includes an internal soft start to prevent inrush current at power up. Other key safety features include short-circuit protection, thermal shutdown (TSD) and input undervoltage lockout (UVLO). Precision enable pin threshold voltage allows ADP2300/ADP2301 to be easily sequenced from other input/ output supplies, or the enable pin can be used as a programmable UVLO input by using resistive divider.The ADP2300/ADP2301 are available in a 6-lead TSOT package and are rated for the −40°C to +125°C junction temperature range.APPLICATIONSLDO replacement for digital load applicationsIntermediate power rail conversionCommunications and networkingIndustrial and instrumentationHealthcare and Medical Consumer |
ADP23022A, 700KHz NonSynchronous Step-Down DC-DC Switching Regulator | PMIC | 4 | Active | The ADP2302 /ADP2303are fixed frequency, current-mode control, step-down, dc-to-dc regulators with an integrated power MOSFET. The ADP2302 / ADP2303 can run from an input voltage of 3.0 V to 20 V, which makes them suitable for a wide range of applications. The output voltage of the ADP2302 / ADP2303 can be down to 0.8 V for the adjustable version, while the fixed output version is available in preset output voltage options of 5.0 V, 3.3 V, and 2.5 V. The 700 kHz operating frequency allows small inductor and ceramic capacitors to be used, providing a compact solution. Current mode control provides fast and stable line and load transient performance. The ADP2302 / ADP2303 have integrated soft start circuitry to prevent a large inrush current at power-up. The power-good signal can be used to sequence devices that have an enable input. The precision enable threshold voltage allows the part to be easily sequenced from other input/output supplies. Other key features include undervoltage lockout (UVLO), overvoltage protection (OVP), thermal shutdown (TSD), and overcurrent protection (OCP).The ADP2302/ADP2303 devices are available in the 8-lead, SOIC package with exposed paddle and are rated for the −40oC to +125oC junction temperature range.APPLICATIONSIntermediate power rail conversionDC-to-DC point of load applicationsCommunications and networking equipmentsIndustrial and instrumentationHealthcare and MedicalConsumer electronics |
ADP23033A, 700KHz NonSynchronous Step-Down DC-DC Switching Regulator | Power Management (PMIC) | 2 | Active | TheADP2302/ ADP2303 are fixed frequency, current-mode control, step-down, dc-to-dc regulators with an integrated power MOSFET. The ADP2302 / ADP2303 can run from an input voltage of 3.0 V to 20 V, which makes them suitable for a wide range of applications. The output voltage of the ADP2302 / ADP2303 can be down to 0.8 V for the adjustable version, while the fixed output version is available in preset output voltage options of 5.0 V, 3.3 V, and 2.5 V. The 700 kHz operating frequency allows small inductor and ceramic capacitors to be used, providing a compact solution. Current mode control provides fast and stable line and load transient performance. The ADP2302/ADP2303 have integrated soft start circuitry to prevent a large inrush current at power-up. The power-good signal can be used to sequence devices that have an enable input. The precision enable threshold voltage allows the part to be easily sequenced from other input/output supplies. Other key features include undervoltage lockout (UVLO), overvoltage protection (OVP), thermal shutdown (TSD), and overcurrent protection (OCP).The ADP2302 / ADP2303 devices are available in the 8-lead, SOIC package with exposed paddle and are rated for the −40oC to +125oC junction temperature range.APPLICATIONSIntermediate power rail conversionDC-to-DC point of load applicationsCommunications and networking equipmentIndustrial and instrumentationConsumer electronicsHealthcare and Medical |
ADP2311Dual 1 A, 18 V, Synchronous Step-Down Regulator with Fail-Safe Voltage Monitoring | Voltage Regulators - DC DC Switching Regulators | 1 | Active | The ADP2311 is a fully integrated, dual output, synchronous step-down dc-to-dc regulator. The regulator operates from input voltages of 4.5 V to 18 V, and the output can regulate down to 0.6 V. Each channel can provide up to 1 A of continuous output current.The ADP2311 integrates the high-side and low-side MOSFETs to provide a very high efficiency, compact solution. Both channels of the regulator run at 180° out of phase to reduce the input ripple current and the input capacitor size, thereby helping to lower system electromagnetic interference (EMI). The ADP2311 also integrates internal compensation and soft start circuitry to simplify the design.An on-chip watchdog timer can reset the microprocessor if it fails to strobe within a preset timeout period. Accurate voltage monitoring circuitry and a power fail comparator provide a controlled power-up and power-down sequence to enhance system reliability.The ADP2311 also includes undervoltage lockout (UVLO), overvoltage protection (OVP), overcurrent protection (OCP), and thermal shutdown (TSD).The ADP2311 operates over the −40°C to +125°C junction temperature range and is available in a 24-lead LFCSP package.ApplicationsIndustrial and instrumentationHealthcare and medicalDC-to-DC point of load applications |
| Development Boards, Kits, Programmers | 1 | Active | |
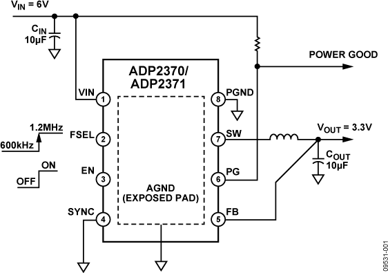
ADP2370High Voltage, 1.2 MHz/600kHz, 800mA, Low Quiescent Current Buck Regulator | DC/DC & AC/DC (Off-Line) SMPS Evaluation Boards | 7 | Active | The ADP2370/ADP2371are high efficiency, low quiescent current, 800 mA buck (step-down) dc-to-dc converters in small 8-lead, 3 mm × 3 mm LFCSP (QFN) packages. The total solution requires only three tiny external components.The buck regulator uses a proprietary high speed current mode, constant frequency PWM control scheme for excellent stability and transient response. The need for an external rectifier is eliminated by using a high efficiency synchronous rectifier architecture.To ensure the longest battery life in portable applications, the ADP2370/ADP2371 employ a power saving variable frequency mode that reduces the switching frequency under light load conditions. The ADP2370/ADP2371 operate from input voltages of 3.2 V to 15 V allowing the use of multiple alkaline/NiMH, lithium cells, or other standard power sources.The ADP2370/ADP2371 offer multiple options for setting the operational frequency. The ADP2370/ADP2371 can be synchronized to a 600 kHz to 1.2 MHz external clock or it can be forced to operate at 600 kHz or 1.2 MHz via the FSEL pin. The ADP2370/ ADP2371 can be forced to operate in PWM mode (FPWM) when noise considerations are more important than efficiency.A power-good output is available to indicate when the output voltage is below 92% of its nominal value.The ADP2371 is identical to the ADP2370 except that the ADP2371 includes the addition of an integrated switched resistor, quick output discharge function (QOD) that automatically discharges the output when the device is disabled.Both devices include an internal power switch and a synchronous rectifier for minimal external part count and high efficiency. The ADP2370/ADP2371 also include internal soft start and internal compensation for ease of use.During a logic controlled shutdown, the input is disconnected from the output and the regulator draws less than 1.2 μA from the input source. Other key features include undervoltage lockout to prevent deep battery discharge and soft start to prevent input overcurrent at startup. Short-circuit protection and thermal overload protection circuits prevent damage under adverse conditions.The ADP2370/ADP2371 each use one 0805 capacitor, one 1206 capacitor, and one 4 mm × 4 mm inductor. The total solution size is about 53 mm2resulting in a very small footprint solution to meet a variety of portable applications.APPLICATIONSPortable and battery-powered equipmentAutomatic meter readers (WSN)Point of sales and transaction processing instrumentsMedical instrumentsMedium format display tablets and pads |
ADP2371High Voltage, 1.2 MHz/600kHz, 800mA, Low Quiescent Current Buck Regulator with Quick Output Discharge Function | Power Management (PMIC) | 1 | Active | TheADP2370/ADP2371 are high efficiency, low quiescent current, 800 mA buck (step-down) dc-to-dc converters in small 8-lead, 3 mm × 3 mm LFCSP (QFN) packages. The total solution requires only three tiny external components.The buck regulator uses a proprietary high speed current mode, constant frequency PWM control scheme for excellent stability and transient response. The need for an external rectifier is eliminated by using a high efficiency synchronous rectifier architecture.To ensure the longest battery life in portable applications, the ADP2370/ADP2371 employ a power saving variable frequency mode that reduces the switching frequency under light load conditions. The ADP2370/ADP2371 operate from input voltages of 3.2 V to 15 V allowing the use of multiple alkaline/NiMH, lithium cells, or other standard power sources.The ADP2370/ADP2371 offer multiple options for setting the operational frequency. The ADP2370/ADP2371 can be synchronized to a 600 kHz to 1.2 MHz external clock or it can be forced to operate at 600 kHz or 1.2 MHz via the FSEL pin. The ADP2370/ ADP2371 can be forced to operate in PWM mode (FPWM) when noise considerations are more important than efficiency.A power-good output is available to indicate when the output voltage is below 92% of its nominal value.The ADP2371 is identical to the ADP2370 except that the ADP2371 includes the addition of an integrated switched resistor, quick output discharge function (QOD) that automatically discharges the output when the device is disabled.Both devices include an internal power switch and a synchronous rectifier for minimal external part count and high efficiency. The ADP2370/ADP2371 also include internal soft start and internal compensation for ease of use.During a logic controlled shutdown, the input is disconnected from the output and the regulator draws less than 1.2 μA from the input source. Other key features include undervoltage lockout to prevent deep battery discharge and soft start to prevent input overcurrent at startup. Short-circuit protection and thermal overload protection circuits prevent damage under adverse conditions.The ADP2370/ADP2371 each use one 0805 capacitor, one 1206 capacitor, and one 4 mm × 4 mm inductor. The total solution size is about 53 mm2resulting in a very small footprint solution to meet a variety of portable applications.ApplicationsPortable and battery-powered equipmentAutomatic meter readers (WSN)Point of sales and transaction processing instrumentsMedical instrumentsMedium format display tablets and pads |
ADP238020 V, 4 A synchronous Step-Down Regulator with Low-Side Driver | Development Boards, Kits, Programmers | 2 | Active | The ADP2380 is a current mode control, synchronous, step-down, dc-to-dc regulator. It integrates a 44 mΩ high-side power MOSFET and a low-side driver to provide a high efficiency solution. The ADP2380 runs from an input voltage of 4.5 V to 20 V and can deliver 4 A of output current. The output voltage can be adjusted to 0.6 V to 90% of the input voltage. The switching frequency of the ADP2380 can be programmed from 250 kHz to 1.4 MHz or fixed at 290 kHz or 540 kHz. The synchronization function allows the switching frequency to be synchronized to an external clock to minimize system noise.External compensation and an adjustable soft start provide design flexibility. The power-good output provides simple and reliable power sequencing. Additional features include programmable undervoltage lockout (UVLO), overvoltage protection (OVP), overcurrent protection (OCP), and thermal shutdown (TSD).The ADP2380 operates over the −40°C to +125°C junction temperature range and is available in a 16-lead TSSOP_EP package.APPLICATIONSCommunication infrastructureNetworking and serversIndustrial and instrumentationHealthcare and medicalIntermediate power rail conversionDC-to-dc point of load application |