A
Analog Devices
| Series | Category | # Parts | Status | Description |
|---|---|---|---|---|
| Part | Spec A | Spec B | Spec C | Spec D | Description |
|---|---|---|---|---|---|
| Series | Category | # Parts | Status | Description |
|---|---|---|---|---|
| Part | Spec A | Spec B | Spec C | Spec D | Description |
|---|---|---|---|---|---|
| Part | Category | Description |
|---|---|---|
Analog Devices ADM6713RAKSZ-REELObsolete | Integrated Circuits (ICs) | IC SUPERVISOR 1 CHANNEL SC70-4 |
Analog Devices | RF and Wireless | RF AMP SINGLE GENERAL PURPOSE RF AMPLIFIER 20GHZ 3.6V 22-PIN DIE TRAY |
Analog Devices | Integrated Circuits (ICs) | LOW NOISE, SWITCHED CAPACITOR REGULATED VOLTAGE INVERTERS |
Analog Devices | Integrated Circuits (ICs) | QUAD 16-BIT/12-BIT ±10V VOUTSOFTSPAN DACS WITH 10PPM/°C MAX REFERENCE |
Analog Devices | Integrated Circuits (ICs) | SERIAL 14-BIT, 3.5MSPS SAMPLING ADC WITH BIPOLAR INPUTS |
Analog Devices | Integrated Circuits (ICs) | ISOSPI ISOLATED COMMUNICATIONS INTERFACE |
Analog Devices | Integrated Circuits (ICs) | 4.5A, 500KHZ STEP-DOWN SWITCHING REGULATOR |
Analog Devices | Integrated Circuits (ICs) | 300 MA, LOW QUIESCENT CURRENT, ADJUSTABLE OUTPUT, CMOS LINEAR REGULATOR |
Analog Devices AD767KNObsolete | Integrated Circuits (ICs) | IC DAC 12BIT V-OUT 24DIP |
Analog Devices | Integrated Circuits (ICs) | QUAD 12-/10-/8-BIT RAIL-TO-RAIL DACS WITH 10PPM/°C REFERENCE |
| Series | Category | # Parts | Status | Description |
|---|---|---|---|---|
ADP21403 MHz, 600mA, Low Quiescent Current Buck with 300 mA LDO Regulator | Power Management (PMIC) | 11 | Active | The ADP2140 includes a high efficiency, low quiescent 600 mA stepdown dc-to-dc converter and a 300 mA LDO packaged in a small 10-lead 3 mm × 3 mm LFCSP. The total solution requires only four tiny external components.The buck regulator uses a proprietary high speed current-mode, constant frequency, pulse-width modulation (PWM) control scheme for excellent stability and transient response. To ensure the longest battery life in portable applications, the ADP2140 has a power saving variable frequency mode to reduce switching frequency under light loads.The LDO is a low quiescent current, low dropout linear regulator designed to operate in a split supply mode with VIN2as low as 1.65 V. The low input voltage minimum allows the LDO to be powered from the output of the buck regulator increasing efficiency and reducing power dissipation. The ADP2140 runs from input voltages of 2.3 V to 5.5 V allowing single Li+/Li− polymer cell, multiple alkaline/NiMH cell, PCMCIA, and other standard power sources.ADP2140 includes a power-good pin, soft start, and internal compensation. Numerous power sequencing options are user-selectable through two enable inputs. In autosequencing mode, the highest voltage output enables on the rising edge of EN1. During logic controlled shutdown, the input disconnects from the output and draws less than 300 nA from the input source. Other key features include: undervoltage lockout to prevent deep battery discharge, soft start to prevent input current overshoot at startup, and both short-circuit protection and thermal overload protection circuits to prevent damage in adverse conditions.When the ADP2140 is used with two 0603 capacitors, one 0402 capacitor, one 0402 resistor, and one 0805 chip inductor, the total solution size is approximately 90 mm2resulting in the smallest footprint solution to meet a variety of portable applications.ApplicationsMobile phonesPersonal media playersDigital camera and audio devicesPortable and battery-powered equipment |
ADP2147Compact, 800 mA, 3 MHz, Simple DVS, Buck Regulator | Power Management (PMIC) | 2 | Active | The ADP2147 is a high efficiency, low quiescent current, step-down (buck) dc-to-dc regulator with an output voltage that can be switched between two different settings under the control of a select pin. The total solution requires only three tiny external components.The buck regulator automatically switches operating modes, depending on the load current level, to maximize efficiency. At high output loads, the buck regulator operates in PWM mode. When the load current falls below a predefined threshold, the regulator operates in power save mode (PSM), improving the light-load efficiency.The ADP2147 runs on input voltages of 2.3 V to 5.5 V, which allows for single lithium or lithium polymer cells, multiple alkaline or NiMH cells, PCMCIA, USB, and other standard power sources. The maximum load current of 800 mA is achievable across the input voltage range.The ADP2147 is available with fixed output voltages from 0.8 V to 3.3 V. All versions include an internal power switch and synchronous rectifier for minimal external part count and high efficiency. The ADP2147 has an internal soft start and is internally compensated. During logic controlled shutdown, the input is disconnected from the output, and the ADP2147 draws less than 0.2 μA (typical) from the power source.Other key features include undervoltage lockout to prevent deep battery discharge and soft start to prevent input current overshoot at startup. The ADP2147 is available in a 6-ball WLCSP.ApplicationsPDAs and palmtop computersWireless handsetsDigital audio portable media playersDigital cameras, GPS navigation unitsLow power portable medical equipment |
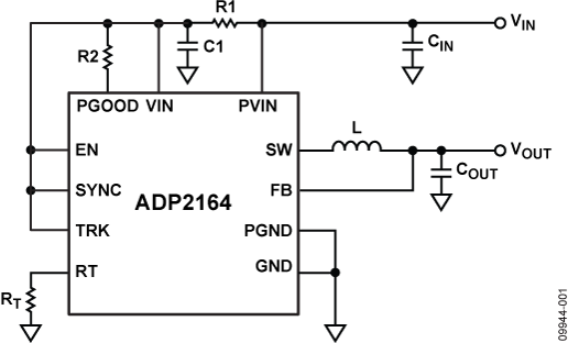
ADP21646.5V, 4 A, High Efficiency, Step-Down DC-to-DC Regulator | PMIC | 5 | Active | The ADP2164 is a 4 A, synchronous, step-down dc-to-dc regulator in a compact 4 mm × 4 mm LFCSP package. The regulator uses a current mode, constant frequency pulse-width modulation (PWM) control scheme for excellent stability and transient response.The input voltage range of the ADP2164 is 2.7 V to 6.5 V. The output voltage of the ADP2164 is adjustable from 0.6 V to the input voltage (VIN). The ADP2164 is also available in six preset output voltage options: 3.3 V, 2.5 V, 1.8 V, 1.5 V, 1.2 V, and 1.0 V.The ADP2164 integrates a pair of low on-resistance P-channel and N-channel internal MOSFETs to maximize efficiency and minimize external component count. The 100% duty cycle operation allows low dropout voltage at 4 A output current.The high, 1.2 MHz PWM switching frequency allows the use of small external components, and the SYNC input enables multiple ICs to synchronize out of phase to reduce ripple and eliminate beat frequencies.Other key features of the ADP2164 include undervoltage lockout (UVLO), integrated soft start to limit inrush current at startup, overvoltage protection (OVP), overcurrent protection (OCP), and thermal shutdown.ApplicationsPoint-of-load conversionCommunications and networking equipmentIndustrial and instrumentationConsumer electronics |
ADP21655.5 V, 5 A, High Efficiency, Step-Down DC-to-DC Regulators with Output Tracking | Integrated Circuits (ICs) | 4 | Active | The ADP2165/ADP2166are high efficiency, current mode control, step-down dc-to-dc regulators with an integrated 19 mΩ high-side FET and a 15 mΩ synchronous rectified FET. The ADP2165/ADP2166 combine a small size, 4 mm × 4 mm LFCSP package with an accurate current limit, resulting in a smaller inductor size and a high power density, point of load solution.Key features include precision enable, power-good monitor, and output voltage tracking to facilitate robust sequencing. The switching frequency can be programmed from 250 kHz to 1.4 MHz, or it can be fixed at 620 kHz or 1.2 MHz. The synchronization function allows the switching frequency to synchronize to an external clock, minimizing the electromagnetic interference (EMI) of the system.The ADP2165/ADP2166 are designed to be extremely flexible with the addition of a minimal amount of external components to program soft start and control loop compensation.he ADP2165/ADP2166 are supplied from an input voltage of 2.7 V to 5.5 V. Output voltage options include 3.3 V, 2.5 V, 1.8 V, 1.5 V, 1.2 V, or 1.0 V fixed outputs and adjustable options capable of supporting an output voltage range from 0.6 V to 90% of the input voltage. Protection features include undervoltage lockout (UVLO), overvoltage protection (OVP), overcurrent protection (OCP), and thermal shutdown (TSD) for robust performance.The ADP2165/ADP2166 operate over the −40°C to +125°C junction temperature range and are available in a 24-lead LFCSP package.ApplicationsPoint of load regulationCommunications and networkingHigh end consumerIndustrial, instrumentation, and healthcare |
ADP21665.5 V, 6 A, High Efficiency, Step-Down DC-to-DC Regulators with Output Tracking | Development Boards, Kits, Programmers | 6 | Active | TheADP2165/ADP2166 are high efficiency, current mode control, step-down dc-to-dc regulators with an integrated 19 mΩ high-side FET and a 15 mΩ synchronous rectified FET. The ADP2165/ADP2166 combine a small size, 4 mm × 4 mm LFCSP package with an accurate current limit, resulting in a smaller inductor size and a high power density, point of load solution.Key features include precision enable, power-good monitor, and output voltage tracking to facilitate robust sequencing. The switching frequency can be programmed from 250 kHz to 1.4 MHz, or it can be fixed at 620 kHz or 1.2 MHz. The synchronization function allows the switching frequency to synchronize to an external clock, minimizing the electromagnetic interference (EMI) of the system.The ADP2165/ADP2166 are designed to be extremely flexible with the addition of a minimal amount of external components to program soft start and control loop compensation.he ADP2165/ADP2166 are supplied from an input voltage of 2.7 V to 5.5 V. Output voltage options include 3.3 V, 2.5 V, 1.8 V, 1.5 V, 1.2 V, or 1.0 V fixed outputs and adjustable options capable of supporting an output voltage range from 0.6 V to 90% of the input voltage. Protection features include undervoltage lockout (UVLO), overvoltage protection (OVP), overcurrent protection (OCP), and thermal shutdown (TSD) for robust performance.The ADP2165/ADP2166 operate over the −40°C to +125°C junction temperature range and are available in a 24-lead LFCSP package.ApplicationsPoint of load regulationCommunications and networkingHigh end consumerIndustrial, instrumentation, and healthcare |
| PMIC | 7 | Active | ||
| Power Management (PMIC) | 1 | Obsolete | ||
ADP222Dual, 300mA Fixed Output, Low Noise, High PSRR Voltage Regulator | PMIC | 7 | Active | The 300 mA, adjustable dual outputADP223/ADP225and fixed dual outputADP222/ADP224combine high PSRR, low noise, low quiescent current, and low dropout voltage in a voltage regulator that is ideally suited for wireless applications with demanding performance and board space requirements.The low quiescent current, low dropout voltage, and wide input voltage range of the ADP222/ADP223/ADP224/ADP225 extend the battery life of portable devices.The ADP222/ADP223/ADP224/ADP225 maintain power supply rejection greater than 60 dB for frequencies as high as 100 kHz while operating with a low headroom voltage. The ADP222/ADP223/ADP224/ADP225 offer much lower noise performance than competing LDOs without the need for a noise bypass capacitor. Overcurrent and thermal protection circuitry prevent damage in adverse conditions.The ADP224 and ADP225 are identical to the ADP222 and ADP223, respectively, but with the addition of a quick output discharge (QOD) feature.The ADP222/ADP223/ADP224/ADP225 are available in a small 8-lead, 2 mm x 2 mm LFCSP package and are stable with tiny 1 μF, ±30% ceramic output capacitors, resulting in the smallest possible board area for a wide variety of portable power needs.APPLICATIONSMobile phonesDigital camera and audio devicesPortable and battery-powered equipmentPortable medical devicesPost dc-to-dc regulation |
ADP2230Dual 2 MHz, 800mA, Synchronous, Low Quiescent Current Buck Regulator | PMIC | 3 | Active | The ADP2230 includes two high efficiency, low quiescent current, 800 mA, step-down, dc-to-dc converters in a small, 10-lead, 3 mm × 3 mm, LFCSP package. The total solution requires only five tiny external components. When the ADP2230 is used with three 0603 capacitors and two 2 mm × 2 mm inductors, the total solution size is about 48 mm2, resulting in the smallest footprint solution to meet a variety of portable applications.The ADP2230 buck regulator uses a proprietary, high speed, current mode, constant frequency, PWM control scheme for excellent stability and transient response. The buck outputs operate out of phase to reduce the input current ripple. To ensure the longest battery life in portable applications, the ADP2230 has a power saving variable frequency mode that reduces the switching frequency under light load conditions.During logic controlled shutdown, the input is disconnected from the output, and it draws less than 0.1 μA from the input source. The ADP2230 operates from input voltages from 2.3 V to 6.5 V, allowing the use of multiple alkaline, NiMH, or lithium cells and other standard power sources.The ADP2230 offers multiple options for setting the operating frequency. To maximize light load efficiency, the ADP2230 can operate at a reduced switching frequency in PSM and switch automatically to PWM as the load increases. The ADP2230 can be forced to operate at 2 MHz in PWM only mode when noise considerations are more important than efficiency. The ADP2230 can also be synchronized with a 1.5 MHz to 2.5 MHz external clock via the SYNC pin. When using the external clock synchronization control, both buck outputs operate in phase with the applied clock signal.The ADP2230 includes an internal power switch, synchronous rectifier, and compensation to minimize external part count and maximize efficiency. Other key protection features include undervoltage lockout to prevent deep battery discharge, internal soft start to prevent input current overshoot at startup, and an integrated, switched resistor, QOD function that automatically discharges the output when the device is disabled. Short-circuit protection and thermal overload protection circuits prevent damage in adverse conditions.ApplicationsPortable and battery-powered equipmentAutomatic meter readers (WSN)Point of sales and transaction processing instrumentsMobile phonesDigital cameras and audio devicesMedical instrumentsMedium format display tablets and pads |
ADP225Dual, 300mA Adjustable Output, QOD, Low Noise, High PSRR Voltage Regulator | Integrated Circuits (ICs) | 1 | Active | The 300 mA, adjustable dual outputADP223/ ADP225 and fixed dual outputADP222/ADP224combine high PSRR, low noise, low quiescent current, and low dropout voltage in a voltage regulator that is ideally suited for wireless applications with demanding performance and board space requirements.The low quiescent current, low dropout voltage, and wide input voltage range of the ADP222 / ADP223 / ADP224 / ADP225 extend the battery life of portable devices.The ADP222 / ADP223 / ADP224 / ADP225 maintain power supply rejection greater than 60 dB for frequencies as high as 100 kHz while operating with a low headroom voltage. The ADP222 / ADP223 / ADP224 / ADP225 offer much lower noise performance than competing LDOs without the need for a noise bypass capacitor. Overcurrent and thermal protection circuitry prevent damage in adverse conditions.The ADP224 and ADP225 are identical to the ADP222 and ADP223, respectively, but with the addition of a quick output discharge (QOD) feature.The ADP222 / ADP223 / ADP224 / ADP225 are available in a small 8-lead, 2 mm x 2 mm LFCSP package and are stable with tiny 1 μF, ±30% ceramic output capacitors, resulting in the smallest possible board area for a wide variety of portable power needs.APPLICATIONSMobile phonesDigital camera and audio devicesPortable and battery-powered equipmentPortable medical devicesPost dc-to-dc regulation |