A
Analog Devices
| Series | Category | # Parts | Status | Description |
|---|---|---|---|---|
| Part | Spec A | Spec B | Spec C | Spec D | Description |
|---|---|---|---|---|---|
| Series | Category | # Parts | Status | Description |
|---|---|---|---|---|
| Part | Spec A | Spec B | Spec C | Spec D | Description |
|---|---|---|---|---|---|
| Part | Category | Description |
|---|---|---|
Analog Devices ADM6713RAKSZ-REELObsolete | Integrated Circuits (ICs) | IC SUPERVISOR 1 CHANNEL SC70-4 |
Analog Devices | RF and Wireless | RF AMP SINGLE GENERAL PURPOSE RF AMPLIFIER 20GHZ 3.6V 22-PIN DIE TRAY |
Analog Devices | Integrated Circuits (ICs) | LOW NOISE, SWITCHED CAPACITOR REGULATED VOLTAGE INVERTERS |
Analog Devices | Integrated Circuits (ICs) | QUAD 16-BIT/12-BIT ±10V VOUTSOFTSPAN DACS WITH 10PPM/°C MAX REFERENCE |
Analog Devices | Integrated Circuits (ICs) | SERIAL 14-BIT, 3.5MSPS SAMPLING ADC WITH BIPOLAR INPUTS |
Analog Devices | Integrated Circuits (ICs) | ISOSPI ISOLATED COMMUNICATIONS INTERFACE |
Analog Devices | Integrated Circuits (ICs) | 4.5A, 500KHZ STEP-DOWN SWITCHING REGULATOR |
Analog Devices | Integrated Circuits (ICs) | 300 MA, LOW QUIESCENT CURRENT, ADJUSTABLE OUTPUT, CMOS LINEAR REGULATOR |
Analog Devices AD767KNObsolete | Integrated Circuits (ICs) | IC DAC 12BIT V-OUT 24DIP |
Analog Devices | Integrated Circuits (ICs) | QUAD 12-/10-/8-BIT RAIL-TO-RAIL DACS WITH 10PPM/°C REFERENCE |
| Series | Category | # Parts | Status | Description |
|---|---|---|---|---|
ADP197Logic Controlled High-Side Power Switch 5V, 3A | Power Management (PMIC) | 2 | Active | The ADP197 is a high-side load switch designed for operation between 1.8 V and 5.5 V. This load switch provides power domain isolation, helping extended power domain isolation. The device contains a low on-resistance, N-channel MOSFET that supports more than 3 A of continuous current and minimizes power loss. The low 18 μA quiescent current and ultralow shutdown current make the ADP197 ideal for battery-operated portable equipment. The built-in level shifter for enable logic makes the ADP197 compatible with many processors and GPIO controllers.Overtemperature protection circuitry activates if the junction temperature exceeds 125°C, thereby protecting itself and downstream circuits from potential damage.In addition to operating performance, the ADP197 occupies minimal printed circuit board (PCB) space with an area of less than 1.5 mm2and a height of 0.60 mm.The ADP197 is available in an ultrasmall, 1 mm × 1.5 mm, 6-ball, 0.5 mm pitch WLCSP. |
ADP1974Bidirectional Synchronous PWM Controller for Battery Test and Formation | DC DC Switching Controllers | 1 | Active | The ADP1974 is a constant frequency, voltage mode, synchronous, pulse-width modulation (PWM) controller for bidirectional dc-to- dc applications. The ADP1974 is designed for use in battery testing, formation, and conditioning applications with an external, high voltage field effect transistor (FET) half bridge driver, and an external control device such as the AD8450/AD8451. The device operates as a buck converter in battery charge mode and as a boost converter in discharge mode to recycle energy to the input bus.The ADP1974 high voltage VIN supply pin can withstand a maximum operating voltage of 60 V and reduces the need for additional system supply voltages. The ADP1974 has integrated features such as precision enable, internal and external synchronization control with programmable phase shift, programmable maximum duty cycle, dead time control, and peak hiccup current-limit protection. Additional protection features include soft start to limit input inrush current during startup, precision enable, and thermal shutdown (TSD). The ADP1974 also has a COMP pin to provide external control of the PWM duty cycle and a FAULT pin that can disable the DH and DL outputs. These functions are compatible with the AD8450/AD8451 analog front-end (AFE) error amplifiers.The ADP1974 is available in a 16-lead TSSOP package and is pin compatible with the ADP1972.ApplicationsSingle and multicell battery formation and testingHigh efficiency battery test systems with recycle capabilityBattery conditioning (charging and discharging) systemsCompatible with AD8450/AD8451 constant voltage (CV) and constant current (CC) analog front end error amplifier |
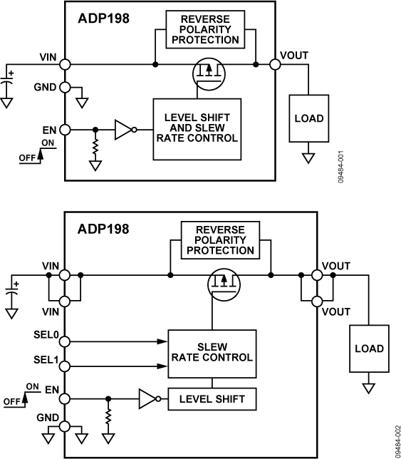
ADP198Logic-Controlled, 1 A, High-Side Load Switch with Reverse Current Blocking | Evaluation and Demonstration Boards and Kits | 2 | Active | The ADP198 is a high-side load switch designed for operation between 1.65 V to 6.5 V that is protected against reverse current flow from output to input. A load switch provides power domain isolation thereby helping to keep subsystems isolated and powered independently, and enabling reduced power consumption. The ADP198 contains a low on-resistance Pchannel MOSFET that supports over 1 Amp of continuous load current. The low 2.5μA quiescent current and ultra-low shutdown current make the ADP198 ideal for battery-operated portable equipment. The built-in level shifter for enable logic makes the ADP198 compatible with modern processors and GPIO controllers. The LFCSP version also allows the user to program the start up time which control the inrush current at turn on.The ADP198 is available in an ultrasmall 1 mm × 1 mm, 4-ball, 0.5 mm pitch WLCSP. An 8-Lead 2 mm x 2 mm x 0.55 mm, 0.5 mm pitch LFCSP is also available.APPLICATIONSMobile phonesDigital cameras and audio devicesPortable and battery-powered equipment |
ADP1993.6 V, 500 mA Logic Controlled High-Side Load Switch | Power Distribution Switches, Load Drivers | 1 | Active | The ADP199 is a high-side load switch designed for operation between 0.9 V to 3.6 V. A load switch provides power domain isolation, thereby helping to keep subsystems isolated and powered independently, and enabling reduced power consumption.The ADP199 contains a low on-resistance, N-channel MOSFET to minimize power loss, and supports over 500 mA of continuous load current. The low 6 μA quiescent current and ultralow shutdown current make the ADP199 ideal for battery-operated portable equipment. The built-in level shifter for enable logic makes the ADP199 compatible with many processors and GPIO controllers.In addition to high performance, the ADP199 occupies mini-mal printed circuit board (PCB) space with an area of less than 0.64 mm2 and a height of 0.50 mm.The ADP199 is available in an ultra-small, 0.8 mm × 0.8 mm × 0.5 mm, 4-ball, 0.4 mm pitch WLCSP.APPLICATIONSLow operating voltage processorsMobile phonesDigital cameras and audio devicesPortable and battery-powered equipmentOptical XMT/RCVR modules |
| Evaluation Boards | 10 | NRND | ||
| Power Management (PMIC) | 3 | Active | ||
| DC/DC & AC/DC (Off-Line) SMPS Evaluation Boards | 3 | Active | ||
ADP21072 Amp Synchronous, Step-Down DC-to-DC Converter | Power Management (PMIC) | 1 | Active | TheADP2105/ADP2106/ ADP2107 are low quiescent current, synchronous, step-down dc-to-dc converters in a compact 4 mm × 4 mm LFCSP package. At medium to high load currents, these devices use a current mode, constant frequency pulse-width modulation (PWM) control scheme for excellent stability and transient response. To ensure the longest battery life in portable applications, the ADP2105 / ADP2106 / ADP2107 use a pulse frequency modulation (PFM) control scheme under light load conditions that reduces switching frequency to save power.The ADP2105 / ADP2106 / ADP2107 run from input voltages of 2.7 V to 5.5 V, allowing single Li+/Li− polymer cell, multiple alkaline/NiMH cells, PCMCIA, and other standard power sources. The output voltage of ADP2105 / ADP2106 / ADP2107 is adjustable from 0.8 V to the input voltage (indicated by ADJ), whereas the ADP2105 / ADP2106 / ADP2107 are available in preset output voltage options of 3.3 V, 1.8 V, 1.5 V, and 1.2 V (indicated by x.x V). Each of these variations is available in three maximum current levels: 1 A (ADP2105), 1.5 A (ADP2106), and 2 A (ADP2107). The power switch and synchronous rectifier are integrated for minimal external part count and high efficiency. During logic controlled shutdown, the input is disconnected from the output, and it draws less than 0.1 µA from the input source. Other key features include undervoltage lockout to prevent deep battery discharge and programmable soft start to limit inrush current at startup.ApplicationsMobile handsetsPDAs and palmtop computersTelecommunication/networking equipmentSet top boxesAudio/video consumer electronics |
ADP2108Compact, 600 mA, 3 MHz, Step-Down DC-to-DC Converter | Power Management (PMIC) | 6 | Active | The ADP2108 is a high efficiency, low quiescent current step-down dc-to-dc converter manufactured in two different packages. The total solution requires only three tiny external components. It uses a proprietary, high speed current mode, constant frequency PWM control scheme for excellent stability and transient response. To ensure the longest battery life in portable applications, the ADP2108 has a power save mode that reduces the switching frequency under light load conditions.The ADP2108 runs on input voltages of 2.3 V to 5.5 V, which allows for single lithium or lithium polymer cell, multiple alkaline or NiMH cell, PCMCIA, USB, and other standard power sources. The maximum load current of 600 mA is achievable across the input voltage range.The ADP2108 is available in fixed output voltages of 3.3 V, 3.0 V, 2.5 V, 2.3 V, 1.82 V, 1.8 V, 1.5 V, 1.3 V, 1.2 V, 1.1 V, and 1.0 V. All versions include an internal power switch and synchronous rectifier for minimal external part count and high efficiency. The ADP2108 has an internal soft start and is internally compensated. During logic controlled shutdown, the input is disconnected from the output and the ADP2108 draws less than 1 μA from the input source.Other key features include undervoltage lockout to prevent deep battery discharge and soft start to prevent input current over-shoot at startup. The ADP2108 is available in 5-ball WLCSP and 5-lead TSOT packages. The ADP2109 provides the same features and operations as the ADP2108 and has the additional function of a discharge switch in the WLCSP package.APPLICATIONSPDAs and palmtop computersWireless handsetsDigital audio, portable media playersDigital cameras, GPS navigation units |
| Integrated Circuits (ICs) | 2 | Obsolete | ||