A
Analog Devices
| Series | Category | # Parts | Status | Description |
|---|---|---|---|---|
| Part | Spec A | Spec B | Spec C | Spec D | Description |
|---|---|---|---|---|---|
| Series | Category | # Parts | Status | Description |
|---|---|---|---|---|
| Part | Spec A | Spec B | Spec C | Spec D | Description |
|---|---|---|---|---|---|
| Series | Category | # Parts | Status | Description |
|---|---|---|---|---|
ADP1828Synchronous Buck PWM, Step-Down, DC-to-DC Controller | DC/DC & AC/DC (Off-Line) SMPS Evaluation Boards | 2 | Active | The ADP1828 is a versatile and synchronous PWM voltage mode buck controller. It drives an all N-channel power stage to regulate an output voltage as low as 0.6 V to 85% of the input voltage and is sized to handle large MOSFETs for point-of-load regulators. The ADP1828 is ideal for a wide range of high power applications, such as DSP and processor core I/O power, and general-purpose power in telecommunications, medical imaging, PC, gaming, and industrial applications. It operates from input bias voltages of 3 V to 20 V with an internal LDO that generates a 5 V output for input bias voltages greater than 5.5 V.The ADP1828 operates at a pin-selectable, fixed switching frequency of either 300 kHz or 600 kHz, or at any frequency between 300 kHz and 600 kHz with a resistor. The switching frequency can also be synchronized to an external clock up to 2× the part’s nominal oscillator frequency. The clock output can be used for synchronizing additional ADP1828s (or the ADP1829 controllers), thus eliminating the need for an external clock source. The ADP1828 includes soft start protection to limit any inrush current from the input supply during startup, reverse current protection during soft start for a precharged output, as well as a unique adjustable lossless current-limit scheme utilizing external MOSFET RDSONsensing.For applications requiring power-supply sequencing, the ADP1828 provides a tracking input that allows the output voltage to track during startup, shutdown, and faults. The additional supervisory and control features include thermal overload, undervoltage lockout, and power good.The ADP1828 operates over the −40°C to +125°C junction temperature range and is available in a 20-lead QSOP and 20- lead, 4mm × 4mm LFCSP.APPLICATIONSTelecom and networking systemsBase station powerSet-top boxes, game consolesPrinters and copiersMedical imaging systemsDSP and microprocessor core power suppliesDDR termination |
| Development Boards, Kits, Programmers | 1 | Active | ||
| Evaluation Boards | 1 | Active | ||
| Development Boards, Kits, Programmers | 1 | Active | ||
ADP1853Synchronous, Step-Down DC-to-DC Controller with Voltage Tracking and Synchronization | Evaluation Boards | 2 | Active | The ADP1853 is a wide range input, dc-to-dc, synchronous buck controller capable of running from commonly used 3.3 V to 12 V (up to 20 V) voltage inputs. The device nominally operates in current mode with valley current sensing providing the fastest step response for digital loads. It can also be configured as a voltage mode controller with low noise and crosstalk for sensitive loads.The ADP1853 can be used as a master synchronization clock for the power system and for convenient synchronization between controllers. The CLKOUT signal can synchronize other devices in the ADP185x family such that slave devices are phase-shifted from the master to reduce the input ripple current, improve EMI, and reduce the size of the input bulk capacitance. The ADP1853 can also be configured as a slave device for current sharing. Additionally, the ADP1853 includes accurate tracking, precision enable, and power good functions for sequencing. The ADP1853 provides a high speed, high peak current gate driving capability to enable energy efficient power conversion. The device can be configured to operate in power saving mode by skipping pulses, reducing switching losses and improving efficiency at light load and standby conditions.The accurate current limit allows design within a narrower range of tolerances and can reduce overall converter size and cost. The ADP1853 can regulate down to 0.6 V output using a high accuracy reference with ±1% tolerance over the temperature range from −40°C to 125°C.With a wide range input voltage, the ADP1853 is designed to provide the designer with maximum flexibility for use in a variety of system configurations; loop compensation, soft start, frequency setting, power saving mode, current limit, and current sense gain can all be programmed using external components. In addition, the external RAMP resistor allows choosing optimal slope and VINfeedforward in both current and voltage mode for excellent line rejection. The linear regulator and the boot strap diode for the high-side driver are internal.Protection features include undervoltage lock out, overvoltage, overcurrent/short circuit, and overtemperature.ApplicationsIntermediate bus and POL systems requiring sequencing and tracking, includingTelecom base station and networkingIndustrial and InstrumentationMedical and healthcare |
| Integrated Circuits (ICs) | 2 | Active | ||
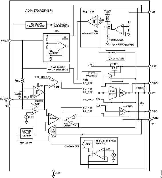
ADP1870Synchronous Buck Controller with Constant On-Time and Valley Current Mode | DC/DC & AC/DC (Off-Line) SMPS Evaluation Boards | 3 | Active | The ADP1870 /ADP1871are versatile current-mode, synchronous step-down controllers that provide superior transient response, optimal stability, and current-limit protection by using a constant on-time, pseudo-fixed frequency with a programmable current limit, current-control scheme. In addition, these devices offer optimum performance at low duty cycles by utilizing valley current-mode control architecture. This allows the ADP1870 / ADP1871 to drive all N-channel power stages to regulate output voltages as low as 0.6 V.The ADP1871 is the power saving mode (PSM) version of the device and is capable of pulse skipping to maintain output regulation while achieving improved system efficiency at light loads (see the Power Saving Mode (PSM) Version (ADP1871) section for more information).Available in three frequency options (300 kHz, 600 kHz, and 1.0 MHz, plus the PSM option), the ADP1870 / ADP1871 are well suited for a wide range of applications that require a single-input power supply range from 2.95 V to 20 V. Low voltage biasing is supplied via a 5 V internal LDO.In addition, an internally fixed soft start period is included to limit input in-rush current from the input supply during startup and to provide reverse current protection during soft start for a precharged output. The low-side current-sense, current-gain scheme and integration of a boost diode, along with the PSM/forced pulse width modulation (PWM) option, reduce the external part count and improve efficiency.The ADP1870 / ADP1871 operate over the -40°C to +125°C junction temperature range and are available in 10-lead MSOP package. |
ADP1871Synchronous Buck Controller with Constant On-Time, Valley Current Mode, and Power Save Mode | Integrated Circuits (ICs) | 3 | Active | TheADP1870/ ADP1871 are versatile current-mode, synchronous step-down controllers that provide superior transient response, optimal stability, and current-limit protection by using a constant on-time, pseudo-fixed frequency with a programmable current-limit, current-control scheme. In addition, these devices offer optimum performance at low duty cycles by utilizing valley current-mode control architecture. This allows the ADP1870 / ADP1871 to drive all N-channel power stages to regulate output voltages as low as 0.6 V.The ADP1871 is the power saving mode (PSM) version of the device and is capable of pulse skipping to maintain output regulation while achieving improved system efficiency at light loads (see the Power Saving Mode (PSM) Version (ADP1871) section for more information).Available in three frequency options (300 kHz, 600 kHz, and 1.0 MHz, plus the PSM option), the ADP1870 / ADP1871 are well suited for a wide range of applications that require a single-input power supply range from 2.95 V to 20 V. Low voltage biasing is supplied via a 5 V internal LDO.In addition, an internally fixed soft start period is included to limit input in-rush current from the input supply during startup and to provide reverse current protection during soft start for a precharged output. The low-side current-sense, current-gain scheme and integration of a boost diode, along with the PSM/forced pulse-width modulation (PWM) option, reduce the external part count and improve efficiency.The ADP1870/ADP1871 operate over the -40°C to +125°C junction temperature range and are available in 10-lead MSOP package.APPLICATIONSTelecom and networking systemsMid to high end serversSet-top boxesDSP core power supplies12 V input POL supplies |
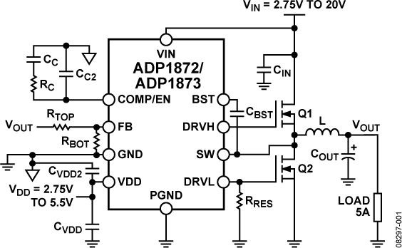
ADP1872Synchronous Current-Mode Buck Controller with Constant On-time and 0.6 V Reference Voltage | DC DC Switching Controllers | 1 | Obsolete | The ADP1872 /ADP1873are versatile current-mode, synchronous step-down controllers that provide superior transient response, optimal stability, and current limit protection by using a constant on-time, pseudo-fixed frequency with a programmable current-sense gain, current-control scheme. In addition, these devices offer optimum performance at low duty cycles by utilizing valley current-mode control architecture. This allows the ADP1872 / ADP1873 to drive all N-channel power stages to regulate output voltages as low as 0.6 V.The ADP1873 is the power saving mode (PSM) version of the device and is capable of pulse skipping to maintain output regulation while achieving improved system efficiency at light loads (see the Power Saving Mode (PSM) Version (ADP1873) section for more information).Available in three frequency options (300 kHz, 600 kHz, and 1.0 MHz, plus the PSM option), the ADP1872 / ADP1873 are well suited for a wide range of applications. These ICs not only operate from a 2.75 V to 5.5 V bias supply, but also can accept a power input as high as 20 V.In addition, an internally fixed soft start period is included to limit input in-rush current from the input supply during startup and to provide reverse current protection during soft start for a pre-charged output. The low-side current-sense, current-gain scheme and integration of a boost diode, along with the PSM/forced pulse-width modulation (PWM) option, reduce the external part count and improve efficiency.The ADP1872 / ADP1873 operate over the −40°C to +125°C junction temperature range and are available in a 10-lead MSOP.APPLICATIONSTelecom and networking systemsMid to High End serversSet-top boxesDSP core power supplies |
| Integrated Circuits (ICs) | 3 | Active | ||
| Part | Category | Description |
|---|---|---|
Analog Devices ADM6713RAKSZ-REELObsolete | Integrated Circuits (ICs) | IC SUPERVISOR 1 CHANNEL SC70-4 |
Analog Devices | RF and Wireless | RF AMP SINGLE GENERAL PURPOSE RF AMPLIFIER 20GHZ 3.6V 22-PIN DIE TRAY |
Analog Devices | Integrated Circuits (ICs) | LOW NOISE, SWITCHED CAPACITOR REGULATED VOLTAGE INVERTERS |
Analog Devices | Integrated Circuits (ICs) | QUAD 16-BIT/12-BIT ±10V VOUTSOFTSPAN DACS WITH 10PPM/°C MAX REFERENCE |
Analog Devices | Integrated Circuits (ICs) | SERIAL 14-BIT, 3.5MSPS SAMPLING ADC WITH BIPOLAR INPUTS |
Analog Devices | Integrated Circuits (ICs) | ISOSPI ISOLATED COMMUNICATIONS INTERFACE |
Analog Devices | Integrated Circuits (ICs) | 4.5A, 500KHZ STEP-DOWN SWITCHING REGULATOR |
Analog Devices | Integrated Circuits (ICs) | 300 MA, LOW QUIESCENT CURRENT, ADJUSTABLE OUTPUT, CMOS LINEAR REGULATOR |
Analog Devices AD767KNObsolete | Integrated Circuits (ICs) | IC DAC 12BIT V-OUT 24DIP |
Analog Devices | Integrated Circuits (ICs) | QUAD 12-/10-/8-BIT RAIL-TO-RAIL DACS WITH 10PPM/°C REFERENCE |