A
Analog Devices Inc./Maxim Integrated
| Series | Category | # Parts | Status | Description |
|---|---|---|---|---|
| Part | Spec A | Spec B | Spec C | Spec D | Description |
|---|---|---|---|---|---|
| Series | Category | # Parts | Status | Description |
|---|---|---|---|---|
| Part | Spec A | Spec B | Spec C | Spec D | Description |
|---|---|---|---|---|---|
| Part | Category | Description |
|---|---|---|
Analog Devices Inc./Maxim Integrated LTC1879EGN#TRUnknown | Integrated Circuits (ICs) | IC REG BUCK ADJ 1.2A 16SSOP |
Analog Devices Inc./Maxim Integrated LTC2208CUP#TRUnknown | Integrated Circuits (ICs) | IC ADC 16BIT 130MSPS 64-QFN |
Analog Devices Inc./Maxim Integrated ADP2108ACBZ-1.1-R7Obsolete | Integrated Circuits (ICs) | IC REG BUCK 1.1V 600MA 5WLCSP |
Analog Devices Inc./Maxim Integrated EV1HMC832ALP6GObsolete | Development Boards Kits Programmers | EVAL BOARD FOR HMC832ALP6GE |
Analog Devices Inc./Maxim Integrated LTC488ISWUnknown | Integrated Circuits (ICs) | IC LINE RCVR RS485 QUAD 16-SOIC |
Analog Devices Inc./Maxim Integrated LTC6946IUFD-2Obsolete | Integrated Circuits (ICs) | IC CLK/FREQ SYNTH 28QFN |
Analog Devices Inc./Maxim Integrated MAX5556ESA+TObsolete | Integrated Circuits (ICs) | IC DAC/AUDIO 16BIT 50K 8SOIC |
Analog Devices Inc./Maxim Integrated EVAL-FLTR-LD-1RZUnknown | Unclassified | EVAL BRD FOR AD800 SERIES |
Analog Devices Inc./Maxim Integrated | Development Boards Kits Programmers | BOARD EVAL FOR AD9963 |
Analog Devices Inc./Maxim Integrated LTC1296CCSW#TRUnknown | Integrated Circuits (ICs) | IC DATA ACQ SYS 12BIT 5V 20SOIC |
| Series | Category | # Parts | Status | Description |
|---|---|---|---|---|
| Special Purpose Regulators | 3 | Active | ||
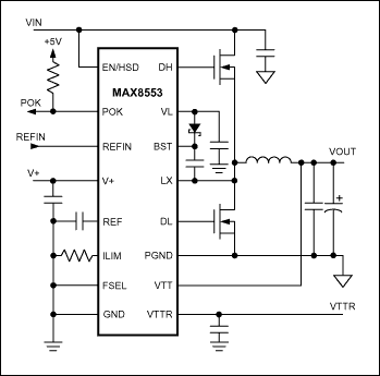
MAX85544.5V to 28V Input, Synchronous PWM Buck Controllers for DDR Termination and Point-of-Load Applications | Power Management (PMIC) | 3 | Active | The MAX8553 is a 4.5V to 28V input-voltage, synchronous step-down controller that provides a complete power-management solution for DDR memory. The MAX8553 generates 1/2 VREFINvoltage for VTT and VTTR. The VTT and VTTR tracking voltages are maintained within 1% of 1/2 VREFIN. The MAX8554 is a 4.5V to 28V input-voltage, nontracking step-down controller with a low 0.6V feedback threshold voltage. The MAX8553/MAX8554 use Maxim's proprietary Quick-PWM™ architecture for fast transient response and operate with selectable pseudo-fixed frequencies. Both controllers can operate without an external bias supply.The controllers operate in synchronous-rectification mode to ensure balanced current sourcing and sinking capability of up to 25A. The MAX8553/MAX8554 also provide up to 95% efficiency, making them ideal for server and point-of-load applications. Additionally, a low 5µA shutdown current allows for longer battery life in notebook applications. Lossless current monitoring is achieved by monitoring the low-side MOSFET's drain-to-source voltage. The MAX8553/MAX8554 have an adjustable foldback current limit to withstand a continuous output overload and short circuit. Digital soft-start provides control of inrush current during power-up. Overvoltage protection shuts the converter down and discharges the output capacitor. The MAX8553/MAX8554 come in space-saving 16-pin QSOP packages.ApplicationsAGTL Bus Termination SuppliesASIC and CPU Core VoltagesDDR I and DDR II Memory Power SuppliesNotebook and LCD-PC Power SuppliesServers and Storage ApplicationsWide-Input Power Supplies |
| OR Controllers, Ideal Diodes | 3 | Active | ||
MAX85564A Ultra-Low-Input-Voltage LDO Regulators | Power Management (PMIC) | 6 | Active | The MAX8556/MAX8557 low-dropout linear regulators operate from input voltages as low as 1.425V and are able to deliver up to 4A of continuous output current with a typical dropout voltage of only 100mV. The output voltage is adjustable from 0.5V to VIN- 0.2V.Designed with an internal p-channel MOSFET pass transistor, the MAX8556/MAX8557 maintain a low 800µA typical supply current, independent of the load current and dropout voltage. Using a p-channel MOSFET eliminates the need for an additional external supply or a noisy internal charge pump. Other features include a logic-controlled shutdown mode, built-in soft-start, short-circuit protection with foldback current limit, and thermal-overload protection. The MAX8556 features a POK output that transitions high when the regulator output is within ±10% of its nominal output voltage. The MAX8557 offers a power-on reset output that transitions high 140ms after the output has achieved 90% of its nominal output voltage.The MAX8556/MAX8557 are available in a 16-pin thin QFN 5mm x 5mm package with exposed paddle.ApplicationsAutomated Test Equipment (ATE)Base StationsNetworkingOptical ModulesPoint-of-Load SuppliesServers and Storage Devices |
| Integrated Circuits (ICs) | 2 | Active | ||
| Power Management (PMIC) | 30 | Active | ||
MAX8563.3V/5V or Adjustable Output, Step-Up DC-DC Converters | Power Management (PMIC) | 8 | Active | The MAX856-MAX859 are high-efficiency, CMOS, step-up, DC-DC switching regulators for small, low input voltage or battery-powered systems. The MAX856/MAX858 accept a positive input voltage between 0.8V and VOUTand convert it to a higher, pin-selectable output voltage of 3.3V or 5V. The MAX857/MAX859 adjustable versions accept 0.8V to 6.0V input voltages and generate higher adjustable output voltages in the 2.7V to 6.0V range. Typical efficiencies are greater than 85%. Typical quiescent supply current is 25µA (1µA in shutdown).The MAX856-MAX859 combine ultra-low quiescent supply current and high efficiency to give maximum battery life. An internal MOSFET power transistor permits high switching frequencies. This benefit, combined with internally set peak inductor current limits, permits the use of small, low-cost inductors. The MAX856/MAX857 have a 500mA peak inductor current limit. The MAX858/MAX859 have a 125mA peak inductor current limit.Applications2-Cell and 3-Cell Battery-Operated Equipment3.3V to 5V Step-Up ConversionGlucose MetersMedical InstrumentationPalmtop ComputersPersonal Data Communicators/ComputersPortable Data-Collection Equipment |
MAX85604MHz, 500mA Synchronous Step-Down DC-DC Converters in Thin SOT and TDFN | Voltage Regulators - DC DC Switching Regulators | 2 | Active | The MAX8560/MAX8561/MAX8562 step-down DC-DC converters are optimized for applications that prioritize small size and high efficiency. They utilize a proprietary hysteretic-PWM control scheme that switches with fixed frequency and is adjustable up to 4MHz, allowing customers to trade efficiency for smaller external components. Output current is guaranteed up to 500mA, while quiescent current is only 40µA (typ).Internal synchronous rectification greatly improves efficiency and eliminates the external Schottky diode required in conventional step-down converters. Built-in soft-start eliminates inrush current to reduce input capacitor requirements. The MAX8561 features logic-controlled output voltage, while the MAX8562 drives an external bypass FET.The MAX8560 is available in a 5-pin Thin SOT23 package. The MAX8561/MAX8562 are available in space-saving 8-pin 3mm x 3mm Thin DFN packages.ApplicationsCDMA/RF Power-Amplifier SuppliesCell Phones/SmartphonesMicroprocessor/DSP Core SuppliesPDAs, DSC, and MP3 Players |
| Integrated Circuits (ICs) | 3 | Active | ||
| Integrated Circuits (ICs) | 1 | Active | ||